第七章第四节基本营养物质同步训练2022-2023学年下学期高一化学人教版(2019)必修第二册.docx本文件免费下载 【共16页】

第七章第四节基本营养物质同步训练2022-2023学年下学期高一化学人教版(2019)必修第二册.docx
第七章第四节基本营养物质同步训练2022-2023学年下学期高一化学人教版(2019)必修第二册.docx
第七章第四节基本营养物质同步训练2022-2023学年下学期高一化学人教版(2019)必修第二册.docx
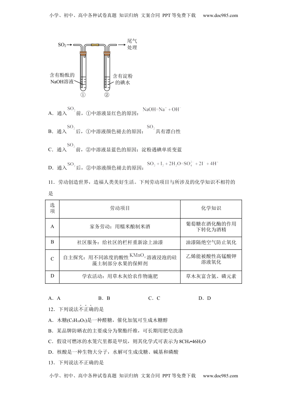
小学、初中、高中各种试卷真题知识归纳文案合同PPT等免费下载www.doc985.com小学、初中、高中各种试卷真题知识归纳文案合同PPT等免费下载www.doc985.com第七章第四节基本营养物质跟踪训练--人教版(2019)必修第二册学校:___________姓名:___________班级:___________考号:___________一、单选题1.下列叙述中,错误的是A.油脂属于酯类B.某些油脂兼有酯和烯烃的一些性质C.植物油可与H2发生加成反应制得人造脂肪D.油脂能保持人体的体温,但不能保护内脏器官2.下列关于糖类的说法正确的是A.只要是能写成Cm(H2O)n的有机物都是糖类B.按照分子中含羟基的个数可把糖类分为单糖、双糖、多糖C.因淀粉和纤维素的分子式都为(C6H10O5)n,所以二者互为同分异构体D.纤维素每个重复单元中都含有羟基,所以能够和乙酸发生酯化反应3.血糖是指血液中的葡萄糖,下列有关说法不正确的是A.葡萄糖的分子式可表示为C6(H2O)6,则葡萄糖分子中含有6个H2O分子B.葡萄糖与果糖互为同分异构体C.葡萄糖与麦芽糖均含有醛基,但二者不互为同系物D.淀粉与纤维素不互为同分异构体4.下列关于有机物的说法错误的是A.植物油分子结构中含有不饱和键B.甲醛能使蛋白质变性C.蔗糖和麦芽糖互为同分异构体,水解后都只生成葡萄糖D.乙醇、乙酸和乙酸乙酯能用饱和Na2CO3溶液鉴别5.化学与生活、环境和能源密切相关,下列过程没有涉及化学变化的是A.葡萄酒中添加二氧化硫B.对环境消毒杀菌,阻断病毒传播C.稻草发酵肥田,发展绿色农业D.蛋白质溶液中加入NaCl固体生成沉淀6.生活是化学的源泉。下列叙述错误的是A.浓度为75%的酒精、含氯消毒剂、双氧水效灭活新型冠状病毒原理相同小学、初中、高中各种试卷真题知识归纳文案合同PPT等免费下载www.doc985.com小学、初中、高中各种试卷真题知识归纳文案合同PPT等免费下载www.doc985.comB.汽油不易溶解于水是因为水分子的极性和汽油分子的极性不同C.许多食品包装盒里用小袋包装的铁粉来防止食品变潮D.节日里燃放的焰火与电子的跃迁有关7.化学物质与生命过程密切相关,下列说法错误的是A.油脂是人类维持生命活动所需能量的主要来源B.SO2可用作食品添加剂C.核糖和脱氧核糖是核酸的重要组成部分D.CO中毒的原因是CO与血红蛋白中的Fe2+形成配位键的能力强于O28.铁、铜及其化合物之间的转化具有重要应用。下列说法正确的是A.粉末在空气中受热,迅速被氧化成B.将废铜屑加入溶液中,可以制取铁粉C.铜盐能杀死细菌。并能抑制藻类生长,因此游泳馆常用硫酸铜作游泳池中水的消毒剂D.向溶液中滴加稀硫酸酸化,再滴加溶液,溶液变成红色,说明溶液已变质9.化学在抗击新冠病毒的战役中作用显著。下列说法错误的是A.常用体积分数为95%的医用酒精杀灭新冠病毒B.口罩中的聚丙烯树脂,可由丙烯经加聚反应制得C.84消毒液能使新冠病毒的蛋白质变性,从而用于公共场所的杀菌消毒D.千金藤素(化学式为)属于有机化合物,中国科学家发现其对新冠病毒具有显著抑制效果10.某小组利用下图装置探究的性质。下列关于实验现象的解释中,不正确的是小学、初中、高中各种试卷真题知识归纳文案合同PPT等免费下载www.doc985.com小学、初中、高中各种试卷真题知识归纳文案合同PPT等免费下载www.doc985.comA.通入前,①中溶液显红色的原因:B.通入后,①中溶液颜色褪去的原因:具有漂白性C.通入前,②中溶液显蓝色的原因:淀粉遇碘单质变蓝D.通入后,②中溶液颜色褪去的原因:11.劳动创造世界,造福人类美好生活。下列劳动项目与所涉及的化学知识不相符的是选项劳动项目化学知识A家务劳动:用糯米酿制米酒葡萄糖在酒化酶的作用下转化为酒精B社区服务:给社区的栏杆重新涂上油漆油漆隔绝空气防止氧化C自主探究:用不同浓度的酸性溶液浸泡的硅藻土制部分水果的保鲜剂乙烯能被酸性高锰酸钾溶液氧化D学农活动:用草木灰给农作物施肥草木灰富含氮、磷元素A.AB.BC.CD.D12.下列说法不正确的是A.木糖(C5H10O5)是一种醛糖,催化加氢可生成木糖醇B.某品牌防晒衣的主要成分为聚酯纤维,可长期用肥皂洗涤C.假设可燃冰的水笼穴里都是甲烷,则其化学式可表示为8CH4•46H2OD.核...

1、当您付费下载文档后,您只拥有了使用权限,并不意味着购买了版权,文档只能用于自身使用,不得用于其他商业用途(如 [转卖]进行直接盈利或[编辑后售卖]进行间接盈利)。
2、本站所有内容均由合作方或网友上传,本站不对文档的完整性、权威性及其观点立场正确性做任何保证或承诺!文档内容仅供研究参考,付费前请自行鉴别。
3、如文档内容存在违规,或者侵犯商业秘密、侵犯著作权等,请点击“违规举报”。

碎片内容

与本文档类似文档
2024年高中化学新教材同步必修第二册  第6章 第2节 第1课时 化学反应的速率.docx
2024年高中化学新教材同步必修第二册 第6章 第2节 第1课时 化学反应的速率.docx
免费
2下载
人教版高中化学必修二7.1.1 有机化合物中碳原子的成键特点 烷烃的结构 练习(2)(原卷版).docx
人教版高中化学必修二7.1.1 有机化合物中碳原子的成键特点 烷烃的结构 练习(2)(原卷版).docx
免费
0下载
5.1硫及其化合物  课时训练  高一下学期化学人教版(2019)必修第二册.docx
5.1硫及其化合物 课时训练 高一下学期化学人教版(2019)必修第二册.docx
免费
3下载
高中化学必修2模拟卷04-高一化学下学期高频考题期末测试卷(人教2019必修第二册)(考试版).docx
高中化学必修2模拟卷04-高一化学下学期高频考题期末测试卷(人教2019必修第二册)(考试版).docx
免费
0下载
高中化学必修25.1 硫及其化合物(第一课时 硫和二氧化硫)-2021-2022学年高一化学同步课时练+单元测试(人教版2019必修第二册)(解析版).docx
高中化学必修25.1 硫及其化合物(第一课时 硫和二氧化硫)-2021-2022学年高一化学同步课时练+单元测试(人教版2019必修第二册)(解析版).docx
免费
0下载
高一化学【新教材精创】2.2.2 氯气的实验室制法  氯离子的检验练习(2)(解析版).docx
高一化学【新教材精创】2.2.2 氯气的实验室制法 氯离子的检验练习(2)(解析版).docx
免费
28下载
专题2.3.1物质的量的单位——摩尔(备作业)-【上好化学课】2020-2021学年高一上学期必修第一册同步备课系列(人教版2019)(原卷版).docx
专题2.3.1物质的量的单位——摩尔(备作业)-【上好化学课】2020-2021学年高一上学期必修第一册同步备课系列(人教版2019)(原卷版).docx
免费
28下载
高中 2023二轮专项分层特训卷•化学【新教材】河北专版练 21.docx
高中 2023二轮专项分层特训卷•化学【新教材】河北专版练 21.docx
免费
0下载
高中化学必修第二册同步 试题7.2 乙烯与有机高分子材料(精讲)(解析版).docx
高中化学必修第二册同步 试题7.2 乙烯与有机高分子材料(精讲)(解析版).docx
免费
3下载
高中化学选择性必修三 同步习题第3章 第4节 第1课时 羧酸.docx
高中化学选择性必修三 同步习题第3章 第4节 第1课时 羧酸.docx
免费
12下载
高中化学选择性必修三 同步习题第4章 章末检测试卷(四).docx
高中化学选择性必修三 同步习题第4章 章末检测试卷(四).docx
免费
27下载
高中化学必修1 第二章第三节物质的量课时训练七2022-2023学年上学期高一化学人教版(2019)必修第一册.docx
高中化学必修1 第二章第三节物质的量课时训练七2022-2023学年上学期高一化学人教版(2019)必修第一册.docx
免费
0下载
高中化学试卷必修一精品解析:海南省海口市海南中学2019-2020学年高一上学期期末考试化学试题(原卷版).doc
高中化学试卷必修一精品解析:海南省海口市海南中学2019-2020学年高一上学期期末考试化学试题(原卷版).doc
免费
0下载
精品解析:北京市朝阳区高一上学期期末考试化学试题(原卷版).doc
精品解析:北京市朝阳区高一上学期期末考试化学试题(原卷版).doc
免费
11下载
6.1 化学反应与能量变化(第二课时 化学反应与电能)-2021-2022学年高一化学同步课时练+单元测试(人教版2019必修第二册)(解析版).docx
6.1 化学反应与能量变化(第二课时 化学反应与电能)-2021-2022学年高一化学同步课时练+单元测试(人教版2019必修第二册)(解析版).docx
免费
21下载
第07单元  有机化合物(B卷•提升能力)-高一化学同步单元AB卷(人教版2019必修第二册)(原卷版).docx
第07单元 有机化合物(B卷•提升能力)-高一化学同步单元AB卷(人教版2019必修第二册)(原卷版).docx
免费
24下载
高中化学必修2第七章  第一节  第二课时  课时作业.doc
高中化学必修2第七章 第一节 第二课时 课时作业.doc
免费
0下载
高中化学必修2第五章  第三节  课时作业.doc
高中化学必修2第五章 第三节 课时作业.doc
免费
0下载
高中化学必修2第七章第二节乙烯与有机高分子材料课时训练四2022-2023学年高一下学期人教版(2019)化学必修第二册.docx
高中化学必修2第七章第二节乙烯与有机高分子材料课时训练四2022-2023学年高一下学期人教版(2019)化学必修第二册.docx
免费
0下载
人教版高中化学必修二专项03 原电池原理的综合判断-2019-2020学年高一化学期末复习专项提升卷(人教版2019必修第二册)(原卷版).docx
人教版高中化学必修二专项03 原电池原理的综合判断-2019-2020学年高一化学期末复习专项提升卷(人教版2019必修第二册)(原卷版).docx
免费
0下载
我的小文库
实名认证
内容提供者

提供高质量免费文档试卷下载,如果满意请告诉您身边的人,如果不满意请告诉我们,您的意见对于我们很重要,是我们不断进步的动力

相关文档

阅读排行

确认删除?
回到顶部
客服号
  • 客服QQ点击这里给我发消息
QQ群
  • QQ群点击这里加入QQ群
提交所需资料详情,我们来帮找资料