第三章 第二节 第2课时 酸碱中和滴定 测试题 2022-2023学年高二上学期化学人教版(2019)选择性必修1.docx本文件免费下载 【共10页】

第三章 第二节  第2课时 酸碱中和滴定 测试题   2022-2023学年高二上学期化学人教版(2019)选择性必修1.docx
第三章 第二节  第2课时 酸碱中和滴定 测试题   2022-2023学年高二上学期化学人教版(2019)选择性必修1.docx
第三章 第二节  第2课时 酸碱中和滴定 测试题   2022-2023学年高二上学期化学人教版(2019)选择性必修1.docx
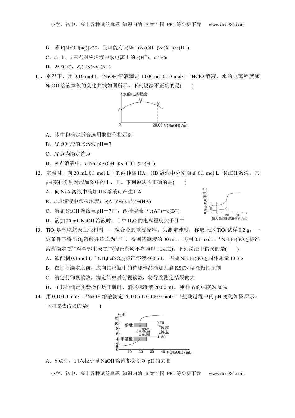
小学、初中、高中各种试卷真题知识归纳文案合同PPT等免费下载www.doc985.com小学、初中、高中各种试卷真题知识归纳文案合同PPT等免费下载www.doc985.com第三章第二节第2课时酸碱中和滴定测试题榆次一中李金虎一、选择题(本题共有15小题,每小题4分,共60分,每小题只有一个正确选项)1.下列关于酸碱中和滴定实验的说法正确的是()A.用图B可准确量取25.00mL的KMnO4溶液B.滴定过程中,眼睛要时刻注视滴定管中液面的变化C.滴定管装入液体前需用待装液润洗D.滴定前平视,滴定结束后仰视读数,不影响测定结果2.下列有关叙述中正确的是()A.滴定管下端连有橡皮管的为酸式滴定管B.在滴定时,左手操作锥形瓶,右手操作滴定管活塞C.滴定前应首先排出尖嘴部分的气泡D.滴定过程中两眼应注视滴定管内液面的变化3.用标准盐酸溶液滴定未知浓度的NaOH溶液,下列各操作中,会引起实验误差的是()A.取干燥洁净的酸式滴定管立即装入标准盐酸B.用蒸馏水洗净锥形瓶后,立即装入一定体积的NaOH溶液后进行滴定C.往盛有20.00mLNaOH溶液的锥形瓶中,滴入几滴酚酞指示剂后进行滴定D.用蒸馏水洗净锥形瓶后,再用NaOH溶液润洗,然后装入一定体积的NaOH溶液4.现用0.1000mol·L-1NaOH溶液滴定浓度相近的乙酸时,上述指示剂()A.都可以用B.只能用③C.可以用①或②D.可以用②或③5.中和滴定是一种操作简单,准确度高的定量分析方法。实际工作中也可利用物质间的氧化还原反应、沉淀反应进行类似的滴定分析,下列有关几种具体的滴定分析(待测液置于锥形瓶内)的说法不正确的是()A.用标准酸性KMnO4溶液滴定Na2SO3溶液以测量其浓度:滴定终点时,溶液由无色变为紫红色B.利用“Ag++SCN-===AgSCN↓”反应,用标准KSCN溶液测量AgNO3溶液浓度时可用Fe(NO3)3作指示剂C.利用“2Fe3++2I-===I2+2Fe2+”,用FeCl3溶液测量KI样品中KI的百分含量时,可用淀粉作指示剂D.用标准NaOH溶液测量某盐酸溶液的浓度时,若用酚酞作指示剂,当观察到溶液由无色变为红色,且半分钟不恢复时达到滴定终点6.如图是常温下向20.0mL的盐酸中,逐滴加入0.10mol·L-1NaOH溶液时,溶液的pH随NaOH小学、初中、高中各种试卷真题知识归纳文案合同PPT等免费下载www.doc985.com小学、初中、高中各种试卷真题知识归纳文案合同PPT等免费下载www.doc985.com溶液的体积V(mL)变化的曲线,根据图像所得的下列结论中正确的是()A.原盐酸的浓度为0.10mol·L-1B.x的值为2.0C.pH=12,V值为20.4D.原盐酸的浓度为1.0mol/L7.某同学想了解食用白醋(主要是醋酸的水溶液)的准确浓度,现从市场上买来一瓶某品牌食用白醋,用实验室标准NaOH溶液(浓度有0.1000mol·L-1和0.0100mol·L-1两种)对其进行滴定。下列说法正确的是()A.该实验应选用甲基橙作指示剂B.用0.1000mol·L-1标准NaOH溶液滴定时误差更小C.准确量取一定体积的白醋放入洗净的锥形瓶中后,可以再加少量蒸馏水后开始滴定D.滴定时,眼睛一直注视着刻度线,以防止液面下降到滴定管最大刻度以下8.为测定某盐酸的浓度,准确量取20.00mL该盐酸于锥形瓶中,用0.1000mol·L-1NaOH溶液滴定,下列说法正确的是()A.滴定管用蒸馏水洗涤后,装入NaOH溶液进行滴定B.用酚酞作指示剂,当锥形瓶中溶液出现浅红色时立即停止滴定,开始读数C.用25mL酸式滴定管量取20.00mL待测溶液于锥形瓶中D.滴定达终点时,发现滴定管尖嘴部分悬有一滴溶液,则测定结果偏小9.酸碱中和滴定是重要的定量实验,准确量取25.00mL某待测浓度的盐酸于锥形瓶中,用0.1000mol/L的氢氧化钠标准溶液滴定。下列说法正确的是()A.锥形瓶用蒸馏水洗涤以后,再用待测液进行润洗B.使用酚酞作指示剂,当锥形瓶中的溶液由红色变为无色时停止滴定C.滴定达到终点时,俯视刻度线进行读数,则测定结果偏低D.实验结束,某同学记录的氢氧化钠溶液的体积为21.6mL10.25℃时,将0.1mol·L-1NaOH溶液加入20mL0.1mol·L-1HX(一元弱酸)溶液中,所加入溶液的体积和混合液的pH的关系曲线如图所示。下列说法错误的是()A.b、c、d三点对应溶液中均有c(X-)+c(OH-)=c(Na+)+c(H+)小学、初中、高中各种试卷真题知识归纳文案合...

1、当您付费下载文档后,您只拥有了使用权限,并不意味着购买了版权,文档只能用于自身使用,不得用于其他商业用途(如 [转卖]进行直接盈利或[编辑后售卖]进行间接盈利)。
2、本站所有内容均由合作方或网友上传,本站不对文档的完整性、权威性及其观点立场正确性做任何保证或承诺!文档内容仅供研究参考,付费前请自行鉴别。
3、如文档内容存在违规,或者侵犯商业秘密、侵犯著作权等,请点击“违规举报”。

碎片内容

与本文档类似文档
高中 化学·必修第一册(人教版)课时作业WORD课时作业 8.docx
高中 化学·必修第一册(人教版)课时作业WORD课时作业 8.docx
免费
0下载
高中 化学·必修第一册(鲁科版)课时作业(word)课时作业20.docx
高中 化学·必修第一册(鲁科版)课时作业(word)课时作业20.docx
免费
0下载
第一章章末检测-练习-下学期高二化学同步精品课堂(新教材人教版选择性必修3)(解析版).docx
第一章章末检测-练习-下学期高二化学同步精品课堂(新教材人教版选择性必修3)(解析版).docx
免费
0下载
高中 化学·选择性必修3(LK版)课时作业WORD课时作业(十七).docx
高中 化学·选择性必修3(LK版)课时作业WORD课时作业(十七).docx
免费
0下载
人教版高中化学选修三5.1 合成高分子的基本方法-练习-2020-2021学年下学期高二化学同步精品课堂(新教材人教版选择性必修3)(解析版).docx
人教版高中化学选修三5.1 合成高分子的基本方法-练习-2020-2021学年下学期高二化学同步精品课堂(新教材人教版选择性必修3)(解析版).docx
免费
0下载
第19讲 油脂 酰胺(学生版)-高二化学同步精品讲义(人教2019选择性必修3).docx
第19讲 油脂 酰胺(学生版)-高二化学同步精品讲义(人教2019选择性必修3).docx
免费
8下载
第21讲 有机合成线路的设计与实施(教师版)-高二化学同步精品讲义(人教2019选择性必修3).docx
第21讲 有机合成线路的设计与实施(教师版)-高二化学同步精品讲义(人教2019选择性必修3).docx
免费
12下载
2.1.2 烷烃的命名-练习-下学期高二化学同步精品课堂(新教材人教版选择性必修3)(解析版).docx
2.1.2 烷烃的命名-练习-下学期高二化学同步精品课堂(新教材人教版选择性必修3)(解析版).docx
免费
26下载
人教版高中化学选修三人教版(2019)化学 选择性必修3 模块综合测评(含解析).docx
人教版高中化学选修三人教版(2019)化学 选择性必修3 模块综合测评(含解析).docx
免费
0下载
高中 化学·必修第一册(鲁科版)课时作业(word)课时作业19.docx
高中 化学·必修第一册(鲁科版)课时作业(word)课时作业19.docx
免费
0下载
3.4 配合物与超分子-2022-2023学年高二化学课后培优分级练(人教版2019选择性必修2)(解析版).docx
3.4 配合物与超分子-2022-2023学年高二化学课后培优分级练(人教版2019选择性必修2)(解析版).docx
免费
0下载
高中 化学·必修第一册(鲁科版)课时作业(word)综合素养训练三.docx
高中 化学·必修第一册(鲁科版)课时作业(word)综合素养训练三.docx
免费
0下载
【暑假衔接】新高二化学暑假精品课第1部分-复习-专题04 化学与可持续发展(学生版)-新高二化学暑假精品讲义(人教版).docx
【暑假衔接】新高二化学暑假精品课第1部分-复习-专题04 化学与可持续发展(学生版)-新高二化学暑假精品讲义(人教版).docx
免费
0下载
高中化学试卷选修一精品解析:湖南省长郡中学2021-2022学年高二上学期期末考试化学试题(原卷版).docx
高中化学试卷选修一精品解析:湖南省长郡中学2021-2022学年高二上学期期末考试化学试题(原卷版).docx
免费
0下载
【暑假衔接】新高二化学暑假精品课第2部分-预习-第13讲 沉淀溶解平衡(教师版)-新高二化学暑假精品讲义(人教版).docx
【暑假衔接】新高二化学暑假精品课第2部分-预习-第13讲 沉淀溶解平衡(教师版)-新高二化学暑假精品讲义(人教版).docx
免费
0下载
高中 化学·选择性必修1(LK版)课时作业(word)课时作业15.docx
高中 化学·选择性必修1(LK版)课时作业(word)课时作业15.docx
免费
0下载
高中化学试卷选修三5.2.1 通用高分子材料-练习-2020-2021学年下学期高二化学同步精品课堂(新教材人教版选择性必修3)(原卷版).docx
高中化学试卷选修三5.2.1 通用高分子材料-练习-2020-2021学年下学期高二化学同步精品课堂(新教材人教版选择性必修3)(原卷版).docx
免费
0下载
3.5.1 有机合成的主要任务-练习-下学期高二化学同步精品课堂(新教材人教版选择性必修3)(解析版).docx
3.5.1 有机合成的主要任务-练习-下学期高二化学同步精品课堂(新教材人教版选择性必修3)(解析版).docx
免费
20下载
高中化学试卷选修三人教版(2019)化学选择性必修三 4.1.4     多糖.docx
高中化学试卷选修三人教版(2019)化学选择性必修三 4.1.4 多糖.docx
免费
0下载
高二化学第一章《有机化合物的结构特点与研究方法》基础过关单元检测(教师版).docx
高二化学第一章《有机化合物的结构特点与研究方法》基础过关单元检测(教师版).docx
免费
20下载
我的小文库
实名认证
内容提供者

提供高质量免费文档试卷下载,如果满意请告诉您身边的人,如果不满意请告诉我们,您的意见对于我们很重要,是我们不断进步的动力

相关文档

阅读排行

确认删除?
回到顶部
客服号
  • 客服QQ点击这里给我发消息
QQ群
  • QQ群点击这里加入QQ群
提交所需资料详情,我们来帮找资料