八年级物理下册 期末考试卷一(人教版)(原卷版).docx本文件免费下载 【共13页】

八年级物理下册 期末考试卷一(人教版)(原卷版).docx
八年级物理下册 期末考试卷一(人教版)(原卷版).docx
八年级物理下册 期末考试卷一(人教版)(原卷版).docx
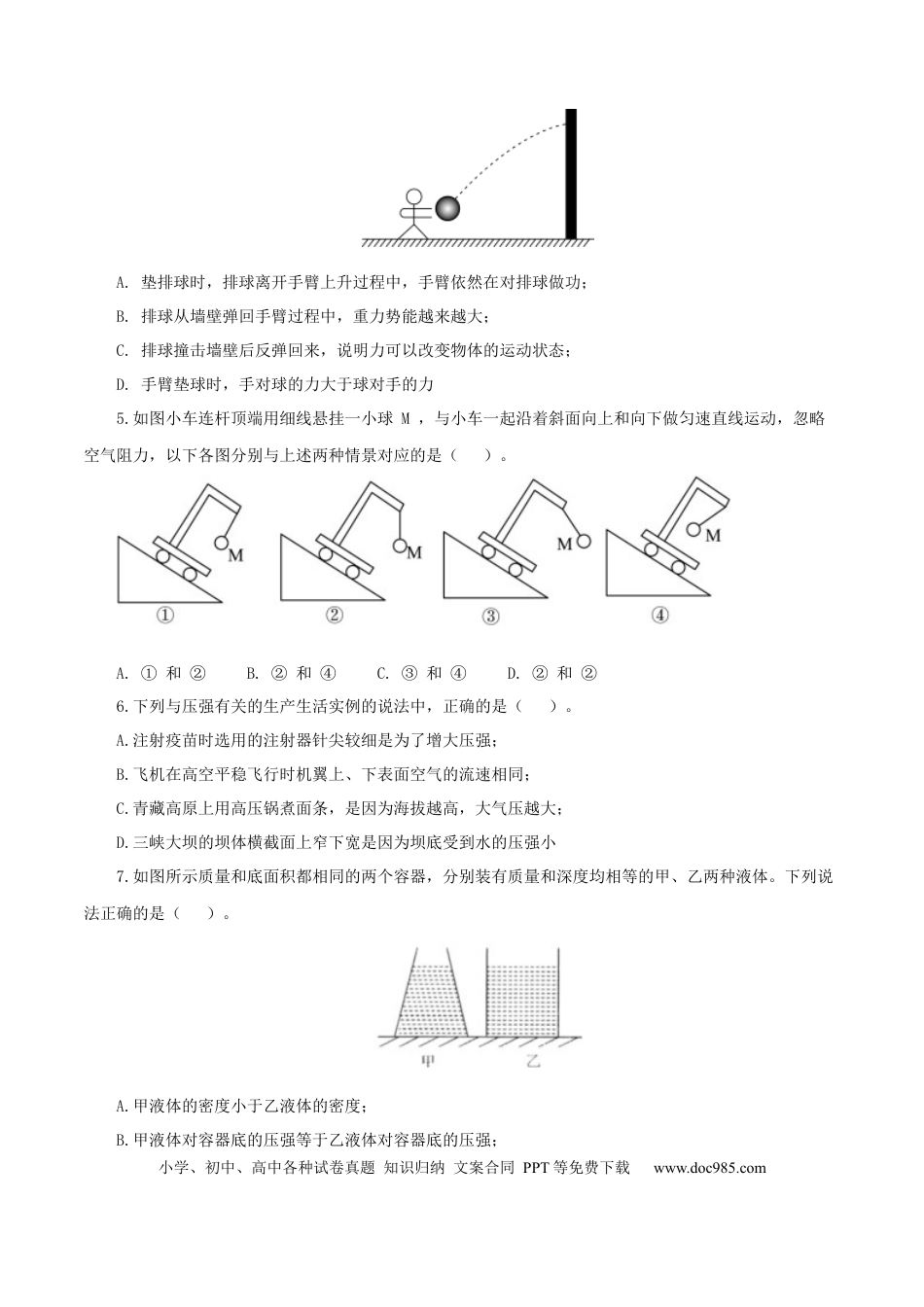
小学、初中、高中各种试卷真题知识归纳文案合同PPT等免费下载www.doc985.com期末考试卷一(解析版)2021-2022学年八年级物理下学期期末复习必刷分类专项训练(人教版》(本卷共29小题,考试时间:90分钟试卷满分:100分)注意事项:1.本卷共29小题,共100分。2.测试范围:人教版八年级下册。一、选择题(每小题2分,共24分。每小题给出的四个选项中,只有一个选项是符合题意的)1.根据你对生活中物理量的认识,指出下列数据最符合生活实际的是()。A.中学生课桌高约为80dm;B.两个普通鸡蛋重约为10N;C.人正常步行的速度约为12m/s;D.一个中学生站立时对水平地面的压强约1.5×104Pa2.下列运动场景中,能明显观察到力使物体发生形变的是()。A.踢出去的足球在空中划出美丽的弧线;B.跳水运动员压弯跳板;C.篮球碰到篮板改变运动方向;D.百米短跑运动员加速冲过终点3.端午节是中国的传统节日,很多地方都举行龙舟赛,下列说法正确的是()。A.龙舟静止时没有惯性,运动起来后才有惯性;B.运动员用桨向后划水使龙舟前进,说明物体之间力的作用是相互的;C.运动员不再划龙舟,龙舟会慢慢停下来,说明物体运动要力来维持;D.龙舟到达终点后不能立即停下来,是因为受到惯性力的作用4.中考体育考试增加了排球垫球项目,方法是用手臂将排球垫向墙壁,反弹回来后又重复垫球,如图所示为垫球过程示意图。下列说法中正确的是()。小学、初中、高中各种试卷真题知识归纳文案合同PPT等免费下载www.doc985.comA.垫排球时,排球离开手臂上升过程中,手臂依然在对排球做功;B.排球从墙壁弹回手臂过程中,重力势能越来越大;C.排球撞击墙壁后反弹回来,说明力可以改变物体的运动状态;D.手臂垫球时,手对球的力大于球对手的力5.如图小车连杆顶端用细线悬挂一小球M,与小车一起沿着斜面向上和向下做匀速直线运动,忽略空气阻力,以下各图分别与上述两种情景对应的是()。A.①和②B.②和④C.③和④D.②和②6.下列与压强有关的生产生活实例的说法中,正确的是()。A.注射疫苗时选用的注射器针尖较细是为了增大压强;B.飞机在高空平稳飞行时机翼上、下表面空气的流速相同;C.青藏高原上用高压锅煮面条,是因为海拔越高,大气压越大;D.三峡大坝的坝体横截面上窄下宽是因为坝底受到水的压强小7.如图所示质量和底面积都相同的两个容器,分别装有质量和深度均相等的甲、乙两种液体。下列说法正确的是()。A.甲液体的密度小于乙液体的密度;B.甲液体对容器底的压强等于乙液体对容器底的压强;小学、初中、高中各种试卷真题知识归纳文案合同PPT等免费下载www.doc985.comC.甲液体对容器底的压力大于乙液体对容器底的压力;D.装甲液体的容器对桌面的压强大于装乙液体的容器对桌面的压强8.如图所示,两个完全相同的柱形容器放在水平桌面上,分别装有申、乙两种不同的液体。a、b是体积相等的两个小球,a球漂浮在液面上,b球沉没在容器底。甲液面高于乙液面,且两种液体对容器底的压强相等。则()。①两种液体的密度ρ甲=ρ乙②两种液体的质量m甲>m乙③两个小球所受的重力Ga>Gb④两个小球所受的浮力Fa<FbA.②正确B.②④正确C.①③正确D.④正确9.2021年4月,中国女足通过奋勇拼搏,晋级奥运会。如图是足球落地后又弹起的示意图,分析可知,足球()。A.在B点时动能为0;B.在运动过程中,只存在动能和势能的相互转化;C.在A、D两点动能可能相等;D.由B点向D点运动的过程中,动能不变,重力势能减小10.在我国古代,简单机械就有了许多巧妙的应用,护城河上安装的吊桥装置就是一个例子,如图所示。在拉起吊桥的过程中,吊桥可以看成一个()。小学、初中、高中各种试卷真题知识归纳文案合同PPT等免费下载www.doc985.comA.省力杠杆,支点是点B.省力杠杆,支点是C点C.费力杠杆,支点是点D.费力杠杆,支点是C点11.使用如图所示的装置来提升物体时,忽略滑轮轴处的摩擦及滑轮的重力,最省力的装置是()。A.B.C.D.12.在建筑工地,用如图所示的滑轮组把建筑材料运送到高处。当电动机用1000N的力拉钢丝绳,使建筑材料在10s内匀速上升1m的过程中,额外功为300J,g取10N/kg。则下列说法中正确的是()。A.动滑轮重为300...

1、当您付费下载文档后,您只拥有了使用权限,并不意味着购买了版权,文档只能用于自身使用,不得用于其他商业用途(如 [转卖]进行直接盈利或[编辑后售卖]进行间接盈利)。
2、本站所有内容均由合作方或网友上传,本站不对文档的完整性、权威性及其观点立场正确性做任何保证或承诺!文档内容仅供研究参考,付费前请自行鉴别。
3、如文档内容存在违规,或者侵犯商业秘密、侵犯著作权等,请点击“违规举报”。

碎片内容

与本文档类似文档
八年级物理第七单元测试题(力)1.doc
八年级物理第七单元测试题(力)1.doc
免费
0下载
八年级上册物理单元测试题《物质的简单运动》知识归纳.doc
八年级上册物理单元测试题《物质的简单运动》知识归纳.doc
免费
18下载
5.3 凸透镜成像规律-2020-2021学年八年级物理上册同步课堂帮帮帮(人教版)(25562730).docx
5.3 凸透镜成像规律-2020-2021学年八年级物理上册同步课堂帮帮帮(人教版)(25562730).docx
免费
1下载
3.2 熔化和凝固-2020-2021学年八年级物理上册同步课堂帮帮帮(人教版)(15144516).docx
3.2 熔化和凝固-2020-2021学年八年级物理上册同步课堂帮帮帮(人教版)(15144516).docx
免费
1下载
15人教版湖北省黄冈市2020-2021学年八年级下学期期末教学质量监测物理试题.doc
15人教版湖北省黄冈市2020-2021学年八年级下学期期末教学质量监测物理试题.doc
免费
16下载
课时03大气压强(基础练)-2020-2021学年八年级物理下册十分钟同步课堂专练(人教版)(原卷版).doc
课时03大气压强(基础练)-2020-2021学年八年级物理下册十分钟同步课堂专练(人教版)(原卷版).doc
免费
0下载
课时01压强(重点练)-2020-2021学年八年级物理下册十分钟同步课堂专练(人教版)(解析版).doc
课时01压强(重点练)-2020-2021学年八年级物理下册十分钟同步课堂专练(人教版)(解析版).doc
免费
0下载
八年级物理上册同步练习5.1 透镜(学生版)-八年级物理上册同步精品讲义(人教版).docx
八年级物理上册同步练习5.1 透镜(学生版)-八年级物理上册同步精品讲义(人教版).docx
免费
9下载
初中八年级物理上册5.5显微镜和望远镜(知识点+例题)(解析版).docx
初中八年级物理上册5.5显微镜和望远镜(知识点+例题)(解析版).docx
免费
0下载
初中八年级物理上册2.3声的利用(知识点+例题)(解析版).docx
初中八年级物理上册2.3声的利用(知识点+例题)(解析版).docx
免费
0下载
课时02滑轮(基础练)-2020-2021学年八年级物理下册十分钟同步课堂专练(人教版)(解析版).doc
课时02滑轮(基础练)-2020-2021学年八年级物理下册十分钟同步课堂专练(人教版)(解析版).doc
免费
0下载
初中八年级物理上册物态变化期中复习.doc
初中八年级物理上册物态变化期中复习.doc
免费
0下载
课时04机械能及其转化(基础练)-2020-2021学年八年级物理下册十分钟同步课堂专练(人教版)(解析版).doc
课时04机械能及其转化(基础练)-2020-2021学年八年级物理下册十分钟同步课堂专练(人教版)(解析版).doc
免费
0下载
贵州省贵阳市清镇养正学校2020-2021学年八年级上学期第三次月考物理试题.docx
贵州省贵阳市清镇养正学校2020-2021学年八年级上学期第三次月考物理试题.docx
免费
0下载
初中八年级物理上册单元02  声现象 【过关测试】(解析版).docx
初中八年级物理上册单元02 声现象 【过关测试】(解析版).docx
免费
0下载
初中八年级物理上册2.1 声音的产生与传播(同步练习)(原卷版).docx
初中八年级物理上册2.1 声音的产生与传播(同步练习)(原卷版).docx
免费
0下载
初中八年级物理上册5.4 眼睛和眼镜(解析版).docx
初中八年级物理上册5.4 眼睛和眼镜(解析版).docx
免费
0下载
八年级物理下册同步练习9.4 流体压强与流速关系(教师版)-八年级物理下册同步精品讲义(人教版).docx
八年级物理下册同步练习9.4 流体压强与流速关系(教师版)-八年级物理下册同步精品讲义(人教版).docx
免费
6下载
初中八年级物理上册月考(一月)检测卷(原卷版).doc
初中八年级物理上册月考(一月)检测卷(原卷版).doc
免费
0下载
八年级物理上册月考(十一月)检测卷(解析版).doc
八年级物理上册月考(十一月)检测卷(解析版).doc
免费
0下载
我的小文库
实名认证
内容提供者

提供高质量免费文档试卷下载,如果满意请告诉您身边的人,如果不满意请告诉我们,您的意见对于我们很重要,是我们不断进步的动力

相关文档

阅读排行

确认删除?
回到顶部
客服号
  • 客服QQ点击这里给我发消息
QQ群
  • QQ群点击这里加入QQ群
提交所需资料详情,我们来帮找资料