六年级下册数学试题-全国各地重点中学小升初真题试卷(6)北京版(2104秋)(无答案).docx本文件免费下载 【共3页】

六年级下册数学试题-全国各地重点中学小升初真题试卷(6)北京版(2104秋)(无答案).docx
六年级下册数学试题-全国各地重点中学小升初真题试卷(6)北京版(2104秋)(无答案).docx
六年级下册数学试题-全国各地重点中学小升初真题试卷(6)北京版(2104秋)(无答案).docx
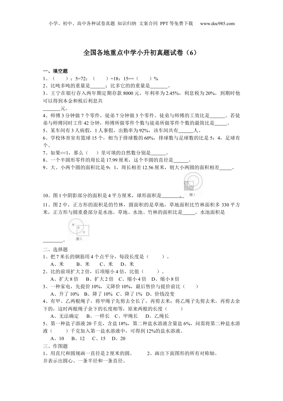
小学、初中、高中各种试卷真题知识归纳文案合同PPT等免费下载www.doc985.com全国各地重点中学小升初真题试卷(6)一、填空题1、():5=72:()=18:15==()%2、比吨多吨的重量是;比多它的的重量是。3、王宁在银行存入两年期定期存款8000元,年利率为2.45%,利息税为20%,到期时他可以得到本金和税后利息共元。4、师傅3分钟做7个零件,徒弟7分钟做3个零件。徒弟与师傅的工效比是。若徒弟与师傅同时工作42分钟,师傅所做零件个数与徒弟所做零件个数的最简比是。5、某车间有3人病假,1人事假,出勤率为92%,该车间共有人。6、学校体育室有篮球15个,相当于排球数的60%,排球数与足球数的比是5:4,足球有个。7、如果<<1,那么()里可填的自然数分别是。8、一个半圆形零件的周长是17.99厘米,这个半圆的直径是。9、大、小两个圆的面积比是9:1,周长相差12.56厘米,则大小两圆的面积相差。10、图1中阴影部分的面积是4平方厘米,球形面积是。11、图2中,正方形的面积是的竹林,圆面积的是草地,草地面积比竹林面积多330平方米,正方形与圆重叠部分是水池。草地、水池、竹林的面积比是,水池面积是。二、选择题1、把7米长的钢筋用4个点平分,每段长度是()。A、米B、米C、米D、米2、比的前项扩大2倍,后项缩小4倍,比值()。A、扩大8倍B、扩大2倍C、缩小4倍D、缩小8倍3、一种家电,先提价10%,又降价10%,最后售价与提价前比()A、升了10%B、降了10%C、降了1%D、价钱没变4、有甲、乙两根绳子,将甲绳子先剪去全长了,再剪去米;将乙绳子先剪去米,再剪去余下的,这时两根绳子余下的长度相等,原来两根的长度()A、无法确定B、一样长C、甲绳长D、乙绳长5、第一种盐子溶液20千克,含盐18%,第二种盐水溶液含量盐6%,问需将第二种盐水溶液()千克加入第一盐水溶液中,可得到12%的盐水溶液。A、10B、12C、15D、20三、作图题1、用直尺和圆规画一直径是2厘米的圆。2、画出下面图形的所有对称轴。并表示出圆心、一条半径和一条直径。小学、初中、高中各种试卷真题知识归纳文案合同PPT等免费下载www.doc985.com四、求各图中阴影部分的面积(单位:厘米)1、2、图中三角形ABC面积为12厘米。五、计算题(能简算的要简算)2+1.75÷150%-8÷[7.5+0.625×(-1.15)](+)×23+25÷71×67.8+54.3÷1-221×9%(1-)+(3-×2)+(5-×3)+….+(97-×49)+(99-×50)六、列式计算题1、3.4减去它的所得的差,被4.32与的和除,商是多少?2、一个数的7倍比82的50%少6,求这个数。七、应用题1、根据下列算式补充条件:机械厂去年总收入964.5万元,,今年总收入多少万元?①964.5÷95%,;②964.5×(1+);③964.5÷(1-10%)。2、仓库有稻谷48吨,己调运走了,需库存,其余运往碾米厂碾出大米,己知大米的出米率为75%,运去的稻谷能碾出大米多少千克?3、一辆汽车从甲地开往乙地,现己行路程与全程的比是1:5,若再向前56千米就行了全程的,甲、乙两地相距多少千米?小学、初中、高中各种试卷真题知识归纳文案合同PPT等免费下载www.doc985.com4、图中统计图表时李、王、赵三人单独完成一项工作所需天数。根据此图回答:赵的工作效率比王高百分之几?②李、赵合作被该工程需要几天完成?③若先由赵做4天,余下工程由李、王合作,还需几天完工?5、学校计算机小组中女生占37.5%,后天又有4个女生参加,这时女生占该组人数的。该小组现在有多少人?6、某种打印机每台售价460元,比进价贵15%。如果一次性进货120台以上,则进价可下降5%。某商场一次购进这种打印机150台,先按每台460元出售一批,然后降价10%出售,一共卖出135台,余下的全部免费赠送给山区小学,结果还盈利3490元。求该商场按每台460元出售的打印机多少台?

1、当您付费下载文档后,您只拥有了使用权限,并不意味着购买了版权,文档只能用于自身使用,不得用于其他商业用途(如 [转卖]进行直接盈利或[编辑后售卖]进行间接盈利)。
2、本站所有内容均由合作方或网友上传,本站不对文档的完整性、权威性及其观点立场正确性做任何保证或承诺!文档内容仅供研究参考,付费前请自行鉴别。
3、如文档内容存在违规,或者侵犯商业秘密、侵犯著作权等,请点击“违规举报”。

碎片内容

与本文档类似文档
山西省长治市长子县2023年小升初数学试卷(学生版).docx
山西省长治市长子县2023年小升初数学试卷(学生版).docx
免费
1下载
精品解析:贵州省黔东南州2021年人教版小升初考试数学试卷(原卷版).docx
精品解析:贵州省黔东南州2021年人教版小升初考试数学试卷(原卷版).docx
免费
1下载
精品解析:广西壮族自治区贵港市港北区2022年人教版小升初考试数学试卷(原卷版).docx
精品解析:广西壮族自治区贵港市港北区2022年人教版小升初考试数学试卷(原卷版).docx
免费
1下载
六年级下册数学小学课时练2.9 图形与位置.doc
六年级下册数学小学课时练2.9 图形与位置.doc
免费
2下载
第一章+数和数的运算-01概念篇+2024小升初数学知识点汇总.docx
第一章+数和数的运算-01概念篇+2024小升初数学知识点汇总.docx
免费
1下载
六年级数学下册典型例题系列之期中专项练习:圆柱、圆锥的应用题(原卷版)苏教版.docx
六年级数学下册典型例题系列之期中专项练习:圆柱、圆锥的应用题(原卷版)苏教版.docx
免费
1下载
小学数学六年级上册6.3 用百分数解决问题(二).doc
小学数学六年级上册6.3 用百分数解决问题(二).doc
免费
1下载
福建省安溪县2020年小升初数学试卷(学生版).docx
福建省安溪县2020年小升初数学试卷(学生版).docx
免费
1下载
(沪教版)六年级数学下册毕业考试试题.doc
(沪教版)六年级数学下册毕业考试试题.doc
免费
32下载
【基础&提升】小学数学六年级上册6.2百分数的意义和读写练习同步练习(含答案)苏教版.doc
【基础&提升】小学数学六年级上册6.2百分数的意义和读写练习同步练习(含答案)苏教版.doc
免费
1下载
精品解析:2022-2023学年江苏省宿迁市沭阳县苏教版六年级下册期末质量调研测试数学试卷(解析版).docx
精品解析:2022-2023学年江苏省宿迁市沭阳县苏教版六年级下册期末质量调研测试数学试卷(解析版).docx
免费
2下载
六年级数学下册 第三单元培优拔高测评试题--人教版数学六年级下册(教师版含解析).docx
六年级数学下册 第三单元培优拔高测评试题--人教版数学六年级下册(教师版含解析).docx
免费
1下载
小升初数学专项试题-周长、面积、体积相关问题应用题闯关-通用版(附答案)_.docx
小升初数学专项试题-周长、面积、体积相关问题应用题闯关-通用版(附答案)_.docx
免费
1下载
小升初数学高频考点过关演练7-图形与变换(原卷).doc
小升初数学高频考点过关演练7-图形与变换(原卷).doc
免费
2下载
重庆市铜梁区2023年小升初数学试卷(学生版).docx
重庆市铜梁区2023年小升初数学试卷(学生版).docx
免费
2下载
【专项复习】2022年小学六年级下册小升初数学专题复习(7)比的意义、读写法以及与分数、除法的关系(知识归纳+典例精析+拔高训练).docx
【专项复习】2022年小学六年级下册小升初数学专题复习(7)比的意义、读写法以及与分数、除法的关系(知识归纳+典例精析+拔高训练).docx
免费
1下载
广东省湛江市重点中学2023-2024学年小升初数学分班考押题卷(北师大版).docx
广东省湛江市重点中学2023-2024学年小升初数学分班考押题卷(北师大版).docx
免费
1下载
精品解析:2021-2022学年江苏省苏州市苏州工业园区新城花园小学苏教版六年级下册期末测试数学试卷(解析版).docx
精品解析:2021-2022学年江苏省苏州市苏州工业园区新城花园小学苏教版六年级下册期末测试数学试卷(解析版).docx
免费
3下载
【课本】六年级(上)第25讲 几何超越提高.docx
【课本】六年级(上)第25讲 几何超越提高.docx
免费
1下载
六年级数学上册典型例题系列之第二单元位置与方向(二)(原卷)_1.docx
六年级数学上册典型例题系列之第二单元位置与方向(二)(原卷)_1.docx
免费
1下载
我的小文库
实名认证
内容提供者

提供高质量免费文档试卷下载,如果满意请告诉您身边的人,如果不满意请告诉我们,您的意见对于我们很重要,是我们不断进步的动力

相关文档

阅读排行

确认删除?
回到顶部
客服号
  • 客服QQ点击这里给我发消息
QQ群
  • QQ群点击这里加入QQ群
提交所需资料详情,我们来帮找资料