2017年浙江省宁波市中考科学真题及答案.doc本文件免费下载 【共18页】

2017年浙江省宁波市中考科学真题及答案.doc
2017年浙江省宁波市中考科学真题及答案.doc
2017年浙江省宁波市中考科学真题及答案.doc
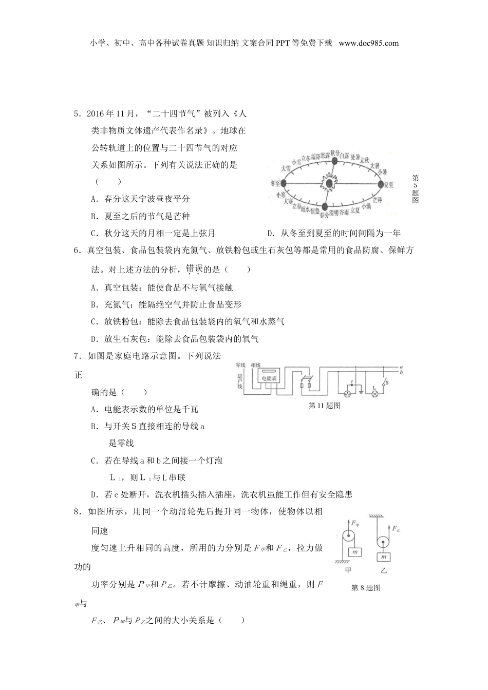
小学、初中、高中各种试卷真题知识归纳文案合同PPT等免费下载www.doc985.com2017浙江省宁波市中考科学真题及答案考生须知:1.全卷满分180分,考试时间120分钟2.本卷可能用到的相对原子质量:H-1C-12O-16Cl-35.5Ca-40Fe-56Cu-64本卷g取10N/kg试题卷Ⅰ一、选择题(本题共15小题,第1~10小题,每小题4分,第11~15小题,每小题3分,共55分。请选出每小题中一个符合题意的选项,不选、错选均不给分)1.下列关于学说的提出、模型的建立或科学实验完成等先后顺序,不符合科学史实的是()A.对太阳系的认识:先提出日心说,后提出地心说B.对海陆变迁的认识:先提出大陆漂移假说,后建立板块构造学说C.对电磁现象的认识:先发现电磁感应现象,后制造出发电机D.对原子结构的认识:卢瑟福先完成了α粒子散射实验,后提出原子的有核模型2.下列实验操作符合安全要求的是()3.我们的宇宙蕴藏着无穷的奥秘。下列说法错误的是()A.河外星系谱线红移可以推断星系之间正在相互退行远离B.从侧面看,银河系的主体像一个中间凸起的大透镜C.太阳黑子、日珥等太阳活动对人类的生产、生活没有影响D.“天宫二号”、“天舟一号”等都是探索宇宙奥秘的航天器4.水痘是一种春季多发的呼吸道传染病,常用接种水痘疫苗的方法来进行预防。接种的水痘疫苗和所属的免疫类型分别是()A.抗体,特异性免疫B.抗原,特异性免疫C.抗体,非特异性免疫D.抗原,非特异性免疫第2题图小学、初中、高中各种试卷真题知识归纳文案合同PPT等免费下载www.doc985.com5.2016年11月,“二十四节气”被列入《人类非物质文体遗产代表作名录》。地球在公转轨道上的位置与二十四节气的对应关系如图所示。下列有关说法正确的是()A.春分这天宁波昼夜平分B.夏至之后的节气是芒种C.秋分这天的月相一定是上弦月D.从冬至到夏至的时间间隔为一年6.真空包装、食品包装袋内充氮气、放铁粉包或生石灰包等都是常用的食品防腐、保鲜方法。对上述方法的分析,错误的是()A.真空包装:能使食品不与氧气接触B.充氮气:能隔绝空气并防止食品变形C.放铁粉包:能除去食品包装袋内的氧气和水蒸气D.放生石灰包:能除去食品包装袋内的氧气7.如图是家庭电路示意图。下列说法正确的是()A.电能表示数的单位是千瓦B.与开关S直接相连的导线a是零线C.若在导线a和b之间接一个灯泡L1,则L1与L串联D.若c处断开,洗衣机插头插入插座,洗衣机虽能工作但有安全隐患8.如图所示,用同一个动滑轮先后提升同一物体,使物体以相同速度匀速上升相同的高度,所用的力分别是F甲和F乙,拉力做功的功率分别是P甲和P乙。若不计摩擦、动油轮重和绳重,则F甲与F乙、P甲与P乙之间的大小关系是()第5题图第11题图第8题图小学、初中、高中各种试卷真题知识归纳文案合同PPT等免费下载www.doc985.comA.F甲<F乙P甲=P乙B.F甲>F乙P甲>P乙C.F甲>F乙P甲=P乙D.F甲<F乙P甲<P乙9.“制作人体的口腔上皮细胞临时装片,并用显微镜观察”实验中,下列操作正确的是()A.制片时,用滴管在载玻片中央滴一滴清水B.染色时,在盖玻片一侧滴加稀碘液,用吸水纸从另一侧吸引C.调节时,用左眼观察目镜内,同时转动粗准焦螺旋使镜筒下降D.观察时,向左上方移动载玻片使位于视野右下方的物像移至视野中央10.如图是物质甲和乙反应生成丙的微观示意图。下列说法正确的是()A.该化学反应属于化合反应B.甲和乙属于单质,丙属于化合物C.参加反应的甲与乙的分子个数比为1:1D.1个丙分子由1个甲分子和2个乙分子构成11.如图所示,A、B、C、D、E表示与人体新陈代谢直接相关的生理过程。下列有关说法错误的是()A.完成A过程的主要器官是小肠B.经过B过程血液由动脉血变为静脉血C.C过程可以表示组织内气体交换D.完成D、E过程的结构单位是肾单位12.把两块厚度不计且足够大的平面镜OM、ON垂直粘合在一起,并竖立在地面上,俯视图如下。当小科站立在某个位置时,他通过平面镜所成像的个数为m,看到自己完整像的个数为n。下列对小科在不同位置时,m、n的分析,不符合实际的是()第10题图第11题图第12题图小学、初中、高中各种试卷真题知...

1、当您付费下载文档后,您只拥有了使用权限,并不意味着购买了版权,文档只能用于自身使用,不得用于其他商业用途(如 [转卖]进行直接盈利或[编辑后售卖]进行间接盈利)。
2、本站所有内容均由合作方或网友上传,本站不对文档的完整性、权威性及其观点立场正确性做任何保证或承诺!文档内容仅供研究参考,付费前请自行鉴别。
3、如文档内容存在违规,或者侵犯商业秘密、侵犯著作权等,请点击“违规举报”。

碎片内容

与本文档类似文档
2020年浙江省湖州市中考科学真题(解析卷).doc
2020年浙江省湖州市中考科学真题(解析卷).doc
免费
0下载
【初中九年级科学】2018年浙江省温州市中考科学真题(空白卷).doc
【初中九年级科学】2018年浙江省温州市中考科学真题(空白卷).doc
免费
16下载
九年级科学上册4.3.2体内物质的运输(二)(练习)(解析版).docx
九年级科学上册4.3.2体内物质的运输(二)(练习)(解析版).docx
免费
25下载
【初中九年级科学】2016年浙江省杭州市中考科学真题(空白卷).doc
【初中九年级科学】2016年浙江省杭州市中考科学真题(空白卷).doc
免费
10下载
九年级科学上册专题09 食物的消化与吸收(原卷版).docx
九年级科学上册专题09 食物的消化与吸收(原卷版).docx
免费
2下载
九年级科学上册专题01 酸碱性质及酸碱之间的反应(解析版).docx
九年级科学上册专题01 酸碱性质及酸碱之间的反应(解析版).docx
免费
25下载
科学答题卷 (1).pdf
科学答题卷 (1).pdf
免费
0下载
2020年浙江省金华市中考科学真题(解析卷).docx
2020年浙江省金华市中考科学真题(解析卷).docx
免费
0下载
浙考神墙620 中考科学答题卡-2405初中学业水平考试 榜眼卷.pdf
浙考神墙620 中考科学答题卡-2405初中学业水平考试 榜眼卷.pdf
免费
0下载
九年级科学下册浙教版九下1.5 遗传与进化同步练习(学生版).docx
九年级科学下册浙教版九下1.5 遗传与进化同步练习(学生版).docx
免费
28下载
九年级科学下册第03单元   人的健康单元测试(A卷·夯实基础)(原卷板).doc
九年级科学下册第03单元 人的健康单元测试(A卷·夯实基础)(原卷板).doc
免费
24下载
科学答案-2401金华金东浦江兰溪23学年九上期末.pdf
科学答案-2401金华金东浦江兰溪23学年九上期末.pdf
免费
0下载
九年级科学下册浙教版九下3.2 来自微生物的威胁同步练习(学生版).docx
九年级科学下册浙教版九下3.2 来自微生物的威胁同步练习(学生版).docx
免费
20下载
浙考神墙620 中考科学卷-2405金华东阳二模.pdf
浙考神墙620 中考科学卷-2405金华东阳二模.pdf
免费
0下载
【初中九年级科学】2019年浙江省杭州市中考科学真题(空白卷).docx
【初中九年级科学】2019年浙江省杭州市中考科学真题(空白卷).docx
免费
28下载
九年级科学上册第二章第2节《金属的化学性质》培优训练A(解析版).doc
九年级科学上册第二章第2节《金属的化学性质》培优训练A(解析版).doc
免费
14下载
九年级科学上册第04单元 代谢与平衡单元测试(A卷·夯实基础)(原卷版).docx
九年级科学上册第04单元 代谢与平衡单元测试(A卷·夯实基础)(原卷版).docx
免费
10下载
浙考神墙620 中考科学卷-2404丽水一模.pdf
浙考神墙620 中考科学卷-2404丽水一模.pdf
免费
0下载
浙考神墙620 中考科学卷-2406西湖区二模.pdf
浙考神墙620 中考科学卷-2406西湖区二模.pdf
免费
0下载
浙考神墙620 中考科学答案-2405杭州十三中教育集团二模.pdf
浙考神墙620 中考科学答案-2405杭州十三中教育集团二模.pdf
免费
0下载
我的小文库
实名认证
内容提供者

提供高质量免费文档试卷下载,如果满意请告诉您身边的人,如果不满意请告诉我们,您的意见对于我们很重要,是我们不断进步的动力

相关文档

阅读排行

确认删除?
回到顶部
客服号
  • 客服QQ点击这里给我发消息
QQ群
  • QQ群点击这里加入QQ群
提交所需资料详情,我们来帮找资料