四年级下册数学第8单元跟踪检测卷.docx本文件免费下载 【共9页】

四年级下册数学第8单元跟踪检测卷.docx
四年级下册数学第8单元跟踪检测卷.docx
四年级下册数学第8单元跟踪检测卷.docx
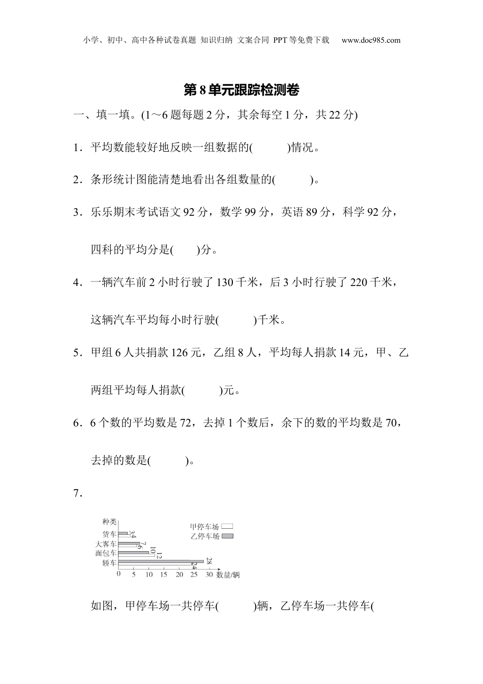
小学、初中、高中各种试卷真题知识归纳文案合同PPT等免费下载www.doc985.com第8单元跟踪检测卷一、填一填。(1~6题每题2分,其余每空1分,共22分)1.平均数能较好地反映一组数据的()情况。2.条形统计图能清楚地看出各组数量的()。3.乐乐期末考试语文92分,数学99分,英语89分,科学92分,四科的平均分是()分。4.一辆汽车前2小时行驶了130千米,后3小时行驶了220千米,这辆汽车平均每小时行驶()千米。5.甲组6人共捐款126元,乙组8人,平均每人捐款14元,甲、乙两组平均每人捐款()元。6.6个数的平均数是72,去掉1个数后,余下的数的平均数是70,去掉的数是()。7.如图,甲停车场一共停车()辆,乙停车场一共停车(小学、初中、高中各种试卷真题知识归纳文案合同PPT等免费下载www.doc985.com)辆,()停车场停的轿车少,()停车场停的面包车少。8.(1)()车间的女工人数最多,()车间的男工人数最少。(2)平均每个车间有男工()人,平均每个车间有女工()人。(3)平均每个车间有()人。(4)()车间的男工和女工人数相差最大。二、辨一辨。(对的画“√”,错的画“×”)(每题2分,共10分)1.乐乐的身高是152cm,他去平均水深为140cm的水域游泳,不会有危险。()2.在一组不全相等的数中,平均数比最大的数要小。()3.亮亮每周练习大字140个,他每天肯定练20个大字。()4.一辆汽车第一小时行驶了71km,第二小时行驶了85km,第三小时行驶的路程比第一小时多,但不超过80km。这辆汽车三个小时的平均速度在80km~85km之间。()5.火车售票处规定身高1.2m以下的儿童免票,实验小学某班同学小学、初中、高中各种试卷真题知识归纳文案合同PPT等免费下载www.doc985.com的平均身高是119cm,所以这个班的同学可以全体免票。()三、我会分析统计图。(1题8分,2题20分,共28分)1.(1)平均一分钟打字个数在哪个级别的人数最多?(2)聪聪12分钟打了432个字,他属于哪个级别的?和他同一级别的男生有多少人?2.小学、初中、高中各种试卷真题知识归纳文案合同PPT等免费下载www.doc985.com(1)小强家第()季度电费最多,是()元。(2)小军家第()季度电费最少,是()元。(3)小军家全年电费是()元,小强家全年电费是()元。(4)两家全年电费一共是()元。(5)小强家2017年平均每月的电费比小军家多多少元?四、我会画统计图。(10分)下表是希望小学四年级各班男、女生人数统计表。小学、初中、高中各种试卷真题知识归纳文案合同PPT等免费下载www.doc985.com完成下面的统计图。五、走进生活,解决问题。(每题6分,共30分)1.哪个小组的平均成绩好些?2.张叔叔骑自行车去旅行,下面是他前三天行走的路线。(算一算,填一填)小学、初中、高中各种试卷真题知识归纳文案合同PPT等免费下载www.doc985.com3.小兰期末考试数学、语文、英语三科的平均成绩是92分,其中数学得了94分,语文得了89分,她的英语得了多少分?4.下面是李敏同学星期一~星期五完成作业所用时间的情况。星期一二三四五时间/分钟4235384456(1)她平均每天要用多长时间完成作业?(2)如果每天晚上9:00要洗漱睡觉,她最晚什么时候开始做作业比较合适?5.某工程队要抢修因泥石流损坏的一段公路,前4天一共修路2500m,后3天每天修路800m。这个工程队这一周平均每天修路多少米?小学、初中、高中各种试卷真题知识归纳文案合同PPT等免费下载www.doc985.com答案一、1.总体2.多少3.934.705.17[点拨]列式为(126+14×8)÷(6+8)。6.827.4648甲乙8.(1)三二(2)6971(3)140(4)一二、1.×2.√3.×4.×5.×三、1.(1)平均一分钟打字个数在10~20(不含20)的人数最多。(2)432÷12=36(个)答:他属于30以上(含30)这个级别的,和他同一级别的男生有12人。2.(1)三270(2)二125(3)636792(4)1428(5)小强家:(187+270+130+205)÷12=66(元)小学、初中、高中各种试卷真题知识归纳文案合同PPT等免费下载www.doc985.com小军家:(141+210+125+160)÷12=53(元)66-53=13(元)答:小强家2017年平均每月的电费比小军家多13元。四、五、1.18÷3=6(个)20÷4=5(个)6>5答:第一小组的平均成绩好些。2.75608172[点拨]25+35=60(km)(75+60+81)÷3=72(km)3.92×3-94-89...

1、当您付费下载文档后,您只拥有了使用权限,并不意味着购买了版权,文档只能用于自身使用,不得用于其他商业用途(如 [转卖]进行直接盈利或[编辑后售卖]进行间接盈利)。
2、本站所有内容均由合作方或网友上传,本站不对文档的完整性、权威性及其观点立场正确性做任何保证或承诺!文档内容仅供研究参考,付费前请自行鉴别。
3、如文档内容存在违规,或者侵犯商业秘密、侵犯著作权等,请点击“违规举报”。

碎片内容

与本文档类似文档
小学数学 4年级上册 试卷第五单元测试卷1.doc
小学数学 4年级上册 试卷第五单元测试卷1.doc
免费
14下载
四年级下册数学4.12 练习十一.docx
四年级下册数学4.12 练习十一.docx
免费
0下载
第三单元三位数乘两位数填空题(提高卷)四年级下册数学专项培优卷(苏教版).docx
第三单元三位数乘两位数填空题(提高卷)四年级下册数学专项培优卷(苏教版).docx
免费
0下载
小学数学四年级下册3.3乘法运算定律.doc
小学数学四年级下册3.3乘法运算定律.doc
免费
0下载
四年级第一学期数学期末测试卷.docx
四年级第一学期数学期末测试卷.docx
免费
1下载
精品解析:2022-2023学年江苏省泰州市兴化市苏教版四年级上册期末质量检测数学试卷(原卷版).docx
精品解析:2022-2023学年江苏省泰州市兴化市苏教版四年级上册期末质量检测数学试卷(原卷版).docx
免费
15下载
四年级数学下学期期中素养测评四(答案解析)(苏教版).docx
四年级数学下学期期中素养测评四(答案解析)(苏教版).docx
免费
0下载
小学数学 4年级上册 试卷第七单元测试卷2.doc
小学数学 4年级上册 试卷第七单元测试卷2.doc
免费
26下载
精品解析:2021-2022学年江苏省南京市江北新区苏教版四年级上册期中考试数学试卷(解析版).docx
精品解析:2021-2022学年江苏省南京市江北新区苏教版四年级上册期中考试数学试卷(解析版).docx
免费
5下载
小学四年级数学下册第四单元检测(2).docx
小学四年级数学下册第四单元检测(2).docx
免费
0下载
小学数学四年级下册第四单元达标测试卷.docx
小学数学四年级下册第四单元达标测试卷.docx
免费
0下载
【课本】数学四年级上第02讲_和差倍中的分组比较.docx
【课本】数学四年级上第02讲_和差倍中的分组比较.docx
免费
0下载
四年级数学上册典型例题系列之专项练习七(原卷版).docx
四年级数学上册典型例题系列之专项练习七(原卷版).docx
免费
0下载
【应用篇】第六单元小数的加法和减法应用篇-2021-2022学年四年级数学下册典型例题系列(解析版)人教版.docx
【应用篇】第六单元小数的加法和减法应用篇-2021-2022学年四年级数学下册典型例题系列(解析版)人教版.docx
免费
0下载
四年级下册数学 第三单元达标测试卷.docx
四年级下册数学 第三单元达标测试卷.docx
免费
30下载
精品解析:2022-2023学年江苏省南通市苏教版四年级上册期中考试数学试卷(原卷版).docx
精品解析:2022-2023学年江苏省南通市苏教版四年级上册期中考试数学试卷(原卷版).docx
免费
7下载
精品解析:2020-2021学年江苏省盐城市苏教版四年级下册期末质量调研数学试卷(原卷版).docx
精品解析:2020-2021学年江苏省盐城市苏教版四年级下册期末质量调研数学试卷(原卷版).docx
免费
30下载
四年级下册数学同步练习-7单元7课时-认识梯形-苏教版(优尖升教育).docx
四年级下册数学同步练习-7单元7课时-认识梯形-苏教版(优尖升教育).docx
免费
0下载
四年级下册数学同步练习-3单元1课时-三位数乘两位数-苏教版(优尖升教育).docx
四年级下册数学同步练习-3单元1课时-三位数乘两位数-苏教版(优尖升教育).docx
免费
0下载
四年级下册数学3.11 练习八.docx
四年级下册数学3.11 练习八.docx
免费
0下载
我的小文库
实名认证
内容提供者

提供高质量免费文档试卷下载,如果满意请告诉您身边的人,如果不满意请告诉我们,您的意见对于我们很重要,是我们不断进步的动力

相关文档

阅读排行

确认删除?
回到顶部
客服号
  • 客服QQ点击这里给我发消息
QQ群
  • QQ群点击这里加入QQ群
提交所需资料详情,我们来帮找资料