2025年新高考历史资料 板块二 第七单元 第21讲 边疆危机、甲午中日战争与八国联军侵华 (1).docx本文件免费下载 【共16页】

2025年新高考历史资料  板块二 第七单元 第21讲 边疆危机、甲午中日战争与八国联军侵华 (1).docx
2025年新高考历史资料  板块二 第七单元 第21讲 边疆危机、甲午中日战争与八国联军侵华 (1).docx
2025年新高考历史资料  板块二 第七单元 第21讲 边疆危机、甲午中日战争与八国联军侵华 (1).docx
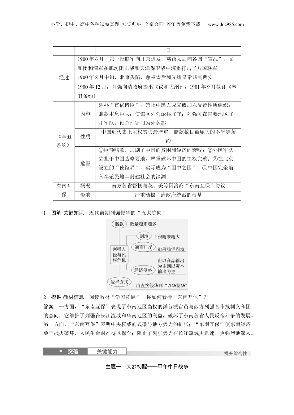
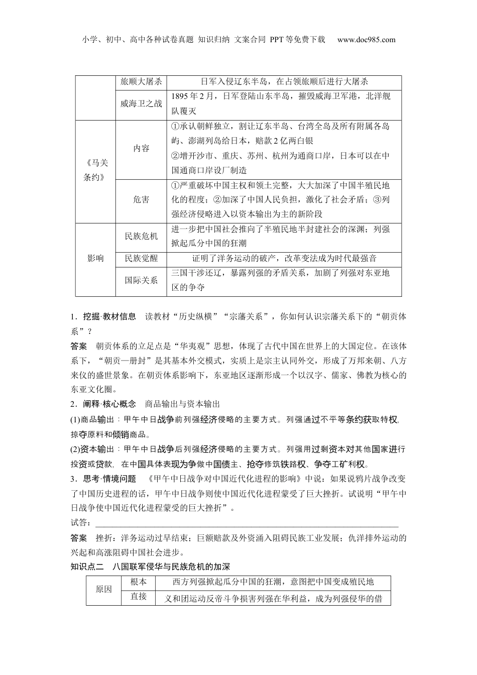
小学、初中、高中各种试卷真题知识归纳文案合同PPT等免费下载www.doc985.com第21讲边疆危机、甲午中日战争与八国联军侵华课程标准认识列强侵华对中国社会的影响。考情分析整体感知1.频率题型:该部分是高考低频考点,相关关联性考题较多2.情境设计:多利用政府公文、新闻报道、漫画、第三方看法创设学习情境。如(2022·重庆卷,7)英国杂志刊登的漫画;(2022·北京卷,7)英国照会;(2020·江苏卷,7)《申报》报道;另外该部分还经常作为背景考查,如(2021·山东卷,17)小英雄;(2020·山东卷,17)行走的少年3.核心考向:甲午中日战争的背景、概况和影响;八国联军侵华的影响知识点一边疆危机与甲午中日战争1.边疆危机西北阿古柏占领南疆和北疆部分地区;俄国出兵占领伊犁地区。1875-1878年左宗棠发兵新疆,收复新疆南北两路,后来清政府与俄国交涉,收回伊犁大部分地区,1884年清政府在新疆建省西南中法战争(1883-1885年),法国占领越南东南1879年日本吞并琉球,宗藩关系逐渐解体。1885年台湾建省2.甲午中日战争背景根本原因日本制定“大陆政策”,蓄谋占领中国的台湾和藩属国朝鲜、琉球,侵华野心由来已久重要原因明治维新后日本国力壮大;清政府落后直接原因朝鲜发生农民起义,日本趁机出兵朝鲜过程爆发1894年8月,丰岛之战,日本偷袭清朝运兵船黄海海战1894年9月,北洋舰队遭到损失,李鸿章“避战保船”,北洋海军失去制海权小学、初中、高中各种试卷真题知识归纳文案合同PPT等免费下载www.doc985.com旅顺大屠杀日军入侵辽东半岛,在占领旅顺后进行大屠杀威海卫之战1895年2月,日军登陆山东半岛,摧毁威海卫军港,北洋舰队覆灭《马关条约》内容①承认朝鲜独立,割让辽东半岛、台湾全岛及所有附属各岛屿、澎湖列岛给日本,赔款2亿两白银②增开沙市、重庆、苏州、杭州为通商口岸,日本可以在中国通商口岸设厂制造危害①严重破坏中国主权和领土完整,大大加深了中国半殖民地化的程度;②加深了中国人民负担,激化了社会矛盾;③列强经济侵略进入以资本输出为主的新阶段影响民族危机进一步把中国社会推向了半殖民地半封建社会的深渊;列强掀起瓜分中国的狂潮民族觉醒证明了洋务运动的破产,改革变法成为时代最强音国际关系三国干涉还辽,暴露列强的矛盾关系,加剧了列强对东亚地区的争夺1.挖掘·教材信息读教材“历史纵横”“宗藩关系”,你如何认识宗藩关系下的“朝贡体系”?答案朝贡体系的立足点是“华夷观”思想,体现了古代中国在世界上的大国定位。在该体系下,“朝贡—册封”是其基本外交模式,实质上是宗主认同外交,形成了万邦来朝、八方来仪的盛世景象。在朝贡体系影响下,东亚地区逐渐形成一个以汉字、儒家、佛教为核心的东亚文化圈。2.阐释·核心概念商品输出与资本输出(1)商品出:甲午中日前列强侵略的主要方式。列强通不平等取特,输战争经济过条约获权掠原料和商品。夺倾销(2)本出:甲午中日后列强侵略的主要方式。列强用剩本其他家行资输战争经济过资对国进投或款,在中具体表做中主、修筑路、工利。资贷国现为争国债抢夺铁权争夺矿权3.思考·情境问题《甲午中日战争对中国近代化进程的影响》中说:如果说鸦片战争改变了中国历史进程的话,甲午中日战争则使中国近代化进程蒙受了巨大挫折。试说明“甲午中日战争使中国近代化进程蒙受的巨大挫折”。试答:________________________________________________________________________答案挫折:洋务运动过早结束;巨额赔款及外资涌入阻碍民族工业发展;仇洋排外运动的兴起和高涨阻碍中国社会进步。知识点二八国联军侵华与民族危机的加深原因根本西方列强掀起瓜分中国的狂潮,意图把中国变成殖民地直接义和团运动反帝斗争损害列强在华利益,成为列强侵华的借小学、初中、高中各种试卷真题知识归纳文案合同PPT等免费下载www.doc985.com口经过1900年6月,第一批联军向北京进发,慈禧太后向各国“宣战”。义和团和清军在廊坊阻击战和天津保卫战中沉重打击了八国联军1900年8月中旬,北京失陷,慈禧太后和光绪皇帝逃到西安1900年12月,列强向清政府提出《议和大纲》,1901年9月签订《辛丑条约》《辛丑条约》内容惩办“...

1、当您付费下载文档后,您只拥有了使用权限,并不意味着购买了版权,文档只能用于自身使用,不得用于其他商业用途(如 [转卖]进行直接盈利或[编辑后售卖]进行间接盈利)。
2、本站所有内容均由合作方或网友上传,本站不对文档的完整性、权威性及其观点立场正确性做任何保证或承诺!文档内容仅供研究参考,付费前请自行鉴别。
3、如文档内容存在违规,或者侵犯商业秘密、侵犯著作权等,请点击“违规举报”。

碎片内容

与本文档类似文档
【免费下载】湖南2021年高考历史真题(湖南自主命题)(解析版).doc
【免费下载】湖南2021年高考历史真题(湖南自主命题)(解析版).doc
免费
0下载
2011年高考历史试卷(浙江)(解析卷).docx
2011年高考历史试卷(浙江)(解析卷).docx
免费
0下载
2024年新高考历史资料  第11讲 中国古代的法治教化、商业贸易及货币与赋税制度(原卷版) (1).docx
2024年新高考历史资料 第11讲 中国古代的法治教化、商业贸易及货币与赋税制度(原卷版) (1).docx
免费
0下载
1990年浙江高考历史真题及答案.doc
1990年浙江高考历史真题及答案.doc
免费
2下载
2025年新高考历史资料  板块三 第十单元 第27讲 改革开放和社会主义现代化建设新时期 (1).docx
2025年新高考历史资料 板块三 第十单元 第27讲 改革开放和社会主义现代化建设新时期 (1).docx
免费
0下载
2024年新高考历史资料  第46讲 现代世界的食物生产、经济生活与科技进步(解析版) (1).docx
2024年新高考历史资料 第46讲 现代世界的食物生产、经济生活与科技进步(解析版) (1).docx
免费
0下载
2024届江苏省南通市高三上学期第一次调研测试(一模)历史试题(解析版).docx
2024届江苏省南通市高三上学期第一次调研测试(一模)历史试题(解析版).docx
免费
0下载
24版微专题小练习·历史(新教材)(XL-8)第19练.docx
24版微专题小练习·历史(新教材)(XL-8)第19练.docx
免费
10下载
2024年高考历史一轮复习(部编版) 板块7 第15单元 第46讲 世界古代的食物生产、商业贸易与居住环境.docx
2024年高考历史一轮复习(部编版) 板块7 第15单元 第46讲 世界古代的食物生产、商业贸易与居住环境.docx
免费
0下载
专题01 先秦的文明和社会转型(原卷版).docx
专题01 先秦的文明和社会转型(原卷版).docx
免费
0下载
第42讲 资本主义国家的新变化和社会主义国家的发展与变化(课件)-2024年高考历史一轮复习讲练测(新教材新高考).pptx
第42讲 资本主义国家的新变化和社会主义国家的发展与变化(课件)-2024年高考历史一轮复习讲练测(新教材新高考).pptx
免费
0下载
2023《微专题·小练习》·历史·新教材第45练.docx
2023《微专题·小练习》·历史·新教材第45练.docx
免费
29下载
高中2024版考评特训卷·历史【新教材】单元检测一.docx
高中2024版考评特训卷·历史【新教材】单元检测一.docx
免费
0下载
高考历史专题01  先秦的文明和社会转型(学生卷) - 2024年高考真题和模拟题历史分类汇编(全国通用).docx
高考历史专题01 先秦的文明和社会转型(学生卷) - 2024年高考真题和模拟题历史分类汇编(全国通用).docx
免费
0下载
2025年新高考历史资料  第14讲国家出路的探索与挽救民族危亡的斗争课件.pptx
2025年新高考历史资料 第14讲国家出路的探索与挽救民族危亡的斗争课件.pptx
免费
0下载
2.2023-2024学年广东省高三上学期10月份大联考历史试题(有解析).pdf
2.2023-2024学年广东省高三上学期10月份大联考历史试题(有解析).pdf
免费
3下载
上海市虹口区2020年高三第一学期期末(一模)学科质量检测历史试卷(word原卷版).docx
上海市虹口区2020年高三第一学期期末(一模)学科质量检测历史试卷(word原卷版).docx
免费
0下载
2010年高考历史试卷(新课标)(空白卷).doc
2010年高考历史试卷(新课标)(空白卷).doc
免费
0下载
2024年新高考历史资料  热点2 疫病与公共卫生.docx
2024年新高考历史资料 热点2 疫病与公共卫生.docx
免费
0下载
2024年新高考历史资料  第36讲 近代西方的法律教化、人口迁徙和文化交融(解析版).docx
2024年新高考历史资料 第36讲 近代西方的法律教化、人口迁徙和文化交融(解析版).docx
免费
0下载
我的小文库
实名认证
内容提供者

提供高质量免费文档试卷下载,如果满意请告诉您身边的人,如果不满意请告诉我们,您的意见对于我们很重要,是我们不断进步的动力

确认删除?
回到顶部
客服号
  • 客服QQ点击这里给我发消息
QQ群
  • QQ群点击这里加入QQ群
提交所需资料详情,我们来帮找资料