2024年新高考历史资料 考点03 古代中国的中央官制-备战2022年高考历史学霸纠错.docx本文件免费下载 【共8页】

2024年新高考历史资料  考点03 古代中国的中央官制-备战2022年高考历史学霸纠错.docx
2024年新高考历史资料  考点03 古代中国的中央官制-备战2022年高考历史学霸纠错.docx
2024年新高考历史资料  考点03 古代中国的中央官制-备战2022年高考历史学霸纠错.docx
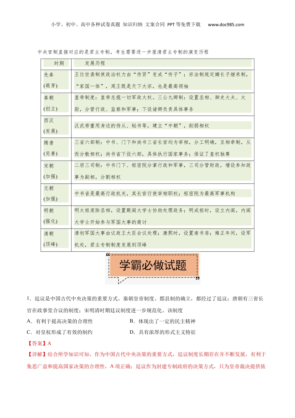
小学、初中、高中各种试卷真题知识归纳文案合同PPT等免费下载www.doc985.com考点3古代中国的中央官制例1秦朝丞相王绾和廷尉李斯就分封制的存留进行争论;唐朝设置了宰相议事的政事堂;北宋的谏院权限很大,对朝廷百官的任用及各种政事都可讨论,规谏朝政缺失;明朝创行密疏言事之制,赐给大学士“绳愆纠缪”图章,“凡政事有缺,……悉用此印密疏以闻”。这些制度的创立重在A.避免官员权力的膨胀B.有效的限制了皇权专制C.有利于加强中央集权D.保障中央决策的合理性【错因分析】本题易错的主要原因是对题干中关键词“重在”的理解,该题属于最佳类选择题,需要考生对各个选项进行甄别比较,结合所学知识可知,秦朝廷议分封制、唐朝宰相在政事堂议事、北宋讨论政事的谏院和明朝的大学士密疏言事等虽然能够避免官员权力膨胀,但分析命题者意图可知,题干中列举的这些行为都凸显中央决策集思广益的特点,重要保障中央决策的合理性,故D项正确,排除A项。【学霸解题】审材料:注重题干中分号和“重在”等关键性信息。析选项:中国古代政治制度的本质是服务皇权,并未有效限制皇权专制,B项错误;材料中提到的制度不是为了强化对地方的垂直管理,与中央集权的加强无关,C项错误。【秒杀技巧】“有效限制皇权”首先排除。根据所学可知中国古代君主专制中央集权的特征是加强君主专制,故B项错误。在复习过程中,要理清楚中央官制的演变过程。1.汉朝:汉初,丞相集决策、司法、行政大权于一身,位高权重。汉武帝频繁换相,并且重用身边做侍从、秘书等工作的人,让他们担任尚书令、侍中等,参与军国大事,以削弱相权。2.魏晋南北朝:逐步形成三省体制。小学、初中、高中各种试卷真题知识归纳文案合同PPT等免费下载www.doc985.com3.隋唐时期:确立并完善了三省六部的管理体制,相权进一步削弱。三省六部制是中国古代政治制度的重大创造,此后历朝基本沿袭这种制度。4.宋朝:设立中书门下作为最高行政机构,最高长官行使宰相职权。又增设参知政事、枢密使和三司使,分割宰相的行政权、军权和财权,大权由皇帝总揽。5.元朝:设中书省,是最高行政机关,其长官行使宰相职权,元朝后期威胁着皇权。例2西汉时,丞相车干秋的女婿徐仁因断案过于宽纵,引发外戚霍光不满,霍光当即要处死徐仁。车千秋为救女婿,召集群臣讨论,结果所有人都依附霍光。最终徐仁被弃市,车千秋也险些被霍光处分。这从本质上反映出当时A.朝廷内部治国理念存在差异B.皇权强化削弱了丞相决策权C.宗法观念淡薄弱化官僚特权D.儒家思想垄断地位受到挑战【错因分析】忽略了外戚权力的源自于皇权的强化,而直接选A。【学霸纠错】由材料信息“召集群臣讨论,结果所有人都依附霍光”“车千秋也险些被霍光处分”等可知,外威霍光在与丞相的权力斗争中占据上风,而外威的权力来自皇帝,外戚权大实则为皇权强化,皇权的强化使得丞相的权力被削弱,因而答案为B项;A项片面解读材料,排除;C项“宗法观念淡薄”不符合史实,且该说法也与材料无关,故排除;材料并未提及儒家思想地位的变化,故D项错【老师点评】本题需要考生理清西汉时期中央权力的分配,外戚专权的根源来自于皇权的不断强化;宗法观念和儒家思想虽然也会影响政府内部权力之间的冲突,但从题干看并没有涉及到宗法观念和儒家思想的相关内容,故可以排除C和D项。【答案】B小学、初中、高中各种试卷真题知识归纳文案合同PPT等免费下载www.doc985.com中央官制直接对应的是君主专制,考生需要进一步厘清君主专制的演变历程时期发展历程先秦(萌芽)王位世袭制使政治权力由“传贤”变成“传子”;宗法制规定嫡长子继承制,“家国一体”,周王既是天下大宗,也是最高领袖秦朝(创立)皇帝制度:皇帝总揽一切军政大权。三公九卿制:设置丞相、御史大夫、太尉,分管行政、监察和军事;下设诸卿负责具体事务西汉(发展)汉武帝重用身边的侍从、秘书等,建立“中朝”,削弱相权隋唐(完善)三省六部制:中书、门下和尚书三省长官均为宰相,分工明确,互相牵制,从而分散相权;尚书省下设六部,具体执行国家事务;保证了皇权独尊宋朝(加强)二府三司制:中书门下、枢密院分掌行政和...

1、当您付费下载文档后,您只拥有了使用权限,并不意味着购买了版权,文档只能用于自身使用,不得用于其他商业用途(如 [转卖]进行直接盈利或[编辑后售卖]进行间接盈利)。
2、本站所有内容均由合作方或网友上传,本站不对文档的完整性、权威性及其观点立场正确性做任何保证或承诺!文档内容仅供研究参考,付费前请自行鉴别。
3、如文档内容存在违规,或者侵犯商业秘密、侵犯著作权等,请点击“违规举报”。

碎片内容

与本文档类似文档
2025年新高考历史资料  板块二 训练8 中国近现代思想演变与文化传承 .docx
2025年新高考历史资料 板块二 训练8 中国近现代思想演变与文化传承 .docx
免费
0下载
2000年天津高考历史真题及答案.doc
2000年天津高考历史真题及答案.doc
免费
13下载
2015年浙江省高考历史【10月】(原卷版) word版.doc
2015年浙江省高考历史【10月】(原卷版) word版.doc
免费
8下载
2021年浙江省高考历史【6月】(原卷版).doc
2021年浙江省高考历史【6月】(原卷版).doc
免费
30下载
2024年新高考历史资料  第13讲 中国古代的优秀传统文化.doc
2024年新高考历史资料 第13讲 中国古代的优秀传统文化.doc
免费
0下载
适用于新高考新教材备战2025届高考历史一轮总复习第16单元货币赋税制度与基层治理社会保障第50讲中国赋税户籍制度与社会治理课件.pptx
适用于新高考新教材备战2025届高考历史一轮总复习第16单元货币赋税制度与基层治理社会保障第50讲中国赋税户籍制度与社会治理课件.pptx
免费
0下载
2025新教材历史高考第一轮基础练习--第十三单元政治制度官员的选拔与管理(含答案).docx
2025新教材历史高考第一轮基础练习--第十三单元政治制度官员的选拔与管理(含答案).docx
免费
0下载
2025年新高考历史资料  第34讲第一次世界大战与战后国际秩序课件.pptx
2025年新高考历史资料 第34讲第一次世界大战与战后国际秩序课件.pptx
免费
0下载
2024年高考历史一轮复习(部编版) 板块7 第16单元 第50讲 近代西方的法律教化与文官制度.pptx
2024年高考历史一轮复习(部编版) 板块7 第16单元 第50讲 近代西方的法律教化与文官制度.pptx
免费
0下载
2023年高考湖南历史真题(解析版).docx
2023年高考湖南历史真题(解析版).docx
免费
26下载
2025年新高考历史资料  素养导读03+史料实证-备战2025年高考历史五大核心素养导读课件.pptx
2025年新高考历史资料 素养导读03+史料实证-备战2025年高考历史五大核心素养导读课件.pptx
免费
0下载
2025年新高考历史资料  板块一 第四单元 训练8  两宋的政治和军事及辽夏金元的统治.docx
2025年新高考历史资料 板块一 第四单元 训练8 两宋的政治和军事及辽夏金元的统治.docx
免费
0下载
2020年上海市松江区高考历史二模试卷.doc
2020年上海市松江区高考历史二模试卷.doc
免费
0下载
高考历史复习  板块二 第七单元 训练20 国家出路的探索.docx
高考历史复习 板块二 第七单元 训练20 国家出路的探索.docx
免费
0下载
第39讲+十月革命的胜利与苏联的社会主义实践(课件)-2024年高考历史一轮复习讲练测(新教材新高考).pptx
第39讲+十月革命的胜利与苏联的社会主义实践(课件)-2024年高考历史一轮复习讲练测(新教材新高考).pptx
免费
0下载
2025年新高考历史资料  第15讲辛亥革命与北洋军阀统治时期课件.pptx
2025年新高考历史资料 第15讲辛亥革命与北洋军阀统治时期课件.pptx
免费
0下载
高中2023《微专题·小练习》·历史·新教材第31练.docx
高中2023《微专题·小练习》·历史·新教材第31练.docx
免费
0下载
2023《微专题·小练习》·历史专题小练二十二 中国近代的思想解放潮流和马克思主义在中国的发展.docx
2023《微专题·小练习》·历史专题小练二十二 中国近代的思想解放潮流和马克思主义在中国的发展.docx
免费
30下载
2014年全国统一高考历史试卷(全国卷).doc
2014年全国统一高考历史试卷(全国卷).doc
免费
0下载
高考历史复习  板块二 第七单元 阶段贯通7 旧民主主义革命时期(2).docx
高考历史复习 板块二 第七单元 阶段贯通7 旧民主主义革命时期(2).docx
免费
0下载

发表评论取消回复

参与评论可获取积分奖励  
我的小文库
实名认证
内容提供者

提供高质量免费文档试卷下载,如果满意请告诉您身边的人,如果不满意请告诉我们,您的意见对于我们很重要,是我们不断进步的动力

阅读排行

确认删除?
回到顶部
客服号
  • 客服QQ点击这里给我发消息
QQ群
  • QQ群点击这里加入QQ群
提交所需资料详情,我们来帮找资料