2024年新高考历史资料 中国古代文化史+知识清单--2024届人民版历史二轮专题复习.docx本文件免费下载 【共8页】

2024年新高考历史资料  中国古代文化史+知识清单--2024届人民版历史二轮专题复习.docx
2024年新高考历史资料  中国古代文化史+知识清单--2024届人民版历史二轮专题复习.docx
2024年新高考历史资料  中国古代文化史+知识清单--2024届人民版历史二轮专题复习.docx
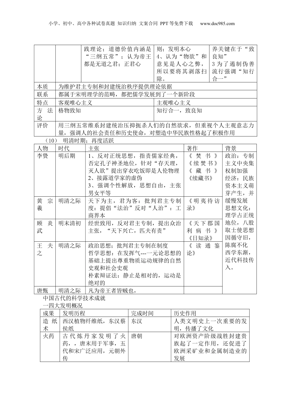
小学、初中、高中各种试卷真题知识归纳文案合同PPT等免费下载www.doc985.com中国古代文化史一;儒学的发展历程(1)春秋末年;孔子创立了儒家学派(2)战国时期;受冷落阶级派别代表人物主张评价没落的奴隶主贵族道家老子《道德经》唯心论;世界的本源是道,否定天命的绝对权威政治思想;无为而治朴素辩证法;世界万物在不停运动转化的(最有价值的精华部分)是中国历上上第一个讨论宇宙本源的哲学家,思想体系博大精深,对中国文化及世界文化产生了深远的影响庄子(战国时期)齐物、逍遥、天与人不相胜庄子文风对后世有深远影响儒家孔子“至圣”核心思想“仁”为政以德(治国理念)“礼”克己复礼(维护周礼)教育思想;兴办私学,主张有教无类伦理观;性相近缓和矛盾,维护奴隶主贵族利益,克己复礼,较保守。对中国文化及世界文化长生了深远的影响新兴地主阶级儒家孟子“亚圣”发展了仁,主张施行仁政(治国理念)民本思想;民贵君轻伦理观;性善论(强调先义后利,舍生取义倡导养浩然正气)缓和社会矛盾,以利于封建统治荀子治国理念;强调仁义、王道(礼法并用)民本思想;君舟民水伦理观;性恶论人与自然的关系;制天命而用之体现新兴地主阶级利用自然发展生产的朝气和信心法家韩非子重法、严刑、行改革(主张;君主集权,厉行赏罚,奖励耕战)认为社会不断发展变化,历史永远不会倒退,他反对儒家的“是古非今”的历史观,主张变法革新与儒家思想互为表里,体现了新兴地主阶级改革旧制度的进取精神和加强中央集权的迫切愿望小生墨墨翟兼爱、非攻、尚贤、节用、节葬要求平等,反对战争,任人唯反映了广大小生产者(特别是手小学、初中、高中各种试卷真题知识归纳文案合同PPT等免费下载www.doc985.com产者家贤,过简朴生活工业者)要求和平、稳定的愿望,(3)秦朝时期;遭受沉重打击焚书坑儒--目的;尊法反儒防止旧势力复辟导火线;关于郡县制与分封制之争实质;实行文化专制影响;对先秦文化的粗暴否定,是中国文化史上的一场浩劫,儒学发展进入低谷(4)西汉初年;黄老之学成为主流思想,儒学逐渐恢复(5)西汉武帝时期;享独尊董仲舒罢黜百家----原因;黄老之学不能适应强化中央集权形势发展的需要独尊儒术思想来源;以《公羊春秋》为基础柔和阴阳家,黄老之学,以及法家思想而形成思想核心;天人感应君权神受新增内容;针对加强君权需要-----天人感应君权神受针对中央集权需要-----大一统针对为人处事标准-----三纲五常,提倡孝道主张;限制土地兼并,轻徭薄赋,发展了如家的仁政思想根本目的;加强专制主义中央集权特点;外儒内法(礼治与法制相结合)地位;儒家思想成为封建社会的正统思想意义;有利于巩固国家统一,有利于巩固中央集权和打击地方割据势力,确立了儒学在中国传统文化中的主流地位注:儒术(糅合了道家阴阳家等学说的儒学)汉武帝时创办官方学校---太学(打破了贵族官僚垄断官位的局面,少数出身于社会中下层的人也得到了入仕的机会,是儒学教育官方化和制度化的标志)(6)魏晋南北朝;佛道传播,入学受冲击(7)隋朝时期;三教合一(8)唐朝时期;三教并行儒学地位受挑战(韩愈率先复兴儒学)(9)宋明时期;达新高度宋明理学派别程朱理学陆王心学代表程颢程颐朱熹《四书章句集注》陆九渊(开创心学)王阳明(集大成者)主张天理是万物的本源理气论;世界由理气构成,先理后气道统论;仁义礼智也是天理心性论;存天理灭人欲以道统论为依据的社会实1、提出“心”即“理”也2、强调“宇宙便是吾心,吾心便是宇宙3、安身立命的准1、人心是世界万物的本源,主张心外无物、心外无事、心外无理2学以至圣的修小学、初中、高中各种试卷真题知识归纳文案合同PPT等免费下载www.doc985.com践理论;道德价值内涵是“三纲五常”;认为帝王都是无道之君;正君心则;发明本心4、认为“物欲”和意见是人心之弊,所以要将其剥落扫除。养关键在于“致良知”3为了遏制伪善流行强调“知行合一”本质为维护君主专制和封建统治秩序提供理论依据联系都属于宋明理学的范畴,都把儒学发展到了一个新阶段特点客观唯心主义主观唯心主义方法论格物致知知行合一,致良知评价用三纲...

1、当您付费下载文档后,您只拥有了使用权限,并不意味着购买了版权,文档只能用于自身使用,不得用于其他商业用途(如 [转卖]进行直接盈利或[编辑后售卖]进行间接盈利)。
2、本站所有内容均由合作方或网友上传,本站不对文档的完整性、权威性及其观点立场正确性做任何保证或承诺!文档内容仅供研究参考,付费前请自行鉴别。
3、如文档内容存在违规,或者侵犯商业秘密、侵犯著作权等,请点击“违规举报”。

碎片内容

与本文档类似文档
2023《大考卷》二轮专项分层特训卷•历史【统考版】社会热点 4.docx
2023《大考卷》二轮专项分层特训卷•历史【统考版】社会热点 4.docx
免费
5下载
2025年新高考历史资料  第九单元 中华人民共和国成立和社会主义革命与建设 单元测试(含解析)--2024届高考历史统编版必修中外历史纲要上册二轮复习.docx
2025年新高考历史资料 第九单元 中华人民共和国成立和社会主义革命与建设 单元测试(含解析)--2024届高考历史统编版必修中外历史纲要上册二轮复习.docx
免费
0下载
2024年新高考历史资料  押广东卷第15题 世界现代史:社会主义发展史(原卷版).docx
2024年新高考历史资料 押广东卷第15题 世界现代史:社会主义发展史(原卷版).docx
免费
0下载
2007年北京高考文科综合真题及答案 (1).doc
2007年北京高考文科综合真题及答案 (1).doc
免费
0下载
高考历史复习  第11讲 国家出路的探索和挽救民族危亡的斗争(练习)(原卷版).docx
高考历史复习 第11讲 国家出路的探索和挽救民族危亡的斗争(练习)(原卷版).docx
免费
0下载
24版微专题小练习·历史(新教材)(XL-8)要点专练 19.docx
24版微专题小练习·历史(新教材)(XL-8)要点专练 19.docx
免费
21下载
2022·微专题·小练习·历史【新高考】专题小练16.docx
2022·微专题·小练习·历史【新高考】专题小练16.docx
免费
9下载
24版微专题小练习·历史专题小练十一.docx
24版微专题小练习·历史专题小练十一.docx
免费
2下载
2023《大考卷》二轮专项分层特训卷·历史【新教材】辽宁专版小题满分练(二).docx
2023《大考卷》二轮专项分层特训卷·历史【新教材】辽宁专版小题满分练(二).docx
免费
3下载
2023《大考卷》二轮专项分层特训卷·历史【新教材】辽宁专版小题满分练(六).docx
2023《大考卷》二轮专项分层特训卷·历史【新教材】辽宁专版小题满分练(六).docx
免费
26下载
高考历史专题04  明清社会转型(学生卷)- 2024年高考真题和模拟题历史分类汇编(全国通用).docx
高考历史专题04 明清社会转型(学生卷)- 2024年高考真题和模拟题历史分类汇编(全国通用).docx
免费
0下载
2025年新高考历史资料  板块三 训练9 世界文明的演进、政治制度与社会治理  .docx
2025年新高考历史资料 板块三 训练9 世界文明的演进、政治制度与社会治理 .docx
免费
0下载
2002年天津高考文科综合真题及答案 (1).doc
2002年天津高考文科综合真题及答案 (1).doc
免费
0下载
2015年高考安徽卷(文综历史部分)(含答案).doc
2015年高考安徽卷(文综历史部分)(含答案).doc
免费
17下载
高考历史复习  第19讲 改革开放与社会主义现代化建设新时期(练习)(原卷版).docx
高考历史复习 第19讲 改革开放与社会主义现代化建设新时期(练习)(原卷版).docx
免费
0下载
2024年新高考历史资料  专题六 觉醒与新生——民国时期的革命探索与伟大胜利.docx
2024年新高考历史资料 专题六 觉醒与新生——民国时期的革命探索与伟大胜利.docx
免费
0下载
2024年新高考历史资料  第03讲 秦汉统一多民族封建国家的建立与巩固(讲义)(原卷版).docx
2024年新高考历史资料 第03讲 秦汉统一多民族封建国家的建立与巩固(讲义)(原卷版).docx
免费
0下载
2018年高考历史试卷(新课标Ⅰ)(空白卷) (6).docx
2018年高考历史试卷(新课标Ⅰ)(空白卷) (6).docx
免费
0下载
2018年江苏省高考历史试卷  .pdf
2018年江苏省高考历史试卷 .pdf
免费
7下载
2024年高考押题预测卷历史(全国卷统编版01)(考试版A4).docx
2024年高考押题预测卷历史(全国卷统编版01)(考试版A4).docx
免费
26下载
我的小文库
实名认证
内容提供者

提供高质量免费文档试卷下载,如果满意请告诉您身边的人,如果不满意请告诉我们,您的意见对于我们很重要,是我们不断进步的动力

阅读排行

确认删除?
回到顶部
客服号
  • 客服QQ点击这里给我发消息
QQ群
  • QQ群点击这里加入QQ群
提交所需资料详情,我们来帮找资料