2024年新高考历史资料 第41讲 冷战与国际格局的演变.doc本文件免费下载 【共25页】

2024年新高考历史资料  第41讲 冷战与国际格局的演变.doc
2024年新高考历史资料  第41讲 冷战与国际格局的演变.doc
2024年新高考历史资料  第41讲 冷战与国际格局的演变.doc
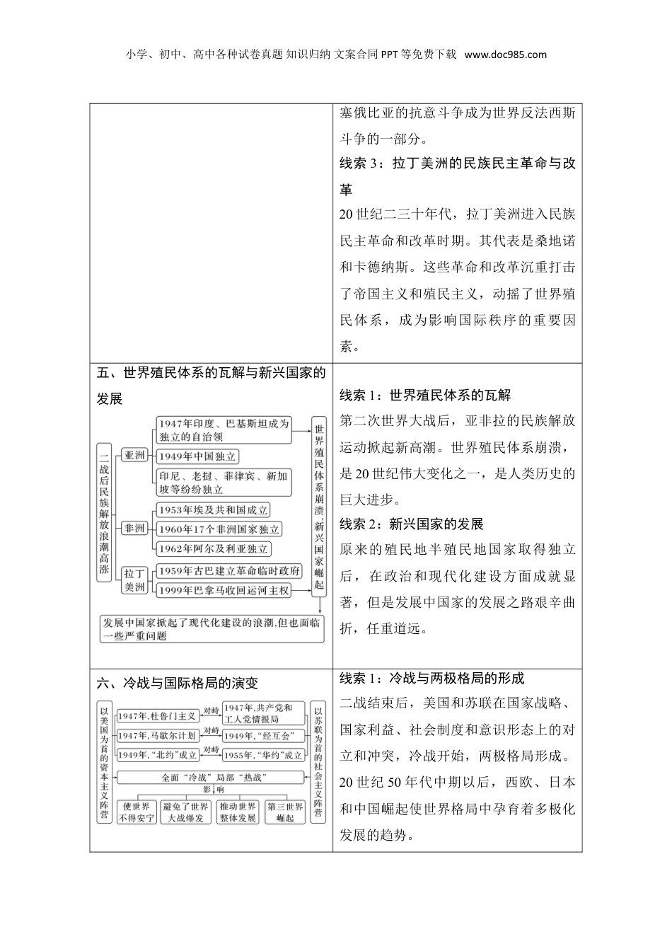
小学、初中、高中各种试卷真题知识归纳文案合同PPT等免费下载www.doc985.com循框图——理清主要史实理线索——主要特征归纳一、资本主义国家的新变化线索1:二战后国家垄断资本主义的发展罗斯福新政开创了国家垄断资本主义的经济发展新模式。二战后,主要资本主义国家普遍实行国家垄断资本主义,到20世纪70年代,各国减少对经济的干预,“混合经济”开始出现。线索2:二战后资本主义国家的新变化资本主义国家加强了对经济的宏观调控,迅速恢复发展生产力,同时资本主义各国普遍实行“福利国家”制度,缩小贫富差距,维持社会稳定。二、社会主义国家的发展与变化线索1:苏联和东欧的社会主义建设、改革与剧变苏联和东欧社会主义国家开始改革尝试,但终因未能突破高度集中的政治经济体制的束缚而失败,引发东欧剧变、苏联解体,社会主义遭受重大挫折。线索2:中国社会主义的发展1978年底,中国共产党召开十一届三中全会,作出改革开放的伟大决策。中国以农村改革为突破口,逐步建立起社会小学、初中、高中各种试卷真题知识归纳文案合同PPT等免费下载www.doc985.com主义市场经济体制,取得了举世瞩目的成就。三、亚非拉独立运动线索1:拉丁美洲的民族独立运动从海地独立到西属拉丁美洲基本独立,但是各国大多政局动荡,普遍实行军事独裁统治,西属拉美仍面临着继续进行民族民主革命的任务。线索2:亚洲的觉醒20世纪初,亚洲各国的民族民主意识加强,掀起了反帝反封建斗争的新高潮,史称“亚洲觉醒”。主要有印度的民族解放运动、伊朗的立宪革命和中国的辛亥革命。这些革命推动了历史的进步。线索3:非洲的抗争19世纪末20世纪初,反帝成为非洲人民的主要任务。主要有埃及抗英斗争、苏丹马赫迪起义和埃塞俄比亚抗意战争。非洲国家的抗争,打击了帝国主义的侵略势力,促进了非洲民族独立思想的传播。四、亚非拉民族民主运动的高涨线索1:亚洲民族民主运动的高涨第一次世界大战后,亚洲民族民主运动风起云涌。主要有中国国共两党合作的北伐战争,印尼共产党领导了民族大起义,其中,印度甘地领导的“非暴力不合作”运动最具特色。线索2:非洲独立意识的觉醒第一次世界大战后,民族主义政党成为埃及民族独立运动的新生领导力量。埃小学、初中、高中各种试卷真题知识归纳文案合同PPT等免费下载www.doc985.com塞俄比亚的抗意斗争成为世界反法西斯斗争的一部分。线索3:拉丁美洲的民族民主革命与改革20世纪二三十年代,拉丁美洲进入民族民主革命和改革时期。其代表是桑地诺和卡德纳斯。这些革命和改革沉重打击了帝国主义和殖民主义,动摇了世界殖民体系,成为影响国际秩序的重要因素。五、世界殖民体系的瓦解与新兴国家的发展线索1:世界殖民体系的瓦解第二次世界大战后,亚非拉的民族解放运动掀起新高潮。世界殖民体系崩溃,是20世纪伟大变化之一,是人类历史的巨大进步。线索2:新兴国家的发展原来的殖民地半殖民地国家取得独立后,在政治和现代化建设方面成就显著,但是发展中国家的发展之路艰辛曲折,任重道远。六、冷战与国际格局的演变线索1:冷战与两极格局的形成二战结束后,美国和苏联在国家战略、国家利益、社会制度和意识形态上的对立和冲突,冷战开始,两极格局形成。20世纪50年代中期以后,西欧、日本和中国崛起使世界格局中孕育着多极化发展的趋势。小学、初中、高中各种试卷真题知识归纳文案合同PPT等免费下载www.doc985.com线索2:两极格局的瓦解由于苏联国内改革背离了社会主义方向,最终苏联解体。苏联的解体标志着持续近半个世纪的冷战结束。七、世界多极化与经济全球化线索1:世界多极化发展趋势苏联解体后,美国一超独大,欧盟、中国、俄罗斯、日本等多个国际力量中心的崛起,多极化趋势进一步加强。线索2:世界经济全球化二战后国际货币基金组织、世界银行和关税与贸易总协定的建立,促进了经济全球化进程。20世纪70年代以来以信息技术为代表的新的科学技术的发展成为经济全球化的主要推动力量。20世纪90年代跨国公司迅猛发展,21世纪互联网、人工智能等为代表的新一轮科学技术的发展,都加快了经济全球化的进程。八、和平发展合作共赢的时代潮流线索1:和平与发展的时...

1、当您付费下载文档后,您只拥有了使用权限,并不意味着购买了版权,文档只能用于自身使用,不得用于其他商业用途(如 [转卖]进行直接盈利或[编辑后售卖]进行间接盈利)。
2、本站所有内容均由合作方或网友上传,本站不对文档的完整性、权威性及其观点立场正确性做任何保证或承诺!文档内容仅供研究参考,付费前请自行鉴别。
3、如文档内容存在违规,或者侵犯商业秘密、侵犯著作权等,请点击“违规举报”。

碎片内容

与本文档类似文档
【免费下载】湖南2021年高考历史真题(湖南自主命题)(解析版).doc
【免费下载】湖南2021年高考历史真题(湖南自主命题)(解析版).doc
免费
0下载
2011年高考历史试卷(浙江)(解析卷).docx
2011年高考历史试卷(浙江)(解析卷).docx
免费
0下载
2024年新高考历史资料  第11讲 中国古代的法治教化、商业贸易及货币与赋税制度(原卷版) (1).docx
2024年新高考历史资料 第11讲 中国古代的法治教化、商业贸易及货币与赋税制度(原卷版) (1).docx
免费
0下载
1990年浙江高考历史真题及答案.doc
1990年浙江高考历史真题及答案.doc
免费
2下载
2025年新高考历史资料  板块三 第十单元 第27讲 改革开放和社会主义现代化建设新时期 (1).docx
2025年新高考历史资料 板块三 第十单元 第27讲 改革开放和社会主义现代化建设新时期 (1).docx
免费
0下载
2024年新高考历史资料  第46讲 现代世界的食物生产、经济生活与科技进步(解析版) (1).docx
2024年新高考历史资料 第46讲 现代世界的食物生产、经济生活与科技进步(解析版) (1).docx
免费
0下载
2024届江苏省南通市高三上学期第一次调研测试(一模)历史试题(解析版).docx
2024届江苏省南通市高三上学期第一次调研测试(一模)历史试题(解析版).docx
免费
0下载
24版微专题小练习·历史(新教材)(XL-8)第19练.docx
24版微专题小练习·历史(新教材)(XL-8)第19练.docx
免费
10下载
2024年高考历史一轮复习(部编版) 板块7 第15单元 第46讲 世界古代的食物生产、商业贸易与居住环境.docx
2024年高考历史一轮复习(部编版) 板块7 第15单元 第46讲 世界古代的食物生产、商业贸易与居住环境.docx
免费
0下载
专题01 先秦的文明和社会转型(原卷版).docx
专题01 先秦的文明和社会转型(原卷版).docx
免费
0下载
第42讲 资本主义国家的新变化和社会主义国家的发展与变化(课件)-2024年高考历史一轮复习讲练测(新教材新高考).pptx
第42讲 资本主义国家的新变化和社会主义国家的发展与变化(课件)-2024年高考历史一轮复习讲练测(新教材新高考).pptx
免费
0下载
2023《微专题·小练习》·历史·新教材第45练.docx
2023《微专题·小练习》·历史·新教材第45练.docx
免费
29下载
高中2024版考评特训卷·历史【新教材】单元检测一.docx
高中2024版考评特训卷·历史【新教材】单元检测一.docx
免费
0下载
高考历史专题01  先秦的文明和社会转型(学生卷) - 2024年高考真题和模拟题历史分类汇编(全国通用).docx
高考历史专题01 先秦的文明和社会转型(学生卷) - 2024年高考真题和模拟题历史分类汇编(全国通用).docx
免费
0下载
2025年新高考历史资料  第14讲国家出路的探索与挽救民族危亡的斗争课件.pptx
2025年新高考历史资料 第14讲国家出路的探索与挽救民族危亡的斗争课件.pptx
免费
0下载
2.2023-2024学年广东省高三上学期10月份大联考历史试题(有解析).pdf
2.2023-2024学年广东省高三上学期10月份大联考历史试题(有解析).pdf
免费
3下载
上海市虹口区2020年高三第一学期期末(一模)学科质量检测历史试卷(word原卷版).docx
上海市虹口区2020年高三第一学期期末(一模)学科质量检测历史试卷(word原卷版).docx
免费
0下载
2010年高考历史试卷(新课标)(空白卷).doc
2010年高考历史试卷(新课标)(空白卷).doc
免费
0下载
2024年新高考历史资料  热点2 疫病与公共卫生.docx
2024年新高考历史资料 热点2 疫病与公共卫生.docx
免费
0下载
2024年新高考历史资料  第36讲 近代西方的法律教化、人口迁徙和文化交融(解析版).docx
2024年新高考历史资料 第36讲 近代西方的法律教化、人口迁徙和文化交融(解析版).docx
免费
0下载
我的小文库
实名认证
内容提供者

提供高质量免费文档试卷下载,如果满意请告诉您身边的人,如果不满意请告诉我们,您的意见对于我们很重要,是我们不断进步的动力

确认删除?
回到顶部
客服号
  • 客服QQ点击这里给我发消息
QQ群
  • QQ群点击这里加入QQ群
提交所需资料详情,我们来帮找资料