2024年新高考历史资料 第22讲 中华人民共和国成立和向社会主义的过渡.doc本文件免费下载 【共26页】

2024年新高考历史资料  第22讲 中华人民共和国成立和向社会主义的过渡.doc
2024年新高考历史资料  第22讲 中华人民共和国成立和向社会主义的过渡.doc
2024年新高考历史资料  第22讲 中华人民共和国成立和向社会主义的过渡.doc
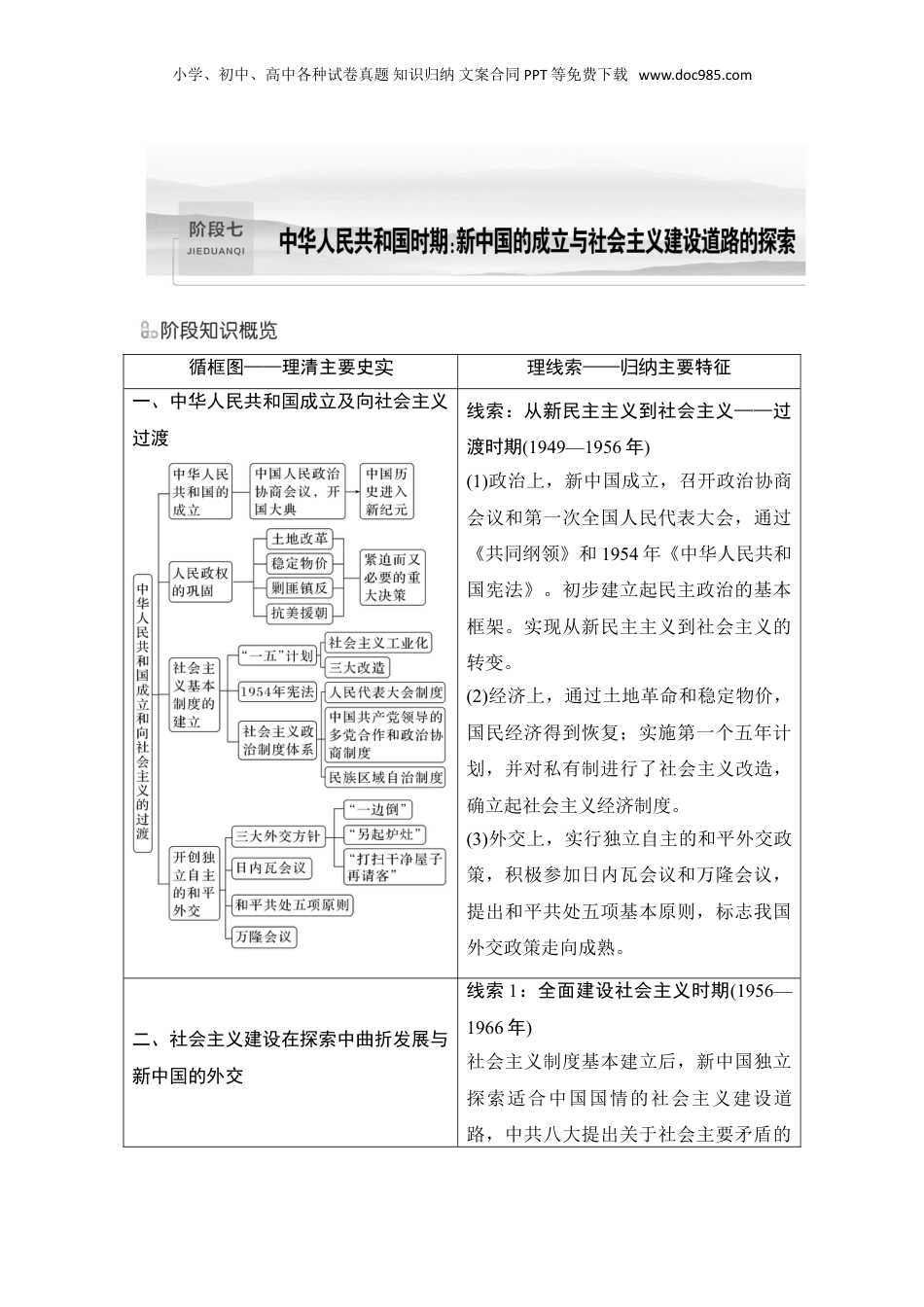
小学、初中、高中各种试卷真题知识归纳文案合同PPT等免费下载www.doc985.com循框图——理清主要史实理线索——主要特征归纳一、中华人民共和国成立及向社会主义过渡线索:从新民主主义到社会主义——过渡时期(1949—1956年)(1)政治上,新中国成立,召开政治协商会议和第一次全国人民代表大会,通过《共同纲领》和1954年《中华人民共和国宪法》。初步建立起民主政治的基本框架。实现从新民主主义到社会主义的转变。(2)经济上,通过土地革命和稳定物价,国民经济得到恢复;实施第一个五年计划,并对私有制进行了社会主义改造,确立起社会主义经济制度。(3)外交上,实行独立自主的和平外交政策,积极参加日内瓦会议和万隆会议,提出和平共处五项基本原则,标志我国外交政策走向成熟。二、社会主义建设在探索中曲折发展与新中国的外交线索1:全面建设社会主义时期(1956—1966年)社会主义制度基本建立后,新中国独立探索适合中国国情的社会主义建设道路,中共八大提出关于社会主要矛盾的小学、初中、高中各种试卷真题知识归纳文案合同PPT等免费下载www.doc985.com科学论断。1958年,制定社会主义建设总路线,并轻率地发动了“大跃进”和人民公社化运动。线索2:“文化大革命”时期(1966—1976年)(1)在曲折探索中,社会主义的经济、政治和文化,取得了举世瞩目的成就。(2)20世纪七十年代,中国重返联合国,中美关系逐步正常化,中日建交,外交关系取得重大突破,为即将到来的改革开放提供了安定的外部条件。三、改革开放与中国特色社会主义道路线索:中国特色社会主义建设新时期(1978年至今)(1)经济领域,中共十一届三中全会作出改革开放的伟大决策。从推广家庭联产承包责任制到逐步扩大国有企业经营自主权,实行政企分开原则。中共十四大明确提出建立社会主义市场经济体制的经济体制改革目标。(2)对外领域,中国逐步形成全方位的对外开放新格局,提出引进来走出去的战略,加入世界贸易组织。(3)思想领域,中国共产党人先后创立了邓小平理论、“三个代表”重要思想、科学发展观、习近平新时代中国特色社会主义思想。(4)国家统一方面,邓小平提出“一国两小学、初中、高中各种试卷真题知识归纳文案合同PPT等免费下载www.doc985.com制”构想,香港、澳门回归,两岸关系获得发展。第22讲中华人民共和国成立和向社会主义的过渡课程标准核心概念词提示1.认识中华人民共和国成立的伟大意义。2.概述新中国巩固人民政权的主要举措。3.认识新中国为民主政治建设和向社会主义过渡所作出的努力。4.了解毛泽东对中国革命和社会主义建设的贡献,认识毛泽东思想对近现代中国的深远影响。1.新中国的成立与巩固:中国人民政治协商会议、《中国人民政治协商会议共同纲领》、开国大典、肃清反革命、土地改革、“银元之战”、“米棉之战”、抗美援朝、“一边倒”、“另起炉灶”、“打扫干净屋子再请客”2.过渡时期:过渡时期总路线、“一五”计划、社会主义三大改造、《中华人民共和国宪法》、人民代表大会制度、和平共处五项原则、日内瓦会议、万隆会议、求同存异知识点一中华人民共和国的成立1.中国人民政治协商会议第一届全体会议(1)召开:1949年9月21日,北平。(2)内容:通过了《中国人民政治协商会议共同纲领》,是新中国的建国纲领,具有临时宪法的作用。小学、初中、高中各种试卷真题知识归纳文案合同PPT等免费下载www.doc985.com2.中央人民政府第一次会议(1)时间:1949年10月1日。(2)内容:决议接受《中国人民政治协商会议共同纲领》为施政方针。中央人民政府宣告成立。3.开国大典:1949年10月1日下午在天安门广场举行。4.伟大意义(1)结束了帝国主义、封建主义和官僚资本主义长期压迫和剥削中国各族人民的历史。(2)人民真正成为国家的主人,从根本上改变了中国社会的发展方向。(3)为实现由新民主主义向社会主义过渡创造了前提条件。(4)中华民族开始以崭新的姿态自立于世界民族之林,中国历史进入新纪元。知识点二人民政权的巩固1.剿匪镇反(1)背景:国民党残余军队还盘踞在华南、西南地区。(2)措施:进行人民解放战争的后期作战,肃清土匪和一切反革命武装。2.土地改革(1)经过:1950年夏,颁布《...

1、当您付费下载文档后,您只拥有了使用权限,并不意味着购买了版权,文档只能用于自身使用,不得用于其他商业用途(如 [转卖]进行直接盈利或[编辑后售卖]进行间接盈利)。
2、本站所有内容均由合作方或网友上传,本站不对文档的完整性、权威性及其观点立场正确性做任何保证或承诺!文档内容仅供研究参考,付费前请自行鉴别。
3、如文档内容存在违规,或者侵犯商业秘密、侵犯著作权等,请点击“违规举报”。

碎片内容

与本文档类似文档
【免费下载】湖南2021年高考历史真题(湖南自主命题)(解析版).doc
【免费下载】湖南2021年高考历史真题(湖南自主命题)(解析版).doc
免费
0下载
2011年高考历史试卷(浙江)(解析卷).docx
2011年高考历史试卷(浙江)(解析卷).docx
免费
0下载
2024年新高考历史资料  第11讲 中国古代的法治教化、商业贸易及货币与赋税制度(原卷版) (1).docx
2024年新高考历史资料 第11讲 中国古代的法治教化、商业贸易及货币与赋税制度(原卷版) (1).docx
免费
0下载
1990年浙江高考历史真题及答案.doc
1990年浙江高考历史真题及答案.doc
免费
2下载
2025年新高考历史资料  板块三 第十单元 第27讲 改革开放和社会主义现代化建设新时期 (1).docx
2025年新高考历史资料 板块三 第十单元 第27讲 改革开放和社会主义现代化建设新时期 (1).docx
免费
0下载
2024年新高考历史资料  第46讲 现代世界的食物生产、经济生活与科技进步(解析版) (1).docx
2024年新高考历史资料 第46讲 现代世界的食物生产、经济生活与科技进步(解析版) (1).docx
免费
0下载
2024届江苏省南通市高三上学期第一次调研测试(一模)历史试题(解析版).docx
2024届江苏省南通市高三上学期第一次调研测试(一模)历史试题(解析版).docx
免费
0下载
24版微专题小练习·历史(新教材)(XL-8)第19练.docx
24版微专题小练习·历史(新教材)(XL-8)第19练.docx
免费
10下载
2024年高考历史一轮复习(部编版) 板块7 第15单元 第46讲 世界古代的食物生产、商业贸易与居住环境.docx
2024年高考历史一轮复习(部编版) 板块7 第15单元 第46讲 世界古代的食物生产、商业贸易与居住环境.docx
免费
0下载
专题01 先秦的文明和社会转型(原卷版).docx
专题01 先秦的文明和社会转型(原卷版).docx
免费
0下载
第42讲 资本主义国家的新变化和社会主义国家的发展与变化(课件)-2024年高考历史一轮复习讲练测(新教材新高考).pptx
第42讲 资本主义国家的新变化和社会主义国家的发展与变化(课件)-2024年高考历史一轮复习讲练测(新教材新高考).pptx
免费
0下载
2023《微专题·小练习》·历史·新教材第45练.docx
2023《微专题·小练习》·历史·新教材第45练.docx
免费
29下载
高中2024版考评特训卷·历史【新教材】单元检测一.docx
高中2024版考评特训卷·历史【新教材】单元检测一.docx
免费
0下载
高考历史专题01  先秦的文明和社会转型(学生卷) - 2024年高考真题和模拟题历史分类汇编(全国通用).docx
高考历史专题01 先秦的文明和社会转型(学生卷) - 2024年高考真题和模拟题历史分类汇编(全国通用).docx
免费
0下载
2025年新高考历史资料  第14讲国家出路的探索与挽救民族危亡的斗争课件.pptx
2025年新高考历史资料 第14讲国家出路的探索与挽救民族危亡的斗争课件.pptx
免费
0下载
2.2023-2024学年广东省高三上学期10月份大联考历史试题(有解析).pdf
2.2023-2024学年广东省高三上学期10月份大联考历史试题(有解析).pdf
免费
3下载
上海市虹口区2020年高三第一学期期末(一模)学科质量检测历史试卷(word原卷版).docx
上海市虹口区2020年高三第一学期期末(一模)学科质量检测历史试卷(word原卷版).docx
免费
0下载
2010年高考历史试卷(新课标)(空白卷).doc
2010年高考历史试卷(新课标)(空白卷).doc
免费
0下载
2024年新高考历史资料  热点2 疫病与公共卫生.docx
2024年新高考历史资料 热点2 疫病与公共卫生.docx
免费
0下载
2024年新高考历史资料  第36讲 近代西方的法律教化、人口迁徙和文化交融(解析版).docx
2024年新高考历史资料 第36讲 近代西方的法律教化、人口迁徙和文化交融(解析版).docx
免费
0下载
我的小文库
实名认证
内容提供者

提供高质量免费文档试卷下载,如果满意请告诉您身边的人,如果不满意请告诉我们,您的意见对于我们很重要,是我们不断进步的动力

确认删除?
回到顶部
客服号
  • 客服QQ点击这里给我发消息
QQ群
  • QQ群点击这里加入QQ群
提交所需资料详情,我们来帮找资料