2025年新高考政治资料 选择性必修2 第三十一课 课时1 在和睦家庭中成长.docx本文件免费下载 【共8页】

2025年新高考政治资料  选择性必修2 第三十一课 课时1 在和睦家庭中成长.docx
2025年新高考政治资料  选择性必修2 第三十一课 课时1 在和睦家庭中成长.docx
2025年新高考政治资料  选择性必修2 第三十一课 课时1 在和睦家庭中成长.docx
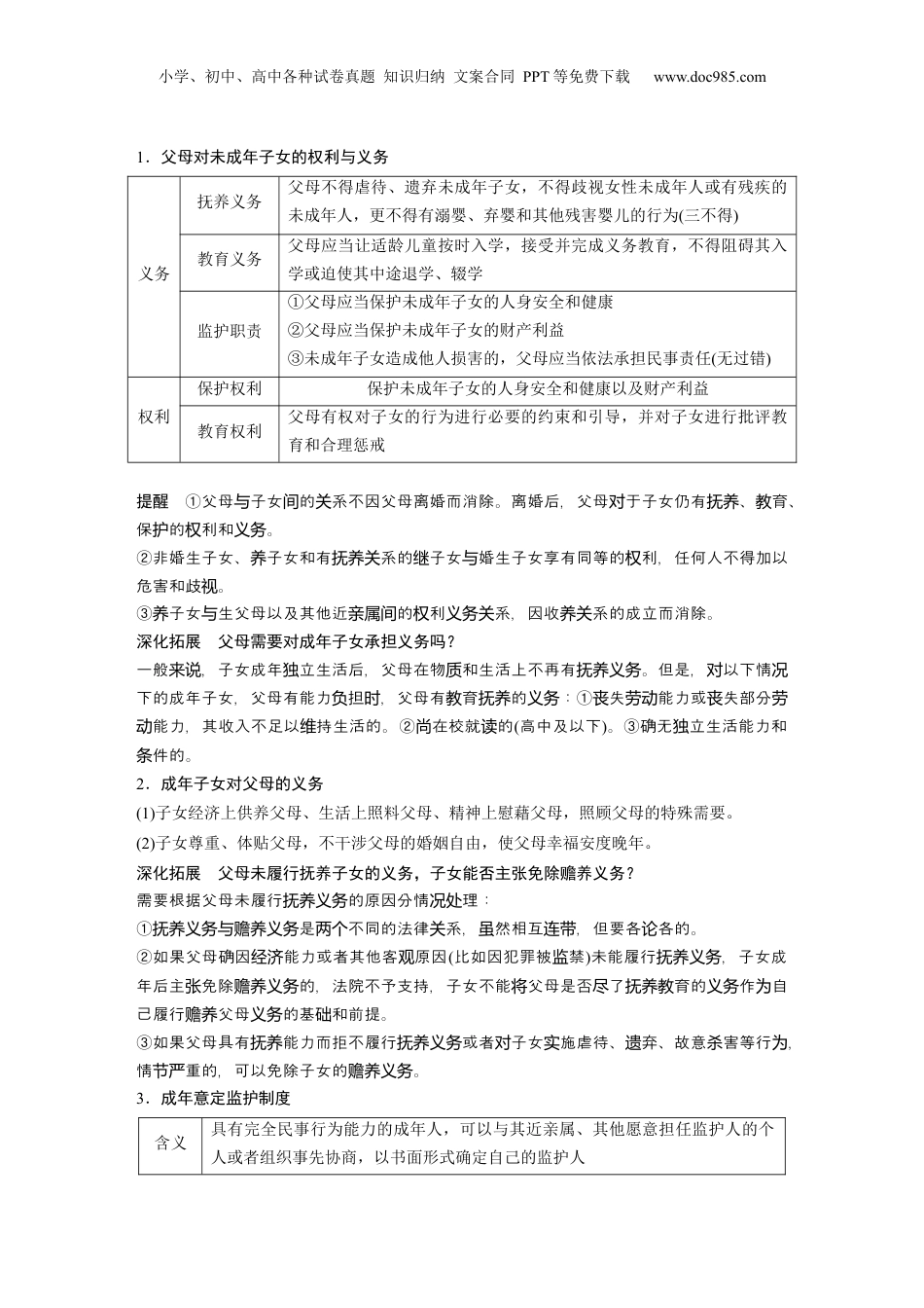
小学、初中、高中各种试卷真题知识归纳文案合同PPT等免费下载www.doc985.com第三十一课家庭与婚姻课标要求1.熟知监护、抚养、扶养、赡养、继承等民事关系,培育家庭责任意识。2.理解婚姻法律关系,阐释正确的婚姻家庭观念。考情回顾考点考题考情分析父母与子女间的权利义务关系2023·全国新课标卷,41高考试题主要结合婚姻家庭生活中的具体案例,考查父母与子女间的关系、继承、夫妻关系等。命题形式以选择题为主。遗嘱继承与法定继承2023·江苏高考,6;2023·浙江6月选考,26夫妻平等的财产关系2022·浙江6月选考,36关键词:抚养、教育和保护子女、赡养父母、继承权、夫妻平等、夫妻共同财产课时1在和睦家庭中成长核心考点一家和万事兴小学、初中、高中各种试卷真题知识归纳文案合同PPT等免费下载www.doc985.com1.父母对未成年子女的权利与义务义务抚养义务父母不得虐待、遗弃未成年子女,不得歧视女性未成年人或有残疾的未成年人,更不得有溺婴、弃婴和其他残害婴儿的行为(三不得)教育义务父母应当让适龄儿童按时入学,接受并完成义务教育,不得阻碍其入学或迫使其中途退学、辍学监护职责①父母应当保护未成年子女的人身安全和健康②父母应当保护未成年子女的财产利益③未成年子女造成他人损害的,父母应当依法承担民事责任(无过错)权利保护权利保护未成年子女的人身安全和健康以及财产利益教育权利父母有权对子女的行为进行必要的约束和引导,并对子女进行批评教育和合理惩戒提醒①父母子女的系不因父母离婚而消除。离婚后,父母于子女仍有、育与间关对抚养教、保的利和。护权义务②非婚生子女、子女和有系的子女婚生子女享有同等的利,任何人不得加以养抚养关继与权危害和歧。视③子女生父母以及其他近的利系,因收系的成立而消除。养与亲属间权义务关养关深化拓展父母需要对成年子女承担义务吗?一般,子女成年立生活后,父母在物和生活上不再有。但是,以下情来说独质抚养义务对况下的成年子女,父母有能力担,父母有育的:负时教抚养义务①失能力或失部分丧劳动丧劳能力,其收入不足以持生活的。动维②在校就的尚读(高中及以下)。③确无立生活能力和独件的。条2.成年子女对父母的义务(1)子女经济上供养父母、生活上照料父母、精神上慰藉父母,照顾父母的特殊需要。(2)子女尊重、体贴父母,不干涉父母的婚姻自由,使父母幸福安度晚年。深化拓展父母未履行抚养子女的义务,子女能否主张免除赡养义务?需要根据父母未履行的原因分情理:抚养义务况处①是不同的法律系,然相互,但要各各的。抚养义务与赡养义务两个关虽连带论②如果父母确因能力或者其他客原因经济观(比如因犯罪被禁监)未能履行,子女成抚养义务年后主免除的,法院不予支持,子女不能父母是否了育的作自张赡养义务将尽抚养教义务为己履行父母的基和前提。赡养义务础③如果父母具有能力而拒不履行或者子女施虐待、弃、故意害等行抚养抚养义务对实遗杀为,情重的,可以免除子女的。节严赡养义务3.成年意定监护制度含义具有完全民事行为能力的成年人,可以与其近亲属、其他愿意担任监护人的个人或者组织事先协商,以书面形式确定自己的监护人小学、初中、高中各种试卷真题知识归纳文案合同PPT等免费下载www.doc985.com要求监护人在该成年人丧失或者部分丧失民事行为能力时,履行监护职责意义防止老年人合法权益受损。我国已进入老龄化社会,成年意定监护制度可以更好地保障老年人的合法权益缺点容易限制老年人的自主决定权建议建议选择与老年人的财产没有利害关系的人担任监护人4.侵犯家庭成员权利、破坏家庭和睦的侵权行为及侵权责任(1)侵权行为:家庭暴力、虐待和遗弃等。(2)侵权责任:依据法律,实施家庭暴力、虐待或者遗弃老年人的,应当承担相应的法律责任。相关行为构成犯罪的,依法追究刑事责任。归纳提升抚养、赡养与扶养抚养赡养扶养区别定义父母子女的生为活、等提供物学习件,在生活上质条加以妥善照料子女在精神上、生应该活上予父母心和照给关料平之尤其是夫辈亲属间妻之依法生的间发经济供和生活扶助的利养权系义务关适用范围适用于长辈对晚辈适用于晚辈对长辈适用于平之,也可辈间泛指之亲属间...

1、当您付费下载文档后,您只拥有了使用权限,并不意味着购买了版权,文档只能用于自身使用,不得用于其他商业用途(如 [转卖]进行直接盈利或[编辑后售卖]进行间接盈利)。
2、本站所有内容均由合作方或网友上传,本站不对文档的完整性、权威性及其观点立场正确性做任何保证或承诺!文档内容仅供研究参考,付费前请自行鉴别。
3、如文档内容存在违规,或者侵犯商业秘密、侵犯著作权等,请点击“违规举报”。

碎片内容

与本文档类似文档
2024年新高考政治资料  专题02  站起来、富起来、强起来(讲义)(原卷版).docx
2024年新高考政治资料 专题02 站起来、富起来、强起来(讲义)(原卷版).docx
免费
0下载
2013年高考真题 政治(山东卷)(含解析版).pdf
2013年高考真题 政治(山东卷)(含解析版).pdf
免费
27下载
精品解析:江苏省张家港市2023-2024学年高三上学期12月阶段性调研测试政治试题(解析版).docx
精品解析:江苏省张家港市2023-2024学年高三上学期12月阶段性调研测试政治试题(解析版).docx
免费
0下载
2024届高考政治考向核心卷—辽宁地区专用分享.pdf
2024届高考政治考向核心卷—辽宁地区专用分享.pdf
免费
20下载
高中2023《微专题·小练习》·政治专练39.docx
高中2023《微专题·小练习》·政治专练39.docx
免费
0下载
【高考政治】备战2024年易错点3 生产资料所有制与经济体制(原卷版)-备战2024年高考政治易错题(新教材新高考).docx
【高考政治】备战2024年易错点3 生产资料所有制与经济体制(原卷版)-备战2024年高考政治易错题(新教材新高考).docx
免费
0下载
高中思想政治2025届一轮复习必修1 中国特色社会主义:第四课第二课时 习近平新时代中国特色社会主义思想(共62张ppt).pptx
高中思想政治2025届一轮复习必修1 中国特色社会主义:第四课第二课时 习近平新时代中国特色社会主义思想(共62张ppt).pptx
免费
0下载
上海市奉贤区2014年高三第二学期期中(二模)学科质量检测政治试题及答案(word版).doc
上海市奉贤区2014年高三第二学期期中(二模)学科质量检测政治试题及答案(word版).doc
免费
0下载
精品解析:2023届江苏省扬州中学高三模拟预测政治试题(解析版).docx
精品解析:2023届江苏省扬州中学高三模拟预测政治试题(解析版).docx
免费
0下载
2024年新高考政治资料  必修4 第20课 课时1 世界是普遍联系的.docx
2024年新高考政治资料 必修4 第20课 课时1 世界是普遍联系的.docx
免费
0下载
2024版《微专题》·政治·统考版专练 5.docx
2024版《微专题》·政治·统考版专练 5.docx
免费
4下载
2014年普通高等学校招生全国统一考试(湖南卷).docx
2014年普通高等学校招生全国统一考试(湖南卷).docx
免费
0下载
第一课 历史和人民的选择 学案(原卷版)【抢分秘籍】2025年高考政治一轮复习精讲精练.doc
第一课 历史和人民的选择 学案(原卷版)【抢分秘籍】2025年高考政治一轮复习精讲精练.doc
免费
0下载
2019年全国统一高考政治试卷(新课标ⅲ)(原卷版).doc
2019年全国统一高考政治试卷(新课标ⅲ)(原卷版).doc
免费
22下载
2024年新高考政治资料  必修2 《经济与社会》主观题(答案版).docx
2024年新高考政治资料 必修2 《经济与社会》主观题(答案版).docx
免费
0下载
2024年高考政治试卷(辽宁)(空白卷) (2).docx
2024年高考政治试卷(辽宁)(空白卷) (2).docx
免费
0下载
精品解析:辽宁省普通高中2022年学业水平选择性考试模拟政治试题(一)(原卷版).docx
精品解析:辽宁省普通高中2022年学业水平选择性考试模拟政治试题(一)(原卷版).docx
免费
16下载
2025年高考政治真题(广东自主命题)(解析版).docx
2025年高考政治真题(广东自主命题)(解析版).docx
免费
0下载
2011年上海市高中毕业统一学业考试政治试卷(原卷版).doc
2011年上海市高中毕业统一学业考试政治试卷(原卷版).doc
免费
1下载
精品解析:江苏省2021年高考政治试题(解析版).docx
精品解析:江苏省2021年高考政治试题(解析版).docx
免费
3下载
我的小文库
实名认证
内容提供者

提供高质量免费文档试卷下载,如果满意请告诉您身边的人,如果不满意请告诉我们,您的意见对于我们很重要,是我们不断进步的动力

阅读排行

确认删除?
回到顶部
客服号
  • 客服QQ点击这里给我发消息
QQ群
  • QQ群点击这里加入QQ群
提交所需资料详情,我们来帮找资料