2025年新高考物理资料 第65讲 热力学定律与能量守恒定律(练习)(解析版).docx本文件免费下载 【共11页】

2025年新高考物理资料  第65讲   热力学定律与能量守恒定律(练习)(解析版).docx
2025年新高考物理资料  第65讲   热力学定律与能量守恒定律(练习)(解析版).docx
2025年新高考物理资料  第65讲   热力学定律与能量守恒定律(练习)(解析版).docx
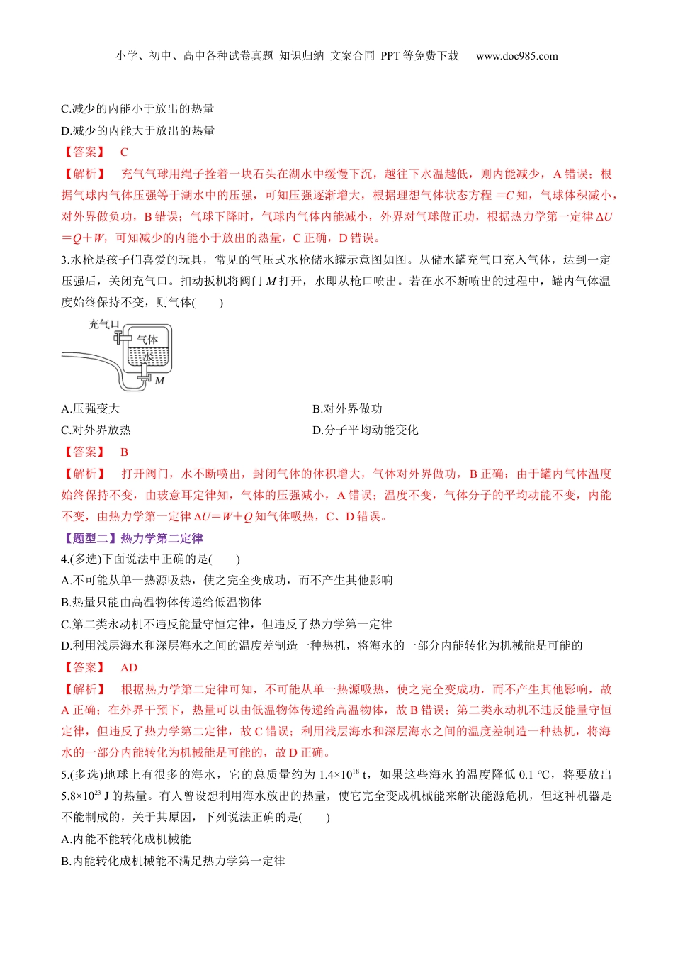
小学、初中、高中各种试卷真题知识归纳文案合同PPT等免费下载www.doc985.com第65讲热力学定律与能量守恒定律目录01模拟基础练【题型一】热力学第一定律与能量守恒定律【题型二】热力学第二定律【题型三】热力学第一定律与气体实验定律的综合02重难创新练【题型一】热力学第一定律与能量守恒定律1.如图是密闭的汽缸,外力推动活塞P压缩理想气体,对缸内气体做功200J,同时气体向外界放热100J,缸内气体的()A.温度升高,内能增加100JB.温度升高,内能减少200JC.温度降低,内能增加100JD.温度降低,内能减少200J【答案】A【解析】外界对气体做功W=200J,气体向外界放热,则Q=-100J,根据热力学第一定律知,气体内能的增量ΔU=W+Q=200J-100J=100J,即内能增加100J。对于一定质量的理想气体,内能增加,温度必然升高,故A正确。2.一个充气气球用绳子拴着一块石头正在湖水中缓慢下沉,越往下水温越低,气球导热良好,则气球内气体()A.内能增加B.对外界做正功小学、初中、高中各种试卷真题知识归纳文案合同PPT等免费下载www.doc985.comC.减少的内能小于放出的热量D.减少的内能大于放出的热量【答案】C【解析】充气气球用绳子拴着一块石头在湖水中缓慢下沉,越往下水温越低,则内能减少,A错误;根据气球内气体压强等于湖水中的压强,可知压强逐渐增大,根据理想气体状态方程=C知,气球体积减小,对外界做负功,B错误;气球下降时,气球内气体内能减小,外界对气球做正功,根据热力学第一定律ΔU=Q+W,可知减少的内能小于放出的热量,C正确,D错误。3.水枪是孩子们喜爱的玩具,常见的气压式水枪储水罐示意图如图。从储水罐充气口充入气体,达到一定压强后,关闭充气口。扣动扳机将阀门M打开,水即从枪口喷出。若在水不断喷出的过程中,罐内气体温度始终保持不变,则气体()A.压强变大B.对外界做功C.对外界放热D.分子平均动能变化【答案】B【解析】打开阀门,水不断喷出,封闭气体的体积增大,气体对外界做功,B正确;由于罐内气体温度始终保持不变,由玻意耳定律知,气体的压强减小,A错误;温度不变,气体分子的平均动能不变,内能不变,由热力学第一定律ΔU=W+Q知气体吸热,C、D错误。【题型二】热力学第二定律4.(多选)下面说法中正确的是()A.不可能从单一热源吸热,使之完全变成功,而不产生其他影响B.热量只能由高温物体传递给低温物体C.第二类永动机不违反能量守恒定律,但违反了热力学第一定律D.利用浅层海水和深层海水之间的温度差制造一种热机,将海水的一部分内能转化为机械能是可能的【答案】AD【解析】根据热力学第二定律可知,不可能从单一热源吸热,使之完全变成功,而不产生其他影响,故A正确;在外界干预下,热量可以由低温物体传递给高温物体,故B错误;第二类永动机不违反能量守恒定律,但违反了热力学第二定律,故C错误;利用浅层海水和深层海水之间的温度差制造一种热机,将海水的一部分内能转化为机械能是可能的,故D正确。5.(多选)地球上有很多的海水,它的总质量约为1.4×1018t,如果这些海水的温度降低0.1℃,将要放出5.8×1023J的热量。有人曾设想利用海水放出的热量,使它完全变成机械能来解决能源危机,但这种机器是不能制成的,关于其原因,下列说法正确的是()A.内能不能转化成机械能B.内能转化成机械能不满足热力学第一定律小学、初中、高中各种试卷真题知识归纳文案合同PPT等免费下载www.doc985.comC.只从单一热源吸收热量并完全转化成机械能的机械不满足热力学第二定律D.机械能可全部转化为内能,内能不可能全部转化为机械能,同时不引起其他变化【答案】CD【解析】内能可以转化成机械能,如热机,故A错误;内能转化成机械能的过程满足热力学第一定律,也可以说符合能量守恒定律,故B错误;根据热力学第二定律可知,不可能从单一热源吸收热量并把它全部用来做功,而不引起其他变化,故C、D正确。【题型三】热力学第一定律与气体实验定律的综合6.如图所示,一定质量的理想气体,由A状态经历两个不同的变化过程到C状态(A→C,A→B→C)且A、C处于同一条等温线上,以下说法正确的是()A.A→C过程气体吸收的热量大于对外做的功B.A→C的过程中,气体分...

1、当您付费下载文档后,您只拥有了使用权限,并不意味着购买了版权,文档只能用于自身使用,不得用于其他商业用途(如 [转卖]进行直接盈利或[编辑后售卖]进行间接盈利)。
2、本站所有内容均由合作方或网友上传,本站不对文档的完整性、权威性及其观点立场正确性做任何保证或承诺!文档内容仅供研究参考,付费前请自行鉴别。
3、如文档内容存在违规,或者侵犯商业秘密、侵犯著作权等,请点击“违规举报”。

碎片内容

与本文档类似文档
2024年新高考物理资料 第56讲 电磁感应现象中的电路和图像问题(练习)(解析版).docx
2024年新高考物理资料 第56讲 电磁感应现象中的电路和图像问题(练习)(解析版).docx
免费
0下载
高考物理专题48 线框进出磁场问题(原卷卷)-十年(2014-2023)高考物理真题分项汇编(全国通用).docx
高考物理专题48 线框进出磁场问题(原卷卷)-十年(2014-2023)高考物理真题分项汇编(全国通用).docx
免费
0下载
2024版《大考卷》全程考评特训卷·物理【新教材】热光原部分素养综合评价.docx
2024版《大考卷》全程考评特训卷·物理【新教材】热光原部分素养综合评价.docx
免费
17下载
2024版《大考卷》全程考评特训卷·物理【新教材】考点52.docx
2024版《大考卷》全程考评特训卷·物理【新教材】考点52.docx
免费
30下载
1997年上海高考物理真题及答案.doc
1997年上海高考物理真题及答案.doc
免费
9下载
精品解析:2023届江苏省苏北地区高三上学期一模物理试题(原卷版).docx
精品解析:2023届江苏省苏北地区高三上学期一模物理试题(原卷版).docx
免费
0下载
1990年广东高考物理真题及答案.doc
1990年广东高考物理真题及答案.doc
免费
17下载
11.广东省惠州市惠阳泰雅实验学校2022-2023学年高二年级下学期物理学科第一次月考试题.pdf
11.广东省惠州市惠阳泰雅实验学校2022-2023学年高二年级下学期物理学科第一次月考试题.pdf
免费
20下载
2024年新高考物理资料 第62讲 光的折射 全反射(讲义)(解析版).docx
2024年新高考物理资料 第62讲 光的折射 全反射(讲义)(解析版).docx
免费
0下载
2024年高考物理一轮复习(新人教版) 第2章 专题强化3 动态平衡问题 平衡中的临界、极值问题.docx
2024年高考物理一轮复习(新人教版) 第2章 专题强化3 动态平衡问题 平衡中的临界、极值问题.docx
免费
0下载
2024年新高考物理资料  第29讲 验证机械能守恒定律(课件).pptx
2024年新高考物理资料 第29讲 验证机械能守恒定律(课件).pptx
免费
0下载
【免费下载】湖南2023年高考物理真题(湖南自主命题)(解析版).docx
【免费下载】湖南2023年高考物理真题(湖南自主命题)(解析版).docx
免费
0下载
2025年新高考物理资料  考点巩固卷14 磁场中基本概念和规律的理解和应用(原卷版).docx
2025年新高考物理资料 考点巩固卷14 磁场中基本概念和规律的理解和应用(原卷版).docx
免费
0下载
2016年上海市奉贤区高考物理一模试卷.doc
2016年上海市奉贤区高考物理一模试卷.doc
免费
0下载
2025年高考物理二轮复习导学案:专题强化九带电粒子在磁场中运动的临界、极值及多解问题.docx
2025年高考物理二轮复习导学案:专题强化九带电粒子在磁场中运动的临界、极值及多解问题.docx
免费
0下载
2025年新高考物理资料  第五章 第3课时 专题强化:卫星变轨问题 双星模型 (1).docx
2025年新高考物理资料 第五章 第3课时 专题强化:卫星变轨问题 双星模型 (1).docx
免费
0下载
2024年高考物理 一轮复习讲义(新人教版)第6章 第4讲 功能关系 能量守恒定律.docx
2024年高考物理 一轮复习讲义(新人教版)第6章 第4讲 功能关系 能量守恒定律.docx
免费
17下载
2024年新高考物理资料 第73讲 原子结构 原子核(练习)(原卷版).docx
2024年新高考物理资料 第73讲 原子结构 原子核(练习)(原卷版).docx
免费
0下载
2024年新高考物理资料 专题01 力与物体的平衡(练习)(解析版).docx
2024年新高考物理资料 专题01 力与物体的平衡(练习)(解析版).docx
免费
0下载
2024年新高考物理资料 第13章 第4讲 传感器 实验:利用传感器制作简单的自动控制装置.docx
2024年新高考物理资料 第13章 第4讲 传感器 实验:利用传感器制作简单的自动控制装置.docx
免费
0下载
我的小文库
实名认证
内容提供者

提供高质量免费文档试卷下载,如果满意请告诉您身边的人,如果不满意请告诉我们,您的意见对于我们很重要,是我们不断进步的动力

阅读排行

确认删除?
回到顶部
客服号
  • 客服QQ点击这里给我发消息
QQ群
  • QQ群点击这里加入QQ群