2025年新高考物理资料 第一章 微点突破1 追及相遇问题 (1).docx本文件免费下载 【共8页】

2025年新高考物理资料  第一章 微点突破1 追及相遇问题 (1).docx
2025年新高考物理资料  第一章 微点突破1 追及相遇问题 (1).docx
2025年新高考物理资料  第一章 微点突破1 追及相遇问题 (1).docx
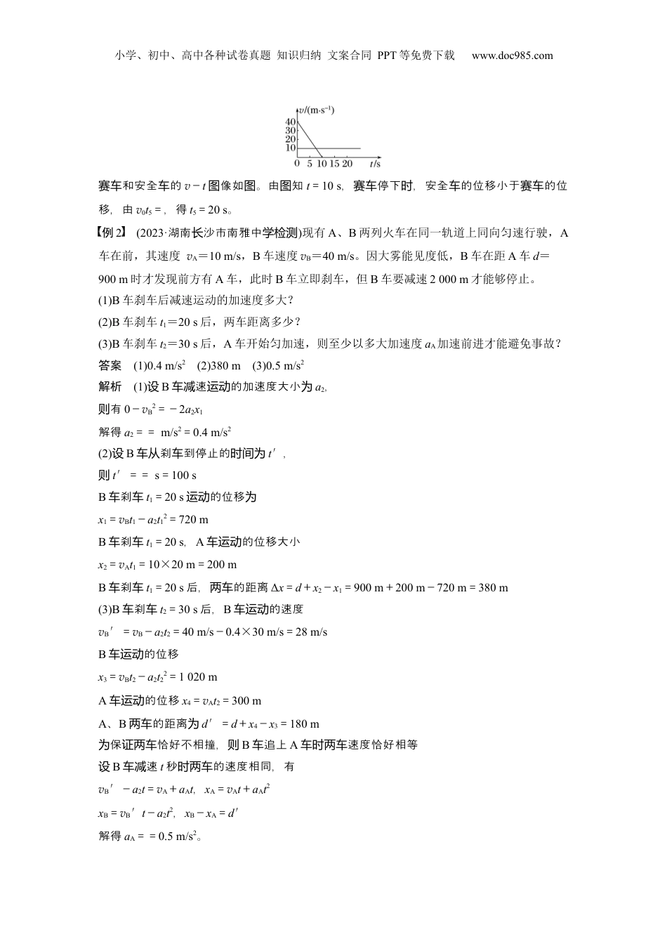
小学、初中、高中各种试卷真题知识归纳文案合同PPT等免费下载www.doc985.com微点突破1追及相遇问题目标要求1.掌握处理追及相遇问题的方法和技巧。2.会在图像中分析追及相遇问题。3.熟练运用运动学公式结合运动学图像解决追及相遇的综合问题。考点一追及相遇问题追及相遇问题的实质就是分析两物体在相同时间内能否到达相同的空间位置。追及相遇问题的基本物理模型:以甲追乙为例。1.二者距离变化与速度大小的关系(1)无论v甲增大、减小或不变,只要v甲<v乙,甲、乙间的距离就不断增大。(2)若v甲=v乙,甲、乙间的距离保持不变。(3)无论v甲增大、减小或不变,只要v甲>v乙,甲追上乙前,甲、乙间的距离就不断减小。2.分析思路可概括为“一个临界条件”“两个等量关系”。(1)一个临界条件:速度相等。它往往是物体间能否追上或两者距离最大、最小的临界条件,也是分析、判断问题的切入点;(2)两个等量关系:时间等量关系和位移等量关系。通过画草图找出两物体的位移关系是解题的突破口。3.常见追及情景(1)初速度小者追初速度大者:当二者速度相等时,二者距离最大。(2)初速度大者追初速度小者(避碰问题):二者速度相等是判断是否追上的临界条件,若此时追不上,二者之间有最小值。物体B追赶物体A:开始时,两个物体相距x0,当vB=vA时,若xB>xA+x0,则能追上;若xB=xA+x0,则恰好追上;若xB<xA+x0,则不能追上。特别提醒:若被追赶的物体做速直,一定要注意判被追上前物体是否已停匀减线运动断该经止。运动例1(2023·广汕市东头质检)某一长直的赛道上,一辆赛车前方200m处有一安全车正以10m/s的速度匀速前进,这时赛车从静止出发以2m/s2的加速度追赶。求:(1)赛车出发3s末的瞬时速度大小;(2)赛车追上安全车所需的时间及追上时的速度大小;小学、初中、高中各种试卷真题知识归纳文案合同PPT等免费下载www.doc985.com(3)追上之前两车的最大距离。答案(1)6m/s(2)20s40m/s(3)225m解析(1)出赛车发3s末的瞬速度大小时为v1=a1t1=2×3m/s=6m/s。(2)设经t2追上安全,由位移系得时间车关v0t2+200m=a1t22,解得t2=20s此的速度时赛车v=a1t2=2×20m/s=40m/s(3)方法一物理分析法速度相等,相距最当两车时两车远由v0=a1t3得速度相等,的两车时经过时间t3==s=5s,追上之前最相距两车远Δs=v0t3+200m-a1t32=(10×5+200-×2×52)m=225m。方法二二次函法数Δs=v0t+200-a1t2=10t+200-t2当t==s=5s,时Δs有,相距最,极值远将t=5s代入解得Δsmax=225m。方法三像法图像可知,速度等于安全速度,即从图当赛车车时v0=a1t=10m/s,得t=5s相距最,时远Δsmax=v0t-t+200m=225m。拓展若追上安全,手立即刹,使以当赛车刚车时赛车车赛车4m/s2的加速度做速直匀减线,再多第二次相遇?运动则两车经过长时间(可以安全旁而不相,用物理设赛车从车经过碰分析法和像法方法解图两种题)答案20s解析方法一:物理分析法假再设经t4第二次相遇时间两车(一直在两车运动),由位移系得关vt4-a2t42=v0t4解得t4=15s停下的赛车来时间t′==s=10s所以t4=15s不符合,第二次相遇已停止实际两车时赛车运动再设经时间t5第二次相遇,足=两车应满v0t5,解得t5=20s。方法二:像法图小学、初中、高中各种试卷真题知识归纳文案合同PPT等免费下载www.doc985.com和安全的赛车车v-t像如。由知图图图t=10s,停下,安全的位移小于的位赛车时车赛车移,由v0t5=,得t5=20s。例2(2023·湖南沙市南雅中长学检测)现有A、B两列火车在同一轨道上同向匀速行驶,A车在前,其速度vA=10m/s,B车速度vB=40m/s。因大雾能见度低,B车在距A车d=900m时才发现前方有A车,此时B车立即刹车,但B车要减速2000m才能够停止。(1)B车刹车后减速运动的加速度多大?(2)B车刹车t1=20s后,两车距离多少?(3)B车刹车t2=30s后,A车开始匀加速,则至少以多大加速度aA加速前进才能避免事故?答案(1)0.4m/s2(2)380m(3)0.5m/s2解析(1)设B速的加速度大小车减运动为a2,有则0-vB2=-2a2x1解得a2==m/s2=0.4m/s2(2)设B刹到停止的车从车时间为t′,则t′==s=100sB刹车车t1=20s的位移运动为x1=vBt1-a2t12=720mB刹车车...

1、当您付费下载文档后,您只拥有了使用权限,并不意味着购买了版权,文档只能用于自身使用,不得用于其他商业用途(如 [转卖]进行直接盈利或[编辑后售卖]进行间接盈利)。
2、本站所有内容均由合作方或网友上传,本站不对文档的完整性、权威性及其观点立场正确性做任何保证或承诺!文档内容仅供研究参考,付费前请自行鉴别。
3、如文档内容存在违规,或者侵犯商业秘密、侵犯著作权等,请点击“违规举报”。

碎片内容

与本文档类似文档
2025年新高考物理资料  考点12牛顿第二定律的综合应用(核心考点精讲精练)(原卷版).docx
2025年新高考物理资料 考点12牛顿第二定律的综合应用(核心考点精讲精练)(原卷版).docx
免费
0下载
2025年新高考物理资料  热点10 磁场的性质.docx
2025年新高考物理资料 热点10 磁场的性质.docx
免费
0下载
2012年高考物理试卷(山东)(空白卷) (1).docx
2012年高考物理试卷(山东)(空白卷) (1).docx
免费
0下载
2023《大考卷》二轮专项分层特训卷•物理【统考版】模拟小卷练1.docx
2023《大考卷》二轮专项分层特训卷•物理【统考版】模拟小卷练1.docx
免费
19下载
2024年新高考物理资料 选择题满分练(六).docx
2024年新高考物理资料 选择题满分练(六).docx
免费
0下载
高考物理复习  第2章 相互作用第7讲   实验 探究两个互成角度的力的合成规律.docx
高考物理复习 第2章 相互作用第7讲 实验 探究两个互成角度的力的合成规律.docx
免费
0下载
2024年高考物理试卷(浙江)(6月)(空白卷) (2).docx
2024年高考物理试卷(浙江)(6月)(空白卷) (2).docx
免费
0下载
2025年新高考物理资料  第3章 运动和力的关系第6讲 实验 探究加速度与物体受力、物体质量的关系.docx
2025年新高考物理资料 第3章 运动和力的关系第6讲 实验 探究加速度与物体受力、物体质量的关系.docx
免费
0下载
高考物理复习  2025年高考物理公式汇总-【上好课】2025年高考物理二轮复习讲练测(新高考通用).docx
高考物理复习 2025年高考物理公式汇总-【上好课】2025年高考物理二轮复习讲练测(新高考通用).docx
免费
0下载
2013年高考物理试卷(新课标Ⅱ)(空白卷) (10).docx
2013年高考物理试卷(新课标Ⅱ)(空白卷) (10).docx
免费
0下载
2024年新高考物理资料 第1节 机械振动.docx
2024年新高考物理资料 第1节 机械振动.docx
免费
0下载
高考物理复习  第6章 机械能第4讲 机械能守恒定律及其应用.docx
高考物理复习 第6章 机械能第4讲 机械能守恒定律及其应用.docx
免费
0下载
2025年新高考物理资料  第十五章 第2课时 实验十九:用油膜法估测油酸分子的大小-实验二十:探究等温情况下一定质量气体压强与体积的关系.docx
2025年新高考物理资料 第十五章 第2课时 实验十九:用油膜法估测油酸分子的大小-实验二十:探究等温情况下一定质量气体压强与体积的关系.docx
免费
0下载
2016年高考物理试卷(新课标Ⅰ)(空白卷) (6).docx
2016年高考物理试卷(新课标Ⅰ)(空白卷) (6).docx
免费
0下载
2007年高考物理真题(江苏自主命题)(原卷版).doc
2007年高考物理真题(江苏自主命题)(原卷版).doc
免费
24下载
2024年新高考物理资料 专题10 恒定电流和交变电流-2022年高考真题和模拟题物理分专题训练(教师版含解析).docx
2024年新高考物理资料 专题10 恒定电流和交变电流-2022年高考真题和模拟题物理分专题训练(教师版含解析).docx
免费
0下载
2025年新高考物理资料  讲义第六章第1讲 动量、动量定理(含解析).docx
2025年新高考物理资料 讲义第六章第1讲 动量、动量定理(含解析).docx
免费
0下载
高考物理复习  专题06 机械能守恒定律 能量守恒定律(讲义)(解析版).docx
高考物理复习 专题06 机械能守恒定律 能量守恒定律(讲义)(解析版).docx
免费
0下载
2025年新高考物理资料  第十一章 第5练 洛伦兹力与现代科技.docx
2025年新高考物理资料 第十一章 第5练 洛伦兹力与现代科技.docx
免费
0下载
1996年河南高考物理真题及答案.doc
1996年河南高考物理真题及答案.doc
免费
5下载
我的小文库
实名认证
内容提供者

提供高质量免费文档试卷下载,如果满意请告诉您身边的人,如果不满意请告诉我们,您的意见对于我们很重要,是我们不断进步的动力

阅读排行

确认删除?
回到顶部
客服号
  • 客服QQ点击这里给我发消息
QQ群
  • QQ群点击这里加入QQ群
提交所需资料详情,我们来帮找资料