2025年新高考物理资料 讲义第六章实验八 验证动量守恒定律(含解析).docx本文件免费下载 【共9页】

2025年新高考物理资料  讲义第六章实验八 验证动量守恒定律(含解析).docx
2025年新高考物理资料  讲义第六章实验八 验证动量守恒定律(含解析).docx
2025年新高考物理资料  讲义第六章实验八 验证动量守恒定律(含解析).docx
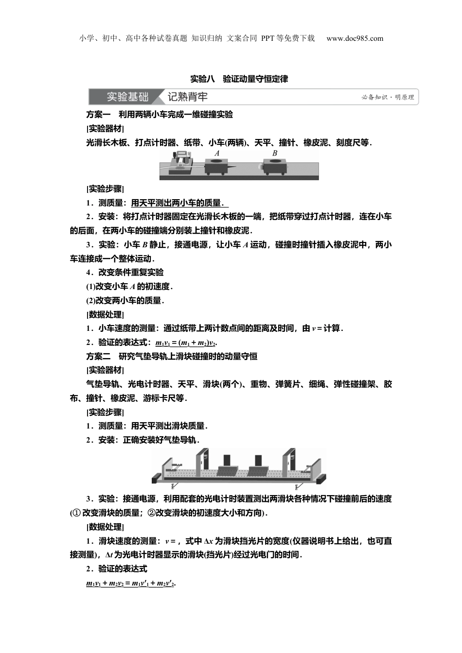
小学、初中、高中各种试卷真题知识归纳文案合同PPT等免费下载www.doc985.com实验八验证动量守恒定律方案一利用两辆小车完成一维碰撞实验[实验器材]光滑长木板、打点计时器、纸带、小车(两辆)、天平、撞针、橡皮泥、刻度尺等.[实验步骤]1.测质量:用天平测出两小车的质量.2.安装:将打点计时器固定在光滑长木板的一端,把纸带穿过打点计时器,连在小车的后面,在两小车的碰撞端分别装上撞针和橡皮泥.3.实验:小车B静止,接通电源,让小车A运动,碰撞时撞针插入橡皮泥中,两小车连接成一个整体运动.4.改变条件重复实验(1)改变小车A的初速度.(2)改变两小车的质量.[数据处理]1.小车速度的测量:通过纸带上两计数点间的距离及时间,由v=计算.2.验证的表达式:m1v1=(m1+m2)v2.方案二研究气垫导轨上滑块碰撞时的动量守恒[实验器材]气垫导轨、光电计时器、天平、滑块(两个)、重物、弹簧片、细绳、弹性碰撞架、胶布、撞针、橡皮泥、游标卡尺等.[实验步骤]1.测质量:用天平测出滑块质量.2.安装:正确安装好气垫导轨.3.实验:接通电源,利用配套的光电计时装置测出两滑块各种情况下碰撞前后的速度(①改变滑块的质量;②改变滑块的初速度大小和方向).[数据处理]1.滑块速度的测量:v=,式中Δx为滑块挡光片的宽度(仪器说明书上给出,也可直接测量),Δt为光电计时器显示的滑块(挡光片)经过光电门的时间.2.验证的表达式m1v1+m2v2=m1v′1+m2v′2.小学、初中、高中各种试卷真题知识归纳文案合同PPT等免费下载www.doc985.com方案三利用斜槽滚球验证动量守恒定律[实验器材]斜槽、小球(两个)、天平、复写纸、白纸、圆规、刻度尺等.[实验步骤]1.测质量:用天平测出两小球的质量,并选定质量大的小球为入射小球.2.安装:按照如图所示安装实验装置.调整固定斜槽使斜槽底端水平.3.铺纸:白纸在下,复写纸在上且在适当位置铺放好.记下重垂线所指的位置O.4.单球找点:不放被撞小球,每次让入射小球从斜槽上某固定高度处自由滚下,重复10次.用圆规画尽量小的圆把所有的小球落点圈在里面.圆心P就是小球落点的平均位置.5.碰撞找点:把被撞小球放在斜槽末端,每次让入射小球从斜槽同一高度自由滚下,使它们发生碰撞,重复实验10次.用步骤4的方法,标出碰后入射小球落点的平均位置M和被撞小球落点的平均位置N,如图所示.改变入射小球的释放高度,重复实验.[数据处理]1.小球水平射程的测量:连接ON,测量线段OP、OM、ON的长度.2.验证的表达式:m1·OP=m1·OM+m2·ON.[注意事项]1.前提条件:碰撞的两物体应保证“水平”和“正碰”.2.方案提醒(1)若利用气垫导轨进行验证,给滑块的初速度应沿着导轨的方向.(2)若利用两小车相碰进行验证,要注意平衡摩擦力.(3)若利用平抛运动规律进行验证,安装实验装置时,应注意调整斜槽,使斜槽末端水平,且选质量较大的小球为入射小球.考点教材原型实验典例某同学验证两个小球在斜槽末端碰撞时的动量守恒,实验装置如图1所示.A、B为两个直径相同的小球.实验时,不放B,让A从固定的斜槽上E点自由滚下,在水平面上得到一个落点位置;将B放置在斜槽末端,让A再次从斜槽上E点自由滚下,与B小学、初中、高中各种试卷真题知识归纳文案合同PPT等免费下载www.doc985.com发生正碰,在水平面上又得到两个落点位置.三个落点位置标记为M、N、P.(1)为了确认两个小球的直径相同,该同学用10分度的游标卡尺对它们的直径进行了测量,某次测量的结果如图2所示,其读数为________mm.(2)下列关于实验的要求正确的是________.A.斜槽的末端必须是水平的B.斜槽的轨道必须是光滑的C.必须测出斜槽末端的高度D.A、B的质量必须相同(3)如果该同学实验操作正确且碰撞可视为弹性碰撞,A、B碰后在水平面上的落点位置分别为________、________.(填落点位置的标记字母)变式某实验小组利用如图所示的实验装置验证动量守恒定律,实验主要步骤如下:Ⅰ.调节气垫导轨水平,并将气垫导轨固定,用电子秤测得两滑块的质量分别为m1=0.200kg和m2=0.400kg;Ⅱ.将滑块A、B放在导轨上,调节B的位置,使A与B接触时,A的左端到左边挡板的距离s1与B的右端到右...

1、当您付费下载文档后,您只拥有了使用权限,并不意味着购买了版权,文档只能用于自身使用,不得用于其他商业用途(如 [转卖]进行直接盈利或[编辑后售卖]进行间接盈利)。
2、本站所有内容均由合作方或网友上传,本站不对文档的完整性、权威性及其观点立场正确性做任何保证或承诺!文档内容仅供研究参考,付费前请自行鉴别。
3、如文档内容存在违规,或者侵犯商业秘密、侵犯著作权等,请点击“违规举报”。

碎片内容

与本文档类似文档
高考物理复习  第十四章 第1课时 光的折射、全反射 (1).docx
高考物理复习 第十四章 第1课时 光的折射、全反射 (1).docx
免费
0下载
2025年新高考物理资料  第04讲  实验:探究小车速度随时间变化的规律(练习)(解析版).docx
2025年新高考物理资料 第04讲 实验:探究小车速度随时间变化的规律(练习)(解析版).docx
免费
0下载
2025年新高考物理资料  考点18 探究向心力大小与半径、角速度、质量的关系(核心考点精讲精练)(解析版).docx
2025年新高考物理资料 考点18 探究向心力大小与半径、角速度、质量的关系(核心考点精讲精练)(解析版).docx
免费
0下载
2017年全国统一高考物理试卷(新课标ⅲ).doc
2017年全国统一高考物理试卷(新课标ⅲ).doc
免费
0下载
1995年广东高考物理真题及答案.doc
1995年广东高考物理真题及答案.doc
免费
11下载
2025年新高考物理资料  专题突破卷10  闭合电路的欧姆定律(欧姆定律、动态分析、功率和效率问题、故障分析、含容电路)(原卷版).docx
2025年新高考物理资料 专题突破卷10 闭合电路的欧姆定律(欧姆定律、动态分析、功率和效率问题、故障分析、含容电路)(原卷版).docx
免费
0下载
【预约】湖南省衡阳市2023届高三第二次联考(二模)物理试题图片版.docx
【预约】湖南省衡阳市2023届高三第二次联考(二模)物理试题图片版.docx
免费
8下载
精品解析:2022届上海市浦东新区高三(下)线上阶段测试(二模)物理试题(原卷版).docx
精品解析:2022届上海市浦东新区高三(下)线上阶段测试(二模)物理试题(原卷版).docx
免费
0下载
上海市嘉定区2022年高三第一学期期末(一模)物理答案 (1).docx
上海市嘉定区2022年高三第一学期期末(一模)物理答案 (1).docx
免费
0下载
2025年新高考物理资料  第十三章 第3练 电磁振荡与电磁波.docx
2025年新高考物理资料 第十三章 第3练 电磁振荡与电磁波.docx
免费
0下载
江苏省南京师范大学附属中学2022-2023学年高三下学期一模适应性考试物理试题(原卷版).docx
江苏省南京师范大学附属中学2022-2023学年高三下学期一模适应性考试物理试题(原卷版).docx
免费
0下载
2024年新高考物理资料 重难点12 电磁感应(解析版).docx
2024年新高考物理资料 重难点12 电磁感应(解析版).docx
免费
0下载
2022年高考物理试卷(全国乙卷)(空白卷) (6).docx
2022年高考物理试卷(全国乙卷)(空白卷) (6).docx
免费
0下载
高中2024版考评特训卷·物理【新教材】(辽宁专版)考点36.docx
高中2024版考评特训卷·物理【新教材】(辽宁专版)考点36.docx
免费
0下载
2023年高考重庆卷物理真题(解析版).docx
2023年高考重庆卷物理真题(解析版).docx
免费
19下载
高考复习专项练习二轮物理专题分层突破练12 振动与波.docx
高考复习专项练习二轮物理专题分层突破练12 振动与波.docx
免费
5下载
2024年新高考物理资料 第10讲 探究弹簧弹力与形变量的关系(讲义)(解析版).docx
2024年新高考物理资料 第10讲 探究弹簧弹力与形变量的关系(讲义)(解析版).docx
免费
0下载
高中2024版考评特训卷·物理【新教材】考点71.docx
高中2024版考评特训卷·物理【新教材】考点71.docx
免费
0下载
2025届高中物理一轮复习练习(含解析):第七章 阶段复习练(三) 能量和动量.docx
2025届高中物理一轮复习练习(含解析):第七章 阶段复习练(三) 能量和动量.docx
免费
0下载
2023《微专题·小练习》·物理·L-5专题28人造卫星宇宙速度.docx
2023《微专题·小练习》·物理·L-5专题28人造卫星宇宙速度.docx
免费
15下载
我的小文库
实名认证
内容提供者

提供高质量免费文档试卷下载,如果满意请告诉您身边的人,如果不满意请告诉我们,您的意见对于我们很重要,是我们不断进步的动力

阅读排行

确认删除?
回到顶部
客服号
  • 客服QQ点击这里给我发消息
QQ群
  • QQ群点击这里加入QQ群
提交所需资料详情,我们来帮找资料