2024年新高考物理资料 训练二十六 气体实验定律的综合应用-备战2024年高考物理一轮复习专题复习与训练(解析版).docx本文件免费下载 【共9页】

2024年新高考物理资料 训练二十六  气体实验定律的综合应用-备战2024年高考物理一轮复习专题复习与训练(解析版).docx
2024年新高考物理资料 训练二十六  气体实验定律的综合应用-备战2024年高考物理一轮复习专题复习与训练(解析版).docx
2024年新高考物理资料 训练二十六  气体实验定律的综合应用-备战2024年高考物理一轮复习专题复习与训练(解析版).docx
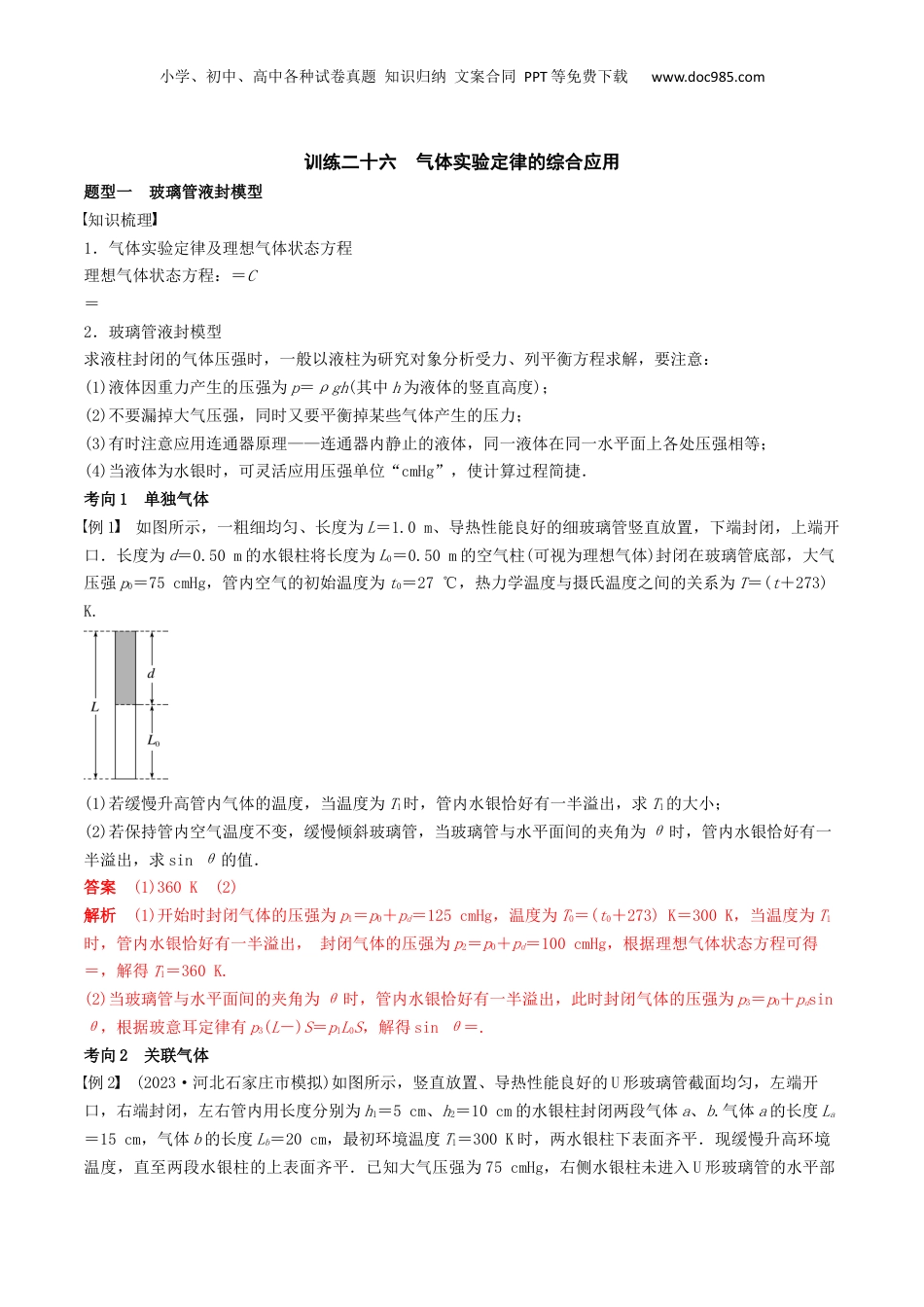
小学、初中、高中各种试卷真题知识归纳文案合同PPT等免费下载www.doc985.com训练二十六气体实验定律的综合应用题型一玻璃管液封模型知识梳理1.气体实验定律及理想气体状态方程理想气体状态方程:=C=2.玻璃管液封模型求液柱封闭的气体压强时,一般以液柱为研究对象分析受力、列平衡方程求解,要注意:(1)液体因重力产生的压强为p=ρgh(其中h为液体的竖直高度);(2)不要漏掉大气压强,同时又要平衡掉某些气体产生的压力;(3)有时注意应用连通器原理——连通器内静止的液体,同一液体在同一水平面上各处压强相等;(4)当液体为水银时,可灵活应用压强单位“cmHg”,使计算过程简捷.考向1单独气体例1如图所示,一粗细均匀、长度为L=1.0m、导热性能良好的细玻璃管竖直放置,下端封闭,上端开口.长度为d=0.50m的水银柱将长度为L0=0.50m的空气柱(可视为理想气体)封闭在玻璃管底部,大气压强p0=75cmHg,管内空气的初始温度为t0=27℃,热力学温度与摄氏温度之间的关系为T=(t+273)K.(1)若缓慢升高管内气体的温度,当温度为T1时,管内水银恰好有一半溢出,求T1的大小;(2)若保持管内空气温度不变,缓慢倾斜玻璃管,当玻璃管与水平面间的夹角为θ时,管内水银恰好有一半溢出,求sinθ的值.答案(1)360K(2)解析(1)开始时封闭气体的压强为p1=p0+pd=125cmHg,温度为T0=(t0+273)K=300K,当温度为T1时,管内水银恰好有一半溢出,封闭气体的压强为p2=p0+pd=100cmHg,根据理想气体状态方程可得=,解得T1=360K.(2)当玻璃管与水平面间的夹角为θ时,管内水银恰好有一半溢出,此时封闭气体的压强为p3=p0+pdsinθ,根据玻意耳定律有p3(L-)S=p1L0S,解得sinθ=.考向2关联气体例2(2023·河北石家庄市模拟)如图所示,竖直放置、导热性能良好的U形玻璃管截面均匀,左端开口,右端封闭,左右管内用长度分别为h1=5cm、h2=10cm的水银柱封闭两段气体a、b.气体a的长度La=15cm,气体b的长度Lb=20cm,最初环境温度T1=300K时,两水银柱下表面齐平.现缓慢升高环境温度,直至两段水银柱的上表面齐平.已知大气压强为75cmHg,右侧水银柱未进入U形玻璃管的水平部小学、初中、高中各种试卷真题知识归纳文案合同PPT等免费下载www.doc985.com分,两段气体均可视为理想气体.求:(1)两段水银柱的下表面齐平时气体b的压强;(2)两段水银柱的上表面齐平时环境的温度T2.答案(1)70cmHg(2)327.3K解析(1)设大气压强为p0,对气体a则有pa=p0+ρgh1对气体b则有pb=pa-ρgh2联立两式代入数据得pb=70cmHg.(2)升温过程中气体b发生等压变化,则温度升高,体积增大,设右侧水银柱下降x,变化前后对比如图,气体a体积Va=(La-x+h2-h1-x)S对气体b,由盖-吕萨克定律=得=缓慢升高环境温度过程中气体a也发生等压变化,由盖-吕萨克定律得=联立解得T2=K≈327.3K.题型二汽缸活塞类模型知识梳理1.解题的一般思路(1)确定研究对象研究对象分两类:①热学研究对象(一定质量的理想气体);②力学研究对象(汽缸、活塞或某系统).(2)分析物理过程①对热学研究对象分析清楚初、末状态及状态变化过程,依据气体实验定律列出方程.②对力学研究对象要正确地进行受力分析,依据力学规律列出方程.(3)挖掘题目的隐含条件,如几何关系等,列出辅助方程.(4)多个方程联立求解.注意检验求解结果的合理性.2.两个或多个汽缸封闭着几部分气体,并且汽缸之间相互关联的问题,解答时应分别研究各部分气体,找出它们各自遵循的规律,并写出相应的方程,还要写出各部分气体之间压强或体积的关系式,最后联立求解.考向1单独气体小学、初中、高中各种试卷真题知识归纳文案合同PPT等免费下载www.doc985.com例3如图所示,内壁光滑的薄壁圆柱形导热汽缸开口朝下,汽缸高度为h,横截面积为S.汽缸开口处有一厚度可忽略不计的活塞.缸内封闭了压强为2p0的理想气体.已知此时外部环境的热力学温度为T0,大气压强为p0,活塞的质量为,g为重力加速度.(1)若把汽缸放置到热力学温度比外部环境低T0的冷库中,稳定时活塞位置不变,求稳定时封闭气体的压强;(2)若把汽缸缓缓倒置,使开口朝上,环境温度不变,求稳定时活塞到汽缸底部的...

1、当您付费下载文档后,您只拥有了使用权限,并不意味着购买了版权,文档只能用于自身使用,不得用于其他商业用途(如 [转卖]进行直接盈利或[编辑后售卖]进行间接盈利)。
2、本站所有内容均由合作方或网友上传,本站不对文档的完整性、权威性及其观点立场正确性做任何保证或承诺!文档内容仅供研究参考,付费前请自行鉴别。
3、如文档内容存在违规,或者侵犯商业秘密、侵犯著作权等,请点击“违规举报”。

碎片内容

与本文档类似文档
高考物理复习  第一篇 专题二 第6讲 功和能 .docx
高考物理复习 第一篇 专题二 第6讲 功和能 .docx
免费
0下载
高考物理复习  第43讲   重点实验:测量电源的电动势和内阻(练习)(解析版).docx
高考物理复习 第43讲 重点实验:测量电源的电动势和内阻(练习)(解析版).docx
免费
0下载
高考物理复习  第九章 第1课时 静电场中力的性质 (1).docx
高考物理复习 第九章 第1课时 静电场中力的性质 (1).docx
免费
0下载
2022·微专题·小练习·物理【统考版】专题8.docx
2022·微专题·小练习·物理【统考版】专题8.docx
免费
16下载
精品解析:2023年江苏省苏锡常镇高三下学期二模补偿训练物理试题(原卷版).docx
精品解析:2023年江苏省苏锡常镇高三下学期二模补偿训练物理试题(原卷版).docx
免费
0下载
高中物理·必修第一册(教科版)课时作业(word)  课时素养评价13.docx
高中物理·必修第一册(教科版)课时作业(word) 课时素养评价13.docx
免费
5下载
2013年高考物理试卷(江苏)(空白卷).doc
2013年高考物理试卷(江苏)(空白卷).doc
免费
0下载
2016年高考全国3卷理综物理试题(word精校版).doc
2016年高考全国3卷理综物理试题(word精校版).doc
免费
23下载
高考物理复习  考点10 探究两个互成角度的力的合成规律(核心考点精讲精练)(解析版).docx
高考物理复习 考点10 探究两个互成角度的力的合成规律(核心考点精讲精练)(解析版).docx
免费
0下载
精品解析:2024届上海市青浦区高三下学期二模物理试卷(解析版) (1).docx
精品解析:2024届上海市青浦区高三下学期二模物理试卷(解析版) (1).docx
免费
0下载
2024年新高考物理资料 热点15 机械振动 机械波.docx
2024年新高考物理资料 热点15 机械振动 机械波.docx
免费
0下载
2025届高中物理一轮复习练习(含解析):第二章 第2练 力的合成与分解.docx
2025届高中物理一轮复习练习(含解析):第二章 第2练 力的合成与分解.docx
免费
0下载
2024年高考物理一轮复习(新人教版) 第14章 实验13 测量玻璃的折射率.docx
2024年高考物理一轮复习(新人教版) 第14章 实验13 测量玻璃的折射率.docx
免费
0下载
新课改高中物理 高考复习08 A电磁感应现象、楞次定律 基础版教师版.docx
新课改高中物理 高考复习08 A电磁感应现象、楞次定律 基础版教师版.docx
免费
5下载
2023《微专题·小练习》·物理·L-5专题53 电功 电功率.docx
2023《微专题·小练习》·物理·L-5专题53 电功 电功率.docx
免费
13下载
高考物理复习  2025届高中物理一轮复习练习(含解析):第六章 第2练 动能定理及其应用.docx
高考物理复习 2025届高中物理一轮复习练习(含解析):第六章 第2练 动能定理及其应用.docx
免费
0下载
2011年高考物理试卷(安徽)(空白卷).docx
2011年高考物理试卷(安徽)(空白卷).docx
免费
0下载
2025年新高考物理资料  第一篇 专题四 第10讲 直流电路与交变电流 .pptx
2025年新高考物理资料 第一篇 专题四 第10讲 直流电路与交变电流 .pptx
免费
0下载
高考物理复习  第06讲 动态平衡和临界、极值问题【三大题型】(举一反三)(原卷版).docx
高考物理复习 第06讲 动态平衡和临界、极值问题【三大题型】(举一反三)(原卷版).docx
免费
0下载
2025年新高考物理资料  第14章 光学 电磁波 相对论第3讲 实验 测量玻璃的折射率.docx
2025年新高考物理资料 第14章 光学 电磁波 相对论第3讲 实验 测量玻璃的折射率.docx
免费
0下载
我的小文库
实名认证
内容提供者

提供高质量免费文档试卷下载,如果满意请告诉您身边的人,如果不满意请告诉我们,您的意见对于我们很重要,是我们不断进步的动力

阅读排行

确认删除?
回到顶部
客服号
  • 客服QQ点击这里给我发消息
QQ群
  • QQ群点击这里加入QQ群
提交所需资料详情,我们来帮找资料