2024年新高考物理资料 第70讲 用油膜法估测油酸分子的大小(讲义)(原卷版).docx本文件免费下载 【共7页】

2024年新高考物理资料 第70讲 用油膜法估测油酸分子的大小(讲义)(原卷版).docx
2024年新高考物理资料 第70讲 用油膜法估测油酸分子的大小(讲义)(原卷版).docx
2024年新高考物理资料 第70讲 用油膜法估测油酸分子的大小(讲义)(原卷版).docx
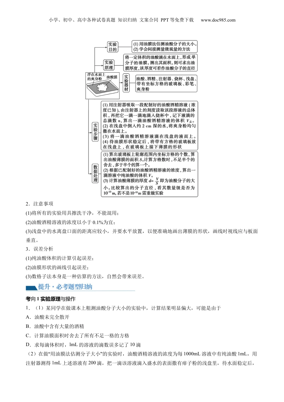
小学、初中、高中各种试卷真题知识归纳文案合同PPT等免费下载www.doc985.com第70讲用油膜法估测油酸分子的大小目录复习目标网络构建考点实验目的、原理等【夯基·必备基础知识梳理】知识点实验目的、器材、原理、步骤、注意事项、误差分析【提升·必考题型归纳】考向1实验原理与操作考向2数据处理与误差分析理解和掌握用油膜法估测油酸分子的大小实验原理,并会做出必要的误差分析。考点要求考题统计考情分析小学、初中、高中各种试卷真题知识归纳文案合同PPT等免费下载www.doc985.com用油膜法估测油酸分子的大小无各地高考对用油膜法估测油酸分子的大小这个实验的考查近三年没有考点实验目的、原理等点知识实验目的、器材、原理、步骤、注意事项、误差分析1.原理与操作分用油膜法估油酸测的子大小实验目的、原理等1.实验原理与操作2.理误差分析数据与处小学、初中、高中各种试卷真题知识归纳文案合同PPT等免费下载www.doc985.com2.注意事项(1)将所有的实验用具擦洗干净,不能混用;(2)油酸酒精溶液的浓度以小于0.1%为宜;(3)浅盘中的水离盘口面的距离应较小,并要水平放置,以便准确地画出薄膜的形状,画线时视线应与板面垂直。3.误差分析(1)纯油酸体积的计算引起误差;(2)油膜形状的画线引起误差;(3)数格子法本身是一种估算的方法,自然会带来误差。考向1实验原理与操作1.(1)某同学在做课本上粗测油酸分子大小的实验中,计算结果明显偏大,可能是由于A.油酸未完全散开B.油酸中含有大量的酒精C.计算油膜面积时舍去了所有不足一格的方格D.求每滴体积时,lmL的溶液的滴数误多记了10滴(2)在做用油膜法估测分子大小的实验时,油酸酒精溶液的浓度为每“”1000mL溶液中有纯油酸1mL,用注射器测得1mL上述溶液有200滴,把一滴该溶液滴入盛水的表面撒有痱子粉的浅盘里,待水面稳定后,小学、初中、高中各种试卷真题知识归纳文案合同PPT等免费下载www.doc985.com测得油酸膜的近似轮廓如图所示,图中正方形小方格的边长为1cm,估算油膜面积以超过半格以一格计算,小于半格就舍去的原则,估算出40格,则油酸膜的面积是m2,每一滴油酸酒精溶液中含有纯油酸的体积是m3,。根据上述数据,估测出油酸分子的直径是m。(保留两位有效数字)2.在用油膜法估测分子大小的实验中,所用的油酸酒精溶液的浓度为每“”1000mL溶液中有纯油酸0.5mL,用注射器测得1mL上述溶液有80滴,把1滴该溶液滴入盛水的撒有痱子粉的浅盘中,待水面稳定后,得到油酸薄膜的轮廓形状和尺寸如图甲所示,图中正方形格的边长为1cm,则可求得:(1)本实验体现的物理思想方法为。A.控制变量法B.理想化模型C.极限思想法D.整体法与隔离法(2)油酸分子的直径是m。(结果保留两位有效数字)(3)某次实验时,该小组四个同学都发生了一个操作错误,导致最后所测分子直径偏大的是。A.甲同学在计算注射器滴出的每一滴油酸酒精溶液体积后,不小心拿错了一个注射器取一溶液滴在水面上,这个拿错的注射器的针管比原来的粗B.乙同学用注射器测得80滴油酸酒精的溶液为,不小心错记录为81滴C.丙同学计算油膜面积时,把凡是半格左右的油膜都算成了一格D.丁同学在配制油酸酒精溶液时,不小心把酒精倒多了一点,导致油酸酒精溶液的实际浓度比计算值小了(4)利用单分子油膜法可以粗测分子大小和阿伏伽德罗常数。如果已知体积为V的一滴油在水面上散开形成的单分子油膜的面积为S,这种油的密度为ρ,摩尔质量为M,则阿伏伽德罗常数的表达式为。考向2理误差分析数据处与3.用油膜法估测分子的大小的实验方法及步骤如下:“”向①的油酸中加酒精,直至总量达到;小学、初中、高中各种试卷真题知识归纳文案合同PPT等免费下载www.doc985.com用注射器吸取中配制好的油酸酒精溶液,把它一滴一滴地滴入小量筒中,当滴入②①100滴时,测得其体积恰好是;先往边长为③的浅盘里倒入深的水,然后将爽身粉均匀地撒在水面上;用注射器往水面上滴一滴油酸酒精溶液,待油酸薄膜形状稳定后,将事先准备好的玻璃板放在浅盘上,④并在玻璃板上描下油酸膜的形状;将画有油酸膜轮廓的玻璃板放在坐标纸上,如图所示,小方格的边长为⑤,数出轮廓范围...

1、当您付费下载文档后,您只拥有了使用权限,并不意味着购买了版权,文档只能用于自身使用,不得用于其他商业用途(如 [转卖]进行直接盈利或[编辑后售卖]进行间接盈利)。
2、本站所有内容均由合作方或网友上传,本站不对文档的完整性、权威性及其观点立场正确性做任何保证或承诺!文档内容仅供研究参考,付费前请自行鉴别。
3、如文档内容存在违规,或者侵犯商业秘密、侵犯著作权等,请点击“违规举报”。

碎片内容

与本文档类似文档
2024年新高考物理资料 第56讲 电磁感应现象中的电路和图像问题(练习)(解析版).docx
2024年新高考物理资料 第56讲 电磁感应现象中的电路和图像问题(练习)(解析版).docx
免费
0下载
高考物理专题48 线框进出磁场问题(原卷卷)-十年(2014-2023)高考物理真题分项汇编(全国通用).docx
高考物理专题48 线框进出磁场问题(原卷卷)-十年(2014-2023)高考物理真题分项汇编(全国通用).docx
免费
0下载
2024版《大考卷》全程考评特训卷·物理【新教材】热光原部分素养综合评价.docx
2024版《大考卷》全程考评特训卷·物理【新教材】热光原部分素养综合评价.docx
免费
17下载
2024版《大考卷》全程考评特训卷·物理【新教材】考点52.docx
2024版《大考卷》全程考评特训卷·物理【新教材】考点52.docx
免费
30下载
1997年上海高考物理真题及答案.doc
1997年上海高考物理真题及答案.doc
免费
9下载
精品解析:2023届江苏省苏北地区高三上学期一模物理试题(原卷版).docx
精品解析:2023届江苏省苏北地区高三上学期一模物理试题(原卷版).docx
免费
0下载
1990年广东高考物理真题及答案.doc
1990年广东高考物理真题及答案.doc
免费
17下载
11.广东省惠州市惠阳泰雅实验学校2022-2023学年高二年级下学期物理学科第一次月考试题.pdf
11.广东省惠州市惠阳泰雅实验学校2022-2023学年高二年级下学期物理学科第一次月考试题.pdf
免费
20下载
2024年新高考物理资料 第62讲 光的折射 全反射(讲义)(解析版).docx
2024年新高考物理资料 第62讲 光的折射 全反射(讲义)(解析版).docx
免费
0下载
2024年高考物理一轮复习(新人教版) 第2章 专题强化3 动态平衡问题 平衡中的临界、极值问题.docx
2024年高考物理一轮复习(新人教版) 第2章 专题强化3 动态平衡问题 平衡中的临界、极值问题.docx
免费
0下载
2024年新高考物理资料  第29讲 验证机械能守恒定律(课件).pptx
2024年新高考物理资料 第29讲 验证机械能守恒定律(课件).pptx
免费
0下载
【免费下载】湖南2023年高考物理真题(湖南自主命题)(解析版).docx
【免费下载】湖南2023年高考物理真题(湖南自主命题)(解析版).docx
免费
0下载
2025年新高考物理资料  考点巩固卷14 磁场中基本概念和规律的理解和应用(原卷版).docx
2025年新高考物理资料 考点巩固卷14 磁场中基本概念和规律的理解和应用(原卷版).docx
免费
0下载
2016年上海市奉贤区高考物理一模试卷.doc
2016年上海市奉贤区高考物理一模试卷.doc
免费
0下载
2025年高考物理二轮复习导学案:专题强化九带电粒子在磁场中运动的临界、极值及多解问题.docx
2025年高考物理二轮复习导学案:专题强化九带电粒子在磁场中运动的临界、极值及多解问题.docx
免费
0下载
2025年新高考物理资料  第五章 第3课时 专题强化:卫星变轨问题 双星模型 (1).docx
2025年新高考物理资料 第五章 第3课时 专题强化:卫星变轨问题 双星模型 (1).docx
免费
0下载
2024年高考物理 一轮复习讲义(新人教版)第6章 第4讲 功能关系 能量守恒定律.docx
2024年高考物理 一轮复习讲义(新人教版)第6章 第4讲 功能关系 能量守恒定律.docx
免费
17下载
2024年新高考物理资料 第73讲 原子结构 原子核(练习)(原卷版).docx
2024年新高考物理资料 第73讲 原子结构 原子核(练习)(原卷版).docx
免费
0下载
2024年新高考物理资料 专题01 力与物体的平衡(练习)(解析版).docx
2024年新高考物理资料 专题01 力与物体的平衡(练习)(解析版).docx
免费
0下载
2024年新高考物理资料 第13章 第4讲 传感器 实验:利用传感器制作简单的自动控制装置.docx
2024年新高考物理资料 第13章 第4讲 传感器 实验:利用传感器制作简单的自动控制装置.docx
免费
0下载
我的小文库
实名认证
内容提供者

提供高质量免费文档试卷下载,如果满意请告诉您身边的人,如果不满意请告诉我们,您的意见对于我们很重要,是我们不断进步的动力

阅读排行

确认删除?
回到顶部
客服号
  • 客服QQ点击这里给我发消息
QQ群
  • QQ群点击这里加入QQ群