2025年新高考语文复习 专题13:概括分析选择题(原卷版)-【上好课】2025年高考语文一轮复习知识清单.docx本文件免费下载 【共17页】

2025年新高考语文复习  专题13:概括分析选择题(原卷版)-【上好课】2025年高考语文一轮复习知识清单.docx
2025年新高考语文复习  专题13:概括分析选择题(原卷版)-【上好课】2025年高考语文一轮复习知识清单.docx
2025年新高考语文复习  专题13:概括分析选择题(原卷版)-【上好课】2025年高考语文一轮复习知识清单.docx
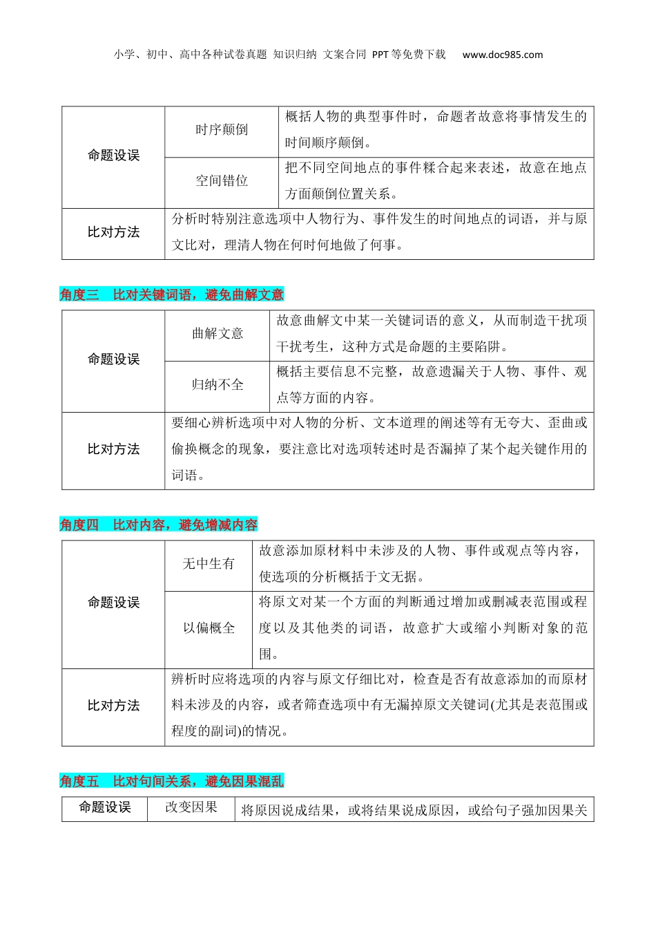
小学、初中、高中各种试卷真题知识归纳文案合同PPT等免费下载www.doc985.com第六章文言文阅读括分析概选择题归纳内容要点,概括中心意思,分析概括作者在文中的观点态度,这三项很多时候是结合在一起的,很难截然区分开来。三项内容是一个层层深入的分析和综合的过程。在试卷中,表现为一道综合分析判断题。这是考查考生全面把握文言阅读材料内容与主旨的“压轴题”,每年必考。这类题常常以选出错误选项的形式来设置,因而探究命题人错项陷阱设置的类型,进而掌握应对方法,对提高考生的辨别能力,快速而准确地判断出文意理解的正误,无疑是大有裨益的。小学、初中、高中各种试卷真题知识归纳文案合同PPT等免费下载www.doc985.com一、从“5个角度”比对、“10个设误点”判断命题“3大特点”“5个角度”比对、“10个设误点”判断①四个选项基本按行文顺序设置,用现代汉语表述,且内容属于文章主要部分。按顺序设置,有利于快速找到信息区间进行文题比对。②由过去的“下列对原文有关内容的概括和分析,不正确的一项是”改为“下列对原文有关内容的概述,不正确的一项是”,选项偏向于转述原文中人物的观点、看法,改变了过去先“概括”后“分析”的语言模式。③四个选项中只有一项错误,且该项错误也非全错,而是错一点,往往是“概括”无错,“分析”有瑕。故在比对时可重点关注分析印证的部分文字。比对法就是把选项与原文进行细致的比对、分析,从中发现选项与原文意思不一致的地方,参照下面5个比对角度和10个常设误点,找出选项的干扰之处。角度一:比对人物张冠李戴误解形象角度二:比对时间、地点时序颠倒空间错位角度三:比对关键词语曲解文意归纳不全角度四:比对内容无中生有以偏概全角度五:比对关系改变因果事件杂糅角度一比对人物,避免张冠李戴命题设误张冠李戴在选项中将原文某人物的事、说的话“移花接木”到另一个人物身上,导致对象错位。误解形象把人物的言行所揭示出来的性格特点故意说错,造成对人物形象的错误理解。比对方法分清主要人物和次要人物在不同时间、不同地点做的不同事,产生的不同结果,防止张冠李戴、颠倒事实。辨析时应重点抓住“是谁,在何时何地,说过什么话,做过什么事”,尤其要看主语、谓语与原文是否一致。角度二比对时间地点,避免时序错乱小学、初中、高中各种试卷真题知识归纳文案合同PPT等免费下载www.doc985.com命题设误时序颠倒概括人物的典型事件时,命题者故意将事情发生的时间顺序颠倒。空间错位把不同空间地点的事件糅合起来表述,故意在地点方面颠倒位置关系。比对方法分析时特别注意选项中人物行为、事件发生的时间地点的词语,并与原文比对,理清人物在何时何地做了何事。角度三比对关键词语,避免曲解文意命题设误曲解文意故意曲解文中某一关键词语的意义,从而制造干扰项干扰考生,这种方式是命题的主要陷阱。归纳不全概括主要信息不完整,故意遗漏关于人物、事件、观点等方面的内容。比对方法要细心辨析选项中对人物的分析、文本道理的阐述等有无夸大、歪曲或偷换概念的现象,要注意比对选项转述时是否漏掉了某个起关键作用的词语。角度四比对内容,避免增减内容命题设误无中生有故意添加原材料中未涉及的人物、事件或观点等内容,使选项的分析概括于文无据。以偏概全将原文对某一个方面的判断通过增加或删减表范围或程度以及其他类的词语,故意扩大或缩小判断对象的范围。比对方法辨析时应将选项的内容与原文仔细比对,检查是否有故意添加的而原材料未涉及的内容,或者筛查选项中有无漏掉原文关键词(尤其是表范围或程度的副词)的情况。角度五比对句间关系,避免因果混乱命题设误改变因果将原因说成结果,或将结果说成原因,或给句子强加因果关小学、初中、高中各种试卷真题知识归纳文案合同PPT等免费下载www.doc985.com系,或将因果关系改变成了其他关系。事件杂糅将文段叙述的几件事情或事情的细节进行杂糅混编,或把多个人做的事说成一个人做的,故意制造事实的混乱状态。比对方法辨析时理清人物与事件的关系,事件产生的原因、结果及其内在的逻辑关系,将选项与原文仔细比对,检查关系是否恰当。二、概括分析解题...

1、当您付费下载文档后,您只拥有了使用权限,并不意味着购买了版权,文档只能用于自身使用,不得用于其他商业用途(如 [转卖]进行直接盈利或[编辑后售卖]进行间接盈利)。
2、本站所有内容均由合作方或网友上传,本站不对文档的完整性、权威性及其观点立场正确性做任何保证或承诺!文档内容仅供研究参考,付费前请自行鉴别。
3、如文档内容存在违规,或者侵犯商业秘密、侵犯著作权等,请点击“违规举报”。

碎片内容

与本文档类似文档
高考语文复习 综合测试03 原文与选项比对训练(文言文阅读)-备战2025年高考语文一轮复习考点帮(北京专用)(解析版).docx
高考语文复习 综合测试03 原文与选项比对训练(文言文阅读)-备战2025年高考语文一轮复习考点帮(北京专用)(解析版).docx
免费
0下载
2024年新高考语文资料板块1 课时3 分析论证特点——明辨理据,多方思考.docx
2024年新高考语文资料板块1 课时3 分析论证特点——明辨理据,多方思考.docx
免费
0下载
高考语文复习 第02讲  词语的意义与用法(讲义)(解析版).docx
高考语文复习 第02讲 词语的意义与用法(讲义)(解析版).docx
免费
0下载
2025年新高考语文复习  考点06 理解翻译文中的句子(文言文阅读)-备战2025年高考语文一轮复习考点帮(北京专用)(原卷版).docx
2025年新高考语文复习 考点06 理解翻译文中的句子(文言文阅读)-备战2025年高考语文一轮复习考点帮(北京专用)(原卷版).docx
免费
0下载
2024年新高考语文资料板块1 对点练案1 理解推断信息.docx
2024年新高考语文资料板块1 对点练案1 理解推断信息.docx
免费
0下载
2022年高考语文试卷(浙江)(空白卷) (1).docx
2022年高考语文试卷(浙江)(空白卷) (1).docx
免费
0下载
高考语文一轮复习讲义(新教材)第1部分 语言策略与技能 课时14 精准仿写和变换句式——形神兼似,意同句变.docx
高考语文一轮复习讲义(新教材)第1部分 语言策略与技能 课时14 精准仿写和变换句式——形神兼似,意同句变.docx
免费
14下载
2025年新高考语文复习  复习任务群七   学案29 赏析句式与变换句式 (1).docx
2025年新高考语文复习 复习任务群七 学案29 赏析句式与变换句式 (1).docx
免费
0下载
高考语文复习 专题01:信息类文本文体知识-【上好课】2025年高考语文一轮复习知识清单(原卷版).docx
高考语文复习 专题01:信息类文本文体知识-【上好课】2025年高考语文一轮复习知识清单(原卷版).docx
免费
0下载
2021届江苏省淮安市高三高考适应性检测语文试题(解析版).doc
2021届江苏省淮安市高三高考适应性检测语文试题(解析版).doc
免费
0下载
2015年高考语文真题(北京自主命题)(原卷版).doc
2015年高考语文真题(北京自主命题)(原卷版).doc
免费
1下载
黄金卷07-备战2024年高考语文模拟卷(广东专用)(解析版).docx
黄金卷07-备战2024年高考语文模拟卷(广东专用)(解析版).docx
免费
1下载
2018年高考语文试卷(上海)(秋考)(空白卷).docx
2018年高考语文试卷(上海)(秋考)(空白卷).docx
免费
0下载
精品解析:江苏省如皋市2022-2023学年高三3月适应性检测(1.5模)语文试题(原卷版).docx
精品解析:江苏省如皋市2022-2023学年高三3月适应性检测(1.5模)语文试题(原卷版).docx
免费
0下载
2024年新高考语文资料2024年高考语文临考押题卷02(全解全析) (3).docx
2024年新高考语文资料2024年高考语文临考押题卷02(全解全析) (3).docx
免费
0下载
2025年新高考语文复习  记背手册07:古诗词赏析基础知识积累-备战2025年高考语文一轮复习考点帮(上海专用)[h][46244192].docx
2025年新高考语文复习 记背手册07:古诗词赏析基础知识积累-备战2025年高考语文一轮复习考点帮(上海专用)[h][46244192].docx
免费
0下载
2017年高考语文试卷(新课标Ⅱ卷)(空白卷) (12).docx
2017年高考语文试卷(新课标Ⅱ卷)(空白卷) (12).docx
免费
0下载
高中2023《微专题·小练习》·语文·L-1第12练.docx
高中2023《微专题·小练习》·语文·L-1第12练.docx
免费
0下载
2025届高考语文复习:文学类阅读--小说基本知识及考点课件(共26张PPT).pptx
2025届高考语文复习:文学类阅读--小说基本知识及考点课件(共26张PPT).pptx
免费
0下载
黄金卷07-备战2024年高考语文模拟卷(江苏专用)(原卷版) .docx
黄金卷07-备战2024年高考语文模拟卷(江苏专用)(原卷版) .docx
免费
0下载
我的小文库
实名认证
内容提供者

提供高质量免费文档试卷下载,如果满意请告诉您身边的人,如果不满意请告诉我们,您的意见对于我们很重要,是我们不断进步的动力

阅读排行

确认删除?
回到顶部
客服号
  • 客服QQ点击这里给我发消息
QQ群
  • QQ群点击这里加入QQ群
提交所需资料详情,我们来帮找资料