精品解析:江苏省盐城市联盟校2023-2024学年高三上学期第二次联考生物试题(原卷版).docx本文件免费下载 【共13页】

精品解析:江苏省盐城市联盟校2023-2024学年高三上学期第二次联考生物试题(原卷版).docx
精品解析:江苏省盐城市联盟校2023-2024学年高三上学期第二次联考生物试题(原卷版).docx
精品解析:江苏省盐城市联盟校2023-2024学年高三上学期第二次联考生物试题(原卷版).docx
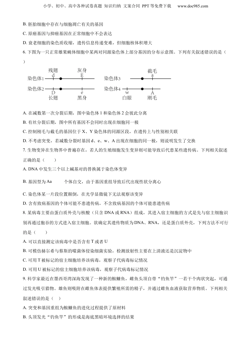
小学、初中、高中各种试卷真题知识归纳文案合同PPT等免费下载www.doc985.com2023/2024学年度第一学期联盟校第三次考试高三年级生物试题(总分100分考试时间75分钟)注意事项:1.本试卷中所有试题必须作答在答题纸上规定的位置,否则不给分。2.答题前,务必将自己的姓名、准考证号用0.5毫米黑色墨水签字笔填写在试卷及答题纸上。3.作答非选择题时必须用黑色字迹0.5毫米签字笔书写在答题纸的指定位置上,作答选择题必须用2B铅笔在答题纸上将对应题目的选项涂黑。如需改动,请用橡皮擦干净后,再选涂其它答案,请保持答题纸清洁,不折叠、不破损。一、单项选择题:共14题,每题2分,共28分。每题只有一个选项最符合题意。1.下列关于组成细胞的分子、细胞结构和功能的叙述中,正确的是()A.原核生物的DNA分子有游离的磷酸基团B.构成生物膜的脂质有脂肪、磷脂、胆固醇C.淀粉是植物体内唯一的储能物质D.细胞骨架是由蛋白质纤维构成的网架结构,能影响细胞的分裂、分化2.生命系统中存在着各种类型的信息传递。下列叙述正确的是()A.激素、酶、神经递质等在细胞间传递信息,从而调节生命活动B.细胞间的信息传递都要依赖细胞膜上的受体C.生态系统中的信息是沿食物链单向传递的D.根尖分生区细胞,遗传信息的传递途径是DNA←DNA→RNA→蛋白质3.棉花纤维由纤维细胞形成。蔗糖经膜蛋白SUT转运进入纤维细胞后逐渐积累,在纤维细胞的加厚期被大量水解后参与纤维素的合成。研究人员用普通棉花品系培育了SUT表达水平高的品系F,检测两品系植株开花后纤维细胞中的蔗糖含量,结果如图所示。下列说法正确的是()小学、初中、高中各种试卷真题知识归纳文案合同PPT等免费下载www.doc985.comA.蔗糖进入纤维细胞后会被水解为2分子葡萄糖B.曲线甲表示普通棉花纤维细胞中的蔗糖含量C.提高SUT的表达水平会使纤维细胞加厚期提前D.曲线乙下降的主要原因是蔗糖水解后参与细胞呼吸4.线粒体呼吸链正常时,丙酮酸能进入线粒体中进行氧化分解。当呼吸链受损时,丙酮酸无法进入线粒体而转化为代谢物X,由此可引发多种疾病。实验小组给小鼠注射酶A和酶B,代谢过程如图所示。下列相关叙述错误的是()A.呼吸链受损发生在细胞内,不影响内环境稳态B.呼吸链受损会引起细胞产生的ATP减少C.注射酶A和酶B能降低呼吸链受损引起的损伤D.葡萄糖分解为丙酮酸的过程会产生ATP5.下列关于细胞生命历程的叙述,错误的是()A.细胞分化、衰老和癌变都会导致细胞形态发生变化小学、初中、高中各种试卷真题知识归纳文案合同PPT等免费下载www.doc985.comB.胚胎细胞中存在与细胞凋亡有关的基因C.原癌基因与抑癌基因在正常细胞中不会表达D.衰老细胞的染色质收缩,遗传信息传递变难,但细胞核体积增大6.下图为一只正常雄果蝇体细胞中某两对同源染色体上部分基因的分布示意图。下列有关叙述错误的是()A.在减数第一次分裂后期,图中染色体1和染色体2会彼此分离B.有丝分裂后期,图中所有基因不会同时出现在细胞同一极C.控制刚毛与截毛的基因位于X、Y染色体的同源区段,在遗传上与性别相关联D.不考虑突变,若减数分裂时基因d、e、w、A出现在细胞的同一极,则说明发生了交换7.生物变异在生物界中普遍存在,若人的生殖细胞发生变异则可能导致后代患某些遗传病。下列相关叙述正确的是()A.DNA中发生三个以上碱基对的替换属于染色体变异B.基因型为Aa的个体自交,由于基因重组导致后代出现性状分离心C.染色体某一片段位置颠倒,在光学显微镜下无法观察该变异D.含有致病基因的个体可能不患遗传病,不含致病基因的个体可能患遗传病8.某病毒主要由蛋白质外壳与核酸(只含DNA或RNA)组成,其进入宿主细胞的方式是先与宿主细胞识别再通过胞吞的方式进入宿主细胞。欲确定其遗传物质为DNA、RNA,还是蛋白质外壳,下列方法不可行的是()A.可以直接测定该病毒中是否含有T或者UB.可模仿赫尔希与蔡斯的噬菌体侵染细菌实验,检测放射性主要在上清液还是沉淀物中C.可用T被标记的宿主细胞培养该病毒,观察子代病毒标记情况D.可用U被标记的宿主细胞培养该病毒,观察子代病毒标记情况9.科学家最近在墨西哥湾深海发现了一种新的鮟鱇鱼,雌鱼头顶自带“钓鱼竿”一若...

1、当您付费下载文档后,您只拥有了使用权限,并不意味着购买了版权,文档只能用于自身使用,不得用于其他商业用途(如 [转卖]进行直接盈利或[编辑后售卖]进行间接盈利)。
2、本站所有内容均由合作方或网友上传,本站不对文档的完整性、权威性及其观点立场正确性做任何保证或承诺!文档内容仅供研究参考,付费前请自行鉴别。
3、如文档内容存在违规,或者侵犯商业秘密、侵犯著作权等,请点击“违规举报”。

碎片内容

与本文档类似文档
2024年高考生物试卷(甘肃)(解析卷) (2).docx
2024年高考生物试卷(甘肃)(解析卷) (2).docx
免费
0下载
2014年全国统一高考生物试卷(大纲版)(含解析版).pdf
2014年全国统一高考生物试卷(大纲版)(含解析版).pdf
免费
22下载
高考复习专项练习二轮生物专题突破练4 光合作用与细胞呼吸.docx
高考复习专项练习二轮生物专题突破练4 光合作用与细胞呼吸.docx
免费
30下载
2021年全国统一高考生物试卷(全国甲卷)(原卷版).doc
2021年全国统一高考生物试卷(全国甲卷)(原卷版).doc
免费
17下载
高中2024版考评特训卷·生物学【新教材】(河北省专用)考点 3.docx
高中2024版考评特训卷·生物学【新教材】(河北省专用)考点 3.docx
免费
0下载
2022·微专题·小练习·生物【统考版】专练44.docx
2022·微专题·小练习·生物【统考版】专练44.docx
免费
25下载
上海市普陀区2018年高三第二学期期中(二模)学科质量检测生命科学试题及答案(word版).doc
上海市普陀区2018年高三第二学期期中(二模)学科质量检测生命科学试题及答案(word版).doc
免费
0下载
2023《微专题·小练习》·生物专练97 人体的内环境与稳态及动物和人体生命活动的调节综合练.docx
2023《微专题·小练习》·生物专练97 人体的内环境与稳态及动物和人体生命活动的调节综合练.docx
免费
5下载
2022·微专题·小练习·生物【统考版】专练24.docx
2022·微专题·小练习·生物【统考版】专练24.docx
免费
16下载
精品解析:2023届上海市金山区高三二模生物试题(解析版).docx
精品解析:2023届上海市金山区高三二模生物试题(解析版).docx
免费
0下载
专题20 细胞工程与胚胎工程-五年(2019-2023)高考生物真题分项汇编(全国通用)(原卷版) (1).docx
专题20 细胞工程与胚胎工程-五年(2019-2023)高考生物真题分项汇编(全国通用)(原卷版) (1).docx
免费
0下载
高中2023《微专题·小练习》·生物·新教材·XL-7专练4 细胞中的糖类和脂质.docx
高中2023《微专题·小练习》·生物·新教材·XL-7专练4 细胞中的糖类和脂质.docx
免费
0下载
高中2023《微专题·小练习》·生物专练15 降低化学反应活化能的酶.docx
高中2023《微专题·小练习》·生物专练15 降低化学反应活化能的酶.docx
免费
0下载
2019年北京市高考生物试卷(含解析版).doc
2019年北京市高考生物试卷(含解析版).doc
免费
20下载
2024年高考生物真题(全国甲卷)(原卷版).docx
2024年高考生物真题(全国甲卷)(原卷版).docx
免费
0下载
上海市嘉定区2015年高三第一学期期末(一模)学科质量检测生命科学试题及答案(word版).doc
上海市嘉定区2015年高三第一学期期末(一模)学科质量检测生命科学试题及答案(word版).doc
免费
0下载
高考生物复习  2025届高中生物学一轮复习检测案40 植物细胞工程(含解析).docx
高考生物复习 2025届高中生物学一轮复习检测案40 植物细胞工程(含解析).docx
免费
0下载
高考生物复习  第十单元 第58课时 植物细胞工程 (1).docx
高考生物复习 第十单元 第58课时 植物细胞工程 (1).docx
免费
0下载
2021年全国统一高考生物试卷(新课标ⅲ)(原卷版).docx
2021年全国统一高考生物试卷(新课标ⅲ)(原卷版).docx
免费
30下载
高中2024版考评特训卷·生物学【新教材】考点 10.docx
高中2024版考评特训卷·生物学【新教材】考点 10.docx
免费
0下载
我的小文库
实名认证
内容提供者

提供高质量免费文档试卷下载,如果满意请告诉您身边的人,如果不满意请告诉我们,您的意见对于我们很重要,是我们不断进步的动力

确认删除?
回到顶部
客服号
  • 客服QQ点击这里给我发消息
QQ群
  • QQ群点击这里加入QQ群
提交所需资料详情,我们来帮找资料