2021届江苏省盐城中学高三全真模拟生物试题(解析版).doc本文件免费下载 【共28页】

2021届江苏省盐城中学高三全真模拟生物试题(解析版).doc
2021届江苏省盐城中学高三全真模拟生物试题(解析版).doc
2021届江苏省盐城中学高三全真模拟生物试题(解析版).doc
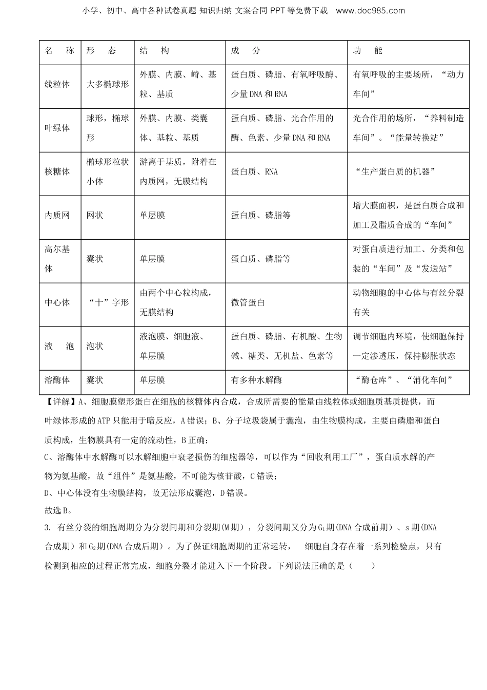
小学、初中、高中各种试卷真题知识归纳文案合同PPT等免费下载www.doc985.com2020-2021学年度第二学期高三仿真模拟考试试题生物一、单项选择题1.载脂蛋白apoA-1是一种血浆蛋白,主要在肝脏合成,基本功能是运载脂类物质,其含量下降会导致胆固醇在血管中堆积,形成动脉粥样硬化。下列叙述错误的是()A.胆固醇与磷脂一样都参与动物细胞膜的构成B.核糖体合成的多肽链在高尔基体中形成一定的空间结构C.载脂蛋白apoA一1是内环境成分之一,其含量变化会影响内环境的稳态D.apoA一1的空间结构改变可能导致动脉粥样硬化【答案】B【解析】【分析】固醇分为胆固醇、性激素、维生素D等。胆固醇:构成动物细胞膜的重要成分,参与血液中脂质的运输。性激素:促进生殖器官的发育和生殖细胞的形成。维生素D:促进肠道对钙和磷的吸收。【详解】A、胆固醇与磷脂一样都是构成动物细胞膜的重要成分,A正确;B、核糖体合成的多肽链形成一定的空间结构是在内质网,B错误;C、apoA-1是一种血浆蛋白,是内环境的成分之一,其含量变化会影响内环境的稳态,C正确;D、apoA-1的基本功能是运载脂类物质,空间结构改变可影响脂质运输,导致胆固醇在血管中堆积,形成动脉粥样硬化,D正确。故选B。2.一项来自康奈尔大学的研究揭示了体内蛋白分选转运装置的作用机制,即为了将细胞内的废物清除,细胞膜塑形蛋白会促进囊泡(分子垃圾袋)形成,将来自细胞区室表面旧的或受损的蛋白质带到了内部回收利用工厂,在那里将废物降解,使组件获得重新利用。下列相关叙述,正确的是()A.细胞膜塑形蛋白在合成过程中,动力可由叶绿体提供B.“分子垃圾袋”应主要由磷脂和蛋白质构成,该结构具有一定的流动性C.“回收利用工厂”可能是溶酶体,“组件”可能是氨基酸或核苷酸D.人体细胞内能形成囊泡的细胞器有内质网、高尔基体和中心体等【答案】B【解析】【分析】小学、初中、高中各种试卷真题知识归纳文案合同PPT等免费下载www.doc985.com名称形态结构成分功能线粒体大多椭球形外膜、内膜、嵴、基粒、基质蛋白质、磷脂、有氧呼吸酶、少量DNA和RNA有氧呼吸的主要场所,“动力车间”叶绿体球形,椭球形外膜、内膜、类囊体、基粒、基质蛋白质、磷脂、光合作用的酶、色素、少量DNA和RNA光合作用的场所,“养料制造车间”。“能量转换站”核糖体椭球形粒状小体游离于基质,附着在内质网,无膜结构蛋白质、RNA“生产蛋白质的机器”内质网网状单层膜蛋白质、磷脂等增大膜面积,是蛋白质合成和加工及脂质合成的“车间”高尔基体囊状单层膜蛋白质、磷脂等对蛋白质进行加工、分类和包装的“车间”及“发送站”中心体“十”字形由两个中心粒构成,无膜结构微管蛋白动物细胞的中心体与有丝分裂有关液泡泡状液泡膜、细胞液、单层膜蛋白质、磷脂、有机酸、生物碱、糖类、无机盐、色素等调节细胞内环境,使细胞保持一定渗透压,保持膨胀状态溶酶体囊状单层膜有多种水解酶“酶仓库”、“消化车间”【详解】A、细胞膜塑形蛋白在细胞的核糖体内合成,合成所需要的能量由线粒体或细胞质基质提供,而叶绿体形成的ATP只能用于暗反应,A错误;B、分子垃圾袋属于囊泡,由生物膜构成,主要由磷脂和蛋白质构成,生物膜具有一定的流动性,B正确;C、溶酶体中水解酶可以水解细胞中衰老损伤的细胞器等,可以作为“回收利用工厂”,蛋白质水解的产物为氨基酸,故“组件”是氨基酸,不可能为核苷酸,C错误;D、中心体没有生物膜结构,故无法形成囊泡,D错误。故选B。3.有丝分裂的细胞周期分为分裂间期和分裂期(M期),分裂间期又分为G1期(DNA合成前期)、s期(DNA合成期)和G2期(DNA合成后期)。为了保证细胞周期的正常运转,细胞自身存在着一系列检验点,只有检测到相应的过程正常完成,细胞分裂才能进入下一个阶段。下列说法正确的是()小学、初中、高中各种试卷真题知识归纳文案合同PPT等免费下载www.doc985.comA.检验点1的作用是检验DNA分子是否完成复制B.与检验点1相比,在检验点3时细胞中染色体数目加倍C.如果检验点4检测不到的纺锤体的形成,细胞将停在分裂期D.检验点5的作用是同源染色体是否正确分离并到达组胞两极【答案】C【解析】【分析】细胞周期...

1、当您付费下载文档后,您只拥有了使用权限,并不意味着购买了版权,文档只能用于自身使用,不得用于其他商业用途(如 [转卖]进行直接盈利或[编辑后售卖]进行间接盈利)。
2、本站所有内容均由合作方或网友上传,本站不对文档的完整性、权威性及其观点立场正确性做任何保证或承诺!文档内容仅供研究参考,付费前请自行鉴别。
3、如文档内容存在违规,或者侵犯商业秘密、侵犯著作权等,请点击“违规举报”。

碎片内容

与本文档类似文档
2024年高考生物试卷(甘肃)(解析卷) (2).docx
2024年高考生物试卷(甘肃)(解析卷) (2).docx
免费
0下载
2014年全国统一高考生物试卷(大纲版)(含解析版).pdf
2014年全国统一高考生物试卷(大纲版)(含解析版).pdf
免费
22下载
高考复习专项练习二轮生物专题突破练4 光合作用与细胞呼吸.docx
高考复习专项练习二轮生物专题突破练4 光合作用与细胞呼吸.docx
免费
30下载
2021年全国统一高考生物试卷(全国甲卷)(原卷版).doc
2021年全国统一高考生物试卷(全国甲卷)(原卷版).doc
免费
17下载
高中2024版考评特训卷·生物学【新教材】(河北省专用)考点 3.docx
高中2024版考评特训卷·生物学【新教材】(河北省专用)考点 3.docx
免费
0下载
2022·微专题·小练习·生物【统考版】专练44.docx
2022·微专题·小练习·生物【统考版】专练44.docx
免费
25下载
上海市普陀区2018年高三第二学期期中(二模)学科质量检测生命科学试题及答案(word版).doc
上海市普陀区2018年高三第二学期期中(二模)学科质量检测生命科学试题及答案(word版).doc
免费
0下载
2023《微专题·小练习》·生物专练97 人体的内环境与稳态及动物和人体生命活动的调节综合练.docx
2023《微专题·小练习》·生物专练97 人体的内环境与稳态及动物和人体生命活动的调节综合练.docx
免费
5下载
2022·微专题·小练习·生物【统考版】专练24.docx
2022·微专题·小练习·生物【统考版】专练24.docx
免费
16下载
精品解析:2023届上海市金山区高三二模生物试题(解析版).docx
精品解析:2023届上海市金山区高三二模生物试题(解析版).docx
免费
0下载
专题20 细胞工程与胚胎工程-五年(2019-2023)高考生物真题分项汇编(全国通用)(原卷版) (1).docx
专题20 细胞工程与胚胎工程-五年(2019-2023)高考生物真题分项汇编(全国通用)(原卷版) (1).docx
免费
0下载
高中2023《微专题·小练习》·生物·新教材·XL-7专练4 细胞中的糖类和脂质.docx
高中2023《微专题·小练习》·生物·新教材·XL-7专练4 细胞中的糖类和脂质.docx
免费
0下载
高中2023《微专题·小练习》·生物专练15 降低化学反应活化能的酶.docx
高中2023《微专题·小练习》·生物专练15 降低化学反应活化能的酶.docx
免费
0下载
2019年北京市高考生物试卷(含解析版).doc
2019年北京市高考生物试卷(含解析版).doc
免费
20下载
2024年高考生物真题(全国甲卷)(原卷版).docx
2024年高考生物真题(全国甲卷)(原卷版).docx
免费
0下载
上海市嘉定区2015年高三第一学期期末(一模)学科质量检测生命科学试题及答案(word版).doc
上海市嘉定区2015年高三第一学期期末(一模)学科质量检测生命科学试题及答案(word版).doc
免费
0下载
高考生物复习  2025届高中生物学一轮复习检测案40 植物细胞工程(含解析).docx
高考生物复习 2025届高中生物学一轮复习检测案40 植物细胞工程(含解析).docx
免费
0下载
高考生物复习  第十单元 第58课时 植物细胞工程 (1).docx
高考生物复习 第十单元 第58课时 植物细胞工程 (1).docx
免费
0下载
2021年全国统一高考生物试卷(新课标ⅲ)(原卷版).docx
2021年全国统一高考生物试卷(新课标ⅲ)(原卷版).docx
免费
30下载
高中2024版考评特训卷·生物学【新教材】考点 10.docx
高中2024版考评特训卷·生物学【新教材】考点 10.docx
免费
0下载
我的小文库
实名认证
内容提供者

提供高质量免费文档试卷下载,如果满意请告诉您身边的人,如果不满意请告诉我们,您的意见对于我们很重要,是我们不断进步的动力

确认删除?
回到顶部
客服号
  • 客服QQ点击这里给我发消息
QQ群
  • QQ群点击这里加入QQ群
提交所需资料详情,我们来帮找资料