精品解析:2023届江苏省南通市如皋市高考适应性考试(二)生物试题(解析版).docx本文件免费下载 【共26页】

精品解析:2023届江苏省南通市如皋市高考适应性考试(二)生物试题(解析版).docx
精品解析:2023届江苏省南通市如皋市高考适应性考试(二)生物试题(解析版).docx
精品解析:2023届江苏省南通市如皋市高考适应性考试(二)生物试题(解析版).docx
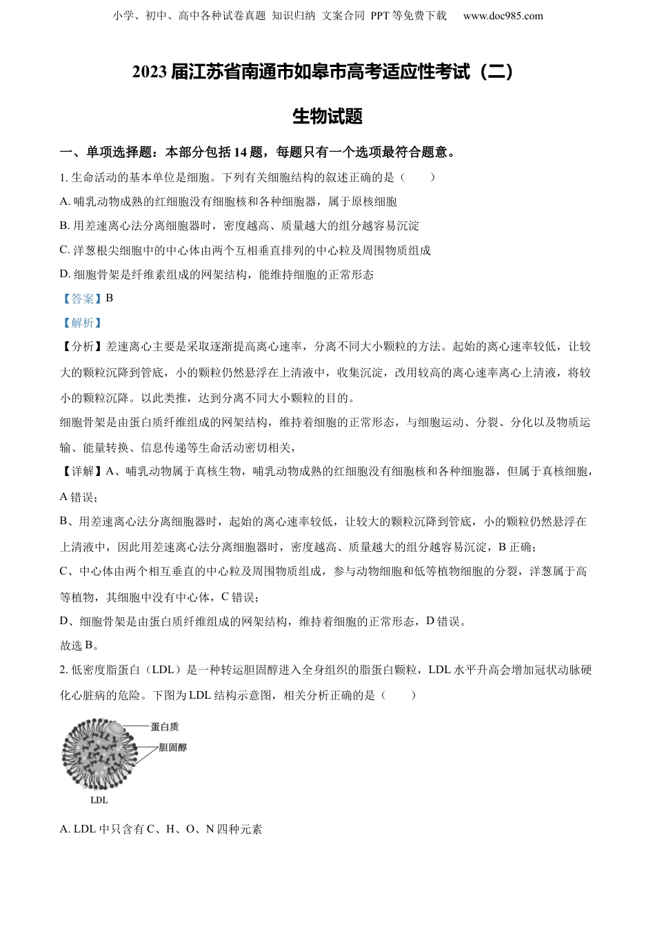
小学、初中、高中各种试卷真题知识归纳文案合同PPT等免费下载www.doc985.com2023届江苏省南通市如皋市高考适应性考试(二)生物试题一、单项选择题:本部分包括14题,每题只有一个选项最符合题意。1.生命活动的基本单位是细胞。下列有关细胞结构的叙述正确的是()A.哺乳动物成熟的红细胞没有细胞核和各种细胞器,属于原核细胞B.用差速离心法分离细胞器时,密度越高、质量越大的组分越容易沉淀C.洋葱根尖细胞中的中心体由两个互相垂直排列的中心粒及周围物质组成D.细胞骨架是纤维素组成的网架结构,能维持细胞的正常形态【答案】B【解析】【分析】差速离心主要是采取逐渐提高离心速率,分离不同大小颗粒的方法。起始的离心速率较低,让较大的颗粒沉降到管底,小的颗粒仍然悬浮在上清液中,收集沉淀,改用较高的离心速率离心上清液,将较小的颗粒沉降。以此类推,达到分离不同大小颗粒的目的。细胞骨架是由蛋白质纤维组成的网架结构,维持着细胞的正常形态,与细胞运动、分裂、分化以及物质运输、能量转换、信息传递等生命活动密切相关,【详解】A、哺乳动物属于真核生物,哺乳动物成熟的红细胞没有细胞核和各种细胞器,但属于真核细胞,A错误;B、用差速离心法分离细胞器时,起始的离心速率较低,让较大的颗粒沉降到管底,小的颗粒仍然悬浮在上清液中,因此用差速离心法分离细胞器时,密度越高、质量越大的组分越容易沉淀,B正确;C、中心体由两个相互垂直的中心粒及周围物质组成,参与动物细胞和低等植物细胞的分裂,洋葱属于高等植物,其细胞中没有中心体,C错误;D、细胞骨架是由蛋白质纤维组成的网架结构,维持着细胞的正常形态,D错误。故选B。2.低密度脂蛋白(LDL)是一种转运胆固醇进入全身组织的脂蛋白颗粒,LDL水平升高会增加冠状动脉硬化心脏病的危险。下图为LDL结构示意图,相关分析正确的是()A.LDL中只含有C、H、O、N四种元素小学、初中、高中各种试卷真题知识归纳文案合同PPT等免费下载www.doc985.comB.血液中LDL含量偏高就会诱发冠状动脉硬化心脏病C.反式脂肪酸会升高低密度脂蛋白含量,导致血脂代谢异常D.将LDL膜平铺于空气—水界面时其表面积是LDL球面积的两倍【答案】C【解析】【分析】脂肪是脂质的一种。脂质存在于所有细胞中,是组成细胞和生物体的重要有机化合物。与糖类相似,组成脂质的化学元素主要是C、H、O,有些脂质还含有P和N。与糖类不同的是,脂质分子中氧的含量远远低于糖类,而氢的含量更高。常见的脂质有脂肪、磷脂和固醇等,它们的分子结构差异很大,通常都不溶于水,而溶于脂溶性有机溶剂,如丙酮、氯仿、乙醚等。【详解】A、低密度脂蛋白(LDL)是富含胆固醇的脂蛋白,是含有蛋白质、胆固醇和磷脂的复合体,组成元素主要是C、H、O、N、P,A错误;B、LDL水平升高会增加冠状动脉硬化心脏病的危险,只是增加患病的可能性,B错误;C、反式脂肪酸会升高低密度脂蛋白含量,导致血脂代谢异常,引起血脂升高,C正确;D、据图可知,LDL膜是单层结构,将LDL膜平铺于空气—水界面时其表面积与LDL球面积差不多,D错误。故选C。3.美国科学家阿格雷和麦金农分别研究发现了水通道蛋白和K+通道蛋白,共同荣获诺贝尔化学奖。下列说法错误的是()A.水通道蛋白对水有专一性,能使水分子顺相对含量梯度进出细胞B.离子通道蛋白的运输具有选择性,决定因素主要是孔道的口径和带电情况等C.磷脂双分子层内部是疏水的,故水分子都要通过水通道蛋白出入细胞D.载体蛋白既可以介导主动运输又可以介导被动运输,而通道蛋白一般只介导被动运输【答案】C【解析】【分析】细胞膜主要由脂质和蛋白质组成,还有少量的糖类。细胞膜的结构特点是流动性,功能特性是选择透过性。自由扩散的特点是高浓度运输到低浓度,不需要载体和能量;协助扩散的特点是高浓度运输到低浓度,需要载体,不需要能量;主动运输的特点是需要载体和能量。【详解】A、水通道蛋白对水有专一性,能使水分子顺浓度梯度进出细胞,该方式为协助扩散,A正确;B、离子通道可控制带电荷离子的通过,并且具有选择性,允许特定类型的离子通过,与通道蛋白的大小、性状以及带电荷氨基酸的分布有关,B正确;C、细胞膜上...

1、当您付费下载文档后,您只拥有了使用权限,并不意味着购买了版权,文档只能用于自身使用,不得用于其他商业用途(如 [转卖]进行直接盈利或[编辑后售卖]进行间接盈利)。
2、本站所有内容均由合作方或网友上传,本站不对文档的完整性、权威性及其观点立场正确性做任何保证或承诺!文档内容仅供研究参考,付费前请自行鉴别。
3、如文档内容存在违规,或者侵犯商业秘密、侵犯著作权等,请点击“违规举报”。

碎片内容

与本文档类似文档
2024年高考生物试卷(甘肃)(解析卷) (2).docx
2024年高考生物试卷(甘肃)(解析卷) (2).docx
免费
0下载
2014年全国统一高考生物试卷(大纲版)(含解析版).pdf
2014年全国统一高考生物试卷(大纲版)(含解析版).pdf
免费
22下载
高考复习专项练习二轮生物专题突破练4 光合作用与细胞呼吸.docx
高考复习专项练习二轮生物专题突破练4 光合作用与细胞呼吸.docx
免费
30下载
2021年全国统一高考生物试卷(全国甲卷)(原卷版).doc
2021年全国统一高考生物试卷(全国甲卷)(原卷版).doc
免费
17下载
高中2024版考评特训卷·生物学【新教材】(河北省专用)考点 3.docx
高中2024版考评特训卷·生物学【新教材】(河北省专用)考点 3.docx
免费
0下载
2022·微专题·小练习·生物【统考版】专练44.docx
2022·微专题·小练习·生物【统考版】专练44.docx
免费
25下载
上海市普陀区2018年高三第二学期期中(二模)学科质量检测生命科学试题及答案(word版).doc
上海市普陀区2018年高三第二学期期中(二模)学科质量检测生命科学试题及答案(word版).doc
免费
0下载
2023《微专题·小练习》·生物专练97 人体的内环境与稳态及动物和人体生命活动的调节综合练.docx
2023《微专题·小练习》·生物专练97 人体的内环境与稳态及动物和人体生命活动的调节综合练.docx
免费
5下载
2022·微专题·小练习·生物【统考版】专练24.docx
2022·微专题·小练习·生物【统考版】专练24.docx
免费
16下载
精品解析:2023届上海市金山区高三二模生物试题(解析版).docx
精品解析:2023届上海市金山区高三二模生物试题(解析版).docx
免费
0下载
专题20 细胞工程与胚胎工程-五年(2019-2023)高考生物真题分项汇编(全国通用)(原卷版) (1).docx
专题20 细胞工程与胚胎工程-五年(2019-2023)高考生物真题分项汇编(全国通用)(原卷版) (1).docx
免费
0下载
高中2023《微专题·小练习》·生物·新教材·XL-7专练4 细胞中的糖类和脂质.docx
高中2023《微专题·小练习》·生物·新教材·XL-7专练4 细胞中的糖类和脂质.docx
免费
0下载
高中2023《微专题·小练习》·生物专练15 降低化学反应活化能的酶.docx
高中2023《微专题·小练习》·生物专练15 降低化学反应活化能的酶.docx
免费
0下载
2019年北京市高考生物试卷(含解析版).doc
2019年北京市高考生物试卷(含解析版).doc
免费
20下载
2024年高考生物真题(全国甲卷)(原卷版).docx
2024年高考生物真题(全国甲卷)(原卷版).docx
免费
0下载
上海市嘉定区2015年高三第一学期期末(一模)学科质量检测生命科学试题及答案(word版).doc
上海市嘉定区2015年高三第一学期期末(一模)学科质量检测生命科学试题及答案(word版).doc
免费
0下载
高考生物复习  2025届高中生物学一轮复习检测案40 植物细胞工程(含解析).docx
高考生物复习 2025届高中生物学一轮复习检测案40 植物细胞工程(含解析).docx
免费
0下载
高考生物复习  第十单元 第58课时 植物细胞工程 (1).docx
高考生物复习 第十单元 第58课时 植物细胞工程 (1).docx
免费
0下载
2021年全国统一高考生物试卷(新课标ⅲ)(原卷版).docx
2021年全国统一高考生物试卷(新课标ⅲ)(原卷版).docx
免费
30下载
高中2024版考评特训卷·生物学【新教材】考点 10.docx
高中2024版考评特训卷·生物学【新教材】考点 10.docx
免费
0下载
我的小文库
实名认证
内容提供者

提供高质量免费文档试卷下载,如果满意请告诉您身边的人,如果不满意请告诉我们,您的意见对于我们很重要,是我们不断进步的动力

确认删除?
回到顶部
客服号
  • 客服QQ点击这里给我发消息
QQ群
  • QQ群点击这里加入QQ群
提交所需资料详情,我们来帮找资料