精品解析:江苏省南通市海门市2023-2024学年高三上学期第二次调研考试生物试题(解析版).docx本文件免费下载 【共25页】

精品解析:江苏省南通市海门市2023-2024学年高三上学期第二次调研考试生物试题(解析版).docx
精品解析:江苏省南通市海门市2023-2024学年高三上学期第二次调研考试生物试题(解析版).docx
精品解析:江苏省南通市海门市2023-2024学年高三上学期第二次调研考试生物试题(解析版).docx
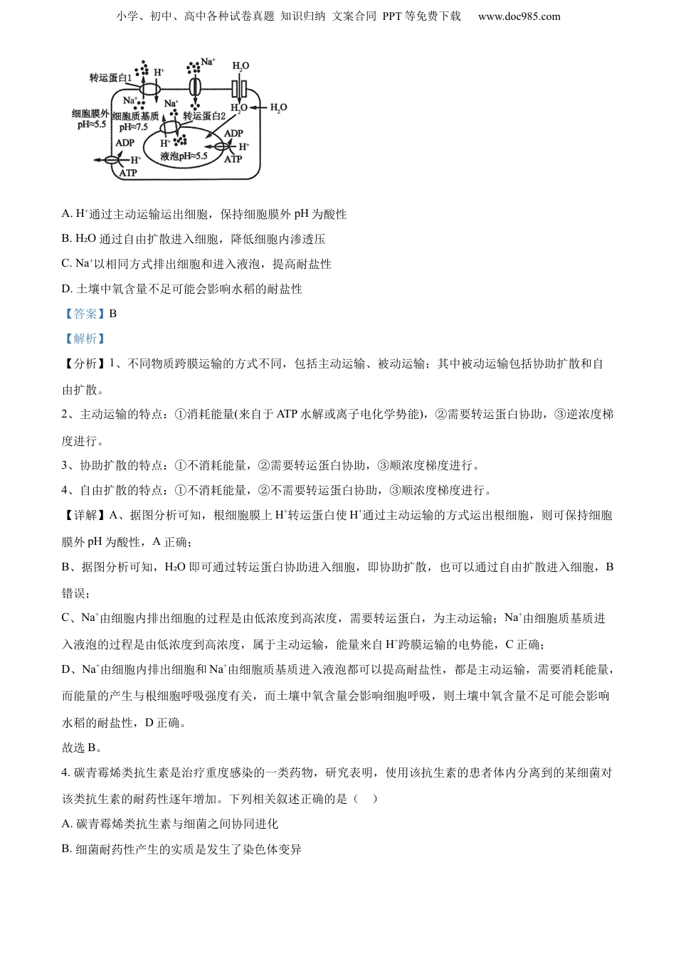
小学、初中、高中各种试卷真题知识归纳文案合同PPT等免费下载www.doc985.com2024届高三第二次调研考试生物试卷注意事项考生在答题前请认真阅读本注意事项及各题答题要求1.本试卷共8页,包含单项选择题(第1题~第14题,共28分)、多项选择题(第15题~第18题,共12分)、非选择题(第19题~第23题,共60分)三部分。本次考试满分为100分,考试时间为75分钟。考试结束后,请将答题纸交回。2.答题前,请您务必将自己的姓名、考试号等用书写黑色字迹的0.5毫米签字笔填写在答题纸上。3.请认真核对答题纸表头规定填写或填涂的项目是否准确。4.作答非选择题必须用书写黑色字迹的0.5毫米签字笔写在答题纸上的指定位置,在其它位置作答一律无效。作答选择题必须用2B铅笔把答题卡上对应题目的答案标号涂黑。如需改动,请用橡皮擦干净后,再选涂其它答案。5.如有作图需要,可用2B铅笔作答,并请加黑加粗,描写清楚。一、单项选择题:本部分包括14题,每题2分,共计28分。每题只有一个选项最符合题意。1.下图是人体浆细胞及部分结构模式图。下列相关叙述正确的是()A.由RNA和蛋白质组成的④还存在于①中B.②在浆细胞分裂过程中周期性消失和重建C.①~⑦共同组成细胞的生物膜系统D.①③④⑤共同参与了抗体的合成【答案】A【解析】【分析】据图分析,①是线粒体,②是核膜,③是内质网,④是核糖体,⑤是中心体,⑥是高尔基体,⑦小学、初中、高中各种试卷真题知识归纳文案合同PPT等免费下载www.doc985.com是细胞膜。【详解】A、图中④是核糖体,其成分由RNA和蛋白质组成,图中①线粒体属于半自主性的细胞器,①线粒体中分布有核糖体,A正确;B、②为核膜,核膜在细胞分裂过程中周期性消失和重建,但是浆细胞属于高度分化的细胞,失去了分裂能力,B错误;C、生物膜系统由细胞器膜、细胞膜以及核膜等结构组成,④核糖体和⑤中心体不具备膜结构,不属于生物膜系统,C错误;D、抗体属于分泌蛋白,其合成和分泌过程需要核糖体、内质网、高尔基体的参与,同时需要线粒体提供能量,因此①线粒体、③内质网、④核糖体和⑥高尔基体共同参与了抗体的合成,D错误。故选A。2.mTOR蛋白激活后能促进蛋白质合成从而促进细胞生长,还能通过抑制自噬过程来促进细胞生长和存活。雷帕霉素可抑制mTOR蛋白的作用。下列相关叙述错误的是()A.mTOR蛋白激活后,核糖核苷酸和氨基酸的消耗量增加B.细胞自噬过程需要溶酶体中酸性水解酶的参与C.外界营养物质缺乏时,mTOR蛋白活性较强D.雷帕霉素可作为自噬诱导剂,诱导细胞自噬【答案】C【解析】【分析】当环境中营养物质缺乏时,内质网或高尔基体会产生膜泡包围细胞内容物形成自噬体,自噬体和溶酶体融合,促进内容物水解。【详解】A、mTOR蛋白激活后能促进蛋白质合成从而促进细胞生长,蛋白质是由基因控制合成的,基因表达包括转录和翻译两个过程,转录的过程以核糖核苷酸为原料,翻译的过程以氨基酸为原料,A正确;B、溶酶体中酸性水解酶能水解蛋白质等物质,故细胞自噬过程需要溶酶体中酸性水解酶的参与,B正确;C、外界营养物质缺乏时细胞会加强细胞自噬,mTOR蛋白抑制自噬过程,故外界营养物质缺乏时,mTOR蛋白活性较弱,C错误;D、mTOR蛋白抑制自噬过程,而雷帕霉素可抑制mTOR蛋白的作用,故雷帕霉素可作为自噬诱导剂,诱导细胞自噬,D正确。故选C。3.图是海水稻根细胞与耐盐性相关的生理过程。据图分析,下列相关叙述错误的是()小学、初中、高中各种试卷真题知识归纳文案合同PPT等免费下载www.doc985.comA.H⁺通过主动运输运出细胞,保持细胞膜外pH为酸性B.H₂O通过自由扩散进入细胞,降低细胞内渗透压C.Na⁺以相同方式排出细胞和进入液泡,提高耐盐性D.土壤中氧含量不足可能会影响水稻的耐盐性【答案】B【解析】【分析】1、不同物质跨膜运输的方式不同,包括主动运输、被动运输;其中被动运输包括协助扩散和自由扩散。2、主动运输的特点:①消耗能量(来自于ATP水解或离子电化学势能),②需要转运蛋白协助,③逆浓度梯度进行。3、协助扩散的特点:①不消耗能量,②需要转运蛋白协助,③顺浓度梯度进行。4、自由扩散的特点:①不消耗能量,②不需要转运蛋白协助,③顺...

1、当您付费下载文档后,您只拥有了使用权限,并不意味着购买了版权,文档只能用于自身使用,不得用于其他商业用途(如 [转卖]进行直接盈利或[编辑后售卖]进行间接盈利)。
2、本站所有内容均由合作方或网友上传,本站不对文档的完整性、权威性及其观点立场正确性做任何保证或承诺!文档内容仅供研究参考,付费前请自行鉴别。
3、如文档内容存在违规,或者侵犯商业秘密、侵犯著作权等,请点击“违规举报”。

碎片内容

与本文档类似文档
2024年高考生物试卷(甘肃)(解析卷) (2).docx
2024年高考生物试卷(甘肃)(解析卷) (2).docx
免费
0下载
2014年全国统一高考生物试卷(大纲版)(含解析版).pdf
2014年全国统一高考生物试卷(大纲版)(含解析版).pdf
免费
22下载
高考复习专项练习二轮生物专题突破练4 光合作用与细胞呼吸.docx
高考复习专项练习二轮生物专题突破练4 光合作用与细胞呼吸.docx
免费
30下载
2021年全国统一高考生物试卷(全国甲卷)(原卷版).doc
2021年全国统一高考生物试卷(全国甲卷)(原卷版).doc
免费
17下载
高中2024版考评特训卷·生物学【新教材】(河北省专用)考点 3.docx
高中2024版考评特训卷·生物学【新教材】(河北省专用)考点 3.docx
免费
0下载
2022·微专题·小练习·生物【统考版】专练44.docx
2022·微专题·小练习·生物【统考版】专练44.docx
免费
25下载
上海市普陀区2018年高三第二学期期中(二模)学科质量检测生命科学试题及答案(word版).doc
上海市普陀区2018年高三第二学期期中(二模)学科质量检测生命科学试题及答案(word版).doc
免费
0下载
2023《微专题·小练习》·生物专练97 人体的内环境与稳态及动物和人体生命活动的调节综合练.docx
2023《微专题·小练习》·生物专练97 人体的内环境与稳态及动物和人体生命活动的调节综合练.docx
免费
5下载
2022·微专题·小练习·生物【统考版】专练24.docx
2022·微专题·小练习·生物【统考版】专练24.docx
免费
16下载
精品解析:2023届上海市金山区高三二模生物试题(解析版).docx
精品解析:2023届上海市金山区高三二模生物试题(解析版).docx
免费
0下载
专题20 细胞工程与胚胎工程-五年(2019-2023)高考生物真题分项汇编(全国通用)(原卷版) (1).docx
专题20 细胞工程与胚胎工程-五年(2019-2023)高考生物真题分项汇编(全国通用)(原卷版) (1).docx
免费
0下载
高中2023《微专题·小练习》·生物·新教材·XL-7专练4 细胞中的糖类和脂质.docx
高中2023《微专题·小练习》·生物·新教材·XL-7专练4 细胞中的糖类和脂质.docx
免费
0下载
高中2023《微专题·小练习》·生物专练15 降低化学反应活化能的酶.docx
高中2023《微专题·小练习》·生物专练15 降低化学反应活化能的酶.docx
免费
0下载
2019年北京市高考生物试卷(含解析版).doc
2019年北京市高考生物试卷(含解析版).doc
免费
20下载
2024年高考生物真题(全国甲卷)(原卷版).docx
2024年高考生物真题(全国甲卷)(原卷版).docx
免费
0下载
上海市嘉定区2015年高三第一学期期末(一模)学科质量检测生命科学试题及答案(word版).doc
上海市嘉定区2015年高三第一学期期末(一模)学科质量检测生命科学试题及答案(word版).doc
免费
0下载
高考生物复习  2025届高中生物学一轮复习检测案40 植物细胞工程(含解析).docx
高考生物复习 2025届高中生物学一轮复习检测案40 植物细胞工程(含解析).docx
免费
0下载
高考生物复习  第十单元 第58课时 植物细胞工程 (1).docx
高考生物复习 第十单元 第58课时 植物细胞工程 (1).docx
免费
0下载
2021年全国统一高考生物试卷(新课标ⅲ)(原卷版).docx
2021年全国统一高考生物试卷(新课标ⅲ)(原卷版).docx
免费
30下载
高中2024版考评特训卷·生物学【新教材】考点 10.docx
高中2024版考评特训卷·生物学【新教材】考点 10.docx
免费
0下载
我的小文库
实名认证
内容提供者

提供高质量免费文档试卷下载,如果满意请告诉您身边的人,如果不满意请告诉我们,您的意见对于我们很重要,是我们不断进步的动力

确认删除?
回到顶部
客服号
  • 客服QQ点击这里给我发消息
QQ群
  • QQ群点击这里加入QQ群
提交所需资料详情,我们来帮找资料