2019年高考生物试卷(浙江)(4月)(解析卷) (2).docx本文件免费下载 【共17页】

2019年高考生物试卷(浙江)(4月)(解析卷) (2).docx
2019年高考生物试卷(浙江)(4月)(解析卷) (2).docx
2019年高考生物试卷(浙江)(4月)(解析卷) (2).docx
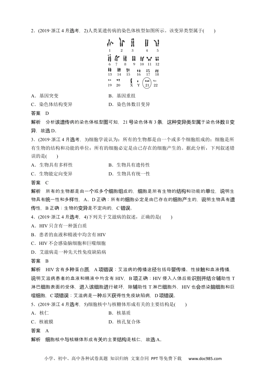
小学、初中、高中各种试卷真题知识归纳文案合同PPT等免费下载www.doc985.com参考答案一、选择题(本大题共28小题,每小题2分,共56分)1.B2.D3.C4.B5.A6.A7.C8.A9.C10.D11.B12.B13.D14.D15.D16.D17.A18.C19.B20.C21.D22.A23.D24.A25.D26.A27.A28.B二、非选择题(本大题共5小题,共44分)29.(6分)(1)生物放大底泥(2)富营养化正反馈(3)自然增长率(4)逻辑斯谛(或S形)30.(7分)(1)增加ATP和NADPH增加基质(2)类胡萝卜素蓝紫光和红低温31.(7分)(1)伴Ⅹ染色体隐性遗传杂交组合甲的亲本均为野生型,F1中雌性个体均为野生型,而雄性个体中出现了朱红眼(2)BbXAXaBbXAY两对等位基因均为隐性时表现为白色(3)32.(14分)(一)(1)腐烂的水果中含产果胶酶的微生物较多(2)涂布分离(或划线分离)(3)水果组织软化疏松及细胞受损95%乙醇(4)提高果胶酶的稳定性固定化的方法固定化所用的介质(二)(1)单克隆抗体基因文库(2)B小学、初中、高中各种试卷真题知识归纳文案合同PPT等免费下载www.doc985.com(3)变异高浓度致病真菌花粉离体(4)胚的离体培养33.(10分)(1)①分别测定每只小鼠的血糖浓度,并记录②将小鼠分为A、B两组,A组注射胰岛素,B组注射生理盐水。每隔一段时间,分别测定两组小鼠的血糖浓度,并记录③当岀现低血糖症状后,A组注射葡萄糖溶液,B组注射生理盐水。每隔一段时间,分别测定两组小鼠的血糖浓度,并记录④对每组所得数据进行统计分析(3)①胰岛素促进肾小管对过滤液中葡萄糖的吸收②胰岛β细胞分泌胰岛素增加,胰岛α细胞分泌胰高血糖素减少抑制氨基酸等物质转化为葡萄糖2019年4月浙江省普通高校招生选考科目考试选择题部分一、选择题1.(2019·浙江4月考,选1)下列关于全球性生态环境问题的叙述,错误的是()A.臭氧层能降低太空紫外线对生物的伤害B.人类活动对大量野生生物的灭绝没有影响C.限制二氧化硫和一氧化氮的排放量是防治酸雨的有效措施D.化石燃料的大量燃烧使二氧化碳的全球平衡受到严重干扰答案B解析臭能吸收紫外,可以降低太空紫外生物的害,氧线线对伤A正确;人活大量野生项类动对生物的生影,灭绝会产响B;防治酸雨最有效的法是限制二化硫和一化的排放量项错误办氧氧氮,或者燃料中把些物去掉,从这质C正确;化石燃料的大量燃放多的二化,而项烧会释较氧碳从严重干二化的全球平衡,扰氧碳D正确。项小学、初中、高中各种试卷真题知识归纳文案合同PPT等免费下载www.doc985.com2.(2019·浙江4月考,选2)人类某遗传病的染色体核型如图所示。该变异类型属于()A.基因突变B.基因重组C.染色体结构变异D.染色体数目变异答案D解析分析病的染色体核型可知,该遗传图21染色体有号3,型于染色体目条这种变异类属数变,故异选D。3.(2019·浙江4月考,选3)细胞学说认为:所有的生物都是由一个或多个细胞组成的;细胞是所有生物的结构和功能的单位;所有的细胞必定是由已存在的细胞产生的。据此分析,下列叙述错误的是()A.生物具有多样性B.生物具有遗传性C.生物能定向变异D.生物具有统一性答案C解析所有的生物都是由一或多胞成的,胞是所有生物的和功能的位,明生个个细组细结构单说物具有一性和多性,统样A、D正确;所有的胞必定是由已存在的胞生的,明生物具有细细产说遗性,传B正确;生物的是不定向的,变异C。错误4.(2019·浙江4月考,选4)下列关于艾滋病的叙述,正确的是()A.HIV只含有一种蛋白质B.患者的血液和精液中均含有HIVC.HIV不会感染脑细胞和巨噬细胞D.艾滋病是一种先天性免疫缺陷病答案B解析HIV含有多蛋白,种质A;艾滋病的播途包括母播、性接和血液播,项错误传径婴传触传明艾滋病患者的血液和精液中均含有说HIV,B正确;项HIV侵入人体后能合助性识别并结辅T淋巴胞表面的受体,入胞行破坏,除助性细进该细进辅T淋巴胞外,细HIV也感染胞和巨会脑细噬胞,细C;艾滋病是一后天得性免疫缺陷病,项错误种获D。项错误5.(2019·浙江4月考,选5)细胞核中与核糖体形成有关的主要结构是()A.核仁B.核基质C.核被膜D.核孔复合体答案A解析胞核中核糖体形成有的主要是核仁,故细与关结构选A。小学、初中、高中各...

1、当您付费下载文档后,您只拥有了使用权限,并不意味着购买了版权,文档只能用于自身使用,不得用于其他商业用途(如 [转卖]进行直接盈利或[编辑后售卖]进行间接盈利)。
2、本站所有内容均由合作方或网友上传,本站不对文档的完整性、权威性及其观点立场正确性做任何保证或承诺!文档内容仅供研究参考,付费前请自行鉴别。
3、如文档内容存在违规,或者侵犯商业秘密、侵犯著作权等,请点击“违规举报”。

碎片内容

与本文档类似文档
2016年全国统一高考生物试卷(新课标ⅰ)(原卷版).doc
2016年全国统一高考生物试卷(新课标ⅰ)(原卷版).doc
免费
2下载
高中2024版考评特训卷·生物学【新教材】(河北省专用)单元清通关卷(五).docx
高中2024版考评特训卷·生物学【新教材】(河北省专用)单元清通关卷(五).docx
免费
0下载
高中2023《微专题·小练习》·生物·新教材·XL-7专练47 DNA的结构及计算.docx
高中2023《微专题·小练习》·生物·新教材·XL-7专练47 DNA的结构及计算.docx
免费
0下载
2022年高考生物试卷(全国乙卷)(解析卷) (13).docx
2022年高考生物试卷(全国乙卷)(解析卷) (13).docx
免费
0下载
广东省部分学校2022-2023学年高一5月月考生物试题.pdf
广东省部分学校2022-2023学年高一5月月考生物试题.pdf
免费
4下载
1993年安徽高考生物真题及答案 (1).doc
1993年安徽高考生物真题及答案 (1).doc
免费
0下载
高中2023《微专题·小练习》·生物·新教材·XL-7专练67 神经冲动的产生和传导.docx
高中2023《微专题·小练习》·生物·新教材·XL-7专练67 神经冲动的产生和传导.docx
免费
0下载
精品解析:2023届江苏省苏锡常镇四市高三教学情况调研(一)生物试题(解析版).docx
精品解析:2023届江苏省苏锡常镇四市高三教学情况调研(一)生物试题(解析版).docx
免费
0下载
高中2024版考评特训卷·生物【统考版】考点12.docx
高中2024版考评特训卷·生物【统考版】考点12.docx
免费
0下载
高考生物复习  (4)酶与ATP——2025届高考生物二轮复习易错重难提升(含解析).docx
高考生物复习 (4)酶与ATP——2025届高考生物二轮复习易错重难提升(含解析).docx
免费
0下载
2023年高考生物试卷(广东)(空白卷) (5).docx
2023年高考生物试卷(广东)(空白卷) (5).docx
免费
0下载
高考生物专题25 基因工程(原卷卷).docx
高考生物专题25 基因工程(原卷卷).docx
免费
0下载
2018年浙江省高考生物【4月】(含解析版).pdf
2018年浙江省高考生物【4月】(含解析版).pdf
免费
22下载
高中2023《微专题·小练习》·生物专练10 细胞核——系统的控制中心.docx
高中2023《微专题·小练习》·生物专练10 细胞核——系统的控制中心.docx
免费
0下载
2013年高考生物试卷(新课标Ⅱ)(空白卷) (20).docx
2013年高考生物试卷(新课标Ⅱ)(空白卷) (20).docx
免费
0下载
高中2024版考评特训卷·生物学【新教材】(河北省专用)考点 16.docx
高中2024版考评特训卷·生物学【新教材】(河北省专用)考点 16.docx
免费
0下载
2022全国统一高考生物试卷(全国乙卷)(解析版).docx
2022全国统一高考生物试卷(全国乙卷)(解析版).docx
免费
23下载
2024年高考生物一轮复习讲义(新人教版)第1章 §1.5 一元二次方程、不等式 (1).docx
2024年高考生物一轮复习讲义(新人教版)第1章 §1.5 一元二次方程、不等式 (1).docx
免费
28下载
2022·微专题·小练习·生物【新高考】专练 94.docx
2022·微专题·小练习·生物【新高考】专练 94.docx
免费
16下载
2023《微专题·小练习》·生物专练90 光合作用与细胞呼吸综合练.docx
2023《微专题·小练习》·生物专练90 光合作用与细胞呼吸综合练.docx
免费
22下载
我的小文库
实名认证
内容提供者

提供高质量免费文档试卷下载,如果满意请告诉您身边的人,如果不满意请告诉我们,您的意见对于我们很重要,是我们不断进步的动力

相关文档

阅读排行

确认删除?
回到顶部
客服号
  • 客服QQ点击这里给我发消息
QQ群
  • QQ群点击这里加入QQ群
提交所需资料详情,我们来帮找资料