2010年高考生物试卷(广东)(解析卷) (4).docx本文件免费下载 【共4页】

2010年高考生物试卷(广东)(解析卷) (4).docx
2010年高考生物试卷(广东)(解析卷) (4).docx
2010年高考生物试卷(广东)(解析卷) (4).docx
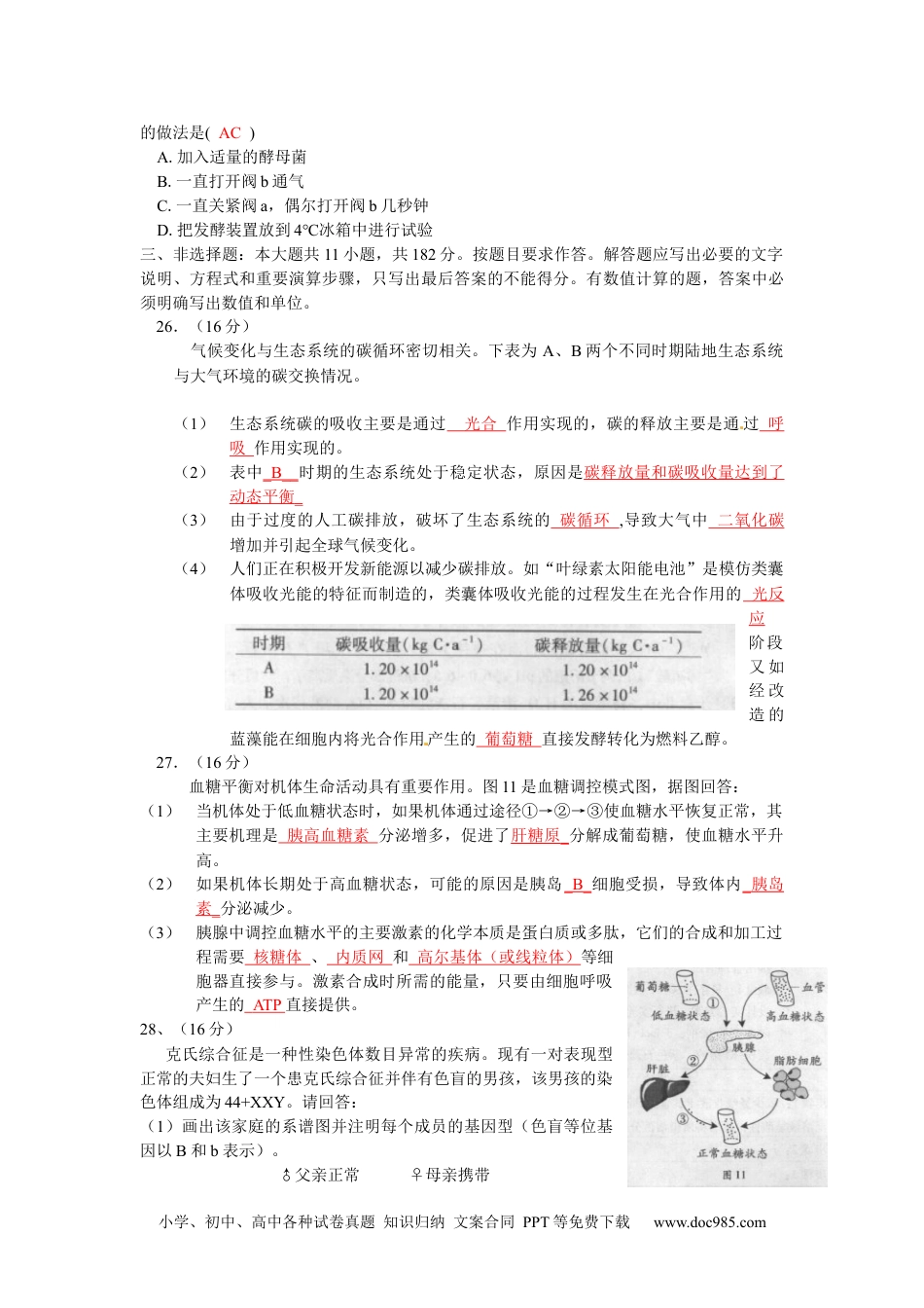
小学、初中、高中各种试卷真题知识归纳文案合同PPT等免费下载www.doc985.com2010年普通高等学校招生全国统一考试(广东卷)理科综合本试卷共10页,36小题,满分300分。考试用时150分钟。可能用到的相对原子量:H1Li7B11C12N14O16Na23一、单项选择题:本大题共16小题,每小题4分。共64分。在每小题给出的四个选项中,只有一个选项符合题目要求,选对的得4分,选错或不答的得0分。1.图1是植物从土壤中吸收某矿物质离子示意图。据图判断,该离子跨膜进入根毛细胞的方式为(C)A.自由扩散B.协助扩散C.主动运输D.被动运输2.谚语“苗多欺草,草多欺苗”反映的种间关系是(A)A.竞争B.共生C.寄生D.捕食3.骨髓移植是治疗白血病常用的有效方法之一,最主要的原因是移植骨髓中的造血干细胞可在患者体内(B)A.正常生长B.增殖并分化成多种细胞C.分泌抗体D.杀死各种病原菌4.下列叙述正确的是(D)A.DNA是蛋白质合成的直接模板B.每种氨基酸仅有一种密码子编码C.DNA复制就是基因表达的过程D.DNA是主要的遗传物质5.黄曲霉毒素是主要由黄曲霉菌产生的可致癌毒素,其生物合成受多个基因控制,也受温度、pH等因素影响。下列选项正确的是(D)A.环境因子不影响生物体的表现型B.不产生黄曲霉毒素菌株的基因型都相同C.黄曲霉毒素致癌是表现型D.黄曲霉菌产生黄曲霉毒素是表现型6.重症肌无力患者由于体内存在某种抗体,该抗体与神经-肌肉突触的受体特异性结合,使该受体失去功能,最终导致(A)A.刺激神经不能引起肌肉收缩B.全身出现性过敏反应C.肌肉对神经递质的反应性提高D.机体对病原体的反应能力提高二.双项选择题:本大题共9小题,每小题6分,共54分。在每小题给出的四个选项中,有两个选项符合题目要求,全部选对得6分,只选1个且正确的得3分,有选错或不答的得0分。22.新技术的建立和应用对生物学发展至关重要。下列技术(或仪器)与应用匹配正确的是(BD)A.PCR技术——扩增蛋白质(扩增DNA)B.杂交瘤技术——制备单克隆抗体C.光学显微镜——观察叶绿体的基粒(电子显微镜)D.花粉离体培养——培育单倍体植物25.小李尝试制作果酒,他将葡萄汁放入已灭菌的发酵装置中进行试验(见图10),恰当小学、初中、高中各种试卷真题知识归纳文案合同PPT等免费下载www.doc985.com的做法是(AC)A.加入适量的酵母菌B.一直打开阀b通气C.一直关紧阀a,偶尔打开阀b几秒钟D.把发酵装置放到4℃冰箱中进行试验三、非选择题:本大题共11小题,共182分。按题目要求作答。解答题应写出必要的文字说明、方程式和重要演算步骤,只写出最后答案的不能得分。有数值计算的题,答案中必须明确写出数值和单位。26.(16分)气候变化与生态系统的碳循环密切相关。下表为A、B两个不同时期陆地生态系统与大气环境的碳交换情况。(1)生态系统碳的吸收主要是通过光合作用实现的,碳的释放主要是通过呼吸作用实现的。(2)表中_B__时期的生态系统处于稳定状态,原因是碳释放量和碳吸收量达到了动态平衡_(3)由于过度的人工碳排放,破坏了生态系统的碳循环,导致大气中二氧化碳增加并引起全球气候变化。(4)人们正在积极开发新能源以减少碳排放。如“叶绿素太阳能电池”是模仿类囊体吸收光能的特征而制造的,类囊体吸收光能的过程发生在光合作用的光反应阶段又如经改造的蓝藻能在细胞内将光合作用产生的葡萄糖直接发酵转化为燃料乙醇。27.(16分)血糖平衡对机体生命活动具有重要作用。图11是血糖调控模式图,据图回答:(1)当机体处于低血糖状态时,如果机体通过途径①→②→③使血糖水平恢复正常,其主要机理是胰高血糖素分泌增多,促进了肝糖原_分解成葡萄糖,使血糖水平升高。(2)如果机体长期处于高血糖状态,可能的原因是胰岛_B_细胞受损,导致体内_胰岛素_分泌减少。(3)胰腺中调控血糖水平的主要激素的化学本质是蛋白质或多肽,它们的合成和加工过程需要核糖体、内质网和高尔基体(或线粒体)等细胞器直接参与。激素合成时所需的能量,只要由细胞呼吸产生的ATP直接提供。28、(16分)克氏综合征是一种性染色体数目异常的疾病。现有一对表现型正常的夫妇生了一个患克氏综合征并伴有色盲的男孩,该男孩的染色体组成为44+XXY。请回答:(1)...

1、当您付费下载文档后,您只拥有了使用权限,并不意味着购买了版权,文档只能用于自身使用,不得用于其他商业用途(如 [转卖]进行直接盈利或[编辑后售卖]进行间接盈利)。
2、本站所有内容均由合作方或网友上传,本站不对文档的完整性、权威性及其观点立场正确性做任何保证或承诺!文档内容仅供研究参考,付费前请自行鉴别。
3、如文档内容存在违规,或者侵犯商业秘密、侵犯著作权等,请点击“违规举报”。

碎片内容

与本文档类似文档
2016年全国统一高考生物试卷(新课标ⅰ)(原卷版).doc
2016年全国统一高考生物试卷(新课标ⅰ)(原卷版).doc
免费
2下载
高中2024版考评特训卷·生物学【新教材】(河北省专用)单元清通关卷(五).docx
高中2024版考评特训卷·生物学【新教材】(河北省专用)单元清通关卷(五).docx
免费
0下载
高中2023《微专题·小练习》·生物·新教材·XL-7专练47 DNA的结构及计算.docx
高中2023《微专题·小练习》·生物·新教材·XL-7专练47 DNA的结构及计算.docx
免费
0下载
2022年高考生物试卷(全国乙卷)(解析卷) (13).docx
2022年高考生物试卷(全国乙卷)(解析卷) (13).docx
免费
0下载
广东省部分学校2022-2023学年高一5月月考生物试题.pdf
广东省部分学校2022-2023学年高一5月月考生物试题.pdf
免费
4下载
1993年安徽高考生物真题及答案 (1).doc
1993年安徽高考生物真题及答案 (1).doc
免费
0下载
高中2023《微专题·小练习》·生物·新教材·XL-7专练67 神经冲动的产生和传导.docx
高中2023《微专题·小练习》·生物·新教材·XL-7专练67 神经冲动的产生和传导.docx
免费
0下载
精品解析:2023届江苏省苏锡常镇四市高三教学情况调研(一)生物试题(解析版).docx
精品解析:2023届江苏省苏锡常镇四市高三教学情况调研(一)生物试题(解析版).docx
免费
0下载
高中2024版考评特训卷·生物【统考版】考点12.docx
高中2024版考评特训卷·生物【统考版】考点12.docx
免费
0下载
高考生物复习  (4)酶与ATP——2025届高考生物二轮复习易错重难提升(含解析).docx
高考生物复习 (4)酶与ATP——2025届高考生物二轮复习易错重难提升(含解析).docx
免费
0下载
2023年高考生物试卷(广东)(空白卷) (5).docx
2023年高考生物试卷(广东)(空白卷) (5).docx
免费
0下载
高考生物专题25 基因工程(原卷卷).docx
高考生物专题25 基因工程(原卷卷).docx
免费
0下载
2018年浙江省高考生物【4月】(含解析版).pdf
2018年浙江省高考生物【4月】(含解析版).pdf
免费
22下载
高中2023《微专题·小练习》·生物专练10 细胞核——系统的控制中心.docx
高中2023《微专题·小练习》·生物专练10 细胞核——系统的控制中心.docx
免费
0下载
2013年高考生物试卷(新课标Ⅱ)(空白卷) (20).docx
2013年高考生物试卷(新课标Ⅱ)(空白卷) (20).docx
免费
0下载
高中2024版考评特训卷·生物学【新教材】(河北省专用)考点 16.docx
高中2024版考评特训卷·生物学【新教材】(河北省专用)考点 16.docx
免费
0下载
2022全国统一高考生物试卷(全国乙卷)(解析版).docx
2022全国统一高考生物试卷(全国乙卷)(解析版).docx
免费
23下载
2024年高考生物一轮复习讲义(新人教版)第1章 §1.5 一元二次方程、不等式 (1).docx
2024年高考生物一轮复习讲义(新人教版)第1章 §1.5 一元二次方程、不等式 (1).docx
免费
28下载
2022·微专题·小练习·生物【新高考】专练 94.docx
2022·微专题·小练习·生物【新高考】专练 94.docx
免费
16下载
2023《微专题·小练习》·生物专练90 光合作用与细胞呼吸综合练.docx
2023《微专题·小练习》·生物专练90 光合作用与细胞呼吸综合练.docx
免费
22下载
我的小文库
实名认证
内容提供者

提供高质量免费文档试卷下载,如果满意请告诉您身边的人,如果不满意请告诉我们,您的意见对于我们很重要,是我们不断进步的动力

相关文档

阅读排行

确认删除?
回到顶部
客服号
  • 客服QQ点击这里给我发消息
QQ群
  • QQ群点击这里加入QQ群
提交所需资料详情,我们来帮找资料