2023年高考生物试卷(全国甲卷)(解析卷) (7).docx本文件免费下载 【共11页】

2023年高考生物试卷(全国甲卷)(解析卷) (7).docx
2023年高考生物试卷(全国甲卷)(解析卷) (7).docx
2023年高考生物试卷(全国甲卷)(解析卷) (7).docx
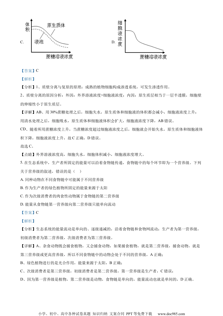
小学、初中、高中各种试卷真题知识归纳文案合同PPT等免费下载www.doc985.com2023年普通高等学校招生全国统一考试·全国甲卷理科综合(生物部分)一、选择题1.物质输入和输出细胞都需要经过细胞膜。下列有关人体内物质跨膜运输的叙述,正确的是()A.乙醇是有机物,不能通过自由扩散方式跨膜进入细胞B.血浆中的K+进入红细胞时需要载体蛋白并消耗ATPC.抗体在浆细胞内合成时消耗能量,其分泌过程不耗能D.葡萄糖可通过主动运输但不能通过协助扩散进入细胞【答案】B【解析】【分析】自由扩散:物质通过简单的扩散进出细胞的方式,如氧气、二氧化碳、脂溶性小分子。主动运输:逆浓度梯度的运输。消耗能量,需要有载体蛋白。【详解】A、乙醇是有机物,与细胞膜中磷脂相似相溶,可以通过扩散方式进入细胞,A错误;B、血浆中K+量低,红细胞内K+含量高,逆浓度梯度为主动运输,需要消耗ATP并需要载体蛋白,B正确;C、抗体为分泌蛋白,分泌过程为胞吐,需要消耗能量,C错误;D、葡萄糖进入小肠上皮细胞等为主动运输,进入哺乳动物成熟的红细胞为协助扩散,D错误。故选B。2.植物激素是一类由植物体产生的,对植物的生长发育有显著影响的微量有机物,下列关于植物激素的叙述,错误的是()A.在植物幼嫩的芽中色氨酸可以转变成生长素B.生长素可以从产生部位运输到其他部位发挥作用C.生长素和乙烯可通过相互作用共同调节植物的生长发育D.植物体内生长素可以作为催化剂直接参与细胞代谢过程【答案】D【解析】【分析】植物激素是植物产生的由产生部位运输到作用部位的微量有机物。【详解】A、生长素的产生位置主要是植物幼嫩的芽、叶和发育中的种子;色氨酸是合成生长素的原料,A正确;B、植物激素都是由产生部位运输到作用部位的,B正确;C、植物激素之间相互协调,互相配合共同影响植物生命活动,调节植物生长发育,C正确;D、生长素是信号分子,不是催化剂,催化剂是酶的作用,D错误。小学、初中、高中各种试卷真题知识归纳文案合同PPT等免费下载www.doc985.com故选D。3.中枢神经系统对维持人体内环境的稳态具有重要作用。下列关于人体中枢的叙述,错误的是()A.大脑皮层是调节机体活动的最高级中枢B.中枢神经系统的脑和脊髓中含有大量的神经元C.位于脊髓的低级中枢通常受脑中相应的高级中枢调控D.人体脊髓完整而脑部受到损伤时,不能完成膝跳反射【答案】D【解析】【分析】各级中枢的分布与功能:①大脑:大脑皮层是调节机体活动的最高级中枢,是高级神经活动的结构基础。其上有语言、听觉、视觉、运动等高级中枢。②小脑:有维持身体平衡的中枢。③脑干:有许多重要的生命活动中枢,如心血管中枢、呼吸中枢等。④下丘脑:有体温调节中枢、渗透压感受器(水平衡中枢)、血糖平衡调节中枢,是调节内分泌活动的总枢纽。⑤脊髓:调节躯体运动的低级中枢。【详解】A、调节机体的最高级中枢是大脑皮层,可调控相应的低级中枢,A正确;B、脊椎动物和人的中枢神经系统,包括位于颅腔中的脑和脊柱椎管内的脊髓,它们含有大量的神经元这些神经元组合成许多不同的神经中枢,分别负责调控某一特定的生理功能,B正确;C、脑中的高级中枢可调控位于脊髓的低级中枢,C正确;D、膝跳反射低级神经中枢位于脊髓,故脊髓完整时即可完成膝跳反射,D错误。故选D。4.探究植物细胞的吸水和失水实验是高中学生常做的实验。某同学用紫色洋葱鳞片叶外表皮为材料进行实验,探究蔗糖溶液,清水处理外表皮后,外表皮细胞原生质体和液泡的体积及细胞液浓度的变化。图中所提到的原生质体是指植物细胞不包括细胞壁的部分。下列示意图中能够正确表示实验结果的是()A.B.小学、初中、高中各种试卷真题知识归纳文案合同PPT等免费下载www.doc985.comC.D.【答案】C【解析】【分析】1、质壁分离与复原的原理:成熟的植物细胞构成渗透系统,可发生渗透作用。2、质壁分离的原因分析:外因:外界溶液浓度>细胞液浓度;内因:原生质层相当于一层半透膜,细胞壁的伸缩性小于原生质层。【详解】AB、用30%蔗糖处理之后,细胞失水,原生质体和细胞液的体积都会减小,细胞液浓度上升;用清水处理之后,细胞吸水,原生质体和细胞液体积会扩大,...

1、当您付费下载文档后,您只拥有了使用权限,并不意味着购买了版权,文档只能用于自身使用,不得用于其他商业用途(如 [转卖]进行直接盈利或[编辑后售卖]进行间接盈利)。
2、本站所有内容均由合作方或网友上传,本站不对文档的完整性、权威性及其观点立场正确性做任何保证或承诺!文档内容仅供研究参考,付费前请自行鉴别。
3、如文档内容存在违规,或者侵犯商业秘密、侵犯著作权等,请点击“违规举报”。

碎片内容

与本文档类似文档
2018年高考生物试卷(新课标Ⅰ)(空白卷) (6).docx
2018年高考生物试卷(新课标Ⅰ)(空白卷) (6).docx
免费
0下载
2022年高考生物试卷(福建)(空白卷).docx
2022年高考生物试卷(福建)(空白卷).docx
免费
0下载
精品解析:2023届上海市宝山区高三一模生物试题(解析版).docx
精品解析:2023届上海市宝山区高三一模生物试题(解析版).docx
免费
0下载
2012年上海高考生物真题及答案.doc
2012年上海高考生物真题及答案.doc
免费
0下载
2024年高考生物一轮复习讲义(新人教版)第4节 数列求和.doc
2024年高考生物一轮复习讲义(新人教版)第4节 数列求和.doc
免费
9下载
2024年高考生物一轮复习讲义(新人教版)2024年高考生物一轮复习(新人教版) 第8单元 微专题六 动物生命活动调节模型的构建和分析.docx
2024年高考生物一轮复习讲义(新人教版)2024年高考生物一轮复习(新人教版) 第8单元 微专题六 动物生命活动调节模型的构建和分析.docx
免费
16下载
2014年高考生物试卷(新课标Ⅱ)(空白卷) (22).docx
2014年高考生物试卷(新课标Ⅱ)(空白卷) (22).docx
免费
0下载
2023《大考卷》二轮专项分层特训卷•生物学【新教材】2023学业水平等级考试原创预测押题卷(二).docx
2023《大考卷》二轮专项分层特训卷•生物学【新教材】2023学业水平等级考试原创预测押题卷(二).docx
免费
10下载
2013年高考生物试卷(大纲版)(空白卷) (2).docx
2013年高考生物试卷(大纲版)(空白卷) (2).docx
免费
0下载
上海市长宁、金山、青浦区2017年高三第二学期期中(二模)学科质量检测生命科学试题及答案(word版).doc
上海市长宁、金山、青浦区2017年高三第二学期期中(二模)学科质量检测生命科学试题及答案(word版).doc
免费
0下载
2024年高考生物一轮复习讲义(新人教版)2024年高考数学一轮复习(新高考版) 第8章 §8.12 圆锥曲线中定点与定值问题.docx
2024年高考生物一轮复习讲义(新人教版)2024年高考数学一轮复习(新高考版) 第8章 §8.12 圆锥曲线中定点与定值问题.docx
免费
16下载
高中2023《微专题·小练习》·生物专练78 生态系统的能量流动分析和计算.docx
高中2023《微专题·小练习》·生物专练78 生态系统的能量流动分析和计算.docx
免费
0下载
2024年高考生物一轮复习讲义(新人教版)第31讲 人与环境.doc
2024年高考生物一轮复习讲义(新人教版)第31讲 人与环境.doc
免费
19下载
2015年高考生物试卷(海南)(空白卷).doc
2015年高考生物试卷(海南)(空白卷).doc
免费
0下载
高中2024版《微专题》·生物·统考版专练99.docx
高中2024版《微专题》·生物·统考版专练99.docx
免费
0下载
2010年上海市高中毕业统一学业考试生物试卷及答案.docx
2010年上海市高中毕业统一学业考试生物试卷及答案.docx
免费
10下载
2017年高考生物试卷(新课标Ⅰ)(空白卷) (7).docx
2017年高考生物试卷(新课标Ⅰ)(空白卷) (7).docx
免费
0下载
2021年浙江省高考生物【1月】(含解析版).doc
2021年浙江省高考生物【1月】(含解析版).doc
免费
20下载
高考生物复习  第13讲+植物生命活动的调节(专项训练,3大题型)(解析版).docx
高考生物复习 第13讲+植物生命活动的调节(专项训练,3大题型)(解析版).docx
免费
0下载
2018年高考生物试卷(浙江)【4月】(解析卷).docx
2018年高考生物试卷(浙江)【4月】(解析卷).docx
免费
0下载
我的小文库
实名认证
内容提供者

提供高质量免费文档试卷下载,如果满意请告诉您身边的人,如果不满意请告诉我们,您的意见对于我们很重要,是我们不断进步的动力

阅读排行

确认删除?
回到顶部
客服号
  • 客服QQ点击这里给我发消息
QQ群
  • QQ群点击这里加入QQ群
提交所需资料详情,我们来帮找资料