2023年高考生物试卷(全国乙卷)(空白卷) (3).docx本文件免费下载 【共6页】

2023年高考生物试卷(全国乙卷)(空白卷) (3).docx
2023年高考生物试卷(全国乙卷)(空白卷) (3).docx
2023年高考生物试卷(全国乙卷)(空白卷) (3).docx
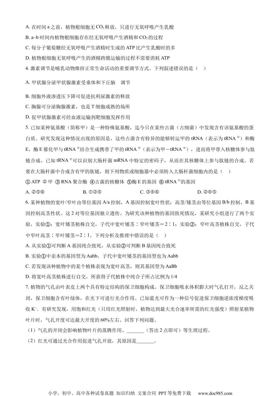
小学、初中、高中各种试卷真题知识归纳文案合同PPT等免费下载www.doc985.com2023年普通高等学校招生全国统一考试·乙卷生物一、选择题:1.生物体内参与生命活动的生物大分子可由单体聚合而成,构成蛋白质等生物大分子的单体和连接键,以及检测生物大分子的试剂等信息如下表。单体连接键生物大分子检测试剂或染色剂葡萄糖—①—②③蛋白质④⑤—核酸⑥根据表中信息,下列叙述错误的是()A.①可以是淀粉或糖原B.②是氨基酸,③是肽键,⑤是碱基C.②和⑤都含有C、H、O、N元素D.④可以是双缩脲试剂,⑥可以是甲基绿和吡罗红混合染色剂2.植物叶片中的色素对植物的生长发育有重要作用。下列有关叶绿体中色素的叙述,错误的是()A.氮元素和镁元素是构成叶绿素分子的重要元素B.叶绿素和类胡萝卜素存在于叶绿体中类囊体的薄膜上C.用不同波长的光照射类胡萝卜素溶液,其吸收光谱在蓝紫光区有吸收峰D.叶绿体中的色素在层析液中的溶解度越高,随层析液在滤纸上扩散得越慢3.植物可通过呼吸代谢途径的改变来适应缺氧环境。在无氧条件下,某种植物幼苗的根细胞经呼吸作用释放CO2的速率随时间的变化趋势如图所示。下列相关叙述错误的是()小学、初中、高中各种试卷真题知识归纳文案合同PPT等免费下载www.doc985.comA.在时间a之前,植物根细胞无CO2释放,只进行无氧呼吸产生乳酸B.a~b时间内植物根细胞存在经无氧呼吸产生酒精和CO2的过程C.每分子葡萄糖经无氧呼吸产生酒精时生成的ATP比产生乳酸时的多D.植物根细胞无氧呼吸产生的酒精跨膜运输的过程不需要消耗ATP4.激素调节是哺乳动物维持正常生命活动的重要调节方式。下列叙述错误的是()A.甲状腺分泌甲状腺激素受垂体和下丘脑的调节B.细胞外液渗透压下降可促进抗利尿激素的释放C.胸腺可分泌胸腺激素,也是T细胞成熟的场所D.促甲状腺激素可经血液运输到靶细胞发挥作用5.已知某种氨基酸(简称甲)是一种特殊氨基酸,迄今只在某些古菌(古细菌)中发现含有该氨基酸的蛋白质。研究发现这种情况出现的原因是,这些古菌含有特异的能够转运甲的tRNA(表示为tRNA甲)和酶E,酶E催化甲与tRNA甲结合生成携带了甲的tRNA甲(表示为甲-tRNA甲),进而将甲带入核糖体参与肽链合成。已知tRNA甲可以识别大肠杆菌mRNA中特定的密码子,从而在其核糖体上参与肽链的合成。若要在大肠杆菌中合成含有甲的肽链,则下列物质或细胞器中必须转入大肠杆菌细胞内的是()①ATP②甲③RNA聚合酶④古菌的核糖体⑤酶E的基因⑥tRNA甲的基因A.②⑤⑥B.①②⑤C.③④⑥D.②④⑤6.某种植物的宽叶/窄叶由等位基因A/a控制,A基因控制宽叶性状:高茎/矮茎由等位基因B/b控制,B基因控制高茎性状。这2对等位基因独立遗传。为研究该种植物的基因致死情况,某研究小组进行了两个实验,实验①:宽叶矮茎植株自交,子代中宽叶矮茎∶窄叶矮茎=2∶1;实验②:窄叶高茎植株自交,子代中窄叶高茎∶窄叶矮茎=2∶1。下列分析及推理中错误的是()A.从实验①可判断A基因纯合致死,从实验②可判断B基因纯合致死B.实验①中亲本的基因型为Aabb,子代中宽叶矮茎的基因型也为AabbC.若发现该种植物中的某个植株表现为宽叶高茎,则其基因型为AaBbD.将宽叶高茎植株进行自交,所获得子代植株中纯合子所占比例为1/47.植物的气孔由叶表皮上两个具有特定结构的保卫细胞构成。保卫细胞吸水体积膨大时气孔打开,反之关闭,保卫细胞含有叶绿体,在光下可进行光合作用。已知蓝光可作为一种信号促进保卫细胞逆浓度梯度吸收K⁺.有研究发现,用饱和红光(只用红光照射时,植物达到最大光合速率所需的红光强度)照射某植物叶片时,气孔开度可达最大开度的60%左右。回答下列问题。(1)气孔的开闭会影响植物叶片的蒸腾作用、_______(答出2点即可)等生理过程。(2)红光可通过光合作用促进气孔开放,其原因是_______。小学、初中、高中各种试卷真题知识归纳文案合同PPT等免费下载www.doc985.com(3)某研究小组发现在饱和红光的基础上补加蓝光照射叶片,气孔开度可进一步增大,因此他们认为气孔开度进一步增大的原因是,蓝光促进保卫细胞逆浓度梯度吸收K+。请推测该研究小组得出这一结论的依据是_______。(4)已知某...

1、当您付费下载文档后,您只拥有了使用权限,并不意味着购买了版权,文档只能用于自身使用,不得用于其他商业用途(如 [转卖]进行直接盈利或[编辑后售卖]进行间接盈利)。
2、本站所有内容均由合作方或网友上传,本站不对文档的完整性、权威性及其观点立场正确性做任何保证或承诺!文档内容仅供研究参考,付费前请自行鉴别。
3、如文档内容存在违规,或者侵犯商业秘密、侵犯著作权等,请点击“违规举报”。

碎片内容

与本文档类似文档
2010年高考生物试卷(浙江)(空白卷) (1).docx
2010年高考生物试卷(浙江)(空白卷) (1).docx
免费
0下载
高考生物复习  第04讲 细胞呼吸和光合作用(专项训练)(解析版).docx
高考生物复习 第04讲 细胞呼吸和光合作用(专项训练)(解析版).docx
免费
0下载
2024高考试卷新课标生物-答案-p.docx
2024高考试卷新课标生物-答案-p.docx
免费
10下载
2014年高考生物真题(海南自主命题)(原卷版).docx
2014年高考生物真题(海南自主命题)(原卷版).docx
免费
11下载
2010年浙江省高考生物(含解析版).pdf
2010年浙江省高考生物(含解析版).pdf
免费
22下载
2012年广东高考生物试题及答案.docx
2012年广东高考生物试题及答案.docx
免费
0下载
高考生物复习  (16)神经调节——2025届高考生物二轮复习易错重难提升学案(含解析).docx
高考生物复习 (16)神经调节——2025届高考生物二轮复习易错重难提升学案(含解析).docx
免费
0下载
2018年高考生物试卷(新课标Ⅲ)(空白卷) (1).docx
2018年高考生物试卷(新课标Ⅲ)(空白卷) (1).docx
免费
0下载
2008年高考生物真题(江苏自主命题)(原卷版).doc
2008年高考生物真题(江苏自主命题)(原卷版).doc
免费
14下载
2020年高考生物试卷(新课标Ⅰ)(空白卷) (17).docx
2020年高考生物试卷(新课标Ⅰ)(空白卷) (17).docx
免费
0下载
2024年高考生物一轮复习讲义(新人教版)2024年高考生物一轮复习(新人教版) 第8单元 长句表达(四) 个体稳态中相关过程变化机理分析.docx
2024年高考生物一轮复习讲义(新人教版)2024年高考生物一轮复习(新人教版) 第8单元 长句表达(四) 个体稳态中相关过程变化机理分析.docx
免费
11下载
2023《微专题·小练习》·生物专练40 人类对遗传物质探索过程的实验.docx
2023《微专题·小练习》·生物专练40 人类对遗传物质探索过程的实验.docx
免费
17下载
精品解析:2024届上海市嘉定区高三一模生物试题(原卷版).docx
精品解析:2024届上海市嘉定区高三一模生物试题(原卷版).docx
免费
0下载
精品解析:2024届江苏省扬州市高三上学期期初模拟考试生物试题(原卷版).docx
精品解析:2024届江苏省扬州市高三上学期期初模拟考试生物试题(原卷版).docx
免费
0下载
2024年高考生物一轮复习讲义(新人教版)第5单元 第8课时 伴性遗传的特点与应用及人类遗传病.docx
2024年高考生物一轮复习讲义(新人教版)第5单元 第8课时 伴性遗传的特点与应用及人类遗传病.docx
免费
9下载
2024年高考生物一轮复习讲义(新人教版)第27讲 种群及其动态.doc
2024年高考生物一轮复习讲义(新人教版)第27讲 种群及其动态.doc
免费
23下载
2024年高考生物一轮复习讲义(新人教版)第7讲 ATP和酶.doc
2024年高考生物一轮复习讲义(新人教版)第7讲 ATP和酶.doc
免费
19下载
2022·微专题·小练习·生物【新高考】专练 29.docx
2022·微专题·小练习·生物【新高考】专练 29.docx
免费
15下载
高考生物复习  第08讲 酶和ATP(第二课时)(练习)(解析版).docx
高考生物复习 第08讲 酶和ATP(第二课时)(练习)(解析版).docx
免费
0下载
高考生物复习  第10讲 生物的变异和进化(专项训练,3大题型)(原卷版).docx
高考生物复习 第10讲 生物的变异和进化(专项训练,3大题型)(原卷版).docx
免费
0下载
我的小文库
实名认证
内容提供者

提供高质量免费文档试卷下载,如果满意请告诉您身边的人,如果不满意请告诉我们,您的意见对于我们很重要,是我们不断进步的动力

相关文档

阅读排行

确认删除?
回到顶部
客服号
  • 客服QQ点击这里给我发消息
QQ群
  • QQ群点击这里加入QQ群
提交所需资料详情,我们来帮找资料