2023年高考生物试卷(全国甲卷)(空白卷) (1).docx本文件免费下载 【共5页】

2023年高考生物试卷(全国甲卷)(空白卷) (1).docx
2023年高考生物试卷(全国甲卷)(空白卷) (1).docx
2023年高考生物试卷(全国甲卷)(空白卷) (1).docx
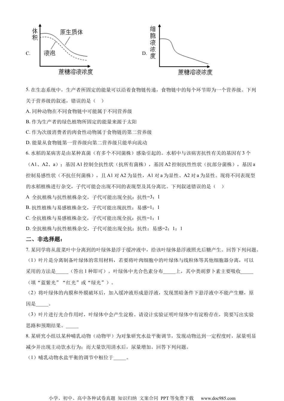
小学、初中、高中各种试卷真题知识归纳文案合同PPT等免费下载www.doc985.com2023年普通高等学校招生全国统一考试·全国甲卷理科综合(生物部分)一、选择题1.物质输入和输出细胞都需要经过细胞膜。下列有关人体内物质跨膜运输的叙述,正确的是()A.乙醇是有机物,不能通过自由扩散方式跨膜进入细胞B.血浆中的K+进入红细胞时需要载体蛋白并消耗ATPC.抗体在浆细胞内合成时消耗能量,其分泌过程不耗能D.葡萄糖可通过主动运输但不能通过协助扩散进入细胞2.植物激素是一类由植物体产生的,对植物的生长发育有显著影响的微量有机物,下列关于植物激素的叙述,错误的是()A.在植物幼嫩的芽中色氨酸可以转变成生长素B.生长素可以从产生部位运输到其他部位发挥作用C.生长素和乙烯可通过相互作用共同调节植物的生长发育D.植物体内生长素可以作为催化剂直接参与细胞代谢过程3.中枢神经系统对维持人体内环境的稳态具有重要作用。下列关于人体中枢的叙述,错误的是()A.大脑皮层是调节机体活动的最高级中枢B.中枢神经系统的脑和脊髓中含有大量的神经元C.位于脊髓的低级中枢通常受脑中相应的高级中枢调控D.人体脊髓完整而脑部受到损伤时,不能完成膝跳反射4.探究植物细胞的吸水和失水实验是高中学生常做的实验。某同学用紫色洋葱鳞片叶外表皮为材料进行实验,探究蔗糖溶液,清水处理外表皮后,外表皮细胞原生质体和液泡的体积及细胞液浓度的变化。图中所提到的原生质体是指植物细胞不包括细胞壁的部分。下列示意图中能够正确表示实验结果的是()A.B.小学、初中、高中各种试卷真题知识归纳文案合同PPT等免费下载www.doc985.comC.D.5.在生态系统中,生产者所固定的能量可以沿着食物链传递,食物链中的每个环节即为一个营养级。下列关于营养级的叙述,错误的是()A.同种动物在不同食物链中可能属于不同营养级B.作为生产者的绿色植物所固定的能量来源于太阳C.作为次级消费者的肉食性动物属于食物链的第二营养级D.能量从食物链第一营养级向第二营养级只能单向流动6.水稻的某病害是由某种真菌(有多个不同菌株)感染引起的。水稻中与该病害抗性有关的基因有3个(A1、A2、a);基因A1控制全抗性状(抗所有菌株),基因A2控制抗性性状(抗部分菌株),基因a控制易感性状(不抗任何菌株),且A1对A2为显性,A1对a为显性、A2对a为显性。现将不同表现型的水稻植株进行杂交,子代可能会出现不同的表现型及其分离比。下列叙述错误的是()A.全抗植株与抗性植株杂交,子代可能出现全抗:抗性=3:1B.抗性植株与易感植株杂交,子代可能出现抗性:易感=1:1C.全抗植株与易感植株杂交,子代可能出现全抗:抗性=1:1D.全抗植株与抗性植株杂交,子代可能出现全抗:抗性:易感=2:1:1二、非选择题:7.某同学将从菠菜叶中分离到的叶绿体悬浮于缓冲液中,给该叶绿体悬浮液照光后糖产生。回答下列问题。(1)叶片是分离制备叶绿体的常用材料,若要将叶肉细胞中的叶绿体与线粒体等其他细胞器分离,可以采用的方法是_____(答出1种即可)。叶绿体中光合色素分布_____上,其中类胡萝卜素主要吸收_____(填“蓝紫光”“红光”或“绿光”)。(2)将叶绿体的内膜和外膜破坏后,加入缓冲液形成悬浮液,发现黑暗条件下悬浮液中不能产生糖,原因是_____。(3)叶片进行光合作用时,叶绿体中会产生淀粉。请设计实验证明叶绿体中有淀粉存在,简要写出实验思路和预期结果。_____8.某研究小组以某种哺乳动物(动物甲)为对象研究水盐平衡调节,发现动物达到一定程度时,尿量明显减少并出现主动饮水行为;而大量饮用清水后,尿量增加。回答下列问题。(1)哺乳动物水盐平衡的调节中枢位于_____。小学、初中、高中各种试卷真题知识归纳文案合同PPT等免费下载www.doc985.com(2)动物甲大量失水后,其单位体积细胞外液中溶质微粒的数目会_____,信息被机体内的某种感受器感受后,动物甲便会产生一种感觉即_____,进而主动饮水。(3)请从水盐平衡调节的角度分析,动物甲大量饮水后尿量增加的原因是_____。9.某旅游城市加强生态保护和环境治理后,城市环境发生了很大变化,水体鱼明显增多,甚至曾经消失的一些水鸟(如水鸟甲)又重新...

1、当您付费下载文档后,您只拥有了使用权限,并不意味着购买了版权,文档只能用于自身使用,不得用于其他商业用途(如 [转卖]进行直接盈利或[编辑后售卖]进行间接盈利)。
2、本站所有内容均由合作方或网友上传,本站不对文档的完整性、权威性及其观点立场正确性做任何保证或承诺!文档内容仅供研究参考,付费前请自行鉴别。
3、如文档内容存在违规,或者侵犯商业秘密、侵犯著作权等,请点击“违规举报”。

碎片内容

与本文档类似文档
高考生物复习  第九单元 第50课时 群落的主要类型及演替 (1).docx
高考生物复习 第九单元 第50课时 群落的主要类型及演替 (1).docx
免费
0下载
精品解析:2021年新高考海南生物高考真题(解析版).docx
精品解析:2021年新高考海南生物高考真题(解析版).docx
免费
3下载
2021年高考生物试卷(河北)(解析卷).doc
2021年高考生物试卷(河北)(解析卷).doc
免费
0下载
2024年高考生物一轮复习讲义(新人教版)第5章 §5.2 平面向量基本定理及坐标表示.docx
2024年高考生物一轮复习讲义(新人教版)第5章 §5.2 平面向量基本定理及坐标表示.docx
免费
6下载
2025版新高考版 化学考点清单+模型清单14十四有机物的结构烃和烃的衍生物.pdf
2025版新高考版 化学考点清单+模型清单14十四有机物的结构烃和烃的衍生物.pdf
免费
29下载
高考生物复习  第七单元 专题突破9 聚焦变异热点题型 (2).docx
高考生物复习 第七单元 专题突破9 聚焦变异热点题型 (2).docx
免费
0下载
2010年北京市高考生物试卷(原卷版).pdf
2010年北京市高考生物试卷(原卷版).pdf
免费
3下载
2021年高考真题—— 生物(广东卷) (原卷版).doc
2021年高考真题—— 生物(广东卷) (原卷版).doc
免费
20下载
2024年高考生物一轮复习讲义(新人教版)第10章 §10.9 概率、统计与其他知识的交汇问题[培优课].docx
2024年高考生物一轮复习讲义(新人教版)第10章 §10.9 概率、统计与其他知识的交汇问题[培优课].docx
免费
5下载
2018年北京市高考生物试卷(含解析版).pdf
2018年北京市高考生物试卷(含解析版).pdf
免费
2下载
2017年高考海南卷生物试题及答案.pdf
2017年高考海南卷生物试题及答案.pdf
免费
3下载
2024年高考生物一轮复习讲义(新人教版)第4节 直线与圆、圆与圆的位置关系.doc
2024年高考生物一轮复习讲义(新人教版)第4节 直线与圆、圆与圆的位置关系.doc
免费
2下载
2017年全国统一高考生物试卷(新课标ⅰ)往年高考真题.doc
2017年全国统一高考生物试卷(新课标ⅰ)往年高考真题.doc
免费
0下载
高考复习专项练习一轮生物课时规范练9 细胞呼吸的影响因素及应用 探究酵母菌细胞呼吸的方式.docx
高考复习专项练习一轮生物课时规范练9 细胞呼吸的影响因素及应用 探究酵母菌细胞呼吸的方式.docx
免费
5下载
2022年高考生物试卷(浙江)【1月】(解析卷).doc
2022年高考生物试卷(浙江)【1月】(解析卷).doc
免费
0下载
2022·微专题·小练习·生物【新高考】专练 66.docx
2022·微专题·小练习·生物【新高考】专练 66.docx
免费
30下载
2024年高考生物一轮复习讲义(新人教版)第2节 用样本估计总体.doc
2024年高考生物一轮复习讲义(新人教版)第2节 用样本估计总体.doc
免费
15下载
福建省泉州市部分中学2022-2023学年高二下学期期末联考生物试题.pdf
福建省泉州市部分中学2022-2023学年高二下学期期末联考生物试题.pdf
免费
11下载
精品解析:2024届江苏高三上学期期初学情调研迎考生物试题(解析版).docx
精品解析:2024届江苏高三上学期期初学情调研迎考生物试题(解析版).docx
免费
0下载
【预约】湖南省衡阳市2023届高三第二次联考(二模)(湖南省联考)生物试题图片版.docx
【预约】湖南省衡阳市2023届高三第二次联考(二模)(湖南省联考)生物试题图片版.docx
免费
6下载

发表评论取消回复

参与评论可获取积分奖励  
我的小文库
实名认证
内容提供者

提供高质量免费文档试卷下载,如果满意请告诉您身边的人,如果不满意请告诉我们,您的意见对于我们很重要,是我们不断进步的动力

相关文档
确认删除?
回到顶部
客服号
  • 客服QQ点击这里给我发消息
QQ群
  • QQ群点击这里加入QQ群
提交所需资料详情,我们来帮找资料