2013年高考历史试卷(山东)(空白卷) (2).docx本文件免费下载 【共5页】

2013年高考历史试卷(山东)(空白卷) (2).docx
2013年高考历史试卷(山东)(空白卷) (2).docx
2013年高考历史试卷(山东)(空白卷) (2).docx
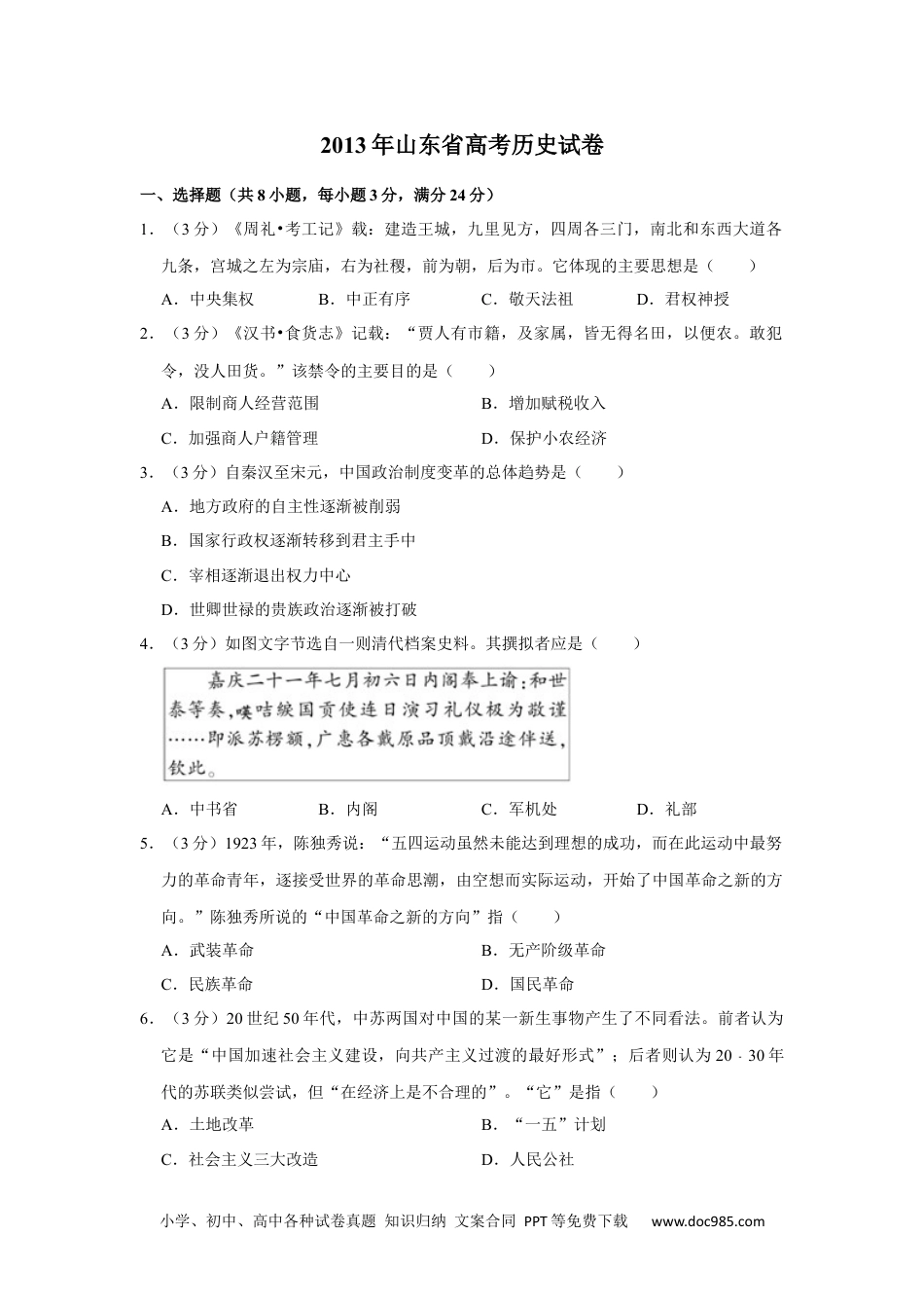
小学、初中、高中各种试卷真题知识归纳文案合同PPT等免费下载www.doc985.com2013年山东省高考历史试卷一、选择题(共8小题,每小题3分,满分24分)1.(3分)《周礼•考工记》载:建造王城,九里见方,四周各三门,南北和东西大道各九条,宫城之左为宗庙,右为社稷,前为朝,后为市。它体现的主要思想是()A.中央集权B.中正有序C.敬天法祖D.君权神授2.(3分)《汉书•食货志》记载:“贾人有市籍,及家属,皆无得名田,以便农。敢犯令,没人田货。”该禁令的主要目的是()A.限制商人经营范围B.增加赋税收入C.加强商人户籍管理D.保护小农经济3.(3分)自秦汉至宋元,中国政治制度变革的总体趋势是()A.地方政府的自主性逐渐被削弱B.国家行政权逐渐转移到君主手中C.宰相逐渐退出权力中心D.世卿世禄的贵族政治逐渐被打破4.(3分)如图文字节选自一则清代档案史料。其撰拟者应是()A.中书省B.内阁C.军机处D.礼部5.(3分)1923年,陈独秀说:“五四运动虽然未能达到理想的成功,而在此运动中最努力的革命青年,逐接受世界的革命思潮,由空想而实际运动,开始了中国革命之新的方向。”陈独秀所说的“中国革命之新的方向”指()A.武装革命B.无产阶级革命C.民族革命D.国民革命6.(3分)20世纪50年代,中苏两国对中国的某一新生事物产生了不同看法。前者认为它是“中国加速社会主义建设,向共产主义过渡的最好形式”;后者则认为2030﹣年代的苏联类似尝试,但“在经济上是不合理的”。“它”是指()A.土地改革B.“一五”计划C.社会主义三大改造D.人民公社小学、初中、高中各种试卷真题知识归纳文案合同PPT等免费下载www.doc985.com7.(3分)1788年7月10日,纽约某报纸以《船讯﹣﹣号外》为题发布通告:万世联合船主的幸福船,已载着十三包“联合、和平和友谊”进港,……愚蠢船主的船已载着地方偏见、不和的种子等出港。它赞美的是()A.联邦体制B.分权制衡原则C.共和制度D.主权在民原则8.(3分)下列关于李贽思想与文艺复兴时期人文主义思想的表述,不正确的是()A.都具有思想启蒙意义B.都是商品经济发展的产物C.都体现了新兴资产阶级的愿望D.都宣扬了个性自由和解放二、解答题(共5小题,满分76分)9.(20分)19世纪末20世纪初,中国文化教育领域发生了重大变化。阅读材料,回答问题。材料一表1为1902~1904年译书统计简表。表1国别译书类别英美日其他总计百分比哲学宗教102232377.0文学艺术83411264.9史地810902012824.0社会科学133833713625.5自然科学109732011221.0应用科学3324265610.5杂录52247387.1总计5732321123533﹣百分比10.76.060.223.1﹣100.0﹣﹣据左玉河《从四部之学到七科之学》材料二表2为京师大学堂专业设置简表。表2小学、初中、高中各种试卷真题知识归纳文案合同PPT等免费下载www.doc985.com科目专业备注经学科周易、论语、春秋、理学等各科预科阶段均须开设的课程:经学大义人伦道德中国文学外国语体操政法科政治、法律文学科中外史学、地理、文学等商科银行及保险、关税等格致科算学、化学、物理等农科农学、林学等工科机器、造船、电气等医科医学、药学﹣﹣据1904年《奏定大学堂章程》(1)据表1,说明这一阶段译书活动的主要特点,并分析其形成原因。(2)据表2,说明京师大学堂的专业与课程设置如何体现了“中体西用”的办学思想。试从经济和政治两个方面,分析其对中国现代化的影响。(3)基于以上分析,概括指出文化教育与社会发展的关系。10.(16分)美国杜邦公司的历史是两个多世纪以来资本主义经济发展的缩影。阅读材料,回答问题。片断一初创1802年,从法国购进机器,在特拉华州的威尔明顿市郊创建了火药厂,生产黑色火药。不久,法国订单便源源不断到来。1805年,美国军方宣布,其所需火药将全部由杜邦火药厂生产。片断二发展1902年,建立东部实验室,它是美国最早的工业实验室之一。1903年,建立中央实验站,并利用其在化学方面的研究成果生产清漆和其它非炸药类产品。片断三转型1920年,关闭了威尔明顿市郊的火药厂。19221925﹣年,研发出快干型耐磨亮漆,用于汽车生产;制造出成本低廉且耐用的塑胶产...

1、当您付费下载文档后,您只拥有了使用权限,并不意味着购买了版权,文档只能用于自身使用,不得用于其他商业用途(如 [转卖]进行直接盈利或[编辑后售卖]进行间接盈利)。
2、本站所有内容均由合作方或网友上传,本站不对文档的完整性、权威性及其观点立场正确性做任何保证或承诺!文档内容仅供研究参考,付费前请自行鉴别。
3、如文档内容存在违规,或者侵犯商业秘密、侵犯著作权等,请点击“违规举报”。

碎片内容

与本文档类似文档
2025年新高考历史资料  专题01++先秦至秦汉:从中华文明起源到统一多民族封建国家的建立和巩固+-2025年高考历史一轮复习知识清单.docx
2025年新高考历史资料 专题01++先秦至秦汉:从中华文明起源到统一多民族封建国家的建立和巩固+-2025年高考历史一轮复习知识清单.docx
免费
0下载
精品解析:上海市崇明区2022届高三二模历史试题(原卷版).docx
精品解析:上海市崇明区2022届高三二模历史试题(原卷版).docx
免费
0下载
2025届上海市宝山区高三一模考试历史试题【答案在文末】.docx
2025届上海市宝山区高三一模考试历史试题【答案在文末】.docx
免费
0下载
2018年浙江省高考历史【11月】(含解析版) word版.docx
2018年浙江省高考历史【11月】(含解析版) word版.docx
免费
30下载
2025年新高考历史资料  (一) 新高考命题情境——学习情境.docx
2025年新高考历史资料 (一) 新高考命题情境——学习情境.docx
免费
0下载
2024年新高考历史资料  押第6题 晚清时期:内忧外患与民族反抗(解析版) .docx
2024年新高考历史资料 押第6题 晚清时期:内忧外患与民族反抗(解析版) .docx
免费
0下载
2017年高考历史试卷(新课标Ⅲ)(空白卷) (4).docx
2017年高考历史试卷(新课标Ⅲ)(空白卷) (4).docx
免费
0下载
山东省临沂市2005—2006学年度上学期期终考试历史试题1.doc.docx
山东省临沂市2005—2006学年度上学期期终考试历史试题1.doc.docx
免费
5下载
2024版《大考卷》全程考评特训卷·历史【统考版】课时练 36.docx
2024版《大考卷》全程考评特训卷·历史【统考版】课时练 36.docx
免费
17下载
2025年新高考历史资料  第42讲世界现代社会生活的进步与文化交流保护课件.pptx
2025年新高考历史资料 第42讲世界现代社会生活的进步与文化交流保护课件.pptx
免费
0下载
1999年河北高考历史真题及答案.doc
1999年河北高考历史真题及答案.doc
免费
3下载
2022·微专题·小练习·历史【新高考】第6练.docx
2022·微专题·小练习·历史【新高考】第6练.docx
免费
8下载
2019高考海南卷历史试题(含答案) word版.doc
2019高考海南卷历史试题(含答案) word版.doc
免费
1下载
高中2022·微专题·小练习·历史【统考版】专练四十六.docx
高中2022·微专题·小练习·历史【统考版】专练四十六.docx
免费
0下载
高考历史专题16 选修内容(原卷卷).docx
高考历史专题16 选修内容(原卷卷).docx
免费
0下载
2010年江苏省高考历史试卷解析版    word版.doc
2010年江苏省高考历史试卷解析版 word版.doc
免费
26下载
2024年新高考历史资料  第一部分 板块二 板块综合提升二 微专题2 中华文明的前进与胜利——新民主主义革命时期 (1).docx
2024年新高考历史资料 第一部分 板块二 板块综合提升二 微专题2 中华文明的前进与胜利——新民主主义革命时期 (1).docx
免费
0下载
湖南省郴州市九校联盟2023届高三高考适应考历史试题(解析版).pdf
湖南省郴州市九校联盟2023届高三高考适应考历史试题(解析版).pdf
免费
21下载
高中2022·微专题·小练习·历史【统考版】滚动训练四(综合).docx
高中2022·微专题·小练习·历史【统考版】滚动训练四(综合).docx
免费
0下载
高考历史复习  考点巩固卷05  晚清时期的内忧外患与救亡图存(原卷版) .docx
高考历史复习 考点巩固卷05 晚清时期的内忧外患与救亡图存(原卷版) .docx
免费
0下载
我的小文库
实名认证
内容提供者

提供高质量免费文档试卷下载,如果满意请告诉您身边的人,如果不满意请告诉我们,您的意见对于我们很重要,是我们不断进步的动力

阅读排行

确认删除?
回到顶部
客服号
  • 客服QQ点击这里给我发消息
QQ群
  • QQ群点击这里加入QQ群
提交所需资料详情,我们来帮找资料