高考历史五年真题专题13 第二次世界大战后:世界多元文明的竞争与发展(原卷版).docx本文件免费下载 【共26页】

高考历史五年真题专题13 第二次世界大战后:世界多元文明的竞争与发展(原卷版).docx
高考历史五年真题专题13 第二次世界大战后:世界多元文明的竞争与发展(原卷版).docx
高考历史五年真题专题13 第二次世界大战后:世界多元文明的竞争与发展(原卷版).docx
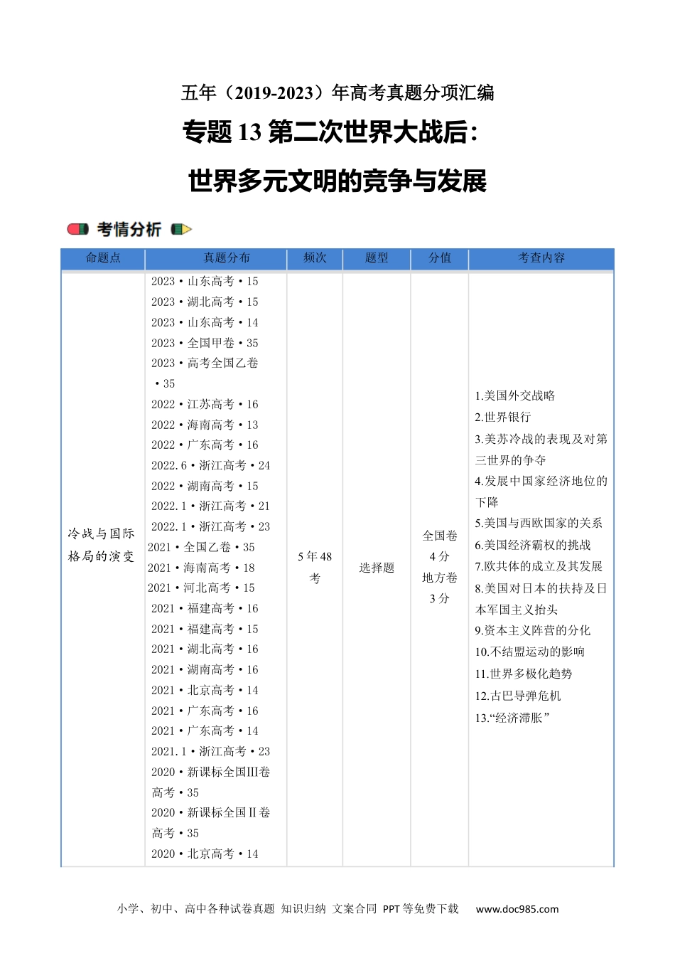
小学、初中、高中各种试卷真题知识归纳文案合同PPT等免费下载www.doc985.com五年(2019-2023)年高考真题分项汇编专题13第二次世界大战后:世界多元文明的竞争与发展命题点真题分布频次题型分值考查内容冷战与国际格局的演变2023·山东高考·152023·湖北高考·152023·山东高考·142023·全国甲卷·352023·高考全国乙卷·352022·江苏高考·162022·海南高考·132022·广东高考·162022.6·浙江高考·242022·湖南高考·152022.1·浙江高考·212022.1·浙江高考·232021·全国乙卷·352021·海南高考·182021·河北高考·152021·福建高考·162021·福建高考·152021·湖北高考·162021·湖南高考·162021·北京高考·142021·广东高考·162021·广东高考·142021.1·浙江高考·232020·新课标全国Ⅲ卷高考·352020·新课标全国Ⅱ卷高考·352020·北京高考·145年48考选择题全国卷4分地方卷3分1.美国外交战略2.世界银行3.美苏冷战的表现及对第三世界的争夺4.发展中国家经济地位的下降5.美国与西欧国家的关系6.美国经济霸权的挑战7.欧共体的成立及其发展8.美国对日本的扶持及日本军国主义抬头9.资本主义阵营的分化10.不结盟运动的影响11.世界多极化趋势12.古巴导弹危机13.“经济滞胀”小学、初中、高中各种试卷真题知识归纳文案合同PPT等免费下载www.doc985.com2020·海南高考·202020·海南高考·192020·海南高考·172020.7·天津高考·152020.7·浙江高考·242020·山东高考·152020.1·浙江高考·242020.1·浙江高考·232019·新课标全国Ⅲ卷高考·352019·新课标全国Ⅲ卷高考·342019·上海高考·152019·天津高考·112019·北京高考·232019·浙江4月高考选考·252023·湖北高考·18题2021·全国乙卷·46题2021·河北高考·20题2021·湖南高考·21题2021·广东高考·21题2020·海南高考·26题2019·海南高考·23题2019·浙江4月高考选考·32题材料分析题论述题15分15分12分10分12分15分15分10分1.美元霸权与国际秩序2.美国越南战争中化学剂的使用3.美国的“鸡冻战”4.法国与”北约“关系5.阿拉伯国家”石油武器“6.二战后美国的经济政策资本主义国家的新变化第2023·广东高考·162023·浙江高考·152023·浙江高考·142023·湖南高考·162023·浙江高考·172022·全国甲卷·352022·山东高考·152022·湖北高考·162022.1·浙江高考·242021·海南高考·192021·山东高考·142020·海南高考·185年13考选择题全国卷4分地方卷3分1.西方国家减少对经济的干预2.福利国家与贫富差距3.美国农业经济的发展4.第三次科技革命及其对5.发达国家和发展中国家的影响6.美国种族问题7.资本主义国家经济政策调整小学、初中、高中各种试卷真题知识归纳文案合同PPT等免费下载www.doc985.com2019·海南高考·20社会主义国家的发展与变化2022·重庆高考·152019·新课标全国Ⅱ卷高考·355年2考选择题全国卷4分地方卷3分1.苏联的社会主义建设2.苏联改革存在的问题第44讲当代世界发展的特点与主要趋势2023·北京高考·102023·浙江高考·202023·浙江高考·82023·全国新课标卷·352022·海南高考·92022·天津高考·132022·辽宁高考·162021·辽宁高考·162021·江苏高考·162021.1·浙江高考·242020.7·江苏高考·202020·新课标全国Ⅰ卷高考·352020.7·天津高考·132019·江苏高考·205年17考选择题3分1.现代史学研究的手段2.文化的多样性3.上海合作组织4.发达国家的逆全球化行为5.经济全球化的发展6.经济区域化7.亚太经合组织8.欧盟的国际影响力9.北美自由贸易区2022·江苏高考·18题2021.6·浙江高考·29题2020·新课标全国Ⅱ卷高考·42题材料分析题论述题12分15分12分1,世界经济发展演变2.全球化进程中合作才能共赢3.欧洲联盟1.近年来,随着信息技术不断发展,各种类型的历史资料数据库相继建立。有学者认为,“大数据使历史资料利用产生革命性变革”,历史研究进入“e—考据”时代。对此理解正确的是()小学、初中、高中各种试卷真题知识归纳文案合同PPT等免费下载www.doc985.com①大数据的应用改变了史料运用的原则②数字化史料丰富了史学家的研究手段③历史资料数字化提高了史料利...

1、当您付费下载文档后,您只拥有了使用权限,并不意味着购买了版权,文档只能用于自身使用,不得用于其他商业用途(如 [转卖]进行直接盈利或[编辑后售卖]进行间接盈利)。
2、本站所有内容均由合作方或网友上传,本站不对文档的完整性、权威性及其观点立场正确性做任何保证或承诺!文档内容仅供研究参考,付费前请自行鉴别。
3、如文档内容存在违规,或者侵犯商业秘密、侵犯著作权等,请点击“违规举报”。

碎片内容

与本文档类似文档
2025年新高考历史资料  专题01++先秦至秦汉:从中华文明起源到统一多民族封建国家的建立和巩固+-2025年高考历史一轮复习知识清单.docx
2025年新高考历史资料 专题01++先秦至秦汉:从中华文明起源到统一多民族封建国家的建立和巩固+-2025年高考历史一轮复习知识清单.docx
免费
0下载
精品解析:上海市崇明区2022届高三二模历史试题(原卷版).docx
精品解析:上海市崇明区2022届高三二模历史试题(原卷版).docx
免费
0下载
2025届上海市宝山区高三一模考试历史试题【答案在文末】.docx
2025届上海市宝山区高三一模考试历史试题【答案在文末】.docx
免费
0下载
2018年浙江省高考历史【11月】(含解析版) word版.docx
2018年浙江省高考历史【11月】(含解析版) word版.docx
免费
30下载
2025年新高考历史资料  (一) 新高考命题情境——学习情境.docx
2025年新高考历史资料 (一) 新高考命题情境——学习情境.docx
免费
0下载
2024年新高考历史资料  押第6题 晚清时期:内忧外患与民族反抗(解析版) .docx
2024年新高考历史资料 押第6题 晚清时期:内忧外患与民族反抗(解析版) .docx
免费
0下载
2017年高考历史试卷(新课标Ⅲ)(空白卷) (4).docx
2017年高考历史试卷(新课标Ⅲ)(空白卷) (4).docx
免费
0下载
山东省临沂市2005—2006学年度上学期期终考试历史试题1.doc.docx
山东省临沂市2005—2006学年度上学期期终考试历史试题1.doc.docx
免费
5下载
2024版《大考卷》全程考评特训卷·历史【统考版】课时练 36.docx
2024版《大考卷》全程考评特训卷·历史【统考版】课时练 36.docx
免费
17下载
2025年新高考历史资料  第42讲世界现代社会生活的进步与文化交流保护课件.pptx
2025年新高考历史资料 第42讲世界现代社会生活的进步与文化交流保护课件.pptx
免费
0下载
1999年河北高考历史真题及答案.doc
1999年河北高考历史真题及答案.doc
免费
3下载
2022·微专题·小练习·历史【新高考】第6练.docx
2022·微专题·小练习·历史【新高考】第6练.docx
免费
8下载
2019高考海南卷历史试题(含答案) word版.doc
2019高考海南卷历史试题(含答案) word版.doc
免费
1下载
高中2022·微专题·小练习·历史【统考版】专练四十六.docx
高中2022·微专题·小练习·历史【统考版】专练四十六.docx
免费
0下载
高考历史专题16 选修内容(原卷卷).docx
高考历史专题16 选修内容(原卷卷).docx
免费
0下载
2010年江苏省高考历史试卷解析版    word版.doc
2010年江苏省高考历史试卷解析版 word版.doc
免费
26下载
2024年新高考历史资料  第一部分 板块二 板块综合提升二 微专题2 中华文明的前进与胜利——新民主主义革命时期 (1).docx
2024年新高考历史资料 第一部分 板块二 板块综合提升二 微专题2 中华文明的前进与胜利——新民主主义革命时期 (1).docx
免费
0下载
湖南省郴州市九校联盟2023届高三高考适应考历史试题(解析版).pdf
湖南省郴州市九校联盟2023届高三高考适应考历史试题(解析版).pdf
免费
21下载
高中2022·微专题·小练习·历史【统考版】滚动训练四(综合).docx
高中2022·微专题·小练习·历史【统考版】滚动训练四(综合).docx
免费
0下载
高考历史复习  考点巩固卷05  晚清时期的内忧外患与救亡图存(原卷版) .docx
高考历史复习 考点巩固卷05 晚清时期的内忧外患与救亡图存(原卷版) .docx
免费
0下载
我的小文库
实名认证
内容提供者

提供高质量免费文档试卷下载,如果满意请告诉您身边的人,如果不满意请告诉我们,您的意见对于我们很重要,是我们不断进步的动力

阅读排行

确认删除?
回到顶部
客服号
  • 客服QQ点击这里给我发消息
QQ群
  • QQ群点击这里加入QQ群
提交所需资料详情,我们来帮找资料