2024年高考历史试卷(安徽)(空白卷) (2).docx本文件免费下载 【共6页】

2024年高考历史试卷(安徽)(空白卷) (2).docx
2024年高考历史试卷(安徽)(空白卷) (2).docx
2024年高考历史试卷(安徽)(空白卷) (2).docx
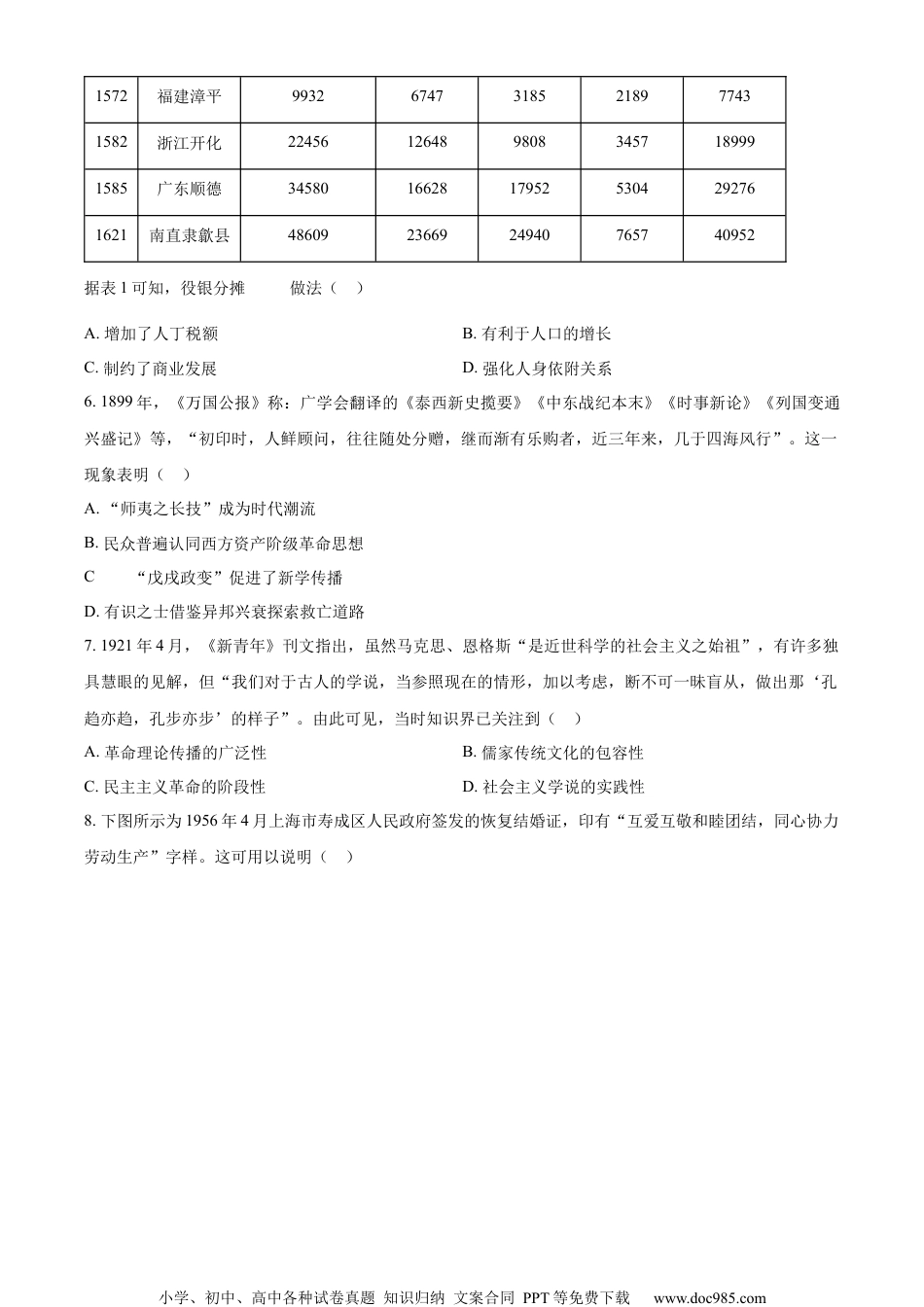
小学、初中、高中各种试卷真题知识归纳文案合同PPT等免费下载www.doc985.com2024年安徽省普通高中学业水平选择性考试历史试题本试卷满分100分,考试时间75分钟。一、选择题:本题共16小题,每小题3分,共48分。在每小题给出的四个选项中,只有一项是符合题目要求的。1.西周前期,青铜器高古凝重,无取巧用意,纹饰原始,颇有图腾意味;春秋中叶至战国末年,器制多轻便适用,每每以现实性的动物为附饰物,追求精巧玲珑,标新立异。这一变化说明()A.宗法观念已经名存实亡B.青铜铸造进入鼎盛时期C.青铜器的礼乐功能弱化D.农耕工具发生显著变化2.《晋书·陶侃传》记载,陶侃为武昌太守时“立夷市于郡东,大收其利”。《梁书·张稷传》亦载:“郁州(今属连云港市)接边陲,民俗多与魏人交市。”此类记载所反映的现象表明,这一时期()A.海外贸易增加财政收入B.市镇兴起维护了时局稳定C.互市交易促进民族交往D.榷场的设立带动民间交流3.唐朝文学家段成式《酉阳杂俎》所记植物近二百种,包括唐代传入的龙胆香、安息香、波斯枣、巴旦杏、无花果等。其子段公路《北户录》则主要记载了岭南地区的动植物,其中写道:茉莉花“本出外国,大同二年(536),始来中土,今番禺士女,多以彩缕贯花卖之”。这反映了()A.唐朝文化兼收并蓄B.大唐风俗远播异域C.市民生活悠闲雅致D.文学体裁多种多样4.1311年,朝廷遣官至江浙议海运事。尝令海船自扬子江逆流而上,至江东宁国、池、饶、建康等处运粮,然航道险阻,“粮船俱坏,岁岁有之。又湖广、江西之粮运至真州(今江苏仪征、六合一带)泊入海船,船大底小,亦非江中所宜”。于是将嘉兴、松江秋粮,及江淮、江浙财赋都总管府岁征之粮一并海运。这说明,元代()A.江南粮食商品化程度高B.税粮北运促进海运发展C.长江流域经济趋于平衡D.财赋重心沿江逐渐西移5.明代东南地区四县役银分摊表年份地区赋役总额(两)役银分摊前役银分摊后丁银(两)田赋(两)丁银(两)田赋(两)小学、初中、高中各种试卷真题知识归纳文案合同PPT等免费下载www.doc985.com1572福建漳平993267473185218977431582浙江开化224561264898083457189991585广东顺德3458016628179525304292761621南直隶歙县486092366924940765740952据表1可知,役银分摊的做法()A.增加了人丁税额B.有利于人口的增长C.制约了商业发展D.强化人身依附关系6.1899年,《万国公报》称:广学会翻译的《泰西新史揽要》《中东战纪本末》《时事新论》《列国变通兴盛记》等,“初印时,人鲜顾问,往往随处分赠,继而渐有乐购者,近三年来,几于四海风行”。这一现象表明()A.“师夷之长技”成为时代潮流B.民众普遍认同西方资产阶级革命思想C.“戊戌政变”促进了新学传播D.有识之士借鉴异邦兴衰探索救亡道路7.1921年4月,《新青年》刊文指出,虽然马克思、恩格斯“是近世科学的社会主义之始祖”,有许多独具慧眼的见解,但“我们对于古人的学说,当参照现在的情形,加以考虑,断不可一昧盲从,做出那‘孔趋亦趋,孔步亦步’的样子”。由此可见,当时知识界已关注到()A.革命理论传播的广泛性B.儒家传统文化的包容性C.民主主义革命的阶段性D.社会主义学说的实践性8.下图所示为1956年4月上海市寿成区人民政府签发的恢复结婚证,印有“互爱互敬和睦团结,同心协力劳动生产”字样。这可用以说明()小学、初中、高中各种试卷真题知识归纳文案合同PPT等免费下载www.doc985.comA.人民政府倡导新风尚B.传统婚姻制度亟待改变C.生产方式发生了变革D.经济互助稳定婚姻关系9.1986年6月17日《光明日报》报道:湖南某国企—副总工程师,因工作不顺不辞而别,欲入职以高薪相邀的江苏某乡镇企业;在经历诸多波折后,他最终被湖北某偏远山区县委书记“用事业吸引人,用工作挽留人,用诚意感动人”的做法打动而入职当地企业。这体现出()A.国有企业改革取得显著成效B.私有制经济有效补充公有制经济C.改革开放缩小城乡经济差距D.经济体制改革拓宽人才流动空间10.古代埃及王表通常是指按照年代次序罗列统治者形象、名字和头衔的文献。约公元前3200年至公元前3000年之间,王表中的大量王名写于王名框中,王名框上一般刻画有...

1、当您付费下载文档后,您只拥有了使用权限,并不意味着购买了版权,文档只能用于自身使用,不得用于其他商业用途(如 [转卖]进行直接盈利或[编辑后售卖]进行间接盈利)。
2、本站所有内容均由合作方或网友上传,本站不对文档的完整性、权威性及其观点立场正确性做任何保证或承诺!文档内容仅供研究参考,付费前请自行鉴别。
3、如文档内容存在违规,或者侵犯商业秘密、侵犯著作权等,请点击“违规举报”。

碎片内容

与本文档类似文档
精品解析:2024届上海市杨浦区高三上学期等级考模拟质量调研(一模)历史试卷(解析版).docx
精品解析:2024届上海市杨浦区高三上学期等级考模拟质量调研(一模)历史试卷(解析版).docx
免费
0下载
2025年新高考历史资料  第35讲十月革命的胜利与苏联的社会主义实践课件.pptx
2025年新高考历史资料 第35讲十月革命的胜利与苏联的社会主义实践课件.pptx
免费
0下载
2024年新高考历史资料  隋唐制度的变化与创新--2023-2024学年高三历史二轮(专题训练)解析版.docx
2024年新高考历史资料 隋唐制度的变化与创新--2023-2024学年高三历史二轮(专题训练)解析版.docx
免费
0下载
2024版《大考卷》全程考评特训卷·历史【统考版】课时练 20.docx
2024版《大考卷》全程考评特训卷·历史【统考版】课时练 20.docx
免费
8下载
上海市闸北区2016年高三第二学期期中(二模)学科质量检测历史试题及答案(word解析版).doc
上海市闸北区2016年高三第二学期期中(二模)学科质量检测历史试题及答案(word解析版).doc
免费
0下载
江苏省百校联考2023届高三4月第三次考试历史试题(原卷版).docx
江苏省百校联考2023届高三4月第三次考试历史试题(原卷版).docx
免费
0下载
2024年新高考历史资料  押江苏卷第9题 1949~1956:新中国的过渡时期(原卷版).docx
2024年新高考历史资料 押江苏卷第9题 1949~1956:新中国的过渡时期(原卷版).docx
免费
0下载
2025年新高考历史资料  训练2 选择题之捕捉材料隐性有效信息 .docx
2025年新高考历史资料 训练2 选择题之捕捉材料隐性有效信息 .docx
免费
0下载
第42讲+资本主义国家的新变化-【精准备考】2025年新高三历史一轮复习备课课件(新教材新高考).pptx
第42讲+资本主义国家的新变化-【精准备考】2025年新高三历史一轮复习备课课件(新教材新高考).pptx
免费
0下载
2022年高考历史试卷(重庆)(空白卷).docx
2022年高考历史试卷(重庆)(空白卷).docx
免费
0下载
高中2023《微专题·小练习》·历史专题小练十七 世界经济的全球化趋势.docx
高中2023《微专题·小练习》·历史专题小练十七 世界经济的全球化趋势.docx
免费
0下载
2024年新高考历史资料  第06讲 两宋的政治和军事及辽夏金元的统治(解析版) (1).docx
2024年新高考历史资料 第06讲 两宋的政治和军事及辽夏金元的统治(解析版) (1).docx
免费
0下载
2025年新高考历史资料  板块一 第二单元 第3讲 秦统一多民族封建国家的建立.pptx
2025年新高考历史资料 板块一 第二单元 第3讲 秦统一多民族封建国家的建立.pptx
免费
0下载
2009年高考历史试卷(全国卷Ⅰ)(空白卷).doc
2009年高考历史试卷(全国卷Ⅰ)(空白卷).doc
免费
0下载
2022·微专题·小练习·历史【新高考】专题小练6 .docx
2022·微专题·小练习·历史【新高考】专题小练6 .docx
免费
16下载
2015年高考历史试卷(安徽)(解析卷).doc
2015年高考历史试卷(安徽)(解析卷).doc
免费
0下载
2012年高考历史试卷(新课标)(空白卷).docx
2012年高考历史试卷(新课标)(空白卷).docx
免费
0下载
2025年新高考历史资料  板块二 第七单元 训练17  辛亥革命.docx
2025年新高考历史资料 板块二 第七单元 训练17 辛亥革命.docx
免费
0下载
2025版新高考版 历史知识清单+考法清单03第三单元辽宋夏金多民族政权的并立与元朝的统一.pdf
2025版新高考版 历史知识清单+考法清单03第三单元辽宋夏金多民族政权的并立与元朝的统一.pdf
免费
6下载
2023《大考卷》二轮专项分层特训卷·历史【新教材】模拟标准练答案.docx
2023《大考卷》二轮专项分层特训卷·历史【新教材】模拟标准练答案.docx
免费
15下载
我的小文库
实名认证
内容提供者

提供高质量免费文档试卷下载,如果满意请告诉您身边的人,如果不满意请告诉我们,您的意见对于我们很重要,是我们不断进步的动力

阅读排行

确认删除?
回到顶部
客服号
  • 客服QQ点击这里给我发消息
QQ群
  • QQ群点击这里加入QQ群
提交所需资料详情,我们来帮找资料