2023年高考历史试卷(浙江)(1月)(解析卷) (1).docx本文件免费下载 【共16页】

2023年高考历史试卷(浙江)(1月)(解析卷) (1).docx
2023年高考历史试卷(浙江)(1月)(解析卷) (1).docx
2023年高考历史试卷(浙江)(1月)(解析卷) (1).docx
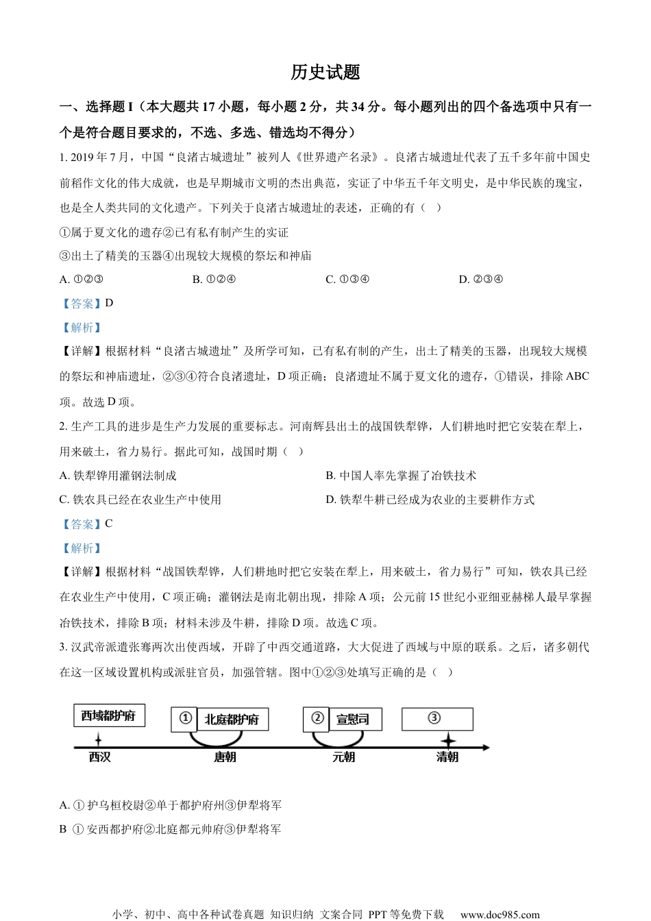
小学、初中、高中各种试卷真题知识归纳文案合同PPT等免费下载www.doc985.com历史试题一、选择题I(本大题共17小题,每小题2分,共34分。每小题列出的四个备选项中只有一个是符合题目要求的,不选、多选、错选均不得分)1.2019年7月,中国“良渚古城遗址”被列人《世界遗产名录》。良渚古城遗址代表了五千多年前中国史前稻作文化的伟大成就,也是早期城市文明的杰出典范,实证了中华五千年文明史,是中华民族的瑰宝,也是全人类共同的文化遗产。下列关于良渚古城遗址的表述,正确的有()①属于夏文化的遗存②已有私有制产生的实证③出土了精美的玉器④出现较大规模的祭坛和神庙A.①②③B.①②④C.①③④D.②③④【答案】D【解析】【详解】根据材料“良渚古城遗址”及所学可知,已有私有制的产生,出土了精美的玉器,出现较大规模的祭坛和神庙遗址,②③④符合良渚遗址,D项正确;良渚遗址不属于夏文化的遗存,①错误,排除ABC项。故选D项。2.生产工具的进步是生产力发展的重要标志。河南辉县出土的战国铁犁铧,人们耕地时把它安装在犁上,用来破土,省力易行。据此可知,战国时期()A.铁犁铧用灌钢法制成B.中国人率先掌握了冶铁技术C.铁农具已经在农业生产中使用D.铁犁牛耕已经成为农业的主要耕作方式【答案】C【解析】【详解】根据材料“战国铁犁铧,人们耕地时把它安装在犁上,用来破土,省力易行”可知,铁农具已经在农业生产中使用,C项正确;灌钢法是南北朝出现,排除A项;公元前15世纪小亚细亚赫梯人最早掌握冶铁技术,排除B项;材料未涉及牛耕,排除D项。故选C项。3.汉武帝派遣张骞两次出使西域,开辟了中西交通道路,大大促进了西域与中原的联系。之后,诸多朝代在这一区域设置机构或派驻官员,加强管辖。图中①②③处填写正确的是()A.①护乌桓校尉②单于都护府州③伊犁将军B.①安西都护府②北庭都元帅府③伊犁将军小学、初中、高中各种试卷真题知识归纳文案合同PPT等免费下载www.doc985.comC.①护乌桓校尉②北庭都元帅府③西宁办事大臣D.①安西都护府②单于都护府③西宁办事大臣【答案】B【解析】【详解】结合所学可知,唐朝设立安西都护府和北庭都护府,元朝设北庭都元帅府,清朝设伊犁将军,B项正确;汉代护乌桓校尉,唐代设单于都护府州,排除ACD项。故选B项。4.延载元年(694)八月敕:“诸户口计年将入丁、老、疾、应免课役及给侍者,皆县亲貌形状,以为定簿一定以后,不得更貌。疑有奸欺者,听随事貌定,以付手实。”这种户籍管理办法是()A.黄籍登记B.白籍土断C.貌阅之法D.诸色户计【答案】C【解析】【详解】根据材料“延载元年(694)”、“诸户口计年将入丁、老、疾、应免课役及给侍者,皆县亲貌形状,以为定簿”可知,唐朝实行貌阅之法,将人口体貌与户籍登记相比较,重新核定户籍。C项正确;黄籍登记是西晋,排除A项;东晋后期和南朝政府实行百籍土断,排除B项;元朝实行诸色户计,排除D项。故选C项。5.明万历九年(1581),张居正在全国推行一条鞭法,实行赋役合并,一概折银,这是中国赋役制度上的重大变革。下列各项中,对张居正推广一条鞭法前所处的经济状况,表述正确的是()A.白银已逐渐成为国家财政和民间交易的基本支付手段B.通过清丈全国土地,土地兼并现象已经得到根本遏制C.美洲等地白银的大量流入,解决了明朝府库空虚问题D.商品经济已超越自给自足的小农经济,占据优势地位【答案】A【解析】【详解】结合所学知识可知,1581年,张居正在全国推行一条鞭法时,白银确已逐渐成为国家财政和民间交易的基本支付手段,A项正确;清丈全国土地并不能从根本上遏制土地兼并现象,排除B项;白银的大量流入并未解决当时因逃税、走私等引发的明朝府库空虚问题,排除C项;明代商品经济并未超越自给自足的小农经济,占据优势地位依然是自然经济,排除D项。故选A项。6.1896年,盛宣怀上奏:“银行昉(开始)于泰西……各国通商以来,华人不知务此,英、法、德、俄、日本之银行乃推行来华,攘我大利。近年中外士大夫灼见本末,亦多建开设银行之议”“合天下之商力,以办天下之银行,但使华行多获一分之利,即从洋行收回一分之权”。据此可知,盛宣怀建议开设...

1、当您付费下载文档后,您只拥有了使用权限,并不意味着购买了版权,文档只能用于自身使用,不得用于其他商业用途(如 [转卖]进行直接盈利或[编辑后售卖]进行间接盈利)。
2、本站所有内容均由合作方或网友上传,本站不对文档的完整性、权威性及其观点立场正确性做任何保证或承诺!文档内容仅供研究参考,付费前请自行鉴别。
3、如文档内容存在违规,或者侵犯商业秘密、侵犯著作权等,请点击“违规举报”。

碎片内容

与本文档类似文档
2009年浙江省高考历史(含解析版).pdf
2009年浙江省高考历史(含解析版).pdf
免费
11下载
1998年福建高考历史真题及答案.doc
1998年福建高考历史真题及答案.doc
免费
11下载
2025年新高考历史资料  聚焦高考 第六单元中华文明的曲折与探索 民国时期 第15讲 辛亥革命与北洋军阀统治时期(含答案解析).doc
2025年新高考历史资料 聚焦高考 第六单元中华文明的曲折与探索 民国时期 第15讲 辛亥革命与北洋军阀统治时期(含答案解析).doc
免费
0下载
高考历史复习  第03讲 秦汉统一多民族封建国家的建立与巩固(练习)(原卷版) (1).docx
高考历史复习 第03讲 秦汉统一多民族封建国家的建立与巩固(练习)(原卷版) (1).docx
免费
0下载
2019年全国统一高考历史试卷(新课标ⅲ)(含解析版).doc
2019年全国统一高考历史试卷(新课标ⅲ)(含解析版).doc
免费
18下载
2024版《大考卷》全程考评特训卷·历史【新教材】课时练 31.docx
2024版《大考卷》全程考评特训卷·历史【新教材】课时练 31.docx
免费
30下载
2024年新高考历史资料  专题八 中国现代史:选择性必修(贯通部分)(解析版).docx
2024年新高考历史资料 专题八 中国现代史:选择性必修(贯通部分)(解析版).docx
免费
0下载
2023《大考卷》二轮专项分层特训卷•历史【统考版】高频考点 2.docx
2023《大考卷》二轮专项分层特训卷•历史【统考版】高频考点 2.docx
免费
7下载
高考历史复习  第14讲 五四运动与中国共产党的诞生(讲义)(解析版) (1).docx
高考历史复习 第14讲 五四运动与中国共产党的诞生(讲义)(解析版) (1).docx
免费
0下载
2020年浙江省高考历史【1月】(原卷版).pdf
2020年浙江省高考历史【1月】(原卷版).pdf
免费
12下载
精品解析:上海市嘉定区2022届高三二模历史试题(解析版).docx
精品解析:上海市嘉定区2022届高三二模历史试题(解析版).docx
免费
0下载
2025年新高考历史资料  题型5 数据计量类.doc
2025年新高考历史资料 题型5 数据计量类.doc
免费
0下载
上海市浦东新区2018年高三第二学期期中(二模)学科质量检测历史试题及答案(word解析版).doc
上海市浦东新区2018年高三第二学期期中(二模)学科质量检测历史试题及答案(word解析版).doc
免费
0下载
高中2023《微专题·小练习》·历史滚动训练一(必修一).docx
高中2023《微专题·小练习》·历史滚动训练一(必修一).docx
免费
0下载
2025年新高考历史资料  第27讲 资本主义世界殖民体系和世界市场的形成(讲义)(原卷版).docx
2025年新高考历史资料 第27讲 资本主义世界殖民体系和世界市场的形成(讲义)(原卷版).docx
免费
0下载
江苏省苏州地区2023届港澳台侨学生高三一模联考历史试题(原卷版).docx
江苏省苏州地区2023届港澳台侨学生高三一模联考历史试题(原卷版).docx
免费
0下载
2013年高考历史试卷(四川)(空白卷).docx
2013年高考历史试卷(四川)(空白卷).docx
免费
0下载
2024年新高考历史资料  学生目录.docx
2024年新高考历史资料 学生目录.docx
免费
0下载
高考历史复习  版块五 第十七单元 阶段贯通17 经济与社会生活.docx
高考历史复习 版块五 第十七单元 阶段贯通17 经济与社会生活.docx
免费
0下载
2014年江苏省高考历史试卷解析版   .pdf
2014年江苏省高考历史试卷解析版 .pdf
免费
22下载
我的小文库
实名认证
内容提供者

提供高质量免费文档试卷下载,如果满意请告诉您身边的人,如果不满意请告诉我们,您的意见对于我们很重要,是我们不断进步的动力

阅读排行

确认删除?
回到顶部
客服号
  • 客服QQ点击这里给我发消息
QQ群
  • QQ群点击这里加入QQ群
提交所需资料详情,我们来帮找资料