2022年高考历史试卷(湖北)(空白卷) (1).docx本文件免费下载 【共8页】

2022年高考历史试卷(湖北)(空白卷) (1).docx
2022年高考历史试卷(湖北)(空白卷) (1).docx
2022年高考历史试卷(湖北)(空白卷) (1).docx
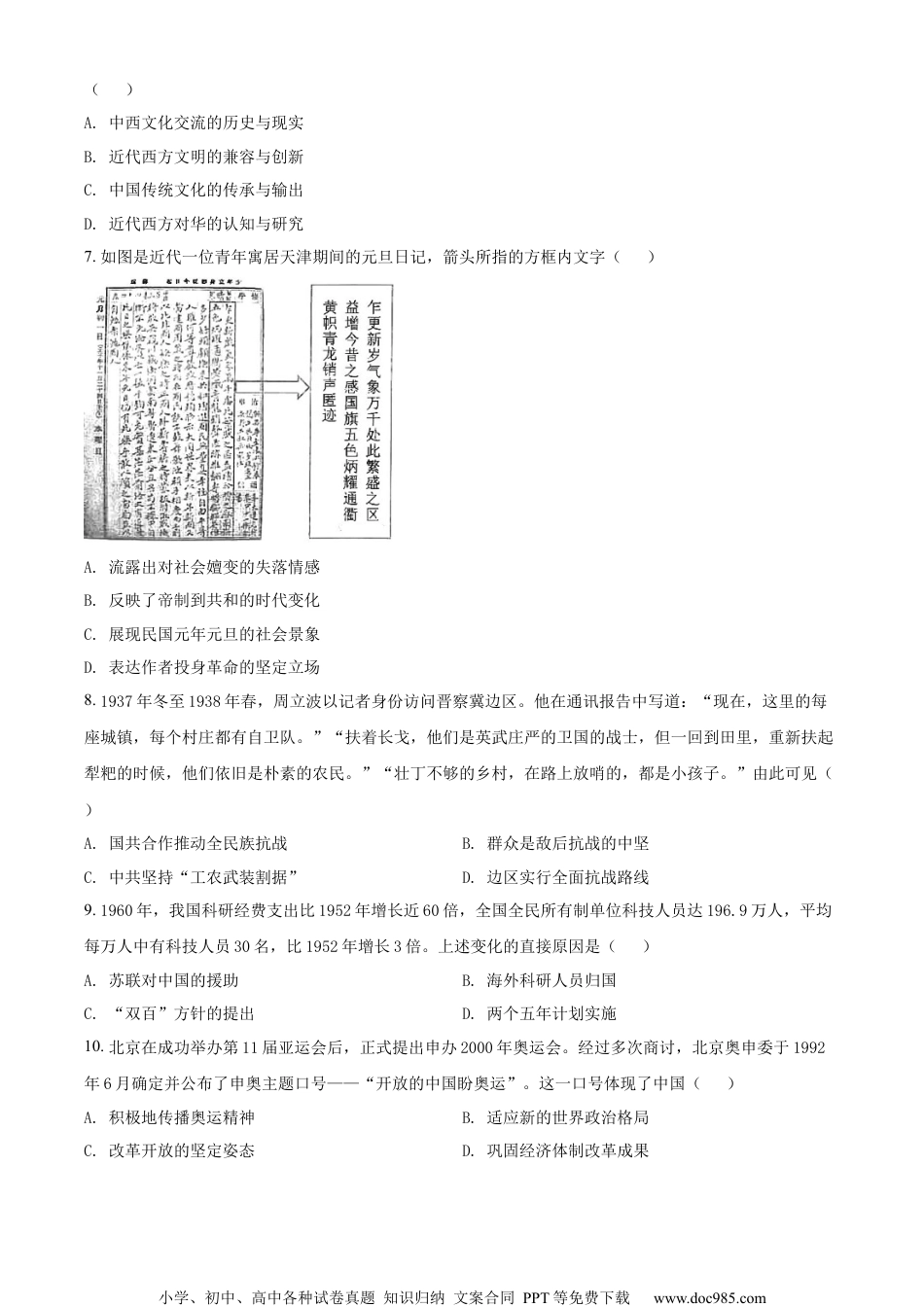
小学、初中、高中各种试卷真题知识归纳文案合同PPT等免费下载www.doc985.com湖北省2022年普通高中学业水平选择性考试历史一、选择题1.1978年,湖北随州曾侯乙墓出土了一件精美的漆箱,箱盖上绘有按星空方位标注的二十八星宿图,其中的星宿名称多数与《石氏星表》中的记载相同。这表明()A.图像比文献记载更可靠B.西周重视天文观测C.文物与文献可相互印证D.楚国制漆工艺精湛2.下列关于秦汉历史的记述,集中反映了()文献记述出处秦并海内,兼诸侯,南面称帝,以养四海贾谊《过秦论》拨乱诛暴,平定海内,卒践帝祚,成于汉家。《史记秦楚之际月表序》接汉绪,茂育群生,恢复疆宇。《后汉书·班固传》A.统一多民族国家形成与发展B.家国同构模式改变C.“大一统”的观念开始出现D.华夏认同不断增强3.唐玄宗针对民间销毁铜钱用于铸造铜器的现象,下诏曰“今天下泉货益少,币帛颇轻,欲使天下流通,焉可得也”,遂禁止私造铜器,由官府统一收购冶炼出的铜铅锡,杜绝私自买卖。制定该政策的主要原因是()A.国家财政的入不敷出B.铸币材料严重短缺C.铜铅锡专卖措施失效D.铜钱流通范围有限4.宋初《百家姓》以“赵钱孙李”为首,而唐末五代河西节度使张议潮割据敦煌时期形成的《敦煌百家姓》写本以“张王李赵”为首。二者排序不同体现了()A.地域文化观念的差异B.崇文抑武政策的实施C.社会流动的日渐固化D.门第观念的历史遗留5.明代不少士子凭借记诵时文范文应试,而不注重阅读儒家经典。正德年间,官员徐文薄上奏:“近时时文流布四方,书肆资之以贾利,士子假此以侥幸,宜加痛革……其书坊刊刻一应时文,悉宜烧毁,不得鬻贩。”该奏疏主要针对的现象是()A.士子应考投机取巧B.书商刊刻时文牟利C.儒学正统地位动摇D.八股文体日益僵化6.英国公使馆1861年进驻北京后,非常重视中文学习。公使馆负责汉文处的威妥玛将自己的汉学研究成果转化为培训译员的教材,建设汉文处图书馆,归档与总理衙门往来的一切中文资料。以上史料最适合论证小学、初中、高中各种试卷真题知识归纳文案合同PPT等免费下载www.doc985.com()A.中西文化交流的历史与现实B.近代西方文明的兼容与创新C.中国传统文化的传承与输出D.近代西方对华的认知与研究7.如图是近代一位青年寓居天津期间的元旦日记,箭头所指的方框内文字()A.流露出对社会嬗变的失落情感B.反映了帝制到共和的时代变化C.展现民国元年元旦的社会景象D.表达作者投身革命的坚定立场8.1937年冬至1938年春,周立波以记者身份访问晋察冀边区。他在通讯报告中写道:“现在,这里的每座城镇,每个村庄都有自卫队。”“扶着长戈,他们是英武庄严的卫国的战士,但一回到田里,重新扶起犁粑的时候,他们依旧是朴素的农民。”“壮丁不够的乡村,在路上放哨的,都是小孩子。”由此可见()A.国共合作推动全民族抗战B.群众是敌后抗战的中坚C.中共坚持“工农武装割据”D.边区实行全面抗战路线9.1960年,我国科研经费支出比1952年增长近60倍,全国全民所有制单位科技人员达196.9万人,平均每万人中有科技人员30名,比1952年增长3倍。上述变化的直接原因是()A.苏联对中国的援助B.海外科研人员归国C.“双百”方针的提出D.两个五年计划实施10.北京在成功举办第11届亚运会后,正式提出申办2000年奥运会。经过多次商讨,北京奥申委于1992年6月确定并公布了申奥主题口号——“开放的中国盼奥运”。这一口号体现了中国()A.积极地传播奥运精神B.适应新的世界政治格局C.改革开放的坚定姿态D.巩固经济体制改革成果小学、初中、高中各种试卷真题知识归纳文案合同PPT等免费下载www.doc985.com11.在雅典城邦,获得村社支持是通向政治舞台的必由之路。公元前5世纪中期,著名将军客蒙用大量家财捐助公共服务、资助同村公民,以获取政治上的支持。这表明()A.贵族对村民有庇护义务B.公民责任意识衰落C.雅典民主制度存在缺陷D.理性精神逐渐消解12.伊丽莎白一世统治期间,英国许多剧院不断上演富有意大利特色的戏剧。据统计,到1650年共有563部意大利戏剧在英国演出。莎士比亚的戏剧《无事生非》就是在意大利故事文本的基础上改编而成。由此可以看出()A.意大利的戏剧艺术水平高...

1、当您付费下载文档后,您只拥有了使用权限,并不意味着购买了版权,文档只能用于自身使用,不得用于其他商业用途(如 [转卖]进行直接盈利或[编辑后售卖]进行间接盈利)。
2、本站所有内容均由合作方或网友上传,本站不对文档的完整性、权威性及其观点立场正确性做任何保证或承诺!文档内容仅供研究参考,付费前请自行鉴别。
3、如文档内容存在违规,或者侵犯商业秘密、侵犯著作权等,请点击“违规举报”。

碎片内容

与本文档类似文档
2009年浙江省高考历史(含解析版).pdf
2009年浙江省高考历史(含解析版).pdf
免费
11下载
1998年福建高考历史真题及答案.doc
1998年福建高考历史真题及答案.doc
免费
11下载
2025年新高考历史资料  聚焦高考 第六单元中华文明的曲折与探索 民国时期 第15讲 辛亥革命与北洋军阀统治时期(含答案解析).doc
2025年新高考历史资料 聚焦高考 第六单元中华文明的曲折与探索 民国时期 第15讲 辛亥革命与北洋军阀统治时期(含答案解析).doc
免费
0下载
高考历史复习  第03讲 秦汉统一多民族封建国家的建立与巩固(练习)(原卷版) (1).docx
高考历史复习 第03讲 秦汉统一多民族封建国家的建立与巩固(练习)(原卷版) (1).docx
免费
0下载
2019年全国统一高考历史试卷(新课标ⅲ)(含解析版).doc
2019年全国统一高考历史试卷(新课标ⅲ)(含解析版).doc
免费
18下载
2024版《大考卷》全程考评特训卷·历史【新教材】课时练 31.docx
2024版《大考卷》全程考评特训卷·历史【新教材】课时练 31.docx
免费
30下载
2024年新高考历史资料  专题八 中国现代史:选择性必修(贯通部分)(解析版).docx
2024年新高考历史资料 专题八 中国现代史:选择性必修(贯通部分)(解析版).docx
免费
0下载
2023《大考卷》二轮专项分层特训卷•历史【统考版】高频考点 2.docx
2023《大考卷》二轮专项分层特训卷•历史【统考版】高频考点 2.docx
免费
7下载
高考历史复习  第14讲 五四运动与中国共产党的诞生(讲义)(解析版) (1).docx
高考历史复习 第14讲 五四运动与中国共产党的诞生(讲义)(解析版) (1).docx
免费
0下载
2020年浙江省高考历史【1月】(原卷版).pdf
2020年浙江省高考历史【1月】(原卷版).pdf
免费
12下载
精品解析:上海市嘉定区2022届高三二模历史试题(解析版).docx
精品解析:上海市嘉定区2022届高三二模历史试题(解析版).docx
免费
0下载
2025年新高考历史资料  题型5 数据计量类.doc
2025年新高考历史资料 题型5 数据计量类.doc
免费
0下载
上海市浦东新区2018年高三第二学期期中(二模)学科质量检测历史试题及答案(word解析版).doc
上海市浦东新区2018年高三第二学期期中(二模)学科质量检测历史试题及答案(word解析版).doc
免费
0下载
高中2023《微专题·小练习》·历史滚动训练一(必修一).docx
高中2023《微专题·小练习》·历史滚动训练一(必修一).docx
免费
0下载
2025年新高考历史资料  第27讲 资本主义世界殖民体系和世界市场的形成(讲义)(原卷版).docx
2025年新高考历史资料 第27讲 资本主义世界殖民体系和世界市场的形成(讲义)(原卷版).docx
免费
0下载
江苏省苏州地区2023届港澳台侨学生高三一模联考历史试题(原卷版).docx
江苏省苏州地区2023届港澳台侨学生高三一模联考历史试题(原卷版).docx
免费
0下载
2013年高考历史试卷(四川)(空白卷).docx
2013年高考历史试卷(四川)(空白卷).docx
免费
0下载
2024年新高考历史资料  学生目录.docx
2024年新高考历史资料 学生目录.docx
免费
0下载
高考历史复习  版块五 第十七单元 阶段贯通17 经济与社会生活.docx
高考历史复习 版块五 第十七单元 阶段贯通17 经济与社会生活.docx
免费
0下载
2014年江苏省高考历史试卷解析版   .pdf
2014年江苏省高考历史试卷解析版 .pdf
免费
22下载
我的小文库
实名认证
内容提供者

提供高质量免费文档试卷下载,如果满意请告诉您身边的人,如果不满意请告诉我们,您的意见对于我们很重要,是我们不断进步的动力

阅读排行

确认删除?
回到顶部
客服号
  • 客服QQ点击这里给我发消息
QQ群
  • QQ群点击这里加入QQ群
提交所需资料详情,我们来帮找资料