2024年高考历史试卷(湖南)(解析卷) (1).docx本文件免费下载 【共13页】

2024年高考历史试卷(湖南)(解析卷) (1).docx
2024年高考历史试卷(湖南)(解析卷) (1).docx
2024年高考历史试卷(湖南)(解析卷) (1).docx
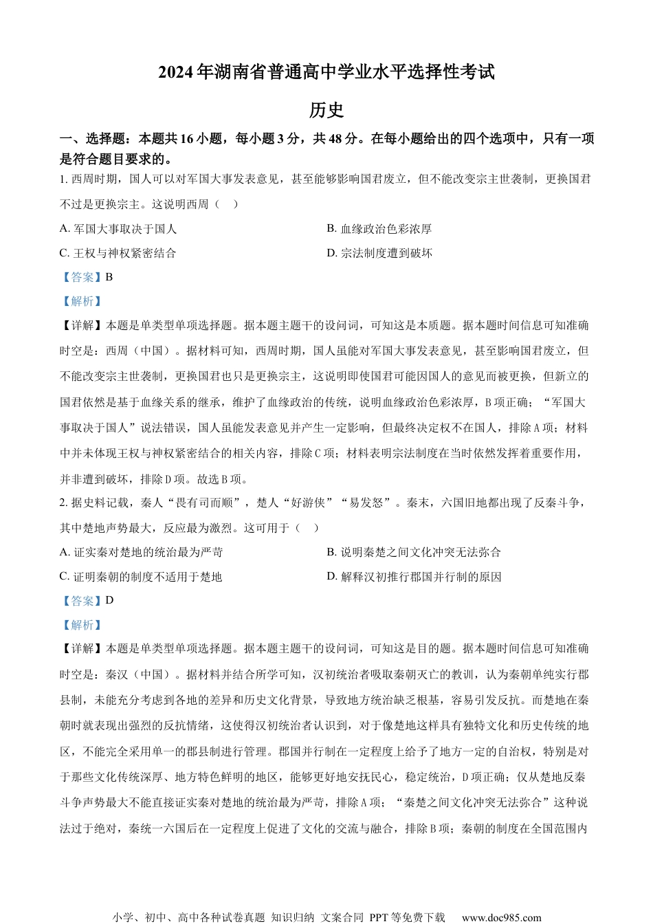
小学、初中、高中各种试卷真题知识归纳文案合同PPT等免费下载www.doc985.com2024年湖南省普通高中学业水平选择性考试历史一、选择题:本题共16小题,每小题3分,共48分。在每小题给出的四个选项中,只有一项是符合题目要求的。1.西周时期,国人可以对军国大事发表意见,甚至能够影响国君废立,但不能改变宗主世袭制,更换国君不过是更换宗主。这说明西周()A.军国大事取决于国人B.血缘政治色彩浓厚C.王权与神权紧密结合D.宗法制度遭到破坏【答案】B【解析】【详解】本题是单类型单项选择题。据本题主题干的设问词,可知这是本质题。据本题时间信息可知准确时空是:西周(中国)。据材料可知,西周时期,国人虽能对军国大事发表意见,甚至影响国君废立,但不能改变宗主世袭制,更换国君也只是更换宗主,这说明即使国君可能因国人的意见而被更换,但新立的国君依然是基于血缘关系的继承,维护了血缘政治的传统,说明血缘政治色彩浓厚,B项正确;“军国大事取决于国人”说法错误,国人虽能发表意见并产生一定影响,但最终决定权不在国人,排除A项;材料中并未体现王权与神权紧密结合的相关内容,排除C项;材料表明宗法制度在当时依然发挥着重要作用,并非遭到破坏,排除D项。故选B项。2.据史料记载,秦人“畏有司而顺”,楚人“好游侠”“易发怒”。秦末,六国旧地都出现了反秦斗争,其中楚地声势最大,反应最为激烈。这可用于()A.证实秦对楚地的统治最为严苛B.说明秦楚之间文化冲突无法弥合C.证明秦朝的制度不适用于楚地D.解释汉初推行郡国并行制的原因【答案】D【解析】【详解】本题是单类型单项选择题。据本题主题干的设问词,可知这是目的题。据本题时间信息可知准确时空是:秦汉(中国)。据材料并结合所学可知,汉初统治者吸取秦朝灭亡的教训,认为秦朝单纯实行郡县制,未能充分考虑到各地的差异和历史文化背景,导致地方统治缺乏根基,容易引发反抗。而楚地在秦朝时就表现出强烈的反抗情绪,这使得汉初统治者认识到,对于像楚地这样具有独特文化和历史传统的地区,不能完全采用单一的郡县制进行管理。郡国并行制在一定程度上给予了地方一定的自治权,特别是对于那些文化传统深厚、地方特色鲜明的地区,能够更好地安抚民心,稳定统治,D项正确;仅从楚地反秦斗争声势最大不能直接证实秦对楚地的统治最为严苛,排除A项;“秦楚之间文化冲突无法弥合”这种说法过于绝对,秦统一六国后在一定程度上促进了文化的交流与融合,排除B项;秦朝的制度在全国范围内小学、初中、高中各种试卷真题知识归纳文案合同PPT等免费下载www.doc985.com推行,不能简单地说不适用于楚地,而是秦朝的统治方式在楚地未能充分考虑当地的情况,排除C项。故选D项。3.下表为史籍所载东汉至南朝时期官府掌握的湖南地区户口数和人口数。其变化的主要原因是()时间户口数(万)人口数(万)东汉永和五年(140)64.98281.32西晋太康初年(280-289)14.2385.39南朝宋昇明三年(479)4.1933.48A.大规模的瘟疫流行B.战乱异常频繁C.豪强大族势力膨胀D.官府组织移民【答案】C【解析】【详解】本题是单类型单项选择题。据本题主题干的设问词,可知这是原因题。据本题时间信息可知准确时空是:东汉至南朝时期(中国)。据材料可知,从东汉永和五年到南朝宋昇明三年,湖南地区官府掌握的户口数和人口数下降幅度很大,结合所学可知,从东汉末年开始,北方战乱不断,北方人民为躲避战乱,大量流亡南下,南方人口相对来说,下降幅度较小,而材料中的官府掌握的户数和人口数十不存一,这说明部分户数和人口数被地方豪强大族掌握,C项正确;大规模的瘟疫流行不是官府控制人口大幅减少的主要原因,排除A项;此时期南方相对安定,排除B项;官府组织移民可能会使人口在地区间发生流动,但通常不会导致总体数量如此大幅度的减少,排除D项。故选C项。4.敦煌文书多见唐中叶以后的雇工契,如唐宣宗大中八年(854)某人雇长工,契约中写明工期和酬劳,规定受雇者必须认真劳作,不得旷工,“若先悔者,罚青麦十驮”。由此可推知当时()A.雇工经营成为主要经营方式B.国家对农民人身控制减弱C.小农经济仍然占据主导地位D.商品经济得...

1、当您付费下载文档后,您只拥有了使用权限,并不意味着购买了版权,文档只能用于自身使用,不得用于其他商业用途(如 [转卖]进行直接盈利或[编辑后售卖]进行间接盈利)。
2、本站所有内容均由合作方或网友上传,本站不对文档的完整性、权威性及其观点立场正确性做任何保证或承诺!文档内容仅供研究参考,付费前请自行鉴别。
3、如文档内容存在违规,或者侵犯商业秘密、侵犯著作权等,请点击“违规举报”。

碎片内容

与本文档类似文档
2024高考试卷湖北历史-试题-p.docx
2024高考试卷湖北历史-试题-p.docx
免费
1下载
江苏省南通市泰州市2022届高三二模历史试题(解析版).docx
江苏省南通市泰州市2022届高三二模历史试题(解析版).docx
免费
0下载
1996年山东高考历史真题及答案.doc
1996年山东高考历史真题及答案.doc
免费
29下载
2025届高中历史一轮复习:第四单元 阶段贯通4 宋元时期(共23张PPT).pptx
2025届高中历史一轮复习:第四单元 阶段贯通4 宋元时期(共23张PPT).pptx
免费
0下载
2024年新高考历史资料  近代以来的世界贸易与文化交流的扩展专项练习--2024届高三历史统编版二轮复习解析版.docx
2024年新高考历史资料 近代以来的世界贸易与文化交流的扩展专项练习--2024届高三历史统编版二轮复习解析版.docx
免费
0下载
【2024年一轮复习收官卷】第一模拟(江苏卷)(解析版).docx
【2024年一轮复习收官卷】第一模拟(江苏卷)(解析版).docx
免费
0下载
2025年新高考历史资料  板块四 第十一单元 阶段贯通11 世界古代史.pptx
2025年新高考历史资料 板块四 第十一单元 阶段贯通11 世界古代史.pptx
免费
0下载
2016年天津市高考历史试卷解析版    word版.doc
2016年天津市高考历史试卷解析版 word版.doc
免费
22下载
2010年北京市高考历史试卷(原卷版).pdf
2010年北京市高考历史试卷(原卷版).pdf
免费
15下载
2024年新高考历史资料  热点话题06 周年热点和学术热点(原卷版).docx
2024年新高考历史资料 热点话题06 周年热点和学术热点(原卷版).docx
免费
0下载
2013年高考历史试卷(新课标Ⅱ)(空白卷) (9).docx
2013年高考历史试卷(新课标Ⅱ)(空白卷) (9).docx
免费
0下载
24版微专题小练习·历史(新教材)(XL-8)第60练.docx
24版微专题小练习·历史(新教材)(XL-8)第60练.docx
免费
1下载
2025年新高考历史资料  专题09 工业革命时期:近代后期的西方世界(原卷版).docx
2025年新高考历史资料 专题09 工业革命时期:近代后期的西方世界(原卷版).docx
免费
0下载
1995年江苏高考历史真题及答案.doc
1995年江苏高考历史真题及答案.doc
免费
5下载
12.湖北省武汉市华中师范大学第一附属中学2024届高三上学期期中考试历史试题.pdf
12.湖北省武汉市华中师范大学第一附属中学2024届高三上学期期中考试历史试题.pdf
免费
22下载
2024年高考历史一轮复习(部编版) 板块7 第15单元 第46讲 世界古代的食物生产、商业贸易与居住环境.pptx
2024年高考历史一轮复习(部编版) 板块7 第15单元 第46讲 世界古代的食物生产、商业贸易与居住环境.pptx
免费
0下载
精品解析:上海市静安区2023-2024学年高三上学期1月教学质量检测历史试卷(解析版).docx
精品解析:上海市静安区2023-2024学年高三上学期1月教学质量检测历史试卷(解析版).docx
免费
0下载
精品解析:2024届上海市嘉定区高三上学期第一次质量调研(一模)历史试卷(原卷版).docx
精品解析:2024届上海市嘉定区高三上学期第一次质量调研(一模)历史试卷(原卷版).docx
免费
0下载
第04讲+西汉与东汉——统一多民族封建国家的巩固-【精准备考】2025年新高三历史一轮复习备课课件(新教材新高考).pptx
第04讲+西汉与东汉——统一多民族封建国家的巩固-【精准备考】2025年新高三历史一轮复习备课课件(新教材新高考).pptx
免费
0下载
2024年新高考历史资料  第11讲 中国古代的法治教化、商业贸易及货币与赋税制度(原卷版) (1).docx
2024年新高考历史资料 第11讲 中国古代的法治教化、商业贸易及货币与赋税制度(原卷版) (1).docx
免费
0下载
我的小文库
实名认证
内容提供者

提供高质量免费文档试卷下载,如果满意请告诉您身边的人,如果不满意请告诉我们,您的意见对于我们很重要,是我们不断进步的动力

阅读排行

确认删除?
回到顶部
客服号
  • 客服QQ点击这里给我发消息
QQ群
  • QQ群点击这里加入QQ群
提交所需资料详情,我们来帮找资料