2024年高考历史试卷(上海)(回忆版)(解析卷) (1).docx本文件免费下载 【共10页】

2024年高考历史试卷(上海)(回忆版)(解析卷) (1).docx
2024年高考历史试卷(上海)(回忆版)(解析卷) (1).docx
2024年高考历史试卷(上海)(回忆版)(解析卷) (1).docx
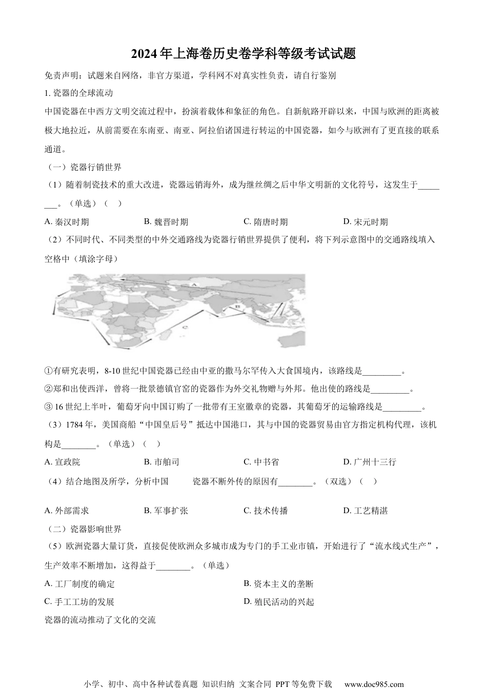
小学、初中、高中各种试卷真题知识归纳文案合同PPT等免费下载www.doc985.com2024年上海卷历史卷学科等级考试试题免责声明:试题来自网络,非官方渠道,学科网不对真实性负责,请自行鉴别1.瓷器的全球流动中国瓷器在中西方文明交流过程中,扮演着载体和象征的角色。自新航路开辟以来,中国与欧洲的距离被极大地拉近,从前需要在东南亚、南亚、阿拉伯诸国进行转运的中国瓷器,如今与欧洲有了更直接的联系通道。(一)瓷器行销世界(1)随着制瓷技术的重大改进,瓷器远销海外,成为继丝绸之后中华文明新的文化符号,这发生于________。(单选)()A.秦汉时期B.魏晋时期C.隋唐时期D.宋元时期(2)不同时代、不同类型的中外交通路线为瓷器行销世界提供了便利,将下列示意图中的交通路线填入空格中(填涂字母)①有研究表明,8-10世纪中国瓷器已经由中亚的撒马尔罕传入大食国境内,该路线是_________。②郑和出使西洋,曾将一批景德镇官窑的瓷器作为外交礼物赠与外邦。他出使的路线是_________。③16世纪上半叶,葡萄牙向中国订购了一批带有王室徽章的瓷器,其葡萄牙的运输路线是_________。(3)1784年,美国商船“中国皇后号”抵达中国港口,其与中国的瓷器贸易由官方指定机构代理,该机构是________。(单选)()A.宣政院B.市舶司C.中书省D.广州十三行(4)结合地图及所学,分析中国的瓷器不断外传的原因有________。(双选)()A.外部需求B.军事扩张C.技术传播D.工艺精湛(二)瓷器影响世界(5)欧洲瓷器大量订货,直接促使欧洲众多城市成为专门的手工业市镇,开始进行了“流水线式生产”,生产效率不断增加,这得益于________。(单选)A.工厂制度的确定B.资本主义的垄断C.手工工坊的发展D.殖民活动的兴起瓷器的流动推动了文化的交流小学、初中、高中各种试卷真题知识归纳文案合同PPT等免费下载www.doc985.com材料一:釉上彩中国乐师像(18世纪)材料二:清康熙年间开始出现珐琅影瓷,以中国传统白瓷胎为底,融入西方珐琅彩描绘制作而成。珐琅彩瓷装饰题材与风格亦受西方影响。(6)材料一是德意志制作的“中国风”瓷塑,其中的人物形象与中国当时的实际形象不其相符,表现出欧洲人自多的趣味和风尚,这一现象折射出________。(双选)()A.西方对中国文化的想象B.西方对中国文化的传承C.西方对中国文化的重构D.中西方文化之间的冲突(7)根据材料一和材料二,如何理解瓷器全球流动中的文化交流。【答案】(1)D(2)①.A.B.C②③(3)D(4)AD(5)A(6)AC(7)文化交流是双向互动的过程。中国古代瓷器输出不仅是一种商业交易,而且是一种文化交流。瓷器作为文化交流载体和媒介,丰富了文化内涵,促进文化发展。中国瓷器深受海外人们的喜爱,不仅被用于日常生活,且出现大量仿制中国各类瓷器现象,西方学习中国瓷器文化过程中进行了想象和重构,推动文化发展。中国也借鉴了西方文化,丰富中国瓷器文化。【解析】【小问1详解】本题是单类型单项选择题。据本题主题干的设问词,可知这是正向题。据本题时间信息可知准确时空是:宋元时期(中国)。根据所学知识可知,宋朝制瓷技术有重要改进,出现五大名窑,宋元时期,瓷器大量出口海外,成为继丝绸之路后中华文明新的物质象征,D项正确;其余选项时间均不符合,排除ABC项。故选D项。【小问2详解】(1)本题是填空题。8-10世纪,中国瓷器已经由中亚撒马尔罕传入大食国境内,图中A路线符合经由中亚传入大食国。(2)郑和出使西洋,经由海路到达亚非30多个国家,他出使的路线是B路线。(3)16世纪上半期新航路开辟,葡萄牙人经过新航路运输该批瓷器,路线应是C路线。【小问3详解】本题是单类型单项选择题。据本题主题干的设问词,可知这是正向题。据本题时间信息可知准确时空是:小学、初中、高中各种试卷真题知识归纳文案合同PPT等免费下载www.doc985.com1784年(中国)。根据所学可知,1784年,清朝当时已经设立广州十三行管理对外贸易,因此美国商船“中国皇后号”其与中国的瓷器贸易由官方指定机构代理是广州十三行,D项正确;宣政院是元朝时期管理西藏地方事务及全国宗教事务的机构,排除A项;市舶司是宋朝时期管理对外贸易的...

1、当您付费下载文档后,您只拥有了使用权限,并不意味着购买了版权,文档只能用于自身使用,不得用于其他商业用途(如 [转卖]进行直接盈利或[编辑后售卖]进行间接盈利)。
2、本站所有内容均由合作方或网友上传,本站不对文档的完整性、权威性及其观点立场正确性做任何保证或承诺!文档内容仅供研究参考,付费前请自行鉴别。
3、如文档内容存在违规,或者侵犯商业秘密、侵犯著作权等,请点击“违规举报”。

碎片内容

与本文档类似文档
2025新教材历史高考第一轮基础练习--第十九单元渊源流长的中华文化与丰富多样的世界文化过关检测(含答案).docx
2025新教材历史高考第一轮基础练习--第十九单元渊源流长的中华文化与丰富多样的世界文化过关检测(含答案).docx
免费
0下载
上海市嘉定区2020年高三第一学期期末(一模)学科质量检测历史试卷(word原卷版).docx
上海市嘉定区2020年高三第一学期期末(一模)学科质量检测历史试卷(word原卷版).docx
免费
0下载
二轮专项分层特训卷•历史仿真模拟 1.doc
二轮专项分层特训卷•历史仿真模拟 1.doc
免费
2下载
高中2023《微专题·小练习》·历史专练九 资本主义政治制度在欧洲大陆的扩展.docx
高中2023《微专题·小练习》·历史专练九 资本主义政治制度在欧洲大陆的扩展.docx
免费
0下载
2025年新高考历史资料  版块五 第十六单元 第56讲 货币与赋税制度 (1).docx
2025年新高考历史资料 版块五 第十六单元 第56讲 货币与赋税制度 (1).docx
免费
0下载
2025年新高考历史资料  第20讲 中国特色社会主义新时代(讲义)(原卷版).docx
2025年新高考历史资料 第20讲 中国特色社会主义新时代(讲义)(原卷版).docx
免费
0下载
精品解析:2024届上海市崇明区高三下学期第二次学业水质量调研历史试卷(原卷版).docx
精品解析:2024届上海市崇明区高三下学期第二次学业水质量调研历史试卷(原卷版).docx
免费
0下载
上海市杨浦区2016年高三第一学期期末(一模)学科质量检测历史试题及答案(word版).doc
上海市杨浦区2016年高三第一学期期末(一模)学科质量检测历史试题及答案(word版).doc
免费
0下载
2012年全国统一高考历史试卷(新课标)(含解析版).doc
2012年全国统一高考历史试卷(新课标)(含解析版).doc
免费
5下载
2025年新高考历史资料  板块一 第二单元 第4讲 汉代统一多民族封建国家的巩固 (2).docx
2025年新高考历史资料 板块一 第二单元 第4讲 汉代统一多民族封建国家的巩固 (2).docx
免费
0下载
高中2022·微专题·小练习·历史【统考版】专题小练二十四.docx
高中2022·微专题·小练习·历史【统考版】专题小练二十四.docx
免费
0下载
2013年浙江省高考历史试卷.doc
2013年浙江省高考历史试卷.doc
免费
0下载
工业革命与马克思主义的诞生-2023-2024学年高三历史二轮(专题训练)原卷版.docx
工业革命与马克思主义的诞生-2023-2024学年高三历史二轮(专题训练)原卷版.docx
免费
0下载
2024年高考历史一轮复习(部编版) 板块7 第15单元 第43讲 中国古代的法律与教化.pptx
2024年高考历史一轮复习(部编版) 板块7 第15单元 第43讲 中国古代的法律与教化.pptx
免费
0下载
2024年新高考历史资料  专题04 反映体现类选择题(原卷版) .docx
2024年新高考历史资料 专题04 反映体现类选择题(原卷版) .docx
免费
0下载
江苏省盐城市盐城中学2023届高三一模历史试题(解析版).docx
江苏省盐城市盐城中学2023届高三一模历史试题(解析版).docx
免费
0下载
2023年高考历史试卷(新课标)(解析卷).docx
2023年高考历史试卷(新课标)(解析卷).docx
免费
0下载
精品解析:2022年湖南省普通高中学业水平合格性考试历史模拟试卷(二)(解析版).docx
精品解析:2022年湖南省普通高中学业水平合格性考试历史模拟试卷(二)(解析版).docx
免费
1下载
适用于新高考新教材备战2025届高考历史一轮总复习第16单元货币赋税制度与基层治理社会保障课时练第51讲世界主要国家的基层治理与社会保障课件.pptx
适用于新高考新教材备战2025届高考历史一轮总复习第16单元货币赋税制度与基层治理社会保障课时练第51讲世界主要国家的基层治理与社会保障课件.pptx
免费
0下载
2024年高考历史一轮复习讲义(部编版)第11讲 中国古代的法治教化、商业贸易及货币与赋税制度.doc
2024年高考历史一轮复习讲义(部编版)第11讲 中国古代的法治教化、商业贸易及货币与赋税制度.doc
免费
28下载
我的小文库
实名认证
内容提供者

提供高质量免费文档试卷下载,如果满意请告诉您身边的人,如果不满意请告诉我们,您的意见对于我们很重要,是我们不断进步的动力

阅读排行

确认删除?
回到顶部
客服号
  • 客服QQ点击这里给我发消息
QQ群
  • QQ群点击这里加入QQ群
提交所需资料详情,我们来帮找资料