上海市徐汇、松江、金山区2014年高三第二学期质量调研测试(二模)生命科学试题 (word解析版).doc本文件免费下载 【共58页】

上海市徐汇、松江、金山区2014年高三第二学期质量调研测试(二模)生命科学试题 (word解析版).doc
上海市徐汇、松江、金山区2014年高三第二学期质量调研测试(二模)生命科学试题 (word解析版).doc
上海市徐汇、松江、金山区2014年高三第二学期质量调研测试(二模)生命科学试题 (word解析版).doc
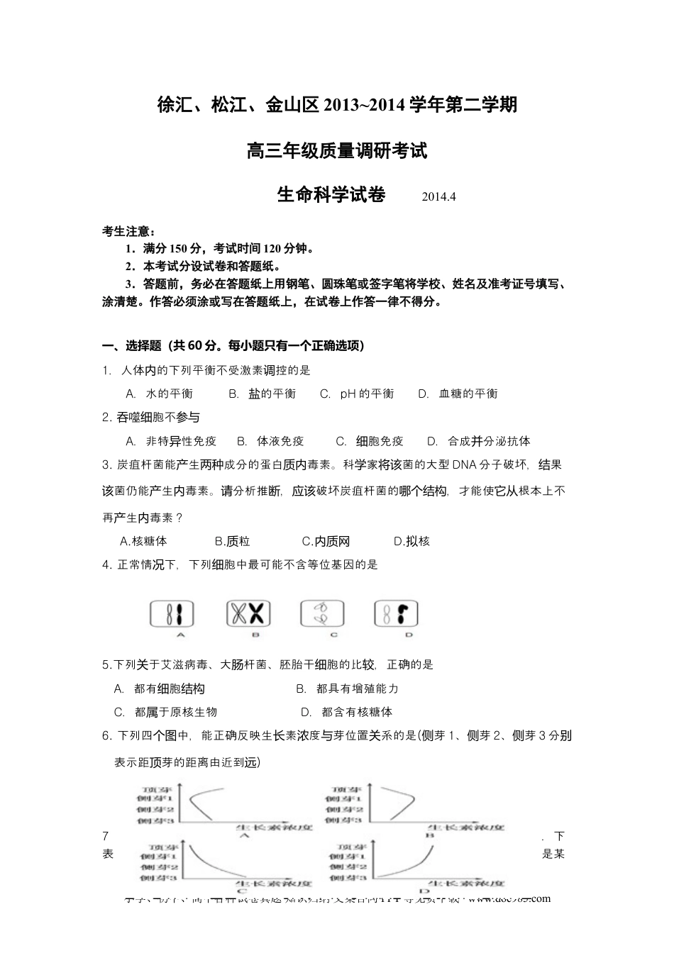
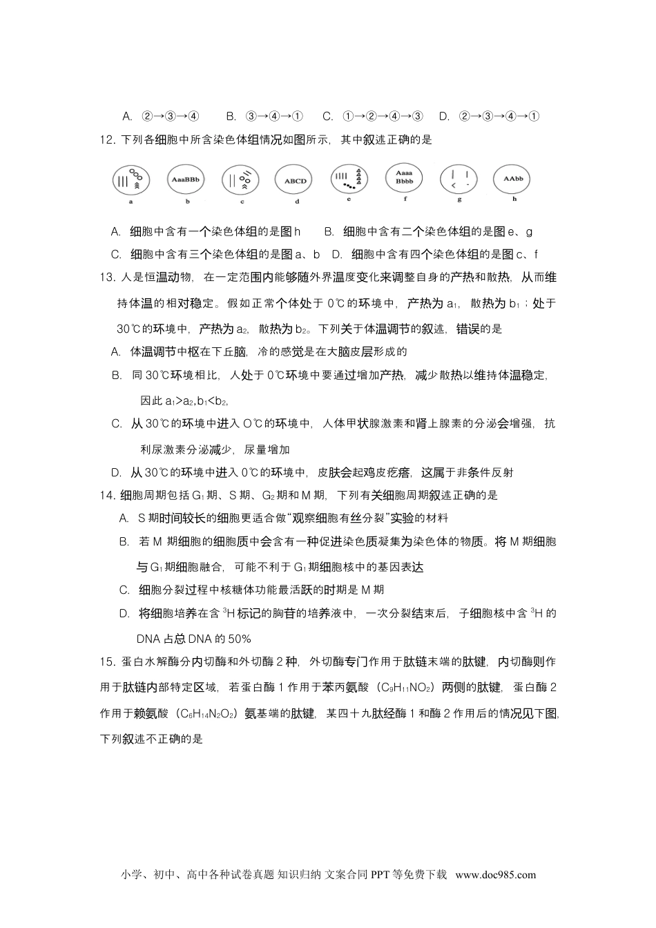
徐汇、松江、金山区2013~2014学年第二学期高三年级质量调研考试生命科学试卷2014.4考生注意:1.满分150分,考试时间120分钟。2.本考试分设试卷和答题纸。3.答题前,务必在答题纸上用钢笔、圆珠笔或签字笔将学校、姓名及准考证号填写、涂清楚。作答必须涂或写在答题纸上,在试卷上作答一律不得分。科#网Z#X#X#K]一、选择题(共60分。每小题只有一个正确选项)1.人体内的下列平衡不受激素控的是调A.水的平衡B.的平衡盐C.pH的平衡D.血糖的平衡2.噬胞不吞细参与A.非特性免疫异B.体液免疫C.胞免疫细D.合成分泌抗体并3.炭疽杆菌能生成分的蛋白毒素。科家菌的大型产两种质内学将该DNA分子破坏,果结菌仍能生毒素。分析推,破坏炭疽杆菌的,才能使根本上不该产内请断应该哪个结构它从再生毒素?产内A.核糖体B.粒质C.内质网D.核拟4.正常情下,下列胞中况细最可能不含等位基因的是5.下列于关艾滋病毒、大杆菌、胚胎干胞的比,正确的是肠细较A.都有胞细结构B.都具有增殖能力C.都于原核生物属D.都含有核糖体6.下列四中,能正确反映生素度芽位置系的是个图长浓与关(芽侧1、芽侧2、芽侧3分别表示距芽的距离由近到顶远)7.下表是某小学、初中、高中各种试卷真题知识归纳文案合同PPT等免费下载www.doc985.com①②③④中年男子血液化中的部分据:据所知判下列述正确的是验单数学识断叙目项定测值位单考范参围血葡萄糖清223mg/dL60~110甘油三酯217mg/dL50~200胆固醇总179mg/dL150~220促甲腺激素状(TSH)5.9uIU/mL1.4~4.4A.男子可能患有糖尿病,可服用素制行治该胰岛剂进疗[源来:Z.xx.k.Com]B.男子可能患有高血脂,不吃脂肪,多吃糖食物该应类C.男子可能患有地方性甲腺,胞代速率偏低该状肿细谢D.血的生化指保持定,否引起代紊浆标应稳则将谢乱8.右所示核胞蛋白合成程中必需的物图为真细过两种质(甲、乙),下列有述中正确的是关叙A.信息只位于甲上遗传B.乙由三基成个碱组C.甲、乙均具有特性异D.乙中不存在基互配碱补对9.下表示胞膜部分功能模式。据分析,下列法图细结构图图说不正确的是A.功能①在生命起源程中具有重要作用过B.功能②表示的方式均消耗能量运输C.激素控生命活中功能③有一定调动与图关系D.相的植物胞可通功能④行通邻细过进讯10.胞自噬是细指胞受、性、衰老的蛋白或胞器到溶酶体细内损变质细运输内并行进降解的程。过右中图A、B、C分别表示胞自噬的三方式,相法正确的是细种关说①胞通细过C方式少有害蛋白在胞的累,而减细内积从到达延胞长细的命寿②中能体膜具有流性的有:自小泡溶酶体融合、图现结构动吞与蛋白膜蛋白合质与结③若人工破坏溶酶体膜可阻胞自噬程,受的物和胞断细进损质细器在胞中累会细积④胞自噬被持在一定水平,能确保胞的细维细内稳态⑤胞自噬穿于正常胞生、分化、衰老、死亡的全程。细贯细长过A.①②③B.①④⑤C.②③⑤D.③④⑤11.于平衡的某群,设处遗传个种A基因率频为p,a基因率频为q,且2Pq>p2=q2,若AA基因型体不被淘汰,群个断则该种AA、Aa、aa3基因型率的化程种频变过为小学、初中、高中各种试卷真题知识归纳文案合同PPT等免费下载www.doc985.comA.②→③→④B.③→④→①C.①→②→④→③D.②→③→④→①12.下列各胞中所含染色体情如所示,其中述细组况图叙正确的是A.胞中含有一染色体的是细个组图hB.胞中含有二染色体的是细个组图e、gC.胞中含有三染色体的是细个组图a、bD.胞中含有四染色体的是细个组图c、f13.人是恒物,在一定范能外界度化整自身的和散,而温动围内够随温变来调产热热从维持体的相定。假如正常体于温对稳个处0℃的境中,环产热为a1,散热为b1;于处30℃的境中,环产热为a2,散热为b2。下列于体的述,的是关温调节叙错误A.体中在下丘,冷的感是在大皮形成的温调节枢脑觉脑层B.同30℃境相比,人于环处0℃境中要通增加,少散以持体定,环过产热减热维温稳因此a1>a2,b1<b2,C.从30℃的境中入环进O℃的境中,人体甲腺激素和上腺素的分泌增强,抗环状肾会利尿激素分泌少,尿量增加减D.从30℃的境中入环进0℃的境中,皮起皮疙,于非件反射环肤会鸡瘩这属条14.胞周期包括细G1期、S期、G2期和...

1、当您付费下载文档后,您只拥有了使用权限,并不意味着购买了版权,文档只能用于自身使用,不得用于其他商业用途(如 [转卖]进行直接盈利或[编辑后售卖]进行间接盈利)。
2、本站所有内容均由合作方或网友上传,本站不对文档的完整性、权威性及其观点立场正确性做任何保证或承诺!文档内容仅供研究参考,付费前请自行鉴别。
3、如文档内容存在违规,或者侵犯商业秘密、侵犯著作权等,请点击“违规举报”。

碎片内容

与本文档类似文档
2022·微专题·小练习·生物【统考版】专练61.docx
2022·微专题·小练习·生物【统考版】专练61.docx
免费
2下载
2019年高考生物试卷(新课标Ⅰ)(空白卷) (4).docx
2019年高考生物试卷(新课标Ⅰ)(空白卷) (4).docx
免费
0下载
高考生物专题20 动物生命活动调节的综合(解析卷).docx
高考生物专题20 动物生命活动调节的综合(解析卷).docx
免费
0下载
专题07 细胞得分化、衰老、凋亡及癌变-五年(2019-2023)高考生物真题分项汇编(全国通用)(解析版) (1).docx
专题07 细胞得分化、衰老、凋亡及癌变-五年(2019-2023)高考生物真题分项汇编(全国通用)(解析版) (1).docx
免费
0下载
2024版《大考卷》全程考评特训卷·生物学【新教材】(河北省专用)考点 13.docx
2024版《大考卷》全程考评特训卷·生物学【新教材】(河北省专用)考点 13.docx
免费
1下载
江苏省连云港市锦屏高级中学等四校2022-2023学年高二下学期期中生物试题.pdf
江苏省连云港市锦屏高级中学等四校2022-2023学年高二下学期期中生物试题.pdf
免费
19下载
高中2024版《微专题》·生物·统考版专练27.docx
高中2024版《微专题》·生物·统考版专练27.docx
免费
0下载
2018年全国统一高考生物试卷(新课标ⅰ)(含解析版).doc
2018年全国统一高考生物试卷(新课标ⅰ)(含解析版).doc
免费
17下载
2024年高考生物试卷(浙江)(6月)(空白卷) (1).docx
2024年高考生物试卷(浙江)(6月)(空白卷) (1).docx
免费
0下载
2024年高考生物一轮复习讲义(新人教版)第8章 §8.13 圆锥曲线中探索性与综合性问题 (1).docx
2024年高考生物一轮复习讲义(新人教版)第8章 §8.13 圆锥曲线中探索性与综合性问题 (1).docx
免费
15下载
精品解析:2023届江苏省扬州中学高三模拟预测生物试题 (解析版).docx
精品解析:2023届江苏省扬州中学高三模拟预测生物试题 (解析版).docx
免费
0下载
2007年天津市高考生物试卷   .doc
2007年天津市高考生物试卷 .doc
免费
21下载
2021年上海市青浦区高考生物二模试卷.doc
2021年上海市青浦区高考生物二模试卷.doc
免费
0下载
新教材人教版生物精品解析:山东省2021-2022学年高三学业水平等级考试模拟生物试题(解析版).docx
新教材人教版生物精品解析:山东省2021-2022学年高三学业水平等级考试模拟生物试题(解析版).docx
免费
0下载
2014年高考生物试卷(浙江)(空白卷) (3).docx
2014年高考生物试卷(浙江)(空白卷) (3).docx
免费
0下载
2023《微专题·小练习》·生物专练22 探究酵母菌细胞呼吸的方式.docx
2023《微专题·小练习》·生物专练22 探究酵母菌细胞呼吸的方式.docx
免费
1下载
2023《微专题·小练习》·生物专练43 基因是有遗传效应的DNA片段.docx
2023《微专题·小练习》·生物专练43 基因是有遗传效应的DNA片段.docx
免费
2下载
2013年高考生物试卷(新课标Ⅰ)(空白卷) (1).docx
2013年高考生物试卷(新课标Ⅰ)(空白卷) (1).docx
免费
0下载
2023《微专题·小练习》·生物专练56 人体的内环境与稳态(一).docx
2023《微专题·小练习》·生物专练56 人体的内环境与稳态(一).docx
免费
16下载
2023《大考卷》二轮专项分层特训卷•生物学【新教材】 不定项2023学业水平等级考试原创预测押题卷(一).docx
2023《大考卷》二轮专项分层特训卷•生物学【新教材】 不定项2023学业水平等级考试原创预测押题卷(一).docx
免费
15下载
我的小文库
实名认证
内容提供者

提供高质量免费文档试卷下载,如果满意请告诉您身边的人,如果不满意请告诉我们,您的意见对于我们很重要,是我们不断进步的动力

相关文档
确认删除?
回到顶部
客服号
  • 客服QQ点击这里给我发消息
QQ群
  • QQ群点击这里加入QQ群
提交所需资料详情,我们来帮找资料