上海市宝山区2018年高三第二学期期中(二模)学科质量检测生命科学试题及答案(word版).doc本文件免费下载 【共12页】

上海市宝山区2018年高三第二学期期中(二模)学科质量检测生命科学试题及答案(word版).doc
上海市宝山区2018年高三第二学期期中(二模)学科质量检测生命科学试题及答案(word版).doc
上海市宝山区2018年高三第二学期期中(二模)学科质量检测生命科学试题及答案(word版).doc
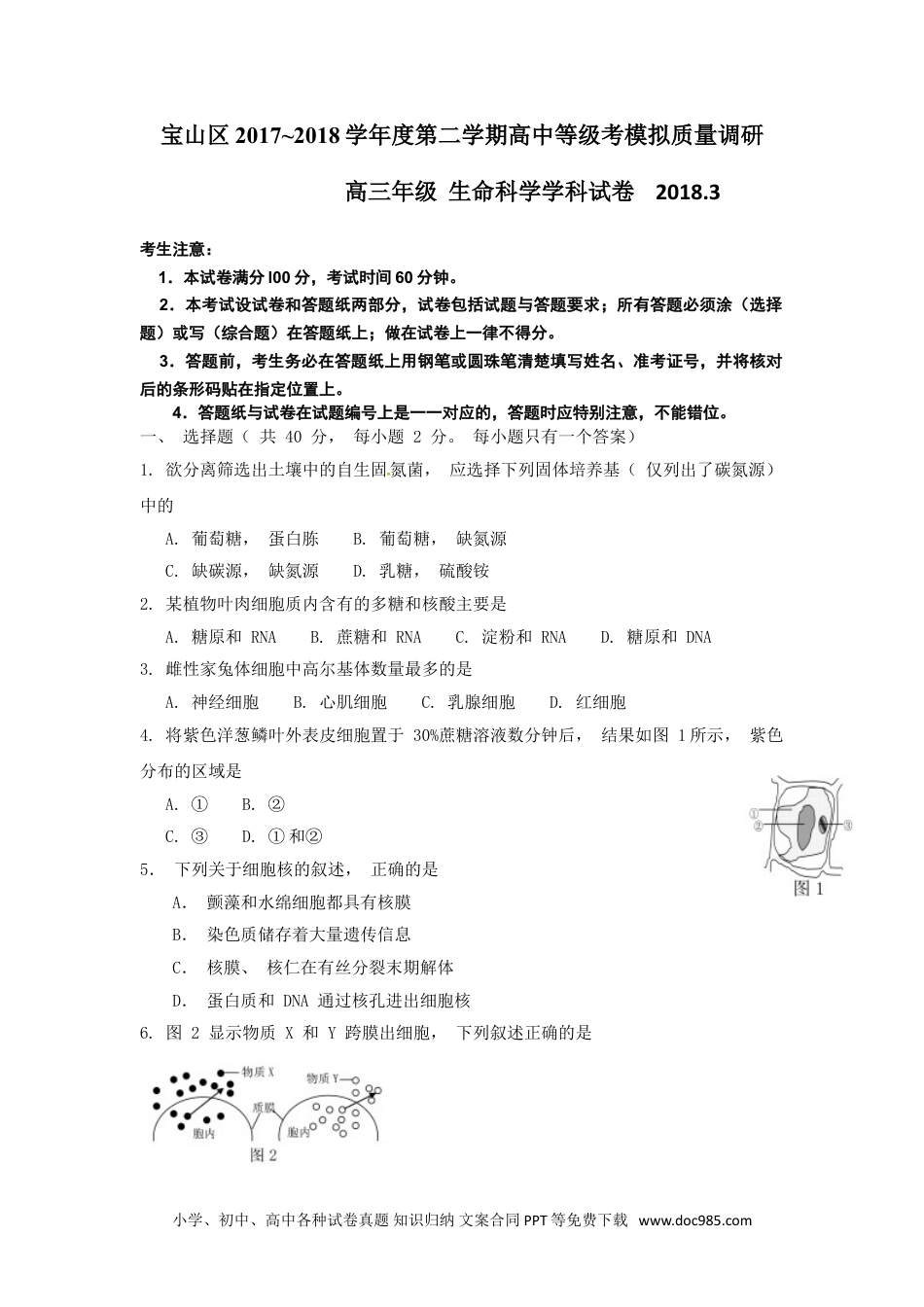
宝山区2017~2018学年度第二学期高中等级考模拟质量调研高三年级生命科学学科试卷2018.3考生注意:1.本试卷满分l00分,考试时间60分钟。2.本考试设试卷和答题纸两部分,试卷包括试题与答题要求;所有答题必须涂(选择题)或写(综合题)在答题纸上;做在试卷上一律不得分。3.答题前,考生务必在答题纸上用钢笔或圆珠笔清楚填写姓名、准考证号,并将核对后的条形码贴在指定位置上。4.答题纸与试卷在试题编号上是一一对应的,答题时应特别注意,不能错位。一、选择题(共40分,每小题2分。每小题只有一个答案)1.欲分离筛选出土壤中的自生固氮菌,应选择下列固体培养基(仅列出了碳氮源)中的A.葡萄糖,蛋白胨B.葡萄糖,缺氮源C.缺碳源,缺氮源D.乳糖,硫酸铵2.某植物叶肉细胞质内含有的多糖和核酸主要是A.糖原和RNAB.蔗糖和RNAC.淀粉和RNAD.糖原和DNA3.雌性家兔体细胞中高尔基体数量最多的是A.神经细胞B.心肌细胞C.乳腺细胞D.红细胞4.将紫色洋葱鳞叶外表皮细胞置于30%蔗糖溶液数分钟后,结果如图1所示,紫色分布的区域是A.①B.②C.③D.①和②5.下列关于细胞核的叙述,正确的是A.颤藻和水绵细胞都具有核膜B.染色质储存着大量遗传信息C.核膜、核仁在有丝分裂末期解体D.蛋白质和DNA通过核孔进出细胞核6.图2显示物质X和Y跨膜出细胞,下列叙述正确的是小学、初中、高中各种试卷真题知识归纳文案合同PPT等免费下载www.doc985.comA.物质X可能是碘B.物质Y一定是二氧化碳C.物质X和Y出细胞都需要能量D.物质X出细胞的数量取决于相应载体数量7.下列不属于艾滋病的主要传播途径是A.血液传播B.胎盘传播C.空气传播D.体液传播[来源:学科网]8.细胞内的能量供应机制可表示为图3,下列说法中错误的是[来源:Z|xx|k.Com]A.图中X代表的是ATPB.ATP中含两个高能磷酸键C.ATP是生命活动的直接能源物质D.酶Ⅰ促进光合作用,酶Ⅱ促进呼吸作用9.一学生在15分钟内相继进行四次俯卧撑。图4表示每次俯卧撑数,对这一结果最合理的解释是[来源:Zxxk.Com]A.肝糖原不足B.葡萄糖转化为酒精C.供氧不足,乳酸积累D.肌肉组织中CO2过剩10.酵母菌在无氧状态和有氧状态下均可存活。图5表示的酵母菌呼吸作用过程,正确的是[来源:Z#xx#k.Com]A.①式代表水解反应B.②式代表缩合反应C.③是二氧化碳D.④是水小学、初中、高中各种试卷真题知识归纳文案合同PPT等免费下载www.doc985.com11.灭菌的标准是A.杀死所有的细菌B.杀死所有的微生物的细胞、芽孢和孢子C.杀死所有的病原微生物D.使病原菌不生长12.能正确表示病毒或病菌侵入机体后,引起血液中抗体浓度变化的是(①表示第一次感染,②表示第二次感染)13.在牛蛙的脊髓反射实验中,若只要证明神经中枢是完成曲腿反射必不可少的环节,下列操作不必要的是A.环割后肢脚趾尖皮肤B.用探针破坏牛蛙的脊髓C.用0.5%HCl溶液刺激趾尖D.剪去牛蛙的脑14.图6表示细胞分裂分化的过程,其中属于细胞分化的过程是A.仅有①B.有②和③C.仅②D.有①②和③15.—般来说,当人们感到口渴时,其体内的A.抗利尿激素分泌减少,肾小管、集合管重吸收水的能力减弱B.抗利尿激素分泌减少,肾小管、集合管重吸收水的能力增强C.抗利尿激素分泌增多,肾小管、集合管重吸收水的能力减弱D.抗利尿激素分泌增多,肾小管、集合管重吸收水的能力增强16.图7示酵母菌有丝分裂过程某些特点出现与时间的关系图,该细胞的细胞周期长度是小学、初中、高中各种试卷真题知识归纳文案合同PPT等免费下载www.doc985.comA.约25分钟B.约40分钟C.约45分钟D.90分钟以上17.2017年诞生的“中中”和“华华”猕猴,是取母猕猴体细胞核注入去除细胞核的卵细胞中,通过人工方式激活后再送入另一母猕猴子宫发育成的个体,此过程使用的技术属于A.人工受精B.克隆技术C.单倍体育种技术D.杂交育种技术18.果蝇唾液腺细胞巨大染色体上有许多宽窄不一的横纹,下列描述中正确的是A.果蝇唾液腺细胞有一条特别大的X染色体B.宽窄不一是DNA复制次数不一致所致C.染色体上的横纹(区带)是很多基因的集合D.横纹的数目和位置在同种不同果蝇个体中都不同19.蒲公英种群密度取样调查过程是①随机选取若干样方②计数每个样方的个体数目③确定某一地段中...

1、当您付费下载文档后,您只拥有了使用权限,并不意味着购买了版权,文档只能用于自身使用,不得用于其他商业用途(如 [转卖]进行直接盈利或[编辑后售卖]进行间接盈利)。
2、本站所有内容均由合作方或网友上传,本站不对文档的完整性、权威性及其观点立场正确性做任何保证或承诺!文档内容仅供研究参考,付费前请自行鉴别。
3、如文档内容存在违规,或者侵犯商业秘密、侵犯著作权等,请点击“违规举报”。

碎片内容

与本文档类似文档
2022·微专题·小练习·生物【统考版】专练61.docx
2022·微专题·小练习·生物【统考版】专练61.docx
免费
2下载
2019年高考生物试卷(新课标Ⅰ)(空白卷) (4).docx
2019年高考生物试卷(新课标Ⅰ)(空白卷) (4).docx
免费
0下载
高考生物专题20 动物生命活动调节的综合(解析卷).docx
高考生物专题20 动物生命活动调节的综合(解析卷).docx
免费
0下载
专题07 细胞得分化、衰老、凋亡及癌变-五年(2019-2023)高考生物真题分项汇编(全国通用)(解析版) (1).docx
专题07 细胞得分化、衰老、凋亡及癌变-五年(2019-2023)高考生物真题分项汇编(全国通用)(解析版) (1).docx
免费
0下载
2024版《大考卷》全程考评特训卷·生物学【新教材】(河北省专用)考点 13.docx
2024版《大考卷》全程考评特训卷·生物学【新教材】(河北省专用)考点 13.docx
免费
1下载
江苏省连云港市锦屏高级中学等四校2022-2023学年高二下学期期中生物试题.pdf
江苏省连云港市锦屏高级中学等四校2022-2023学年高二下学期期中生物试题.pdf
免费
19下载
高中2024版《微专题》·生物·统考版专练27.docx
高中2024版《微专题》·生物·统考版专练27.docx
免费
0下载
2018年全国统一高考生物试卷(新课标ⅰ)(含解析版).doc
2018年全国统一高考生物试卷(新课标ⅰ)(含解析版).doc
免费
17下载
2024年高考生物试卷(浙江)(6月)(空白卷) (1).docx
2024年高考生物试卷(浙江)(6月)(空白卷) (1).docx
免费
0下载
2024年高考生物一轮复习讲义(新人教版)第8章 §8.13 圆锥曲线中探索性与综合性问题 (1).docx
2024年高考生物一轮复习讲义(新人教版)第8章 §8.13 圆锥曲线中探索性与综合性问题 (1).docx
免费
15下载
精品解析:2023届江苏省扬州中学高三模拟预测生物试题 (解析版).docx
精品解析:2023届江苏省扬州中学高三模拟预测生物试题 (解析版).docx
免费
0下载
2007年天津市高考生物试卷   .doc
2007年天津市高考生物试卷 .doc
免费
21下载
2021年上海市青浦区高考生物二模试卷.doc
2021年上海市青浦区高考生物二模试卷.doc
免费
0下载
新教材人教版生物精品解析:山东省2021-2022学年高三学业水平等级考试模拟生物试题(解析版).docx
新教材人教版生物精品解析:山东省2021-2022学年高三学业水平等级考试模拟生物试题(解析版).docx
免费
0下载
2014年高考生物试卷(浙江)(空白卷) (3).docx
2014年高考生物试卷(浙江)(空白卷) (3).docx
免费
0下载
2023《微专题·小练习》·生物专练22 探究酵母菌细胞呼吸的方式.docx
2023《微专题·小练习》·生物专练22 探究酵母菌细胞呼吸的方式.docx
免费
1下载
2023《微专题·小练习》·生物专练43 基因是有遗传效应的DNA片段.docx
2023《微专题·小练习》·生物专练43 基因是有遗传效应的DNA片段.docx
免费
2下载
2013年高考生物试卷(新课标Ⅰ)(空白卷) (1).docx
2013年高考生物试卷(新课标Ⅰ)(空白卷) (1).docx
免费
0下载
2023《微专题·小练习》·生物专练56 人体的内环境与稳态(一).docx
2023《微专题·小练习》·生物专练56 人体的内环境与稳态(一).docx
免费
16下载
2023《大考卷》二轮专项分层特训卷•生物学【新教材】 不定项2023学业水平等级考试原创预测押题卷(一).docx
2023《大考卷》二轮专项分层特训卷•生物学【新教材】 不定项2023学业水平等级考试原创预测押题卷(一).docx
免费
15下载
我的小文库
实名认证
内容提供者

提供高质量免费文档试卷下载,如果满意请告诉您身边的人,如果不满意请告诉我们,您的意见对于我们很重要,是我们不断进步的动力

相关文档
确认删除?
回到顶部
客服号
  • 客服QQ点击这里给我发消息
QQ群
  • QQ群点击这里加入QQ群
提交所需资料详情,我们来帮找资料