精品解析:2024届上海市奉贤区高三下学期学业质量调研生物试题(解析版).docx本文件免费下载 【共14页】

精品解析:2024届上海市奉贤区高三下学期学业质量调研生物试题(解析版).docx
精品解析:2024届上海市奉贤区高三下学期学业质量调研生物试题(解析版).docx
精品解析:2024届上海市奉贤区高三下学期学业质量调研生物试题(解析版).docx
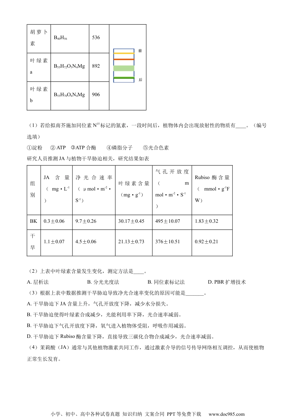
小学、初中、高中各种试卷真题知识归纳文案合同PPT等免费下载www.doc985.com2065-2024学年第二学期高三年级学业质量调研生物学试卷考生注意:1.试卷满分100分,考试时间60分钟。2.本考试分设试卷和答题纸。作答必须涂或写在答题纸上,在试卷上作答一律不得分。3.“单选”指每题只有一个选项为正确答案;“多选”指每题有两个或两个以上选项为正确答案;“编号选填”指每空有一个或多个选项为正确答案。1.河马的入侵上世纪80年代,一个毒枭将4只河马从非洲带到了哥伦比亚,养在私人庄园里,30年间,河马数量由4只增长为50多只。在非洲,河马会被狮子、鳄鱼捕食,在哥伦比亚,河马现已成为最大的入侵物种。河马白天在水里,晚上上岸,一天能吃掉40公斤水草,并排出大量粪便,造成水体富营养化,导致藻类大量繁殖,进而威胁鱼类生存。(1)根据材料分析,在河马生存的环境中,能量流动的起点是______,河马属于第____营养级。(2)下列编号①~④中,能正确表示能量流动方向的是_____,能正确表示信息传递方向的是________。(编号选填)①河马→狮子②河马狮子③狮子→河马④狮子鳄鱼↔↔(3)在非洲,河马7岁性成熟,而在哥伦比亚,河马3岁即可繁殖。由此可知,哥伦比亚地区河马种群数量的变化直接受________影响。请提出降低哥伦比亚河马数量的合理性建议(一条即可)____________________。(4)水体富营养化影响鱼类生存的原因是。A.高密度的藻类大量消耗水中的氧气,使鱼类缺氧死亡。B.高密度藻类粘附于鱼鳃上,阻碍了鱼类呼吸并导致鱼类窒息死亡。B.高密度藻类进行呼吸作用产生大量酒精,导致鱼类酒精中毒死亡。D.缺氧使厌氧微生物增加,分解尸体产生硫化氢、甲烷等有毒物质,加重鱼类死亡。(5)河马从非洲迁入哥伦比亚后,可能发生________。A.基因突变B.基因重组B.自然选择D.定向变异【答案】1..①水草②.二2..①①.②②④3..①出生率②.对河马实施安乐死##对雄性河马实施绝育4.ABD5.ABB小学、初中、高中各种试卷真题知识归纳文案合同PPT等免费下载www.doc985.com【解析】【分析】能量流动指生态系统中能量输入、传递、转化和散失的过程。能量流动是生态系统的重要功能,在生态系统中,生物与环境,生物与生物间的密切联系,可以通过能量流动来实现,能量流动两大特点:单向流动,逐级递减。【小问1详解】生产者能够将无机物转化为有机物,根据材料分析,在河马生存的环境中,能量流动的起点是生产者,即水草;河马以水草为食,属于第二营养级。【小问2详解】能量流动是沿着食物链和食物网的方向进行的,是低营养级→高营养级进行的,能正确表示能量流动方向的是①河马→狮;生态系统的信息传递是双向的,能正确表示信息传递方向的是②河马狮子↔、④狮子↔鳄鱼。【小问3详解】分析题意,在非洲,河马7岁性成熟,而在哥伦比亚,河马3岁即可繁殖,说明哥伦比亚地区河马种群数量的变化直接受出生率影响;结合题意可知,降低哥伦比亚河马数量的措施有:对河马实施安乐死、对雄性河马实施绝育。【小问4详解】A、水中的溶解氧是有限的,高密度的藻类大量消耗水中的氧气,使鱼类缺氧死亡,A正确;B、高密度藻类粘附于鱼鳃上,阻碍了鱼类呼吸并导致鱼类窒息死亡,使鱼类数量降低,B正确;B、鱼类无氧呼吸的产物是乳酸而不是酒精,B错误;D、缺氧使厌氧微生物增加,分解尸体产生硫化氢、甲烷等有毒物质,加重鱼类死亡,D正确。故选ABD。【小问5详解】突变和基因重组都属于变异,变异是不定向的,自然选择能决定生物进化方向,故河马从非洲迁入哥伦比亚后,可能发生基因突变、基因重组、自然选择。故选ABB。2.茉莉酸的调控茉莉酸(JA)是一种植物内源合成的脂类激素,调控根的生长、气孔开放度、氮和磷的吸收以及多种植物逆境胁迫等植物生命活动。下表为植物叶绿体色素的相关数据。色素名称化学式分子量色素分离结果叶黄素B40H56O2568小学、初中、高中各种试卷真题知识归纳文案合同PPT等免费下载www.doc985.com胡萝卜素B40H56536叶绿素aB55H72O5N4Mg892叶绿素bB55H70O6N4Mg906(1)若给拟南芥施加同位素N15标记的氮素,一段时间后,植物体内会出现放射性的物质有____。(编号选填...

1、当您付费下载文档后,您只拥有了使用权限,并不意味着购买了版权,文档只能用于自身使用,不得用于其他商业用途(如 [转卖]进行直接盈利或[编辑后售卖]进行间接盈利)。
2、本站所有内容均由合作方或网友上传,本站不对文档的完整性、权威性及其观点立场正确性做任何保证或承诺!文档内容仅供研究参考,付费前请自行鉴别。
3、如文档内容存在违规,或者侵犯商业秘密、侵犯著作权等,请点击“违规举报”。

碎片内容

与本文档类似文档
2022·微专题·小练习·生物【统考版】专练61.docx
2022·微专题·小练习·生物【统考版】专练61.docx
免费
2下载
2019年高考生物试卷(新课标Ⅰ)(空白卷) (4).docx
2019年高考生物试卷(新课标Ⅰ)(空白卷) (4).docx
免费
0下载
高考生物专题20 动物生命活动调节的综合(解析卷).docx
高考生物专题20 动物生命活动调节的综合(解析卷).docx
免费
0下载
专题07 细胞得分化、衰老、凋亡及癌变-五年(2019-2023)高考生物真题分项汇编(全国通用)(解析版) (1).docx
专题07 细胞得分化、衰老、凋亡及癌变-五年(2019-2023)高考生物真题分项汇编(全国通用)(解析版) (1).docx
免费
0下载
2024版《大考卷》全程考评特训卷·生物学【新教材】(河北省专用)考点 13.docx
2024版《大考卷》全程考评特训卷·生物学【新教材】(河北省专用)考点 13.docx
免费
1下载
江苏省连云港市锦屏高级中学等四校2022-2023学年高二下学期期中生物试题.pdf
江苏省连云港市锦屏高级中学等四校2022-2023学年高二下学期期中生物试题.pdf
免费
19下载
高中2024版《微专题》·生物·统考版专练27.docx
高中2024版《微专题》·生物·统考版专练27.docx
免费
0下载
2018年全国统一高考生物试卷(新课标ⅰ)(含解析版).doc
2018年全国统一高考生物试卷(新课标ⅰ)(含解析版).doc
免费
17下载
2024年高考生物试卷(浙江)(6月)(空白卷) (1).docx
2024年高考生物试卷(浙江)(6月)(空白卷) (1).docx
免费
0下载
2024年高考生物一轮复习讲义(新人教版)第8章 §8.13 圆锥曲线中探索性与综合性问题 (1).docx
2024年高考生物一轮复习讲义(新人教版)第8章 §8.13 圆锥曲线中探索性与综合性问题 (1).docx
免费
15下载
精品解析:2023届江苏省扬州中学高三模拟预测生物试题 (解析版).docx
精品解析:2023届江苏省扬州中学高三模拟预测生物试题 (解析版).docx
免费
0下载
2007年天津市高考生物试卷   .doc
2007年天津市高考生物试卷 .doc
免费
21下载
2021年上海市青浦区高考生物二模试卷.doc
2021年上海市青浦区高考生物二模试卷.doc
免费
0下载
新教材人教版生物精品解析:山东省2021-2022学年高三学业水平等级考试模拟生物试题(解析版).docx
新教材人教版生物精品解析:山东省2021-2022学年高三学业水平等级考试模拟生物试题(解析版).docx
免费
0下载
2014年高考生物试卷(浙江)(空白卷) (3).docx
2014年高考生物试卷(浙江)(空白卷) (3).docx
免费
0下载
2023《微专题·小练习》·生物专练22 探究酵母菌细胞呼吸的方式.docx
2023《微专题·小练习》·生物专练22 探究酵母菌细胞呼吸的方式.docx
免费
1下载
2023《微专题·小练习》·生物专练43 基因是有遗传效应的DNA片段.docx
2023《微专题·小练习》·生物专练43 基因是有遗传效应的DNA片段.docx
免费
2下载
2013年高考生物试卷(新课标Ⅰ)(空白卷) (1).docx
2013年高考生物试卷(新课标Ⅰ)(空白卷) (1).docx
免费
0下载
2023《微专题·小练习》·生物专练56 人体的内环境与稳态(一).docx
2023《微专题·小练习》·生物专练56 人体的内环境与稳态(一).docx
免费
16下载
2023《大考卷》二轮专项分层特训卷•生物学【新教材】 不定项2023学业水平等级考试原创预测押题卷(一).docx
2023《大考卷》二轮专项分层特训卷•生物学【新教材】 不定项2023学业水平等级考试原创预测押题卷(一).docx
免费
15下载
我的小文库
实名认证
内容提供者

提供高质量免费文档试卷下载,如果满意请告诉您身边的人,如果不满意请告诉我们,您的意见对于我们很重要,是我们不断进步的动力

相关文档
确认删除?
回到顶部
客服号
  • 客服QQ点击这里给我发消息
QQ群
  • QQ群点击这里加入QQ群
提交所需资料详情,我们来帮找资料