【初中九年级生物】2021年福建省中考生物试题(原卷).doc本文件免费下载 【共9页】

【初中九年级生物】2021年福建省中考生物试题(原卷).doc
【初中九年级生物】2021年福建省中考生物试题(原卷).doc
【初中九年级生物】2021年福建省中考生物试题(原卷).doc
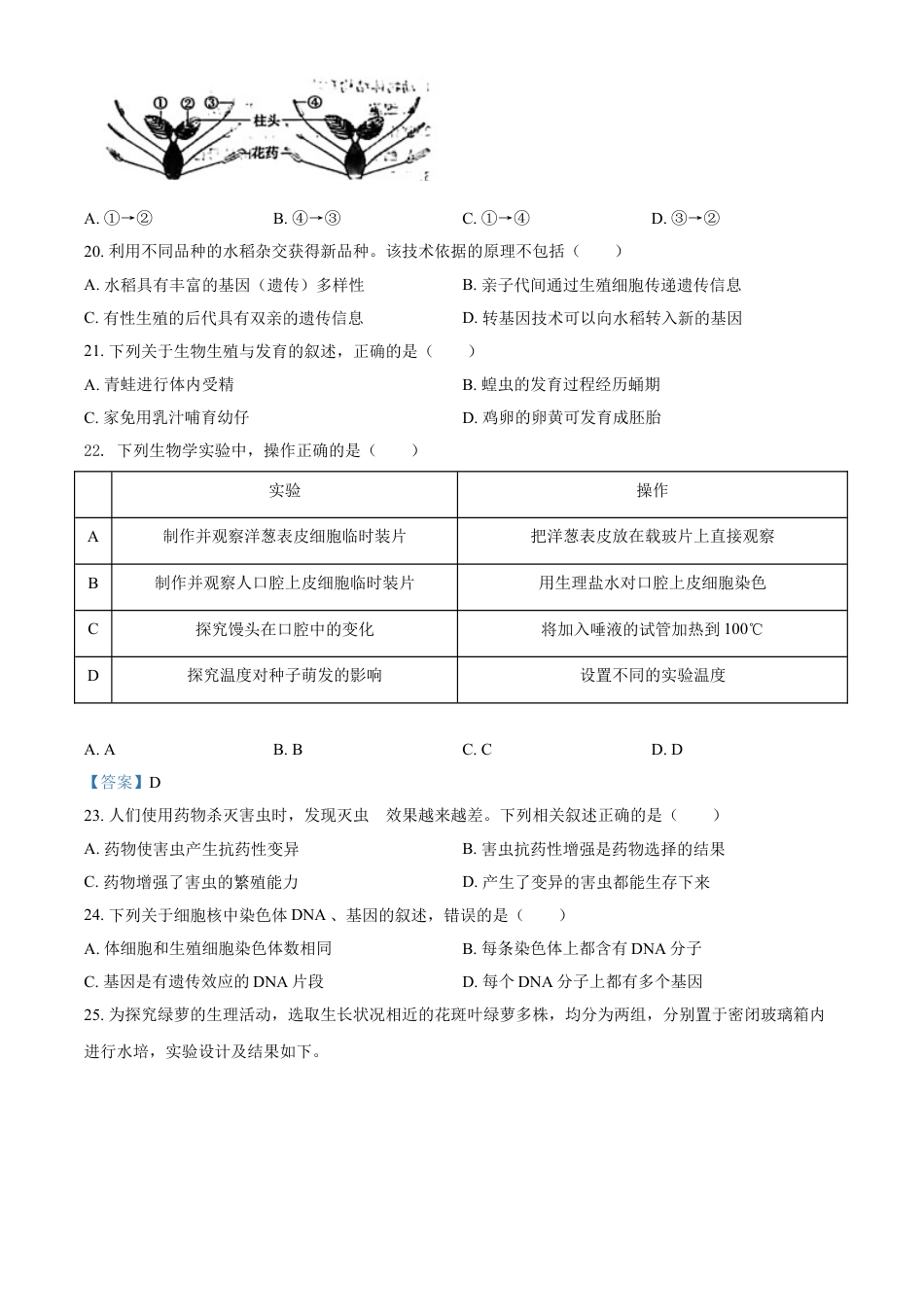
生物试题一、选择题:本题共25小题,每小题2分,共50分。在每小题给出的四个选项中,只有一项是符合题目要求的。1.动物体结构和功能的基本单位是()A.细胞B.组织C.器官D.系统2.制作酸奶主要利用的微生物是()A.霉菌B.酵母菌C.乳酸菌D.醋酸菌3.草原上牛和羊的种间关系是()A.寄生B.竞争C.共生D.捕食4.地球上最大的生态系统是()A.一片森林B.一块农田C.一座城市D.生物圈5.与松鼠细胞相比,下列属于松树细胞特有的结构是()A.细胞壁B.细胞膜C.细胞质D.细胞核6.人体中,膀胱所属的系统是()A.消化系统B.神经系统C.泌尿系统D.呼吸系统7.血液中,具有止血和加速凝血功能的成分是()A.血小板B.红细胞C.白细胞D.血浆8.下列关于青春期健康的叙述,错误的是()A.身高会突增,营养要跟上B.体重怕飙升,早餐全取消C.月经不是病,卫生要注意D.精满则自滥,遗精别担心9.下列属于爬行动物的是()A.乌贼B.蚯蚓C.蜥蜴D.蟾蜍10.下列可以放心食用的食品是()A.发出的马铃薯B.鲜艳的野蘑菇C.煮熟的鸡蛋D.过期的牛奶11.人体产生卵细胞的器官是()A.子宫B.输卵管C.胎盘D.卵巢12.下列关于家鸽特征的描述,错误的是()A.体被羽毛B.体温恒定C.长有牙齿D.前肢为翼13.下列属于复杂反射(条件反射)的是()A.被针扎缩手B.听故事大笑C.见强光闭眼D.吃梅分泌唾液14.受精后,桃花结构中可发育成果实的是()A.子房B.胚珠C.雄蕊D.花瓣15.“生态文明建设功在当代、利在千秋。”我们要自觉保卫蓝天、碧水和净土。下列做法错误的是()A.为减少害虫危害,加大农药施用量B.为减少环境污染,实行垃圾分类C.为减少纸张浪费,倡导无纸化办公D.为减少尾气排放,推广电动汽车16.下图表示投篮动作,下列相关叙述正确的是()A.动作①中的肱二头肌处于舒张状态B.动作②的完成需要神经系统的调节C.由动作①到动作②,参与的关节只有肘关节D.投篮时,肘关节在骨骼肌的牵拉下围绕骨运动17.下列与大豆亲缘关系最近的是()A.葫芦藓B.肾蕨C.银杏D.花生“杂交水稻之父”袁隆平院士通过对普通水稻和野生水稻的研究,培育出高产的杂交水稻,为解决全球的温饱问题做出了重大贡献缺。请回答18—20题。18.水稻谷粒含有的主要能源物质是()A.糖类B.蛋白质C.脂肪D.无机盐19.水稻开花时,花药中成熟的花粉落在同一朵花的柱头上。下图是水稻花部分结构示意图,能正确表示上述传粉方向的是A.①→②B.④→③C.①→④D.③→②20.利用不同品种的水稻杂交获得新品种。该技术依据的原理不包括()A.水稻具有丰富的基因(遗传)多样性B.亲子代间通过生殖细胞传递遗传信息C.有性生殖的后代具有双亲的遗传信息D.转基因技术可以向水稻转入新的基因21.下列关于生物生殖与发育的叙述,正确的是()A.青蛙进行体内受精B.蝗虫的发育过程经历蛹期C.家免用乳汁哺育幼仔D.鸡卵的卵黄可发育成胚胎22.下列生物学实验中,操作正确的是()实验操作A制作并观察洋葱表皮细胞临时装片把洋葱表皮放在载玻片上直接观察B制作并观察人口腔上皮细胞临时装片用生理盐水对口腔上皮细胞染色C探究馒头在口腔中的变化将加入唾液的试管加热到100℃D探究温度对种子萌发的影响设置不同的实验温度A.AB.BC.CD.D【答案】D23.人们使用药物杀灭害虫时,发现灭虫的效果越来越差。下列相关叙述正确的是()A.药物使害虫产生抗药性变异B.害虫抗药性增强是药物选择的结果C.药物增强了害虫的繁殖能力D.产生了变异的害虫都能生存下来24.下列关于细胞核中染色体DNA、基因的叙述,错误的是()A.体细胞和生殖细胞染色体数相同B.每条染色体上都含有DNA分子C.基因是有遗传效应的DNA片段D.每个DNA分子上都有多个基因25.为探究绿萝的生理活动,选取生长状况相近的花斑叶绿萝多株,均分为两组,分别置于密闭玻璃箱内进行水培,实验设计及结果如下。实验组条件二氧化碳的变化量甲放置于黑暗处12小时Q1乙放置于阳光下12小时Q2下列相关叙述错误的是()A.叶片的白斑部分不进行光合作用B.Q1与植株所有细胞有关C.Q1是呼吸作用释放二氧化碳的量D.Q2是光合作用利用二氧化碳的量二、非选择题:本题共9小题,除特殊标注外,每空1分,共50分。26.蜜蜂属于节肢动物。我国蜂农主要饲养两种蜜蜂,即本...

1、当您付费下载文档后,您只拥有了使用权限,并不意味着购买了版权,文档只能用于自身使用,不得用于其他商业用途(如 [转卖]进行直接盈利或[编辑后售卖]进行间接盈利)。
2、本站所有内容均由合作方或网友上传,本站不对文档的完整性、权威性及其观点立场正确性做任何保证或承诺!文档内容仅供研究参考,付费前请自行鉴别。
3、如文档内容存在违规,或者侵犯商业秘密、侵犯著作权等,请点击“违规举报”。

碎片内容

与本文档类似文档
【初中九年级生物】精品解析:2022年四川省达州市中考生物真题(原卷版).docx
【初中九年级生物】精品解析:2022年四川省达州市中考生物真题(原卷版).docx
免费
27下载
【初中九年级生物】精品解析:2022年辽宁省铁岭市中考生物真题(解析版).docx
【初中九年级生物】精品解析:2022年辽宁省铁岭市中考生物真题(解析版).docx
免费
17下载
【初中九年级生物】精品解析:2023年湖南省衡阳中考生物真题(原卷版).docx
【初中九年级生物】精品解析:2023年湖南省衡阳中考生物真题(原卷版).docx
免费
22下载
【初中九年级生物】精品解析:湖北省随州市中考2021年中考生物试题(原卷版).doc
【初中九年级生物】精品解析:湖北省随州市中考2021年中考生物试题(原卷版).doc
免费
13下载
【初中九年级生物】浙江省温州市2017年中考生物真题试题(含解析).doc
【初中九年级生物】浙江省温州市2017年中考生物真题试题(含解析).doc
免费
15下载
【初中九年级生物】四川省遂宁市2017年中考生物真题试题(含解析).doc
【初中九年级生物】四川省遂宁市2017年中考生物真题试题(含解析).doc
免费
27下载
【初中九年级生物】精品解析:2022年湖北省随州市中考生物真题(解析版).docx
【初中九年级生物】精品解析:2022年湖北省随州市中考生物真题(解析版).docx
免费
13下载
【初中九年级生物】2018山东省滨州市中考生物真题及答案.doc
【初中九年级生物】2018山东省滨州市中考生物真题及答案.doc
免费
29下载
【初中九年级生物】精品解析:2023年贵州省贵阳市中考生物真题(解析版).docx
【初中九年级生物】精品解析:2023年贵州省贵阳市中考生物真题(解析版).docx
免费
5下载
【初中九年级生物】精品解析:黑龙江省龙东地区2021年中考生物试题(解析版).doc
【初中九年级生物】精品解析:黑龙江省龙东地区2021年中考生物试题(解析版).doc
免费
2下载
【初中九年级生物】广东省2017年中考生物真题试题(含扫描答案).doc
【初中九年级生物】广东省2017年中考生物真题试题(含扫描答案).doc
免费
27下载
【初中九年级生物】精品解析:陕西省2020年中考生物试题(原卷版).doc
【初中九年级生物】精品解析:陕西省2020年中考生物试题(原卷版).doc
免费
25下载
【初中九年级生物】精品解析:黑龙江省牡丹江、鸡西地区朝鲜族学校2021年中考生物试题(解析版).doc
【初中九年级生物】精品解析:黑龙江省牡丹江、鸡西地区朝鲜族学校2021年中考生物试题(解析版).doc
免费
23下载
【初中九年级生物】精品解析:2023年黑龙江省齐齐哈尔中考生物真题(原卷版).docx
【初中九年级生物】精品解析:2023年黑龙江省齐齐哈尔中考生物真题(原卷版).docx
免费
12下载
【初中九年级生物】精品解析:四川省内江市2020年中考生物试题(解析版).doc
【初中九年级生物】精品解析:四川省内江市2020年中考生物试题(解析版).doc
免费
30下载
【初中九年级生物】2018烟台市中考生物试题及答案(word版).doc
【初中九年级生物】2018烟台市中考生物试题及答案(word版).doc
免费
13下载
精品解析:湖南省株洲市2021年中考生物试题(解析版).doc
精品解析:湖南省株洲市2021年中考生物试题(解析版).doc
免费
0下载
【初中九年级生物】精品解析:2022年湖南省娄底市中考生物真题(原卷版).docx
【初中九年级生物】精品解析:2022年湖南省娄底市中考生物真题(原卷版).docx
免费
8下载
【初中九年级生物】精品解析:2023年山西省晋中市中考生物真题(原卷版).docx
【初中九年级生物】精品解析:2023年山西省晋中市中考生物真题(原卷版).docx
免费
18下载
【初中九年级生物】精品解析:湖南省娄底市2021年中考生物试题(原卷版).doc
【初中九年级生物】精品解析:湖南省娄底市2021年中考生物试题(原卷版).doc
免费
17下载
我的小文库
实名认证
内容提供者

提供高质量免费文档试卷下载,如果满意请告诉您身边的人,如果不满意请告诉我们,您的意见对于我们很重要,是我们不断进步的动力

相关文档

阅读排行

确认删除?
回到顶部
客服号
  • 客服QQ点击这里给我发消息
QQ群
  • QQ群点击这里加入QQ群