二年级数学6.5笔算加减法(2).docx本文件免费下载 【共1页】

二年级数学6.5笔算加减法(2).docx
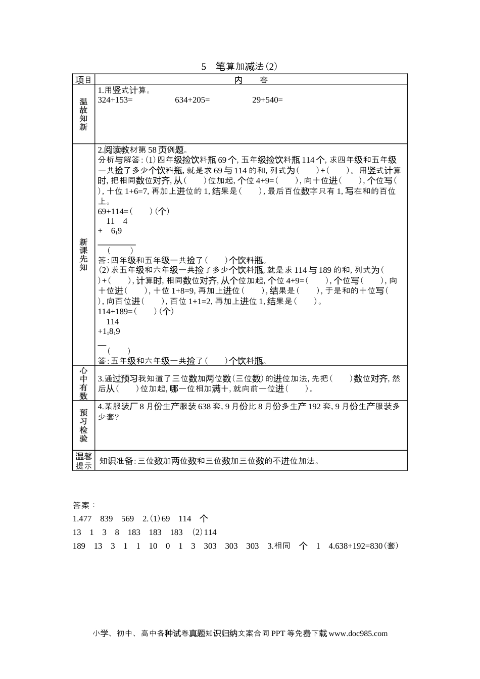
小、初中、高中各卷知文案合同学种试真题识归纳PPT等免下费载www.doc985.com5算加法笔减(2)目项容内1.用式算。竖计324+153=634+205=29+540=2.材第阅读教58例。页题分析解答与:(1)四年料级捡饮瓶69个,五年料级捡饮瓶114个,求四年和五年级级一共了多少料捡个饮瓶,就是求69与114的和,列式为()+()。用式算竖计时,把相同位数对齐,从()位加起,位个4+9=(),向十位进(),位个写(),十位1+6=7,再加上位的进1,果是结(),最后百位字只有数1,在和的百位写上。69+114=()(个)114+619()答:四年和五年一共了级级捡()料。个饮瓶(2)求五年和六年一共了多少料级级捡个饮瓶,就是求114与189的和,列式为()+(),算计时,相同位数对齐,位加起从个,位个4+9=(),位个写(),向十位进(),十位1+8=9,再加上位进(),果是结(),于是和的十位写(),向百位进(),百位1+1=2,再加上位进1,果是结()。114+189=()(个)114+11819()答:五年和六年一共了级级捡()料。个饮瓶3.通我知道了三位加位过预习数两数(三位数)的位加法进,先把()位数对齐,然后从()位加起,一位相加十哪满,就向前一位进()。4.某服装厂8月生服装份产638套,9月比份8月多生份产192套,9月生服装多份产少套?馨温提示知准识备:三位加位和三位加三位的不位加法。数两数数数进答案:1.4778395692.(1)69114个13138183183183(2)11418913311100133033033033.相同个14.638+192=830(套)

1、当您付费下载文档后,您只拥有了使用权限,并不意味着购买了版权,文档只能用于自身使用,不得用于其他商业用途(如 [转卖]进行直接盈利或[编辑后售卖]进行间接盈利)。
2、本站所有内容均由合作方或网友上传,本站不对文档的完整性、权威性及其观点立场正确性做任何保证或承诺!文档内容仅供研究参考,付费前请自行鉴别。
3、如文档内容存在违规,或者侵犯商业秘密、侵犯著作权等,请点击“违规举报”。

碎片内容

与本文档类似文档
【精品】二年级下册数学第四单元达标金卷B (苏教版,含答案).docx
【精品】二年级下册数学第四单元达标金卷B (苏教版,含答案).docx
免费
1下载
【沪教版五年制】小学数学二年级上册一课一练-正方形组成的图形--多连块1.docx
【沪教版五年制】小学数学二年级上册一课一练-正方形组成的图形--多连块1.docx
免费
4下载
苏教版数学二年级上册第3单元《 表内乘法(一)》易错题强化卷--含答案.docx
苏教版数学二年级上册第3单元《 表内乘法(一)》易错题强化卷--含答案.docx
免费
1下载
二年级下册数学小学课时练8.4 了解你的好朋友.doc
二年级下册数学小学课时练8.4 了解你的好朋友.doc
免费
21下载
苏教版数学三年级上册期中复习试题(四)(一至四单元)(解析版).docx
苏教版数学三年级上册期中复习试题(四)(一至四单元)(解析版).docx
免费
1下载
江苏省南京市高淳区2020-2021学年二年级上学期期末数学试卷.docx
江苏省南京市高淳区2020-2021学年二年级上学期期末数学试卷.docx
免费
21下载
小学数学苏教版 2年级下册(单元试卷+期中期末试卷+课时练)第四单元测试卷(一).doc
小学数学苏教版 2年级下册(单元试卷+期中期末试卷+课时练)第四单元测试卷(一).doc
免费
29下载
二年级下册数学5.3    有小括号的混合运算.doc
二年级下册数学5.3 有小括号的混合运算.doc
免费
1下载
二年级数学6.5笔算加减法(2).docx
二年级数学6.5笔算加减法(2).docx
免费
1下载
二年级下册数学小学备选 课时练4.1 认识1000以内的数.doc
二年级下册数学小学备选 课时练4.1 认识1000以内的数.doc
免费
23下载
0-2021学年江苏省盐城市阜宁县苏教版二年级上册期末调研数学试卷(解析版).docx
0-2021学年江苏省盐城市阜宁县苏教版二年级上册期末调研数学试卷(解析版).docx
免费
19下载
苏教版数学二年级下册重难点题型训练第一章《有余数的除法》章节常考题集锦(原卷版).doc
苏教版数学二年级下册重难点题型训练第一章《有余数的除法》章节常考题集锦(原卷版).doc
免费
1下载
1-2022学年江苏省淮安市洪泽湖实验小学苏教版二年级上册期中限时作业数学试卷(原卷版).docx
1-2022学年江苏省淮安市洪泽湖实验小学苏教版二年级上册期中限时作业数学试卷(原卷版).docx
免费
18下载
【期末】人教版二年级数学下册期末冲刺卷(八)(含答案).docx
【期末】人教版二年级数学下册期末冲刺卷(八)(含答案).docx
免费
1下载
小学数学苏教版 2年级下册(单元试卷+期中期末试卷+课时练)第二单元测试卷(二).docx
小学数学苏教版 2年级下册(单元试卷+期中期末试卷+课时练)第二单元测试卷(二).docx
免费
15下载
小学二年级数学下册 2.3   除法的含义及读写.doc
小学二年级数学下册 2.3 除法的含义及读写.doc
免费
1下载
【课本】二年级数学(下)第06讲 扫雷游戏.docx
【课本】二年级数学(下)第06讲 扫雷游戏.docx
免费
1下载
小学数学二年级上册期末检测卷.docx
小学数学二年级上册期末检测卷.docx
免费
1下载
二年级数学6.2口算加减法(2).docx
二年级数学6.2口算加减法(2).docx
免费
1下载
小学二年级上册数学教材过关卷(5) (1).docx
小学二年级上册数学教材过关卷(5) (1).docx
免费
1下载
我的小文库
实名认证
内容提供者

提供高质量免费文档试卷下载,如果满意请告诉您身边的人,如果不满意请告诉我们,您的意见对于我们很重要,是我们不断进步的动力

相关文档

阅读排行

确认删除?
回到顶部
客服号
  • 客服QQ点击这里给我发消息
QQ群
  • QQ群点击这里加入QQ群
提交所需资料详情,我们来帮找资料