高考生物复习 第09讲 细胞呼吸(练习)(解析版).docx本文件免费下载 【共26页】

高考生物复习  第09讲 细胞呼吸(练习)(解析版).docx
高考生物复习  第09讲 细胞呼吸(练习)(解析版).docx
高考生物复习  第09讲 细胞呼吸(练习)(解析版).docx
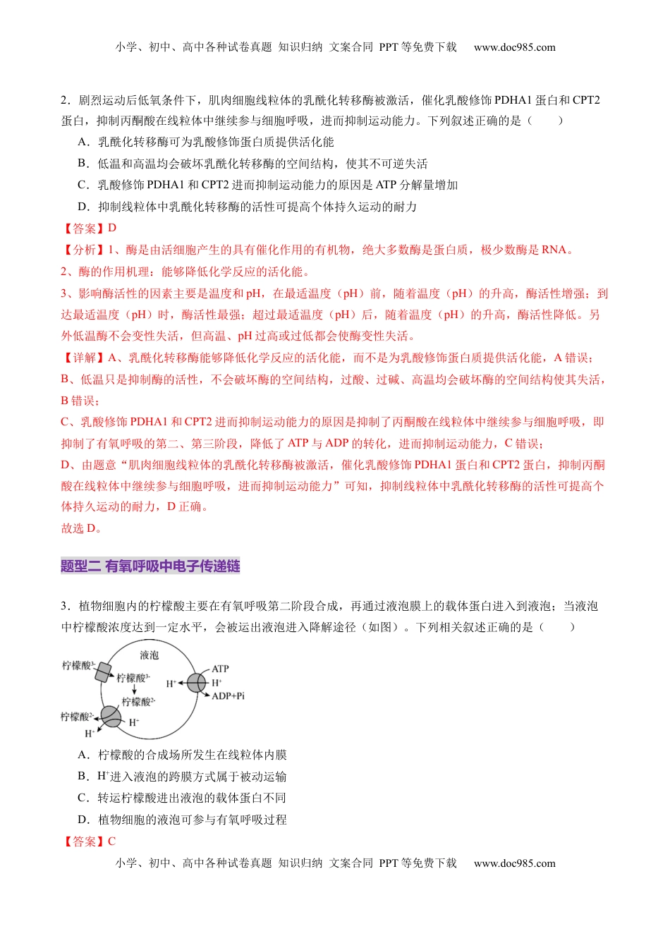
小学、初中、高中各种试卷真题知识归纳文案合同PPT等免费下载www.doc985.com小学、初中、高中各种试卷真题知识归纳文案合同PPT等免费下载www.doc985.com第09讲细胞呼吸目录01模拟基础练【题型一】细胞呼吸的过程【题型二】有氧呼吸中电子传递链【题型三】细胞呼吸类型的判断【题型四】细胞呼吸的相关计算【题型五】探究酵母菌的呼吸方式【题型六】影响细胞呼吸的因素及应用02重难创新练03真题实战练题型一细胞呼吸的过程1.真核细胞中,葡萄糖可经需氧呼吸彻底氧化分解。下列叙述正确的是()A.糖酵解阶段葡萄糖中的化学能大部分以热能形式释放B.丙酮酸分解形成CO2,产生[H]和少量ATPC.电子传递链阶段H2O分解成O2、H+和电子D.糖酵解和柠檬酸循环为电子传递链提供[H]和ATP【答案】B【分析】需氧呼吸的第一、二、三阶段的场所依次是细胞质基质、线粒体基质和线粒体内膜。需氧呼吸第一阶段是葡萄糖分解成丙酮酸和[H],合成少量ATP;第二阶段是丙酮酸和水反应生成二氧化碳和[H],合成少量ATP;第三阶段是氧气和[H]反应生成水,合成大量ATP。【详解】A、糖酵解阶段葡萄糖中的化学能大部分储存在丙酮酸中,只释放少量能量,A错误;B、需氧呼吸中丙酮酸分解形成CO2的过程(即需氧呼吸第二阶段),产生[H]和少量的ATP,B正确;C、电子传递链阶段[H]跟氧气结合生成H2O,释放大量能量,C错误;D、糖酵解和柠檬酸循环为电子传递链提供[H],但不需要提供ATP,D错误。故选B。小学、初中、高中各种试卷真题知识归纳文案合同PPT等免费下载www.doc985.com小学、初中、高中各种试卷真题知识归纳文案合同PPT等免费下载www.doc985.com2.剧烈运动后低氧条件下,肌肉细胞线粒体的乳酰化转移酶被激活,催化乳酸修饰PDHA1蛋白和CPT2蛋白,抑制丙酮酸在线粒体中继续参与细胞呼吸,进而抑制运动能力。下列叙述正确的是()A.乳酰化转移酶可为乳酸修饰蛋白质提供活化能B.低温和高温均会破坏乳酰化转移酶的空间结构,使其不可逆失活C.乳酸修饰PDHA1和CPT2进而抑制运动能力的原因是ATP分解量增加D.抑制线粒体中乳酰化转移酶的活性可提高个体持久运动的耐力【答案】D【分析】1、酶是由活细胞产生的具有催化作用的有机物,绝大多数酶是蛋白质,极少数酶是RNA。2、酶的作用机理:能够降低化学反应的活化能。3、影响酶活性的因素主要是温度和pH,在最适温度(pH)前,随着温度(pH)的升高,酶活性增强;到达最适温度(pH)时,酶活性最强;超过最适温度(pH)后,随着温度(pH)的升高,酶活性降低。另外低温酶不会变性失活,但高温、pH过高或过低都会使酶变性失活。【详解】A、乳酰化转移酶能够降低化学反应的活化能,而不是为乳酸修饰蛋白质提供活化能,A错误;B、低温只是抑制酶的活性,不会破坏酶的空间结构,过酸、过碱、高温均会破坏酶的空间结构使其失活,B错误;C、乳酸修饰PDHA1和CPT2进而抑制运动能力的原因是抑制了丙酮酸在线粒体中继续参与细胞呼吸,即抑制了有氧呼吸的第二、第三阶段,降低了ATP与ADP的转化,进而抑制运动能力,C错误;D、由题意“肌肉细胞线粒体的乳酰化转移酶被激活,催化乳酸修饰PDHA1蛋白和CPT2蛋白,抑制丙酮酸在线粒体中继续参与细胞呼吸,进而抑制运动能力”可知,抑制线粒体中乳酰化转移酶的活性可提高个体持久运动的耐力,D正确。故选D。题型二有氧呼吸中电子传递链3.植物细胞内的柠檬酸主要在有氧呼吸第二阶段合成,再通过液泡膜上的载体蛋白进入到液泡;当液泡中柠檬酸浓度达到一定水平,会被运出液泡进入降解途径(如图)。下列相关叙述正确的是()A.柠檬酸的合成场所发生在线粒体内膜B.H+进入液泡的跨膜方式属于被动运输C.转运柠檬酸进出液泡的载体蛋白不同D.植物细胞的液泡可参与有氧呼吸过程【答案】C小学、初中、高中各种试卷真题知识归纳文案合同PPT等免费下载www.doc985.com小学、初中、高中各种试卷真题知识归纳文案合同PPT等免费下载www.doc985.com【分析】题图分析,H+进入液泡需要消耗能量,也需要载体蛋白,故跨膜方式为主动运输,液泡内的细胞液中H+浓度大于细胞质基质。柠檬酸2利用H+形成的浓度差与H+协同运输出液泡,属于主动运输。柠檬酸3...

1、当您付费下载文档后,您只拥有了使用权限,并不意味着购买了版权,文档只能用于自身使用,不得用于其他商业用途(如 [转卖]进行直接盈利或[编辑后售卖]进行间接盈利)。
2、本站所有内容均由合作方或网友上传,本站不对文档的完整性、权威性及其观点立场正确性做任何保证或承诺!文档内容仅供研究参考,付费前请自行鉴别。
3、如文档内容存在违规,或者侵犯商业秘密、侵犯著作权等,请点击“违规举报”。

碎片内容

与本文档类似文档
1990年吉林高考生物真题及答案.doc
1990年吉林高考生物真题及答案.doc
免费
17下载
2024版《微专题》·生物学·新高考专练17.docx
2024版《微专题》·生物学·新高考专练17.docx
免费
18下载
精品解析:2024届江苏省南通市如皋市高三下学期二模生物试题(解析版).docx
精品解析:2024届江苏省南通市如皋市高三下学期二模生物试题(解析版).docx
免费
0下载
高中2023《微专题·小练习》·生物·新教材·XL-7专练2 细胞中的元素和化合物.docx
高中2023《微专题·小练习》·生物·新教材·XL-7专练2 细胞中的元素和化合物.docx
免费
0下载
新教材人教版生物精品解析:2021年湖南省普通高中学业水平合格性考试生物试题(原卷版).docx
新教材人教版生物精品解析:2021年湖南省普通高中学业水平合格性考试生物试题(原卷版).docx
免费
0下载
高中2023《微专题·小练习》·生物专练84 微生物的培养和应用.docx
高中2023《微专题·小练习》·生物专练84 微生物的培养和应用.docx
免费
0下载
2024年高考生物一轮复习讲义(新人教版)第2章 §2.7 指数与指数函数.docx
2024年高考生物一轮复习讲义(新人教版)第2章 §2.7 指数与指数函数.docx
免费
14下载
2024年高考生物一轮复习讲义(新人教版)第9单元 课时练2 种群数量的变化及其影响因素.docx
2024年高考生物一轮复习讲义(新人教版)第9单元 课时练2 种群数量的变化及其影响因素.docx
免费
1下载
2020年高考生物试卷(上海)(空白卷) (2).docx
2020年高考生物试卷(上海)(空白卷) (2).docx
免费
0下载
高中2024版考评特训卷·生物学【新教材】单元清通关卷(三).docx
高中2024版考评特训卷·生物学【新教材】单元清通关卷(三).docx
免费
0下载
2024年高考生物一轮复习讲义(新人教版)第5单元 课时练5 基因自由组合定律基础题型突破.docx
2024年高考生物一轮复习讲义(新人教版)第5单元 课时练5 基因自由组合定律基础题型突破.docx
免费
24下载
2018年高考生物试卷(新课标Ⅰ)(空白卷) (13).docx
2018年高考生物试卷(新课标Ⅰ)(空白卷) (13).docx
免费
0下载
2023《微专题·小练习》·生物·新教材·XL-7专练96 生态系统的稳定性.docx
2023《微专题·小练习》·生物·新教材·XL-7专练96 生态系统的稳定性.docx
免费
1下载
2024版《微专题》·生物·统考版专练61.docx
2024版《微专题》·生物·统考版专练61.docx
免费
9下载
2023年高考生物试卷(广东)(空白卷) (2).docx
2023年高考生物试卷(广东)(空白卷) (2).docx
免费
0下载
精品解析:2023届江苏省南京市南京师大附中江宁分校等2校高三下学期一模生物试题(原卷版).docx
精品解析:2023届江苏省南京市南京师大附中江宁分校等2校高三下学期一模生物试题(原卷版).docx
免费
0下载
2012年高考生物试卷(新课标)(空白卷) (11).docx
2012年高考生物试卷(新课标)(空白卷) (11).docx
免费
0下载
2014年高考生物试卷(安徽)(空白卷).doc
2014年高考生物试卷(安徽)(空白卷).doc
免费
0下载
2016年高考生物试卷(新课标Ⅱ)(空白卷) (5).docx
2016年高考生物试卷(新课标Ⅱ)(空白卷) (5).docx
免费
0下载
2024年高考生物试卷(山东)(空白卷) (2).docx
2024年高考生物试卷(山东)(空白卷) (2).docx
免费
0下载
我的小文库
实名认证
内容提供者

提供高质量免费文档试卷下载,如果满意请告诉您身边的人,如果不满意请告诉我们,您的意见对于我们很重要,是我们不断进步的动力

阅读排行

确认删除?
回到顶部
客服号
  • 客服QQ点击这里给我发消息
QQ群
  • QQ群点击这里加入QQ群
提交所需资料详情,我们来帮找资料