高考生物复习 第四单元 细胞的生命历程(测试)(解析版).docx本文件免费下载 【共19页】

高考生物复习  第四单元 细胞的生命历程(测试)(解析版).docx
高考生物复习  第四单元 细胞的生命历程(测试)(解析版).docx
高考生物复习  第四单元 细胞的生命历程(测试)(解析版).docx
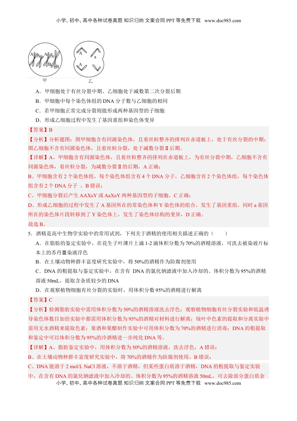
小学、初中、高中各种卷真知文案合同试题识归纳PPT等免下费载www.doc985.com小学、初中、高中各种卷真知文案合同试题识归纳PPT等免下费载www.doc985.com第四单元细胞的生命历程测试卷时间:75分钟分值:100分一、选择题(1-15小题为单项基础题,每题2分,16-20小题为不定项巩固提高题(少选错选不得分),每题4分,共50分)1.已知某种植物细胞的细胞周期各阶段时间为:间期分为G1期(10h)、S期(DNA复制,7h)、G2期(3.5h),分裂期(M期,1.5h)。下列叙述不正确的是()A.该种植物细胞的细胞周期大约为22hB.G2期的细胞中,每个染色体含2条染色单体C.有丝分裂后期同源染色体分离,胞内DNA数目加倍D.秋水仙素通过抑制M期纺锤体的形成引起染色体数目加倍【答案】C【分析】连续分裂的细胞,从一次分裂完成时开始,到下一次分裂完成时为止,为一个细胞周期。一个细胞周期包括两个阶段:分裂间期和分裂期。【详解】A、细胞周期包括分裂间期(G1、S、G2)和分裂期,因此该种植物细胞的细胞周期大约为10+7+3.5+1.5=22h,A正确;B、G2期的细胞中,DNA已经复制完成,每个染色体含有2条染色单体,B正确;C、有丝分裂后期,着丝粒分裂,姐妹染色单体分离,染色体数目加倍,胞内DNA数目与上一时期相同,没有加倍,C错误;D、秋水仙素通过抑制M期的前期纺锤体的形成,阻止染色体分离,导致染色体数目加倍,D正确。故选C。2.低温诱导植物染色体数目的变化和观察植物细胞的有丝分裂的两个实验均需制作洋葱根尖细胞临时装片。下列有关说法正确的是()A.解离液由质量分数为15%的盐酸和体积分数为50%的酒精配制而成B.低温诱导实验中将整个装置放入-4℃的低温室内培养36hC.使用清水漂洗根尖,目的是洗去解离液D.调节显微镜的放大倍数,可观察到细胞分裂后期着丝点分裂的过程【答案】C【分析】低温诱导染色体数目加倍实验的原理:1、低温能抑制纺锤体的形成,使子染色体不能移向细胞两极,从而引起细胞内染色体数目加倍;2、该实验的步骤为选材→固定→解离→漂洗→染色→制片;3、该实验采用的试剂有卡诺氏液(固定)、改良龙胆紫染液(染色),体积分数为15%的盐酸溶液和体积分数为95%的酒精溶液(解离)。小学、初中、高中各种卷真知文案合同试题识归纳PPT等免下费载www.doc985.com小学、初中、高中各种卷真知文案合同试题识归纳PPT等免下费载www.doc985.com【详解】A、解离液由质量分数为15%的盐酸和体积分数为95%的酒精按照1:1的比例配制而成,A错误;B、低温诱导植物染色体数目加倍的实验中,需要将整个装置放入4℃的低温室内培养36h,温度不可过低,B错误;C、实验过程中用清水漂洗根尖,目的是洗去解离液,防止解离过度,C正确;D、两个实验中所观察到的细胞均经过解离,细胞已死亡,不能看到细胞分裂后期着丝点分裂的过程,D错误。故选C。3.下图1是某二倍体动物(基因型为HhX⁶Y)的细胞分裂图,图2中①~⑤为不同细胞中的染色体数和核DNA数。有关分析正确的是()A.图1细胞可能处于减数分裂II后期,含有Y染色体B.图1细胞对应图2中的②细胞C.图2中的①细胞可能是产生图1细胞的母细胞D.图2中的⑤细胞可能处于减数分裂Ⅰ的后期【答案】B【分析】题图分析,图1细胞中不含同源染色体,处于减数第二次分裂前期,图2中①细胞代表减数第二次分裂产生的子细胞,②表示处于减数第二次分裂前、中期的细胞,③表示正常的体细胞,④表示有丝分裂前、中期或减数第一次分裂时期的细胞,⑤表示有丝分裂后期的细胞。【详解】A、图1细胞没有同源染色体,可能处于减数分裂II前期,图中含有B基因,说明含有X染色体,没有Y染色体,A错误;B、图1细胞中含有n条染色体,2n个DNA,对应图2中的②细胞,由于同源染色体分离非同源染色体自由组合,导致其产生过程中可能发生过基因重组,B正确;C、图2中的④细胞可能是产生图1细胞的母细胞,因为④可表示处于减数第一次分裂的细胞,C错误;D、图2中的⑤细胞染色体和DNA数量均为4n,一定处于有丝分裂后期,D错误。故选B。4.某动物(2n=4)的基因型为AaXBY,其精巢中两个细胞的染色体组成和基因分布如图所示,其中一个细胞处于有丝分裂某时期。下列叙述错...

1、当您付费下载文档后,您只拥有了使用权限,并不意味着购买了版权,文档只能用于自身使用,不得用于其他商业用途(如 [转卖]进行直接盈利或[编辑后售卖]进行间接盈利)。
2、本站所有内容均由合作方或网友上传,本站不对文档的完整性、权威性及其观点立场正确性做任何保证或承诺!文档内容仅供研究参考,付费前请自行鉴别。
3、如文档内容存在违规,或者侵犯商业秘密、侵犯著作权等,请点击“违规举报”。

碎片内容

与本文档类似文档
1990年吉林高考生物真题及答案.doc
1990年吉林高考生物真题及答案.doc
免费
17下载
2024版《微专题》·生物学·新高考专练17.docx
2024版《微专题》·生物学·新高考专练17.docx
免费
18下载
精品解析:2024届江苏省南通市如皋市高三下学期二模生物试题(解析版).docx
精品解析:2024届江苏省南通市如皋市高三下学期二模生物试题(解析版).docx
免费
0下载
高中2023《微专题·小练习》·生物·新教材·XL-7专练2 细胞中的元素和化合物.docx
高中2023《微专题·小练习》·生物·新教材·XL-7专练2 细胞中的元素和化合物.docx
免费
0下载
新教材人教版生物精品解析:2021年湖南省普通高中学业水平合格性考试生物试题(原卷版).docx
新教材人教版生物精品解析:2021年湖南省普通高中学业水平合格性考试生物试题(原卷版).docx
免费
0下载
高中2023《微专题·小练习》·生物专练84 微生物的培养和应用.docx
高中2023《微专题·小练习》·生物专练84 微生物的培养和应用.docx
免费
0下载
2024年高考生物一轮复习讲义(新人教版)第2章 §2.7 指数与指数函数.docx
2024年高考生物一轮复习讲义(新人教版)第2章 §2.7 指数与指数函数.docx
免费
14下载
2024年高考生物一轮复习讲义(新人教版)第9单元 课时练2 种群数量的变化及其影响因素.docx
2024年高考生物一轮复习讲义(新人教版)第9单元 课时练2 种群数量的变化及其影响因素.docx
免费
1下载
2020年高考生物试卷(上海)(空白卷) (2).docx
2020年高考生物试卷(上海)(空白卷) (2).docx
免费
0下载
高中2024版考评特训卷·生物学【新教材】单元清通关卷(三).docx
高中2024版考评特训卷·生物学【新教材】单元清通关卷(三).docx
免费
0下载
2024年高考生物一轮复习讲义(新人教版)第5单元 课时练5 基因自由组合定律基础题型突破.docx
2024年高考生物一轮复习讲义(新人教版)第5单元 课时练5 基因自由组合定律基础题型突破.docx
免费
24下载
2018年高考生物试卷(新课标Ⅰ)(空白卷) (13).docx
2018年高考生物试卷(新课标Ⅰ)(空白卷) (13).docx
免费
0下载
2023《微专题·小练习》·生物·新教材·XL-7专练96 生态系统的稳定性.docx
2023《微专题·小练习》·生物·新教材·XL-7专练96 生态系统的稳定性.docx
免费
1下载
2024版《微专题》·生物·统考版专练61.docx
2024版《微专题》·生物·统考版专练61.docx
免费
9下载
2023年高考生物试卷(广东)(空白卷) (2).docx
2023年高考生物试卷(广东)(空白卷) (2).docx
免费
0下载
精品解析:2023届江苏省南京市南京师大附中江宁分校等2校高三下学期一模生物试题(原卷版).docx
精品解析:2023届江苏省南京市南京师大附中江宁分校等2校高三下学期一模生物试题(原卷版).docx
免费
0下载
2012年高考生物试卷(新课标)(空白卷) (11).docx
2012年高考生物试卷(新课标)(空白卷) (11).docx
免费
0下载
2014年高考生物试卷(安徽)(空白卷).doc
2014年高考生物试卷(安徽)(空白卷).doc
免费
0下载
2016年高考生物试卷(新课标Ⅱ)(空白卷) (5).docx
2016年高考生物试卷(新课标Ⅱ)(空白卷) (5).docx
免费
0下载
2024年高考生物试卷(山东)(空白卷) (2).docx
2024年高考生物试卷(山东)(空白卷) (2).docx
免费
0下载
我的小文库
实名认证
内容提供者

提供高质量免费文档试卷下载,如果满意请告诉您身边的人,如果不满意请告诉我们,您的意见对于我们很重要,是我们不断进步的动力

阅读排行

确认删除?
回到顶部
客服号
  • 客服QQ点击这里给我发消息
QQ群
  • QQ群点击这里加入QQ群
提交所需资料详情,我们来帮找资料