高考生物复习 第四单元 细胞的生命历程(测试)(原卷版).docx本文件免费下载 【共8页】

高考生物复习  第四单元 细胞的生命历程(测试)(原卷版).docx
高考生物复习  第四单元 细胞的生命历程(测试)(原卷版).docx
高考生物复习  第四单元 细胞的生命历程(测试)(原卷版).docx
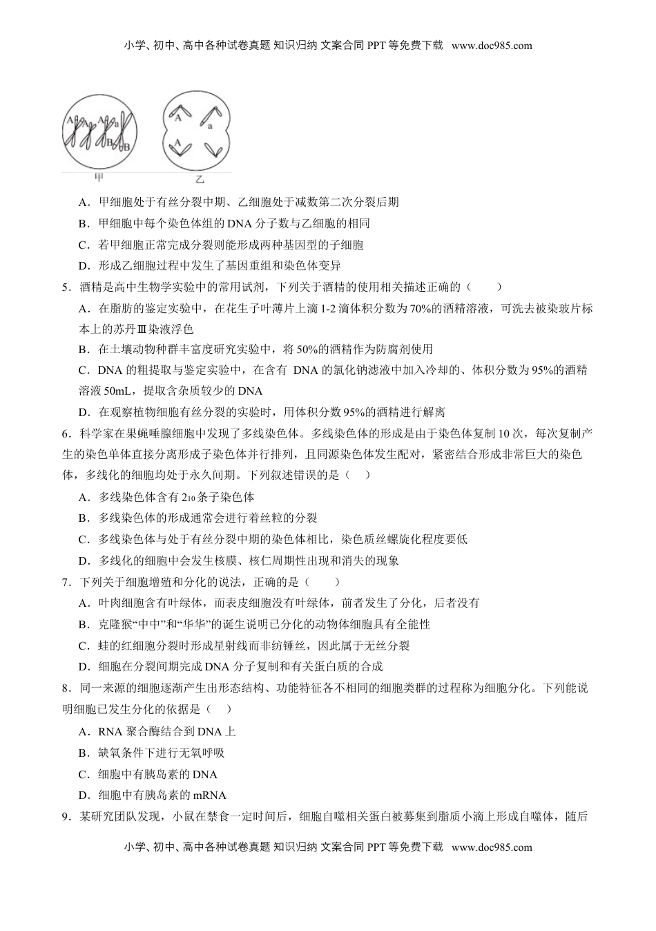
小学、初中、高中各种卷真知文案合同试题识归纳PPT等免下费载www.doc985.com小学、初中、高中各种卷真知文案合同试题识归纳PPT等免下费载www.doc985.com第四单元细胞的生命历程测试卷时间:75分钟分值:100分一、选择题(1-15小题为单项基础题,每题2分,16-20小题为不定项巩固提高题(少选错选不得分),每题4分,共50分)1.已知某种植物细胞的细胞周期各阶段时间为:间期分为G1期(10h)、S期(DNA复制,7h)、G2期(3.5h),分裂期(M期,1.5h)。下列叙述不正确的是()A.该种植物细胞的细胞周期大约为22hB.G2期的细胞中,每个染色体含2条染色单体C.有丝分裂后期同源染色体分离,胞内DNA数目加倍D.秋水仙素通过抑制M期纺锤体的形成引起染色体数目加倍2.低温诱导植物染色体数目的变化和观察植物细胞的有丝分裂的两个实验均需制作洋葱根尖细胞临时装片。下列有关说法正确的是()A.解离液由质量分数为15%的盐酸和体积分数为50%的酒精配制而成B.低温诱导实验中将整个装置放入-4℃的低温室内培养36hC.使用清水漂洗根尖,目的是洗去解离液D.调节显微镜的放大倍数,可观察到细胞分裂后期着丝点分裂的过程3.下图1是某二倍体动物(基因型为HhX⁶Y)的细胞分裂图,图2中①~⑤为不同细胞中的染色体数和核DNA数。有关分析正确的是()A.图1细胞可能处于减数分裂II后期,含有Y染色体B.图1细胞对应图2中的②细胞C.图2中的①细胞可能是产生图1细胞的母细胞D.图2中的⑤细胞可能处于减数分裂Ⅰ的后期4.某动物(2n=4)的基因型为AaXBY,其精巢中两个细胞的染色体组成和基因分布如图所示,其中一个细胞处于有丝分裂某时期。下列叙述错误的是()小学、初中、高中各种卷真知文案合同试题识归纳PPT等免下费载www.doc985.com小学、初中、高中各种卷真知文案合同试题识归纳PPT等免下费载www.doc985.comA.甲细胞处于有丝分裂中期、乙细胞处于减数第二次分裂后期B.甲细胞中每个染色体组的DNA分子数与乙细胞的相同C.若甲细胞正常完成分裂则能形成两种基因型的子细胞D.形成乙细胞过程中发生了基因重组和染色体变异5.酒精是高中生物学实验中的常用试剂,下列关于酒精的使用相关描述正确的()A.在脂肪的鉴定实验中,在花生子叶薄片上滴1-2滴体积分数为70%的酒精溶液,可洗去被染玻片标本上的苏丹Ⅲ染液浮色B.在土壤动物种群丰富度研究实验中,将50%的酒精作为防腐剂使用C.DNA的粗提取与鉴定实验中,在含有DNA的氯化钠滤液中加入冷却的、体积分数为95%的酒精溶液50mL,提取含杂质较少的DNAD.在观察植物细胞有丝分裂的实验时,用体积分数95%的酒精进行解离6.科学家在果蝇唾腺细胞中发现了多线染色体。多线染色体的形成是由于染色体复制10次,每次复制产生的染色单体直接分离形成子染色体并行排列,且同源染色体发生配对,紧密结合形成非常巨大的染色体,多线化的细胞均处于永久间期。下列叙述错误的是()A.多线染色体含有210条子染色体B.多线染色体的形成通常会进行着丝粒的分裂C.多线染色体与处于有丝分裂中期的染色体相比,染色质丝螺旋化程度要低D.多线化的细胞中会发生核膜、核仁周期性出现和消失的现象7.下列关于细胞增殖和分化的说法,正确的是()A.叶肉细胞含有叶绿体,而表皮细胞没有叶绿体,前者发生了分化,后者没有B.克隆猴“中中”和“华华”的诞生说明已分化的动物体细胞具有全能性C.蛙的红细胞分裂时形成星射线而非纺锤丝,因此属于无丝分裂D.细胞在分裂间期完成DNA分子复制和有关蛋白质的合成8.同一来源的细胞逐渐产生出形态结构、功能特征各不相同的细胞类群的过程称为细胞分化。下列能说明细胞已发生分化的依据是()A.RNA聚合酶结合到DNA上B.缺氧条件下进行无氧呼吸C.细胞中有胰岛素的DNAD.细胞中有胰岛素的mRNA9.某研究团队发现,小鼠在禁食一定时间后,细胞自噬相关蛋白被募集到脂质小滴上形成自噬体,随后小学、初中、高中各种卷真知文案合同试题识归纳PPT等免下费载www.doc985.com小学、初中、高中各种卷真知文案合同试题识归纳PPT等免下费载www.doc985.com与溶酶体融合形成自噬溶酶体,最终脂质小滴在溶酶体内被降解。关于细胞自噬,下列叙...

1、当您付费下载文档后,您只拥有了使用权限,并不意味着购买了版权,文档只能用于自身使用,不得用于其他商业用途(如 [转卖]进行直接盈利或[编辑后售卖]进行间接盈利)。
2、本站所有内容均由合作方或网友上传,本站不对文档的完整性、权威性及其观点立场正确性做任何保证或承诺!文档内容仅供研究参考,付费前请自行鉴别。
3、如文档内容存在违规,或者侵犯商业秘密、侵犯著作权等,请点击“违规举报”。

碎片内容

与本文档类似文档
1990年吉林高考生物真题及答案.doc
1990年吉林高考生物真题及答案.doc
免费
17下载
2024版《微专题》·生物学·新高考专练17.docx
2024版《微专题》·生物学·新高考专练17.docx
免费
18下载
精品解析:2024届江苏省南通市如皋市高三下学期二模生物试题(解析版).docx
精品解析:2024届江苏省南通市如皋市高三下学期二模生物试题(解析版).docx
免费
0下载
高中2023《微专题·小练习》·生物·新教材·XL-7专练2 细胞中的元素和化合物.docx
高中2023《微专题·小练习》·生物·新教材·XL-7专练2 细胞中的元素和化合物.docx
免费
0下载
新教材人教版生物精品解析:2021年湖南省普通高中学业水平合格性考试生物试题(原卷版).docx
新教材人教版生物精品解析:2021年湖南省普通高中学业水平合格性考试生物试题(原卷版).docx
免费
0下载
高中2023《微专题·小练习》·生物专练84 微生物的培养和应用.docx
高中2023《微专题·小练习》·生物专练84 微生物的培养和应用.docx
免费
0下载
2024年高考生物一轮复习讲义(新人教版)第2章 §2.7 指数与指数函数.docx
2024年高考生物一轮复习讲义(新人教版)第2章 §2.7 指数与指数函数.docx
免费
14下载
2024年高考生物一轮复习讲义(新人教版)第9单元 课时练2 种群数量的变化及其影响因素.docx
2024年高考生物一轮复习讲义(新人教版)第9单元 课时练2 种群数量的变化及其影响因素.docx
免费
1下载
2020年高考生物试卷(上海)(空白卷) (2).docx
2020年高考生物试卷(上海)(空白卷) (2).docx
免费
0下载
高中2024版考评特训卷·生物学【新教材】单元清通关卷(三).docx
高中2024版考评特训卷·生物学【新教材】单元清通关卷(三).docx
免费
0下载
2024年高考生物一轮复习讲义(新人教版)第5单元 课时练5 基因自由组合定律基础题型突破.docx
2024年高考生物一轮复习讲义(新人教版)第5单元 课时练5 基因自由组合定律基础题型突破.docx
免费
24下载
2018年高考生物试卷(新课标Ⅰ)(空白卷) (13).docx
2018年高考生物试卷(新课标Ⅰ)(空白卷) (13).docx
免费
0下载
2023《微专题·小练习》·生物·新教材·XL-7专练96 生态系统的稳定性.docx
2023《微专题·小练习》·生物·新教材·XL-7专练96 生态系统的稳定性.docx
免费
1下载
2024版《微专题》·生物·统考版专练61.docx
2024版《微专题》·生物·统考版专练61.docx
免费
9下载
2023年高考生物试卷(广东)(空白卷) (2).docx
2023年高考生物试卷(广东)(空白卷) (2).docx
免费
0下载
精品解析:2023届江苏省南京市南京师大附中江宁分校等2校高三下学期一模生物试题(原卷版).docx
精品解析:2023届江苏省南京市南京师大附中江宁分校等2校高三下学期一模生物试题(原卷版).docx
免费
0下载
2012年高考生物试卷(新课标)(空白卷) (11).docx
2012年高考生物试卷(新课标)(空白卷) (11).docx
免费
0下载
2014年高考生物试卷(安徽)(空白卷).doc
2014年高考生物试卷(安徽)(空白卷).doc
免费
0下载
2016年高考生物试卷(新课标Ⅱ)(空白卷) (5).docx
2016年高考生物试卷(新课标Ⅱ)(空白卷) (5).docx
免费
0下载
2024年高考生物试卷(山东)(空白卷) (2).docx
2024年高考生物试卷(山东)(空白卷) (2).docx
免费
0下载
我的小文库
实名认证
内容提供者

提供高质量免费文档试卷下载,如果满意请告诉您身边的人,如果不满意请告诉我们,您的意见对于我们很重要,是我们不断进步的动力

阅读排行

确认删除?
回到顶部
客服号
  • 客服QQ点击这里给我发消息
QQ群
  • QQ群点击这里加入QQ群
提交所需资料详情,我们来帮找资料