高考地理复习 强化练54 工业区位因素的变化.doc本文件免费下载 【共5页】

高考地理复习  强化练54  工业区位因素的变化.doc
高考地理复习  强化练54  工业区位因素的变化.doc
高考地理复习  强化练54  工业区位因素的变化.doc
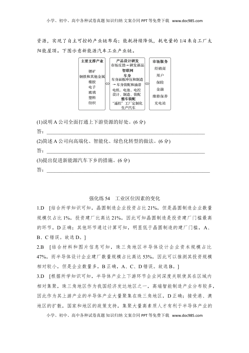
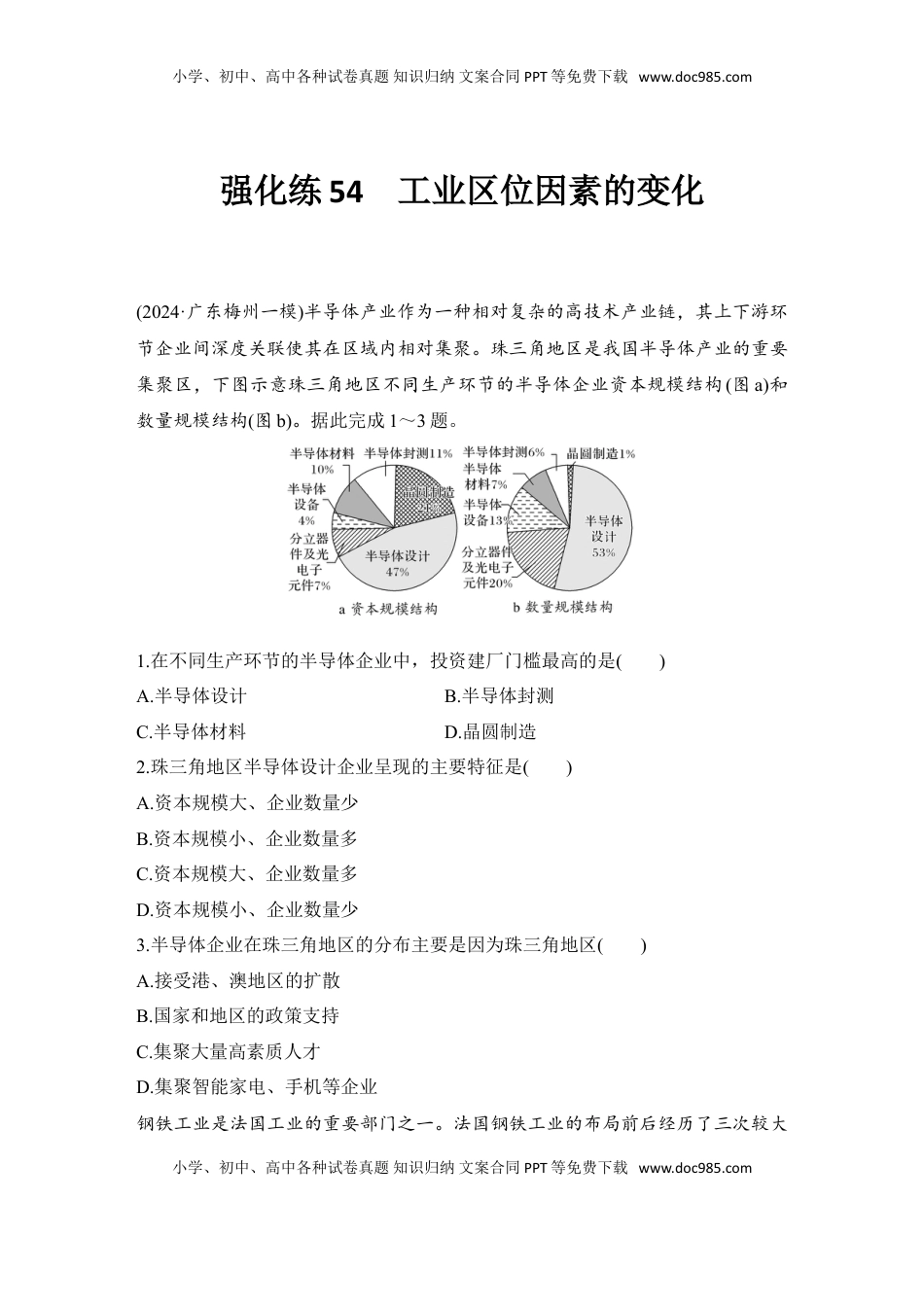
小学、初中、高中各种试卷真题知识归纳文案合同PPT等免费下载www.doc985.com强化练54工业区位因素的变化(2024·广东梅州一模)半导体产业作为一种相对复杂的高技术产业链,其上下游环节企业间深度关联使其在区域内相对集聚。珠三角地区是我国半导体产业的重要集聚区,下图示意珠三角地区不同生产环节的半导体企业资本规模结构(图a)和数量规模结构(图b)。据此完成1~3题。1.在不同生产环节的半导体企业中,投资建厂门槛最高的是()A.半导体设计B.半导体封测C.半导体材料D.晶圆制造2.珠三角地区半导体设计企业呈现的主要特征是()A.资本规模大、企业数量少B.资本规模小、企业数量多C.资本规模大、企业数量多D.资本规模小、企业数量少3.半导体企业在珠三角地区的分布主要是因为珠三角地区()A.接受港、澳地区的扩散B.国家和地区的政策支持C.集聚大量高素质人才D.集聚智能家电、手机等企业钢铁工业是法国工业的重要部门之一。法国钢铁工业的布局前后经历了三次较大小学、初中、高中各种试卷真题知识归纳文案合同PPT等免费下载www.doc985.com小学、初中、高中各种试卷真题知识归纳文案合同PPT等免费下载www.doc985.com的变化(下图)。目前,两大沿海钢铁基地的钢产量已占到法国的60%以上。据此完成4~6题。4.法国早期钢铁工业布局在中央高原的主要原因是()A.地形平坦B.动力充足C.原料丰富D.靠近市场5.目前,法国钢铁工业布局重心在沿海的敦刻尔克港和福斯港,优势条件有()①海运便利且廉价②劳动力丰富且廉价③较雄厚的工业基础④靠近国内市场A.①③B.②④C.①②D.③④6.法国钢铁工业布局的变化说明了()A.现代信息技术引发企业经营模式发生巨大变革B.优良海港和廉价海运对厂址选择起到决定作用C.科技水平提高和市场需求的变化影响越来越大D.环境状况对厂址选择和企业经营具有重要影响7.(2023·湖北卷)阅读图文材料,完成下列要求。(18分)近些年,国家出台一系列措施,大力促进新能源汽车产业发展。2023年5月5日,国务院召开常务会议,指出要进一步推动产业向高端化、智能化、绿色化转型,并支持新能源汽车下乡。A公司是一家国内新能源汽车龙头企业,坚持“EV(纯电动)+ICV(智能网联)”路线;加大研发力度,开发高端产品;全面打通上下游小学、初中、高中各种试卷真题知识归纳文案合同PPT等免费下载www.doc985.com小学、初中、高中各种试卷真题知识归纳文案合同PPT等免费下载www.doc985.com资源,实现了自主可控的产业链布局;能耗持续降低,耗电量的1/4来自工厂太阳能屋顶。下图示意新能源汽车工业产业链。(1)说明A公司全面打通上下游资源的好处。(6分)答:_______________________________________________________________(2)简述A公司向高端化、智能化、绿色化转型的做法。(6分)答:_______________________________________________________________(3)提出促进新能源汽车下乡的措施。(6分)答:_________________________________________________________________强化练54工业区位因素的变化1.D[结合所学知识可知,晶圆制造企业投资占比21%,但是晶圆制造企业数量规模仅占比1%,投资建厂比高达21%,因此可知晶圆制造是投资建厂门槛最高的环节,D正确;其他环节通过计算可知,明显低于晶圆制造的建厂门槛,A、B、C错误。故选D。]2.B[结合材料和图片信息可知,珠三角地区半导体设计企业资本规模占比47%,而半导体设计企业建厂数量规模占比高达53%,因此可以推测其投资规模相对较小,但是企业数量多,B正确,A、C、D错误。故选B。]3.D[根据所学知识可知,半导体产业上下游环节企业间深度关联使其在区域内相对集聚,珠三角地区作为我国经济发达地区之一,高端智能制造产业分布较多,因此作为其上游产业的半导体产业大量聚集在珠三角地区,D正确;接受港、澳地区的扩散,国家和地区的政策支持,集聚大量高素质人才有利于半导体产业的小学、初中、高中各种试卷真题知识归纳文案合同PPT等免费下载www.doc985.com小学、初中、高中各种试卷真题知识归纳文案合同PPT等免费下载www.doc985.com发展,但并不是大量半导体产业在珠三角聚集的主要原因,A、B、C错误。故选D。]4.B[早期钢铁工业对煤炭需求...

1、当您付费下载文档后,您只拥有了使用权限,并不意味着购买了版权,文档只能用于自身使用,不得用于其他商业用途(如 [转卖]进行直接盈利或[编辑后售卖]进行间接盈利)。
2、本站所有内容均由合作方或网友上传,本站不对文档的完整性、权威性及其观点立场正确性做任何保证或承诺!文档内容仅供研究参考,付费前请自行鉴别。
3、如文档内容存在违规,或者侵犯商业秘密、侵犯著作权等,请点击“违规举报”。

碎片内容

与本文档类似文档
2010年江苏省高考地理试卷解析版   .pdf
2010年江苏省高考地理试卷解析版 .pdf
免费
18下载
高考地理复习  2025届高中地理一轮复习讲义:第一部分自然地理第六单元地球上的水第24课时 海水的性质(学生版).doc
高考地理复习 2025届高中地理一轮复习讲义:第一部分自然地理第六单元地球上的水第24课时 海水的性质(学生版).doc
免费
0下载
2023《大考卷》二轮专项分层特训卷•地理【新教材】微考点6 干热河谷.docx
2023《大考卷》二轮专项分层特训卷•地理【新教材】微考点6 干热河谷.docx
免费
7下载
高中2022·微专题·小练习·地理【统考版】专练12.docx
高中2022·微专题·小练习·地理【统考版】专练12.docx
免费
0下载
高考地理复习  第三章 第3讲 真题专练 (2).docx
高考地理复习 第三章 第3讲 真题专练 (2).docx
免费
0下载
高考地理复习  第一部分 第四章 真题专练.docx
高考地理复习 第一部分 第四章 真题专练.docx
免费
0下载
精品解析:江苏省2021-2022学年普通高中学业水平合格性考试调研地理试题(解析版).docx
精品解析:江苏省2021-2022学年普通高中学业水平合格性考试调研地理试题(解析版).docx
免费
7下载
高考地理复习  第一章 训练42 人口迁移.docx
高考地理复习 第一章 训练42 人口迁移.docx
免费
0下载
高中地理  课时作业WORD课时作业WORD  详解答案 (1).docx
高中地理 课时作业WORD课时作业WORD 详解答案 (1).docx
免费
30下载
2022·微专题·小练习·地理【新高考】专练38 城镇化.docx
2022·微专题·小练习·地理【新高考】专练38 城镇化.docx
免费
26下载
高中地理·必修第一册(中图版)课时作业 16.docx
高中地理·必修第一册(中图版)课时作业 16.docx
免费
0下载
2015年天津市高考地理试卷解析版   .doc
2015年天津市高考地理试卷解析版 .doc
免费
2下载
2024版《大考卷》全程考评特训卷·地理【新教材】单元检测十一 城市、产业与区域发展.docx
2024版《大考卷》全程考评特训卷·地理【新教材】单元检测十一 城市、产业与区域发展.docx
免费
15下载
高中2024版《微专题》·地理·新高考专练 39.docx
高中2024版《微专题》·地理·新高考专练 39.docx
免费
0下载
2025版新高考版 地理知识清单+考法清单专题二行星地球.pdf
2025版新高考版 地理知识清单+考法清单专题二行星地球.pdf
免费
17下载
高中地理  课时作业(word)课时作业(word)  课时作业8.docx
高中地理 课时作业(word)课时作业(word) 课时作业8.docx
免费
27下载
高中地理·必修第二册·湘教版课时作业5.docx
高中地理·必修第二册·湘教版课时作业5.docx
免费
0下载
2018年高考地理试卷(江苏)(解析卷)   .doc
2018年高考地理试卷(江苏)(解析卷) .doc
免费
0下载
2022年高考地理真题(全国乙卷)(原卷版).docx
2022年高考地理真题(全国乙卷)(原卷版).docx
免费
11下载
高考地理复习  第一部分 第四章 第2讲 课时24 气压带、风带的形成与移动.docx
高考地理复习 第一部分 第四章 第2讲 课时24 气压带、风带的形成与移动.docx
免费
0下载
我的小文库
实名认证
内容提供者

提供高质量免费文档试卷下载,如果满意请告诉您身边的人,如果不满意请告诉我们,您的意见对于我们很重要,是我们不断进步的动力

阅读排行

确认删除?
回到顶部
客服号
  • 客服QQ点击这里给我发消息
QQ群
  • QQ群点击这里加入QQ群
提交所需资料详情,我们来帮找资料