高考地理复习 第二章 课时75 保障国家安全的资源、环境战略与行动.docx本文件免费下载 【共6页】

高考地理复习  第二章 课时75 保障国家安全的资源、环境战略与行动.docx
高考地理复习  第二章 课时75 保障国家安全的资源、环境战略与行动.docx
高考地理复习  第二章 课时75 保障国家安全的资源、环境战略与行动.docx
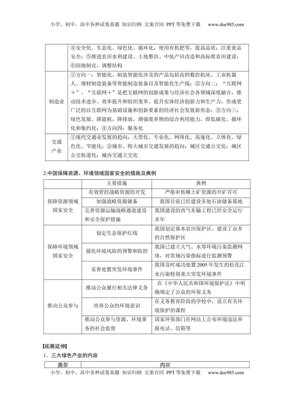
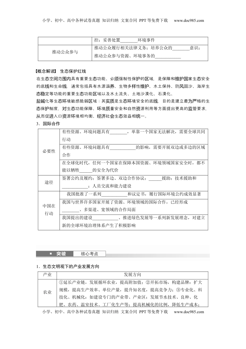
小学、初中、高中各种试卷真题知识归纳文案合同PPT等免费下载www.doc985.com小学、初中、高中各种试卷真题知识归纳文案合同PPT等免费下载www.doc985.com课时75保障国家安全的资源、环境战略与行动1.走向生态文明(1)从工业文明向生态文明转变历史进程人地关系采集渔猎时代原始的______关系,人类对环境既崇拜又______农业社会______性明显增强,环境遭到破坏;对人地关系有了朴素的科学认识工业社会矛盾越来越______,资源、环境问题对国家安全乃至人类生存与发展已构成现实威胁生态文明人与自然是生命共同体,谋求实现人与自然的____________(2)生态文明下的资源、环境与国家安全①资源与环境安全观资源、环境安全的本质是寻求自然环境服务的________利用和服务效益最大化的平衡;应在地球资源、环境所允许的边界内,避免资源短缺和环境问题对人类社会可持续发展构成________;应避免资源安全和环境安全问题对国家安全、____________和国际安全构成威胁。②保障资源、环境领域国家安全的措施根本措施牢固树立人与自然____________的资源与环境安全观,以____________建设为目标,变革发展模式具体措施推进____________和生活方式的绿色化思考推生方式色化的途有些?进产绿径哪__________________________________________________________________________________________________________________________________________________________________________________________________________________________________________2.国家战略与政策(1)意义:保障经济社会发展所需的资源能____、______和______地供给。(2)国家战略与政策领域措施资源领域(以战略资源的开发、储备和运输为例)有效管控战略资源的开发;加强战略资源______;完善资源运输战略______建设和安全保护措施环境领域划定________________;强化____________的预警和防小学、初中、高中各种试卷真题知识归纳文案合同PPT等免费下载www.doc985.com小学、初中、高中各种试卷真题知识归纳文案合同PPT等免费下载www.doc985.com控;妥善处置________环境事件推动公众参与推动公众履行相关法律义务;培养公众的________意识;推动公众参与资源、环境事务的____________概念解读生态保护红线在生空范具有重要生功能、必强制性保的域,是保障和家生安全态间围内态须护区维护国态的底和生命,通常包括具有水源涵、生物多性、水土保持、防固沙、海岸生线线养样维护风定等功能的重要生功能域以及水土流失、土地沙漠化、石漠化、态稳态区化等生境敏感脆弱域;其是生境安全的底,目的是建立最格的生盐碱态环区实质态环线为严保制度,生功能保障、境量安全和自然源利用等方面提出更高的管要求,态护对态环质资监而促人口源境相均衡、社生效益相一。从进资环经济会态统3.国际合作必要性有些资源、环境问题具有________,单靠一个国家无法解决,需要全球共同行动有些资源、环境问题具有____________的影响,需要开展双边或多边的区域合作在全球化时代,任何一个国家在保障本国资源、环境领域国家安全时,都不能以牺牲______的安全为代价途径签署公约及履约;签署多边、双边合作协议;______援助;技术援助和____________;人员交流和能力建设中国在行动我国批准了一系列____________和议定书,履行国际环境公约成效显著我国与世界许多国家开展了资源、环境领域的国际合作,已经形成________、多渠道、宽领域的合作局面我国提出的建设____________、推进绿色发展等一系列新发展理念,对建立新的全球环境治理体系产生了积极影响1.生态文明观下的产业发展方向产业发展方向农业①延长产业链,发展循环农业,提高附加值;②开拓市场,构建品牌:扩大规模,提高生产效率、单位产量,提升知名度,提高竞争力;③专业化、科技化、机械化:如建设专门的产业带、产业区;发展节水技术、良种、化肥、农药、温室技术、工厂化生产等;提高机械化的比例,降低生产成本;小学、初中、高中各种试卷真题知识归纳文案合同PPT等免费下载www.doc985.com小学、初中、高中各种试卷真题知识归纳文案合同PPT等免费下载www.doc985.com④安全化、生态化、...

1、当您付费下载文档后,您只拥有了使用权限,并不意味着购买了版权,文档只能用于自身使用,不得用于其他商业用途(如 [转卖]进行直接盈利或[编辑后售卖]进行间接盈利)。
2、本站所有内容均由合作方或网友上传,本站不对文档的完整性、权威性及其观点立场正确性做任何保证或承诺!文档内容仅供研究参考,付费前请自行鉴别。
3、如文档内容存在违规,或者侵犯商业秘密、侵犯著作权等,请点击“违规举报”。

碎片内容

与本文档类似文档
高中地理  课时作业(word)课时作业(word)  章末综合检测(三) (1).docx
高中地理 课时作业(word)课时作业(word) 章末综合检测(三) (1).docx
免费
21下载
2013年高考地理试卷(新课标Ⅰ)(解析卷).doc
2013年高考地理试卷(新课标Ⅰ)(解析卷).doc
免费
0下载
2023《微专题·小练习》·地理·L-9专练72.docx
2023《微专题·小练习》·地理·L-9专练72.docx
免费
9下载
2023《微专题·小练习》·地理·L-9专练59.docx
2023《微专题·小练习》·地理·L-9专练59.docx
免费
4下载
2019年高考地理试卷(浙江)(4月)(解析卷).docx
2019年高考地理试卷(浙江)(4月)(解析卷).docx
免费
0下载
高考地理复习  2025届高中地理一轮复习讲义:第一部分自然地理第七单元地表形态的塑造第36课时 海岸地貌和冰川地貌(教师版).doc
高考地理复习 2025届高中地理一轮复习讲义:第一部分自然地理第七单元地表形态的塑造第36课时 海岸地貌和冰川地貌(教师版).doc
免费
0下载
高考地理复习  第四章 训练54 交通运输布局对区域发展的影响.docx
高考地理复习 第四章 训练54 交通运输布局对区域发展的影响.docx
免费
0下载
高中地理  人教版课后作业提升(word)  章末检测(三).docx
高中地理 人教版课后作业提升(word) 章末检测(三).docx
免费
30下载
高考地理复习  专题11 自然地理环境的整体性与差异性(思维导图+4大知识点+5个能力拓展) 2025年高考地理一轮复习知识清单.docx
高考地理复习 专题11 自然地理环境的整体性与差异性(思维导图+4大知识点+5个能力拓展) 2025年高考地理一轮复习知识清单.docx
免费
0下载
2023《大考卷》二轮专项分层特训卷•地理【新教材】微考点9 等温线判读.docx
2023《大考卷》二轮专项分层特训卷•地理【新教材】微考点9 等温线判读.docx
免费
28下载
高中地理  鲁教版课时作业  单元检测二.docx
高中地理 鲁教版课时作业 单元检测二.docx
免费
18下载
2023《微专题·小练习》·地理·L-9专练19.docx
2023《微专题·小练习》·地理·L-9专练19.docx
免费
3下载
高考地理复习  2025届高中地理一轮复习讲义:第四部分资源、环境与国家安全第十八单元自然资源与人类社会第72课时 自然环境的服务功能(学生版).doc
高考地理复习 2025届高中地理一轮复习讲义:第四部分资源、环境与国家安全第十八单元自然资源与人类社会第72课时 自然环境的服务功能(学生版).doc
免费
0下载
专题01 地球与地图-学易金卷:2023年高考真题和模拟题地理分项汇编(原卷卷).docx
专题01 地球与地图-学易金卷:2023年高考真题和模拟题地理分项汇编(原卷卷).docx
免费
0下载
高考地理复习  第五章 训练56 中国国家发展战略举例.docx
高考地理复习 第五章 训练56 中国国家发展战略举例.docx
免费
0下载
高考地理复习  第三部分 第二章 训练62 生态脆弱区的综合治理——以我国荒漠化地区为例.docx
高考地理复习 第三部分 第二章 训练62 生态脆弱区的综合治理——以我国荒漠化地区为例.docx
免费
0下载
高考地理复习  第二章 第2讲 训练87 青藏地区.docx
高考地理复习 第二章 第2讲 训练87 青藏地区.docx
免费
0下载
2024版《微专题》·地理·统考版专练47.docx
2024版《微专题》·地理·统考版专练47.docx
免费
11下载
高考地理专题14 资源、环境与国家安全2024年高考真题和模拟题地理分类汇编(教师卷).docx
高考地理专题14 资源、环境与国家安全2024年高考真题和模拟题地理分类汇编(教师卷).docx
免费
0下载
2024年高考地理一轮复习讲义(新人教版)第二部分 第四章 训练56 交通运输方式.docx
2024年高考地理一轮复习讲义(新人教版)第二部分 第四章 训练56 交通运输方式.docx
免费
1下载
我的小文库
实名认证
内容提供者

提供高质量免费文档试卷下载,如果满意请告诉您身边的人,如果不满意请告诉我们,您的意见对于我们很重要,是我们不断进步的动力

阅读排行

确认删除?
回到顶部
客服号
  • 客服QQ点击这里给我发消息
QQ群
  • QQ群点击这里加入QQ群
提交所需资料详情,我们来帮找资料