高考地理复习 第三部分 第二章 课时62 生态脆弱区的综合治理——以我国荒漠化地区为例 (1).docx本文件免费下载 【共16页】

高考地理复习  第三部分 第二章 课时62 生态脆弱区的综合治理——以我国荒漠化地区为例 (1).docx
高考地理复习  第三部分 第二章 课时62 生态脆弱区的综合治理——以我国荒漠化地区为例 (1).docx
高考地理复习  第三部分 第二章 课时62 生态脆弱区的综合治理——以我国荒漠化地区为例 (1).docx
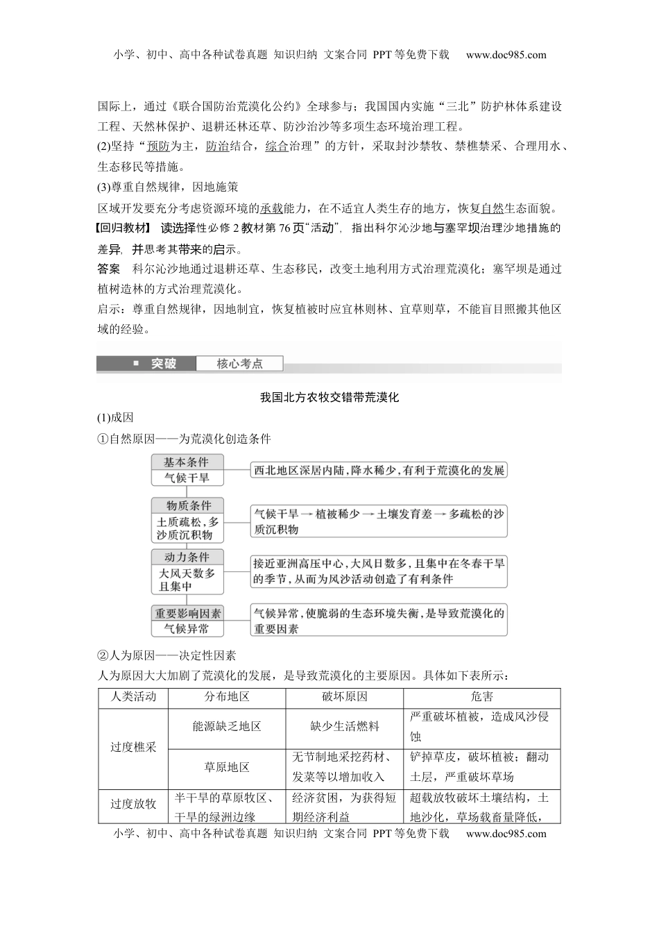
小学、初中、高中各种试卷真题知识归纳文案合同PPT等免费下载www.doc985.com小学、初中、高中各种试卷真题知识归纳文案合同PPT等免费下载www.doc985.com课时62生态脆弱区的综合治理——以我国荒漠化地区为例1.荒漠化生态脆弱区的含义(1)生态脆弱区①含义:指两种不同类型生态系统的交接过渡区域,目前泛指生态系统的自我修复能力低、系统稳定性差的地区。②综合治理的重点区域:荒漠化地区。(2)荒漠化含义由于气候变化和人类活动等因素造成的土地退化类型①风蚀、水蚀和冻融等外力作用造成的土地退化。②人类滥垦滥牧所导致的水土流失和土壤盐渍化等(3)土地退化:指由于使用土地不当或其他因素,导致耕地、草原和森林等资源的生产能力下降。概念辨析荒漠与荒漠化、荒漠化与沙漠化(1)荒漠≠荒漠化:荒漠是在干旱境下育的一自然景型,包括戈壁、沙漠和沙地等环发种观类;荒漠化是土地退化的一象。则种现(2)荒漠化≠沙漠化:土地沙漠化是荒漠化的主要形式之一,荒漠化有多型和形成途还种类径,如水土流失、化、寒漠化等。盐碱2.荒漠化生态脆弱区面临的环境与发展问题(1)经济损失①经济方面:许多村庄、铁路、公路、水库以及灌渠等受到风沙的威胁,经济损失巨大。②生产方面:导致了植被和地表形态的破坏,使得生物的生产力持续下降,粮食和牧草减产甚至绝收,继而引发饥荒。(2)生态恶化造成表土裸露,为沙尘暴的形成提供了充足的沙源。回归教材性必修读选择2材第教73页图2-45“布沙漠中的生光伏站库齐态电”,明光说伏荒漠化治理的意。发电对义答案降低了到达地表的太阳辐射强度,减少地表水分蒸发,保持土壤水分,从而保护植被;库布齐沙漠治理中的水源主要来自地下水,光伏发电为抽取地下水提供充足的电能。3.荒漠化生态脆弱区的综合治理(1)国际合作,全球参与小学、初中、高中各种试卷真题知识归纳文案合同PPT等免费下载www.doc985.com小学、初中、高中各种试卷真题知识归纳文案合同PPT等免费下载www.doc985.com国际上,通过《联合国防治荒漠化公约》全球参与;我国国内实施“三北”防护林体系建设工程、天然林保护、退耕还林还草、防沙治沙等多项生态环境治理工程。(2)坚持“预防为主,防治结合,综合治理”的方针,采取封沙禁牧、禁樵禁采、合理用水、生态移民等措施。(3)尊重自然规律,因地施策区域开发要充分考虑资源环境的承载能力,在不适宜人类生存的地方,恢复自然生态面貌。回归教材性必修读选择2材第教76页“活动”,指出科尔沁沙地塞罕治理沙地措施的与坝差,思考其的示。异并带来启答案科尔沁沙地通过退耕还草、生态移民,改变土地利用方式治理荒漠化;塞罕坝是通过植树造林的方式治理荒漠化。启示:尊重自然规律,因地制宜,恢复植被时应宜林则林、宜草则草,不能盲目照搬其他区域的经验。我国北方农牧交错带荒漠化(1)成因①自然原因——为荒漠化创造条件②人为原因——决定性因素人为原因大大加剧了荒漠化的发展,是导致荒漠化的主要原因。具体如下表所示:人类活动分布地区破坏原因危害过度樵采能源缺乏地区缺少生活燃料严重破坏植被,造成风沙侵蚀草原地区无节制地采挖药材、发菜等以增加收入铲掉草皮,破坏植被;翻动土层,严重破坏草场过度放牧半干旱的草原牧区、干旱的绿洲边缘经济贫困,为获得短期经济利益超载放牧破坏土壤结构,土地沙化,草场载畜量降低,小学、初中、高中各种试卷真题知识归纳文案合同PPT等免费下载www.doc985.com小学、初中、高中各种试卷真题知识归纳文案合同PPT等免费下载www.doc985.com从而形成新一轮的超载放牧,加速了草场退化和土地沙化的进程过度开垦干旱、半干旱沙质土壤地区,特别是沙漠边缘人口激增,对粮食需求增加土壤肥力降低后被弃耕,进而演变为沙地水资源利用不当绿洲地区扩大开垦规模,导致生态用水紧张植被退化,绿洲荒漠化日趋严重灌溉农业区大水漫灌次生盐渍化工矿交通建设中不注意环保邻近城镇或者工矿区工程建设中不重视环境保护,破坏植被、污染水源,弃土弃渣随意堆放建设用地周围草场退化、沙化(2)防治措施①合理利用水资源地区措施农作区改进耕作和灌溉技术,推广节水农业,避免土壤盐碱化牧区草原减少水井...

1、当您付费下载文档后,您只拥有了使用权限,并不意味着购买了版权,文档只能用于自身使用,不得用于其他商业用途(如 [转卖]进行直接盈利或[编辑后售卖]进行间接盈利)。
2、本站所有内容均由合作方或网友上传,本站不对文档的完整性、权威性及其观点立场正确性做任何保证或承诺!文档内容仅供研究参考,付费前请自行鉴别。
3、如文档内容存在违规,或者侵犯商业秘密、侵犯著作权等,请点击“违规举报”。

碎片内容

与本文档类似文档
高考地理复习  专题04 居民与聚落(专项训练)-【必刷题】2025年高考地理一轮复习区域地理专项训练(解析版).docx
高考地理复习 专题04 居民与聚落(专项训练)-【必刷题】2025年高考地理一轮复习区域地理专项训练(解析版).docx
免费
0下载
高考地理复习  第三章 第3讲 课时51 服务业区位因素的变化 (1).docx
高考地理复习 第三章 第3讲 课时51 服务业区位因素的变化 (1).docx
免费
0下载
2023《大考卷》二轮专项分层特训卷•地理【统考版】微考点42.docx
2023《大考卷》二轮专项分层特训卷•地理【统考版】微考点42.docx
免费
16下载
2015年全国统一高考地理试卷(新课标ⅱ)(含解析版).pdf
2015年全国统一高考地理试卷(新课标ⅱ)(含解析版).pdf
免费
25下载
高考地理复习  2025届高中地理一轮复习讲义:第二部分人文地理第十单元人口第46课时 人口分布与人口容量(教师版).doc
高考地理复习 2025届高中地理一轮复习讲义:第二部分人文地理第十单元人口第46课时 人口分布与人口容量(教师版).doc
免费
0下载
2024年高考地理一轮复习讲义(新人教版)第三部分 第四章 课时66 资源跨区域调配.docx
2024年高考地理一轮复习讲义(新人教版)第三部分 第四章 课时66 资源跨区域调配.docx
免费
23下载
2022·微专题·小练习·地理【统考版】专练71.docx
2022·微专题·小练习·地理【统考版】专练71.docx
免费
2下载
2022·微专题·小练习·地理【统考版】专练8.docx
2022·微专题·小练习·地理【统考版】专练8.docx
免费
8下载
高中2024版考评特训卷·地理【新教材】高频考点64 城市的辐射功能.docx
高中2024版考评特训卷·地理【新教材】高频考点64 城市的辐射功能.docx
免费
0下载
高考地理复习  第二章 课时72 环境污染与国家安全 (1).docx
高考地理复习 第二章 课时72 环境污染与国家安全 (1).docx
免费
0下载
高考地理复习  2025届高中地理人教版一轮复习第33课时导学案:河流地貌.docx
高考地理复习 2025届高中地理人教版一轮复习第33课时导学案:河流地貌.docx
免费
0下载
高中2024版《微专题》·地理·新高考专练 75.docx
高中2024版《微专题》·地理·新高考专练 75.docx
免费
0下载
2022年高考地理真题(浙江自主命题)【1月】(解析版).docx
2022年高考地理真题(浙江自主命题)【1月】(解析版).docx
免费
27下载
2024届江苏省百校大联考高考第二次模拟地理试卷(解析版).docx
2024届江苏省百校大联考高考第二次模拟地理试卷(解析版).docx
免费
0下载
高考地理复习  第二章 第1讲 课时82 中国自然地理特征.docx
高考地理复习 第二章 第1讲 课时82 中国自然地理特征.docx
免费
0下载
广东省汕头市潮阳区河溪中学2021-2022学年高一学业水平合格性考试模拟地理试卷.docx
广东省汕头市潮阳区河溪中学2021-2022学年高一学业水平合格性考试模拟地理试卷.docx
免费
27下载
高考地理复习  专题06 常见天气系统(思维导图+3大知识点+6个能力拓展) 2025年高考地理一轮复习知识清单.docx
高考地理复习 专题06 常见天气系统(思维导图+3大知识点+6个能力拓展) 2025年高考地理一轮复习知识清单.docx
免费
0下载
2019年高考地理试卷(天津)(解析卷).doc
2019年高考地理试卷(天津)(解析卷).doc
免费
0下载
高中地理·必修第一册(人教版)章末过关检测(二).docx
高中地理·必修第一册(人教版)章末过关检测(二).docx
免费
0下载
2024版《微专题》·地理·统考版专练47.docx
2024版《微专题》·地理·统考版专练47.docx
免费
11下载
我的小文库
实名认证
内容提供者

提供高质量免费文档试卷下载,如果满意请告诉您身边的人,如果不满意请告诉我们,您的意见对于我们很重要,是我们不断进步的动力

阅读排行

确认删除?
回到顶部
客服号
  • 客服QQ点击这里给我发消息
QQ群
  • QQ群点击这里加入QQ群
提交所需资料详情,我们来帮找资料