高考政治复习 第九课 全面推进依法治国的基本要求 学案(解析版)【抢分秘籍】2025年高考政治一轮复习精讲精练.doc本文件免费下载 【共18页】

高考政治复习  第九课 全面推进依法治国的基本要求 学案(解析版)【抢分秘籍】2025年高考政治一轮复习精讲精练.doc
高考政治复习  第九课 全面推进依法治国的基本要求 学案(解析版)【抢分秘籍】2025年高考政治一轮复习精讲精练.doc
高考政治复习  第九课 全面推进依法治国的基本要求 学案(解析版)【抢分秘籍】2025年高考政治一轮复习精讲精练.doc
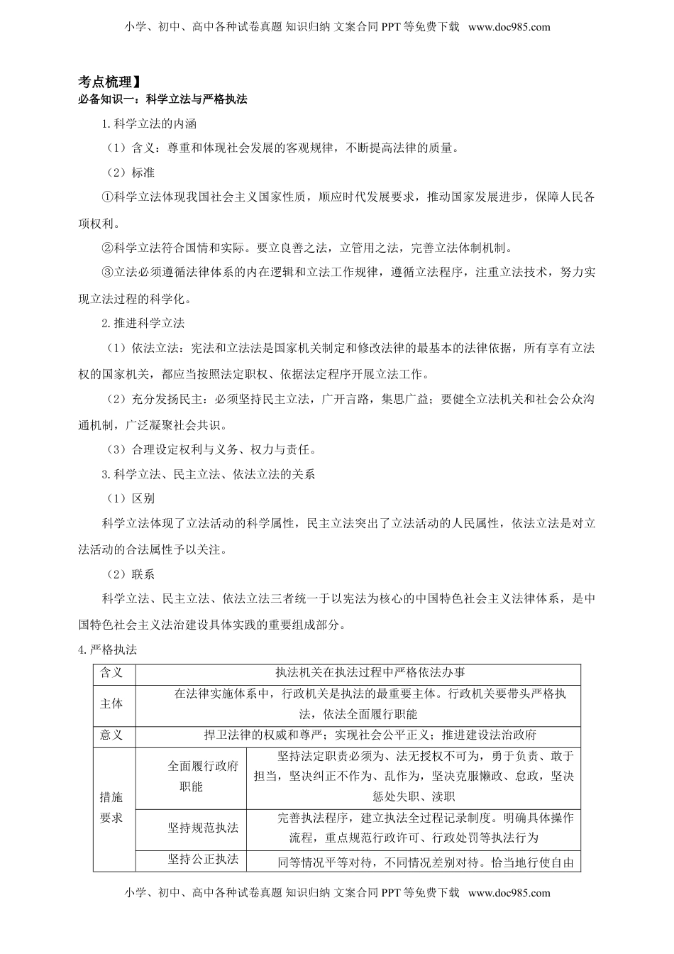
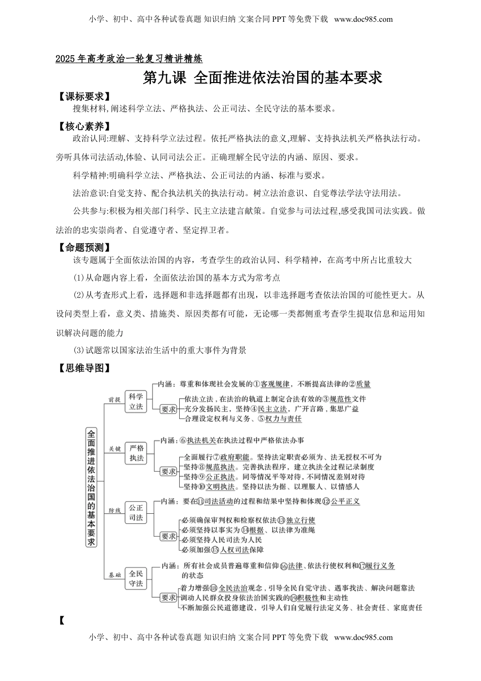
小学、初中、高中各种试卷真题知识归纳文案合同PPT等免费下载www.doc985.com2025年高考政治一轮复习精讲精练第九课全面推进依法治国的基本要求【课标要求】搜集材料,阐述科学立法、严格执法、公正司法、全民守法的基本要求。【核心素养】政治认同:理解、支持科学立法过程。依托严格执法的意义,理解、支持执法机关严格执法行动。旁听具体司法活动,体验、认同司法公正。正确理解全民守法的内涵、原因、要求。科学精神:明确科学立法、严格执法、公正司法的内涵、标准与要求。法治意识:自觉支持、配合执法机关的执法行动。树立法治意识、自觉尊法学法守法用法。公共参与:积极为相关部门科学、民主立法建言献策。自觉参与司法过程,感受我国司法实践。做法治的忠实崇尚者、自觉遵守者、坚定捍卫者。【命题预测】该专题属于全面依法治国的内容,考查学生的政治认同、科学精神,在高考中所占比重较大(1)从命题内容上看,全面依法治国的基本方式为常考点(2)从考査形式上看,选择题和非选择题都有出现,以非选择题考查依法治国的可能性更大。从设问类型上看,意义类、措施类、原因类都有可能,无论哪一类都侧重考查学生提取信息和运用知识解决问题的能力(3)试题常以国家法治生活中的重大事件为背景【思维导图】【小学、初中、高中各种试卷真题知识归纳文案合同PPT等免费下载www.doc985.com小学、初中、高中各种试卷真题知识归纳文案合同PPT等免费下载www.doc985.com考点梳理】必备知识一:科学立法与严格执法1.科学立法的内涵(1)含义:尊重和体现社会发展的客观规律,不断提高法律的质量。(2)标准①科学立法体现我国社会主义国家性质,顺应时代发展要求,推动国家发展进步,保障人民各项权利。②科学立法符合国情和实际。要立良善之法,立管用之法,完善立法体制机制。③立法必须遵循法律体系的内在逻辑和立法工作规律,遵循立法程序,注重立法技术,努力实现立法过程的科学化。2.推进科学立法(1)依法立法:宪法和立法法是国家机关制定和修改法律的最基本的法律依据,所有享有立法权的国家机关,都应当按照法定职权、依据法定程序开展立法工作。(2)充分发扬民主:必须坚持民主立法,广开言路,集思广益;要健全立法机关和社会公众沟通机制,广泛凝聚社会共识。(3)合理设定权利与义务、权力与责任。3.科学立法、民主立法、依法立法的关系(1)区别科学立法体现了立法活动的科学属性,民主立法突出了立法活动的人民属性,依法立法是对立法活动的合法属性予以关注。(2)联系科学立法、民主立法、依法立法三者统一于以宪法为核心的中国特色社会主义法律体系,是中国特色社会主义法治建设具体实践的重要组成部分。4.严格执法含义执法机关在执法过程中严格依法办事主体在法律实施体系中,行政机关是执法的最重要主体。行政机关要带头严格执法,依法全面履行职能意义捍卫法律的权威和尊严;实现社会公平正义;推进建设法治政府措施要求全面履行政府职能坚持法定职责必须为、法无授权不可为,勇于负责、敢于担当,坚决纠正不作为、乱作为,坚决克服懒政、怠政,坚决惩处失职、渎职坚持规范执法完善执法程序,建立执法全过程记录制度。明确具体操作流程,重点规范行政许可、行政处罚等执法行为坚持公正执法同等情况平等对待,不同情况差别对待。恰当地行使自由小学、初中、高中各种试卷真题知识归纳文案合同PPT等免费下载www.doc985.com小学、初中、高中各种试卷真题知识归纳文案合同PPT等免费下载www.doc985.com裁量权;有效杜绝执法不公、随意执法坚持文明执法改进执法方式,做到语言、行为规范,融法、理、情于一体,坚持以法为据、以理服人、以情感人,力求实现执法效果最大化核心考点二:公正司法与全民守法1.公正司法的内涵(1)含义:要在司法活动的过程和结果中坚持和体现公平正义。(2)地位:公正司法是维护社会公平正义的最后一道防线。(3)特征司法的程序要公正要求当事人诉讼地位平等、司法过程严格依据诉讼法进行意义通过程序公正,可以最大化实现结果公正司法的结果要公正要求法律适用准确、案件事实清楚、裁判结果合法合理意义只有结果公正,才能有效解决案件纠纷,惩罚违...

1、当您付费下载文档后,您只拥有了使用权限,并不意味着购买了版权,文档只能用于自身使用,不得用于其他商业用途(如 [转卖]进行直接盈利或[编辑后售卖]进行间接盈利)。
2、本站所有内容均由合作方或网友上传,本站不对文档的完整性、权威性及其观点立场正确性做任何保证或承诺!文档内容仅供研究参考,付费前请自行鉴别。
3、如文档内容存在违规,或者侵犯商业秘密、侵犯著作权等,请点击“违规举报”。

碎片内容

与本文档类似文档
新教材统编版政治精品解析:河北省藁城区新冀明中学2021-2022学年高二上学期学业水平模拟测试政治试题(解析版).docx
新教材统编版政治精品解析:河北省藁城区新冀明中学2021-2022学年高二上学期学业水平模拟测试政治试题(解析版).docx
免费
0下载
上海市静安区2015年高三第一学期期末(一模)学科质量检测政治试题及答案(word版).doc
上海市静安区2015年高三第一学期期末(一模)学科质量检测政治试题及答案(word版).doc
免费
0下载
2014年高考政治试卷(天津)(解析卷).doc
2014年高考政治试卷(天津)(解析卷).doc
免费
0下载
2024版《大考卷》全程考评特训卷·思想政治【新教材】核心考点增分练 24.docx
2024版《大考卷》全程考评特训卷·思想政治【新教材】核心考点增分练 24.docx
免费
13下载
2023年高考政治试卷(山东)(空白卷) (2).docx
2023年高考政治试卷(山东)(空白卷) (2).docx
免费
0下载
2013年普通高等学校招生全国统一考试(辽宁卷)往年高考真题.docx
2013年普通高等学校招生全国统一考试(辽宁卷)往年高考真题.docx
免费
0下载
易错点7全面依法治国(原卷版)-备战2024年高考政治易错题(新教材新高考).docx
易错点7全面依法治国(原卷版)-备战2024年高考政治易错题(新教材新高考).docx
免费
0下载
2025年新高考政治资料  题型八 认识评析类主观题.docx
2025年新高考政治资料 题型八 认识评析类主观题.docx
免费
0下载
2025年新高考政治资料  考点巩固卷02 生产资料所有制与经济体制(解析版).docx
2025年新高考政治资料 考点巩固卷02 生产资料所有制与经济体制(解析版).docx
免费
0下载
2025年新高考政治资料  专题十四 训练3 演绎推理与归纳推理.docx
2025年新高考政治资料 专题十四 训练3 演绎推理与归纳推理.docx
免费
0下载
高中 思想政治·必修4·哲学与文化课时作业(word)  课时作业12 社会历史的发展  .docx
高中 思想政治·必修4·哲学与文化课时作业(word) 课时作业12 社会历史的发展  .docx
免费
22下载
高考政治复习  第三课 领会科学思维  练习(原卷版)【抢分秘籍】2025年高考政治一轮复习精讲精练.doc
高考政治复习 第三课 领会科学思维 练习(原卷版)【抢分秘籍】2025年高考政治一轮复习精讲精练.doc
免费
0下载
高中2022·微专题·小练习·政治【统考版】专练24.docx
高中2022·微专题·小练习·政治【统考版】专练24.docx
免费
0下载
第七课 做个明白的劳动者 练习(解析版)【抢分秘籍】2025年高考政治一轮复习精讲精练.doc
第七课 做个明白的劳动者 练习(解析版)【抢分秘籍】2025年高考政治一轮复习精讲精练.doc
免费
0下载
2025年新高考政治资料  专题十 长效热点探究 热点10 大兴调查研究 厚植为民情怀.docx
2025年新高考政治资料 专题十 长效热点探究 热点10 大兴调查研究 厚植为民情怀.docx
免费
0下载
2013年全国高考政治试卷(大纲版).doc
2013年全国高考政治试卷(大纲版).doc
免费
0下载
高中2024版考评特训卷·政治【统考版】单元检测(十三).docx
高中2024版考评特训卷·政治【统考版】单元检测(十三).docx
免费
0下载
精品解析:江苏省南京市、盐城市2023届高三第一次模拟考试政治试题(解析版).docx
精品解析:江苏省南京市、盐城市2023届高三第一次模拟考试政治试题(解析版).docx
免费
0下载
高中2022·微专题·小练习·政治【新高考】专练 9.docx
高中2022·微专题·小练习·政治【新高考】专练 9.docx
免费
0下载
2024年高考政治一轮复习(部编版) 必修4 阶段检测5.docx
2024年高考政治一轮复习(部编版) 必修4 阶段检测5.docx
免费
30下载
我的小文库
实名认证
内容提供者

提供高质量免费文档试卷下载,如果满意请告诉您身边的人,如果不满意请告诉我们,您的意见对于我们很重要,是我们不断进步的动力

阅读排行

确认删除?
回到顶部
客服号
  • 客服QQ点击这里给我发消息
QQ群
  • QQ群点击这里加入QQ群
提交所需资料详情,我们来帮找资料