高考政治复习 第三课 只有中国特色社会主义才能发展中国 学案(解析版)【抢分秘籍】2025年高考政治一轮复习精讲精练.doc本文件免费下载 【共15页】

高考政治复习  第三课 只有中国特色社会主义才能发展中国  学案(解析版)【抢分秘籍】2025年高考政治一轮复习精讲精练.doc
高考政治复习  第三课 只有中国特色社会主义才能发展中国  学案(解析版)【抢分秘籍】2025年高考政治一轮复习精讲精练.doc
高考政治复习  第三课 只有中国特色社会主义才能发展中国  学案(解析版)【抢分秘籍】2025年高考政治一轮复习精讲精练.doc
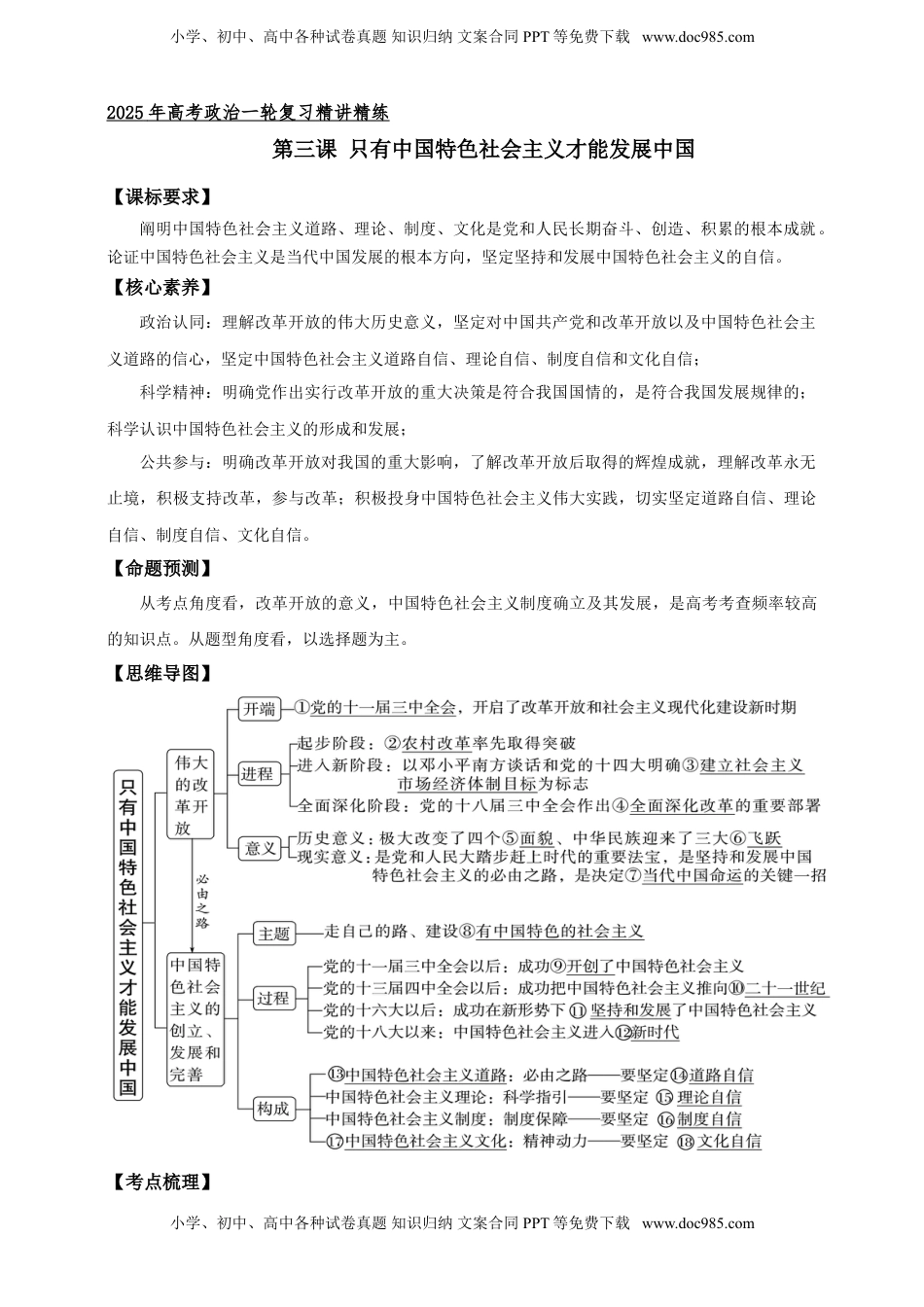
小学、初中、高中各种试卷真题知识归纳文案合同PPT等免费下载www.doc985.com2025年高考政治一轮复习精讲精练第三课只有中国特色社会主义才能发展中国【课标要求】阐明中国特色社会主义道路、理论、制度、文化是党和人民长期奋斗、创造、积累的根本成就。论证中国特色社会主义是当代中国发展的根本方向,坚定坚持和发展中国特色社会主义的自信。【核心素养】政治认同:理解改革开放的伟大历史意义,坚定对中国共产党和改革开放以及中国特色社会主义道路的信心,坚定中国特色社会主义道路自信、理论自信、制度自信和文化自信;科学精神:明确党作出实行改革开放的重大决策是符合我国国情的,是符合我国发展规律的;科学认识中国特色社会主义的形成和发展;公共参与:明确改革开放对我国的重大影响,了解改革开放后取得的辉煌成就,理解改革永无止境,积极支持改革,参与改革;积极投身中国特色社会主义伟大实践,切实坚定道路自信、理论自信、制度自信、文化自信。【命题预测】从考点角度看,改革开放的意义,中国特色社会主义制度确立及其发展,是高考考查频率较高的知识点。从题型角度看,以选择题为主。【思维导图】【考点梳理】小学、初中、高中各种试卷真题知识归纳文案合同PPT等免费下载www.doc985.com小学、初中、高中各种试卷真题知识归纳文案合同PPT等免费下载www.doc985.com必备知识一:伟大的改革开放一、改革开放的进程会议:1978年召开党的十一届三中全会1.内容:重新确立了马克思主义的思想路线、政治路线、组织路线,确定把党和国家工作重点转移到社会主义现代化建设上来,作出了实行改革开放的重大决策。2.意义:实现了中华人民共和国成立以来党的历史上具有深远意义的伟大转折,开启了改革开放和社会主义现代化建设新时期。二、改革开放的进程开启1978年12月召开的党的十一届三中全会,作出了实行改革开放的重大决策起步阶段1.1978年农村改革率先取得突破,家庭联产承包责任制得以推行,乡镇企业迅速发展。1984年,党的十二届三中全会后,中国改革重点从农村转向城市,企业改革迈出重要步伐2.1980年,深圳、珠海、汕头、厦门四个经济特区的设立。1984年,开放大连、青岛等14个沿海港口城市。1988年,设立海南省,并把海南开辟为经济特区。1990年,开发开放上海浦东。1992年,开放沿长江的5个城市,之后开放17个内陆省会城市,同时从东北、西北到西南开放了一系列沿边城市,我国全方位、多层次、宽领域的对外开放格局基本形成。新阶段1.1992年,以邓小平南方谈话和党的十四大明确建立社会主义市场经济体制目标为标志,改革开放和社会主义现代化建设进入一个新的阶段。1993年,党的十四届三中全会就建立社会主义市场经济体制进行部署,此后改革重点围绕社会主义市场经济体制的建立和完善展开。2003年,围绕社会主义市场经济体制的建立和完善进行部署。2.2001年,我国成功加入世界贸易组织,标志着我国对外开放进入一个新的阶段。新时代、新格局党的十八大以来,改革开放向纵深推进,推动经济社会发展取得历史性伟大成就。1.我们党以巨大的政治勇气全面深化改革,打响改革攻坚战,加强改革顶层设计,坚决破除各方面体制机制弊端,各领域基础性制度框架基本建立,许多领域实现历史性变革、系统性重塑整体性重构,新一轮党和国家机构改革全面完成,中国特色社会主义制度更加成熟更加定型,国家治理体系和治理能力现代化水平明显提高。2.实行更加积极主动的开放战略,构建面向全球的高标准自由贸易区网络,加快推进自由贸易试验区、海南自由贸易港建设,共建“一带一路”成为深受欢迎的国际公共产品和国际合作平台,形成更大范围、更宽领域、更深层次对外开放格局。二、改革开放的意义(四个改变、三个伟大飞跃、重要法宝、必由之路、两个关键一招)(1)改革开放极大改变了中国的面貌、中华民族的面貌、中国人民的面貌、中国共产党的面貌。中华民族迎来了从站起来、富起来到强起来的伟大飞跃,中国特色社会主义迎来了从创立、发展到完善的伟大飞跃,中国人民迎来了从温饱不足到小康富裕的伟大飞跃。(改变“四个面貌”、迎来3个“伟大飞跃”)小学、初中、高中各种试卷真...

1、当您付费下载文档后,您只拥有了使用权限,并不意味着购买了版权,文档只能用于自身使用,不得用于其他商业用途(如 [转卖]进行直接盈利或[编辑后售卖]进行间接盈利)。
2、本站所有内容均由合作方或网友上传,本站不对文档的完整性、权威性及其观点立场正确性做任何保证或承诺!文档内容仅供研究参考,付费前请自行鉴别。
3、如文档内容存在违规,或者侵犯商业秘密、侵犯著作权等,请点击“违规举报”。

碎片内容

与本文档类似文档
2024版《大考卷》全程考评特训卷·政治【统考版】好题精准练 07.docx
2024版《大考卷》全程考评特训卷·政治【统考版】好题精准练 07.docx
免费
17下载
2024年高考政治试卷(新课标)(空白卷) (2).docx
2024年高考政治试卷(新课标)(空白卷) (2).docx
免费
0下载
2025年新高考政治资料  专题七 主观题题型突破 政治措施建议类 (1).docx
2025年新高考政治资料 专题七 主观题题型突破 政治措施建议类 (1).docx
免费
0下载
上海市虹口区2020年高三第一学期期末(一模)学科质量检测政治试卷(word原卷版).docx
上海市虹口区2020年高三第一学期期末(一模)学科质量检测政治试卷(word原卷版).docx
免费
0下载
2024年高考政治一轮复习讲义(部编版)选择性必修2 第311课 训练2 依法有效保护财产权.docx
2024年高考政治一轮复习讲义(部编版)选择性必修2 第311课 训练2 依法有效保护财产权.docx
免费
18下载
2024年高考政治试卷(福建)(解析卷) (1).docx
2024年高考政治试卷(福建)(解析卷) (1).docx
免费
0下载
2024版《微专题》·思想政治·新高考专练24.docx
2024版《微专题》·思想政治·新高考专练24.docx
免费
1下载
2024年新高考政治资料  第07课 经济全球化与中国(练习)(原卷版).docx
2024年新高考政治资料 第07课 经济全球化与中国(练习)(原卷版).docx
免费
0下载
高中 思想政治•选择性必修3课时作业(word)  课时作业7.docx
高中 思想政治•选择性必修3课时作业(word) 课时作业7.docx
免费
14下载
2017年江苏省高考政治试卷   .pdf
2017年江苏省高考政治试卷 .pdf
免费
30下载
2021版】高中政治新教材 必修三 第2单元 第4课 课时2 坚持人民民主专政.docx
2021版】高中政治新教材 必修三 第2单元 第4课 课时2 坚持人民民主专政.docx
免费
25下载
2021年高考真题—— 政治(广东卷) (解析版).doc
2021年高考真题—— 政治(广东卷) (解析版).doc
免费
6下载
时政热点3 中亚峰会-【每月时政】2024届高考政治时政热点专题(热点背景+链接教材+创新演练)(新高考通用).docx
时政热点3 中亚峰会-【每月时政】2024届高考政治时政热点专题(热点背景+链接教材+创新演练)(新高考通用).docx
免费
0下载
2013年高考政治真题(北京自主命题)(解析版).doc
2013年高考政治真题(北京自主命题)(解析版).doc
免费
0下载
2024年新高考政治资料  专题九 课时1 唯物辩证法的总特征.docx
2024年新高考政治资料 专题九 课时1 唯物辩证法的总特征.docx
免费
0下载
2022年高考政治试卷(全国乙卷)(解析卷) (2).docx
2022年高考政治试卷(全国乙卷)(解析卷) (2).docx
免费
0下载
高考政治复习  必修四《哲学与文化》【知识清单】-【上好课】2025年高考政治一轮复习知识清单(新高考专用).docx
高考政治复习 必修四《哲学与文化》【知识清单】-【上好课】2025年高考政治一轮复习知识清单(新高考专用).docx
免费
0下载
第七课 治国理政的基本方式 练习(原卷版)【抢分秘籍】2025年高考政治一轮复习精讲精练.doc
第七课 治国理政的基本方式 练习(原卷版)【抢分秘籍】2025年高考政治一轮复习精讲精练.doc
免费
0下载
2024年新高考政治资料  必修4 第20课 训练1 世界是普遍联系的.docx
2024年新高考政治资料 必修4 第20课 训练1 世界是普遍联系的.docx
免费
0下载
第六课 我国的基本政治制度 学案(解析版)【抢分秘籍】2025年高考政治一轮复习精讲精练.doc
第六课 我国的基本政治制度 学案(解析版)【抢分秘籍】2025年高考政治一轮复习精讲精练.doc
免费
0下载
我的小文库
实名认证
内容提供者

提供高质量免费文档试卷下载,如果满意请告诉您身边的人,如果不满意请告诉我们,您的意见对于我们很重要,是我们不断进步的动力

阅读排行

确认删除?
回到顶部
客服号
  • 客服QQ点击这里给我发消息
QQ群
  • QQ群点击这里加入QQ群
提交所需资料详情,我们来帮找资料