高考政治复习 第十课 诉讼实现公平正义 练习(解析版)【抢分秘籍】2025年高考政治一轮复习精讲精练.doc本文件免费下载 【共19页】

高考政治复习  第十课  诉讼实现公平正义 练习(解析版)【抢分秘籍】2025年高考政治一轮复习精讲精练.doc
高考政治复习  第十课  诉讼实现公平正义 练习(解析版)【抢分秘籍】2025年高考政治一轮复习精讲精练.doc
高考政治复习  第十课  诉讼实现公平正义 练习(解析版)【抢分秘籍】2025年高考政治一轮复习精讲精练.doc
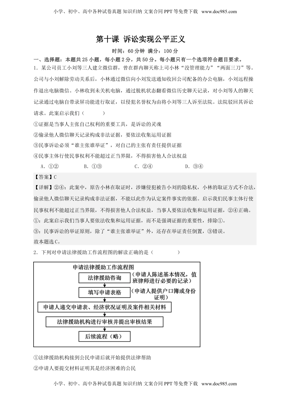
小学、初中、高中各种试卷真题知识归纳文案合同PPT等免费下载www.doc985.com第十课诉讼实现公平正义时间:60分钟满分:100分一、选择题:本题共25小题,每小题2分,共50分。每小题只有一个选项符合题目要求。1.某公司员工小刘等三人建立微信群,曾在群内聊天称上司小林“没管理能力”“两面三刀”等。公司与小刘解除劳动关系后,小林通过微信向小刘发送通知收回公司配备的办公电脑,小刘远程操作退出电脑微信。小林收到未关机电脑,通过脱机状态翻看微信历史聊天记录,对小刘等人的聊天记录通过电脑自带录屏功能进行取证,以侵犯名誉权为由将小刘等三人诉至法院。法院驳回其诉讼请求。此案启示我们()①证据是当事人主张自己权利的重要工具,是诉讼的灵魂②偷录他人微信聊天记录构成非法证据,要依法收集运用证据③民事诉讼必须“谁主张谁举证”,对自己的主张有责任提供证据④民事主体行使民事权利不能超过正当界限,不得损害他人合法权益A.①②B.①③C.②④D.③④【答案】C【详解】②④:此案中,原告小林在取证时,涉嫌侵犯被告小刘的隐私权,小林的取证方式不合法,偷录他人微信聊天记录构成非法证据,不能以此作为认定案件事实的依据。启示我们民事主体行使民事权利不能超过正当界限,不得损害他人合法权益,当事人要依法收集和运用证据,②④正确。①:此案启示我们当事人要依法收集和运用证据,而不是强调证据的重要性,排除①。③:民事诉讼的举证原则,除了“谁主张谁举证”外,还存在举证责任倒置,③错误。故本题选C。2.下列对申请法律援助工作流程图的解读正确的是()①法律援助机构接到公民申请后就开始提供法律帮助②申请人要提交材料证明其是经济困难的公民小学、初中、高中各种试卷真题知识归纳文案合同PPT等免费下载www.doc985.com小学、初中、高中各种试卷真题知识归纳文案合同PPT等免费下载www.doc985.com③对不符合条件的申请人,要书面告知理由④法律援助机构可向成功受援者收取适当费用A.①②B.①④C.②③D.③④【答案】C【详解】①:法律援助机构收到法律援助申请后,应当进行审查。符合条件的,要及时决定提供法律援助;不符合条件的,要书面告知理由,①说法错误。②③:申请人要提交材料证明其是经济困难的公民,对不符合条件的申请人,要书面告知理由,②③说法正确。④:办理法律援助案件的人员,应当遵守职业道德和执业纪律,不得收取任何财物,④说法错误。故本题选C。3.熊某等诉称,楼下邻居韦某在休息时间故意使用“震楼器”制造噪声,严重影响其正常生活。双方多次协商未果,熊某等遂提起诉讼,要求韦某拆除“震楼器”,停止制造噪声,并赔礼道歉。现场勘查确认,韦某存在使用“震楼器”的行为。经人民法院调解,韦某停止使用“震楼器”制造噪声。同时,法院针对审理过程中发现的商家通过电商平台销售“震楼器”的情况发出司法建议,促使电商平台采取下架、删除链接、屏蔽关键词等措施。后熊某等提交撤诉申请称,鉴于没有再发现难以忍受的震楼声,本着邻里团结、社会和谐的原则,撤回起诉。关于该噪声污染责任纠纷案,下列分析正确的是()①本案适用“谁主张、谁举证”的举证原则,熊某等对自己的主张有责任提供证据②人民法院主持的调解,其调解书在当事人签收后与判决书具有同等法律效力③人民法院积极履职,斩断“震楼器”的销售链条,充分发挥了仲裁作用④熊某等的撤诉符合法律规定,有利于构建和谐邻里关系,法院应予以准许A.①③B.①④C.②③D.②④【答案】D【详解】①:环境污染案件适用举证责任倒置原则,①排除。②:本案经人民法院调解,调解书与判决书法律效力,②正确。③:人民法院的调解是诉讼调解,并不是仲裁调解,③错误。④:熊某鉴于韦某没有“震楼器”制造噪声,本着邻里团结、社会和谐的原则,撤回起诉,这说明熊某等的撤诉符合法律规定,有利于构建和谐邻里关系,法院应予以准许,④符合题意。故本题选D。4.2023年除夕夜晚上,王某携带烟花来到未被禁放的某广场准备燃放。其间,在附近玩耍的10周岁的小明擅自点燃王某的烟花,烟花碎片击中了正在广场散步的方某的眼睛,花费医疗费等共计7万元。方某与王...

1、当您付费下载文档后,您只拥有了使用权限,并不意味着购买了版权,文档只能用于自身使用,不得用于其他商业用途(如 [转卖]进行直接盈利或[编辑后售卖]进行间接盈利)。
2、本站所有内容均由合作方或网友上传,本站不对文档的完整性、权威性及其观点立场正确性做任何保证或承诺!文档内容仅供研究参考,付费前请自行鉴别。
3、如文档内容存在违规,或者侵犯商业秘密、侵犯著作权等,请点击“违规举报”。

碎片内容

与本文档类似文档
2024版《大考卷》全程考评特训卷·政治【统考版】好题精准练 07.docx
2024版《大考卷》全程考评特训卷·政治【统考版】好题精准练 07.docx
免费
17下载
2024年高考政治试卷(新课标)(空白卷) (2).docx
2024年高考政治试卷(新课标)(空白卷) (2).docx
免费
0下载
2025年新高考政治资料  专题七 主观题题型突破 政治措施建议类 (1).docx
2025年新高考政治资料 专题七 主观题题型突破 政治措施建议类 (1).docx
免费
0下载
上海市虹口区2020年高三第一学期期末(一模)学科质量检测政治试卷(word原卷版).docx
上海市虹口区2020年高三第一学期期末(一模)学科质量检测政治试卷(word原卷版).docx
免费
0下载
2024年高考政治一轮复习讲义(部编版)选择性必修2 第311课 训练2 依法有效保护财产权.docx
2024年高考政治一轮复习讲义(部编版)选择性必修2 第311课 训练2 依法有效保护财产权.docx
免费
18下载
2024年高考政治试卷(福建)(解析卷) (1).docx
2024年高考政治试卷(福建)(解析卷) (1).docx
免费
0下载
2024版《微专题》·思想政治·新高考专练24.docx
2024版《微专题》·思想政治·新高考专练24.docx
免费
1下载
2024年新高考政治资料  第07课 经济全球化与中国(练习)(原卷版).docx
2024年新高考政治资料 第07课 经济全球化与中国(练习)(原卷版).docx
免费
0下载
高中 思想政治•选择性必修3课时作业(word)  课时作业7.docx
高中 思想政治•选择性必修3课时作业(word) 课时作业7.docx
免费
14下载
2017年江苏省高考政治试卷   .pdf
2017年江苏省高考政治试卷 .pdf
免费
30下载
2021版】高中政治新教材 必修三 第2单元 第4课 课时2 坚持人民民主专政.docx
2021版】高中政治新教材 必修三 第2单元 第4课 课时2 坚持人民民主专政.docx
免费
25下载
2021年高考真题—— 政治(广东卷) (解析版).doc
2021年高考真题—— 政治(广东卷) (解析版).doc
免费
6下载
时政热点3 中亚峰会-【每月时政】2024届高考政治时政热点专题(热点背景+链接教材+创新演练)(新高考通用).docx
时政热点3 中亚峰会-【每月时政】2024届高考政治时政热点专题(热点背景+链接教材+创新演练)(新高考通用).docx
免费
0下载
2013年高考政治真题(北京自主命题)(解析版).doc
2013年高考政治真题(北京自主命题)(解析版).doc
免费
0下载
2024年新高考政治资料  专题九 课时1 唯物辩证法的总特征.docx
2024年新高考政治资料 专题九 课时1 唯物辩证法的总特征.docx
免费
0下载
2022年高考政治试卷(全国乙卷)(解析卷) (2).docx
2022年高考政治试卷(全国乙卷)(解析卷) (2).docx
免费
0下载
高考政治复习  必修四《哲学与文化》【知识清单】-【上好课】2025年高考政治一轮复习知识清单(新高考专用).docx
高考政治复习 必修四《哲学与文化》【知识清单】-【上好课】2025年高考政治一轮复习知识清单(新高考专用).docx
免费
0下载
第七课 治国理政的基本方式 练习(原卷版)【抢分秘籍】2025年高考政治一轮复习精讲精练.doc
第七课 治国理政的基本方式 练习(原卷版)【抢分秘籍】2025年高考政治一轮复习精讲精练.doc
免费
0下载
2024年新高考政治资料  必修4 第20课 训练1 世界是普遍联系的.docx
2024年新高考政治资料 必修4 第20课 训练1 世界是普遍联系的.docx
免费
0下载
第六课 我国的基本政治制度 学案(解析版)【抢分秘籍】2025年高考政治一轮复习精讲精练.doc
第六课 我国的基本政治制度 学案(解析版)【抢分秘籍】2025年高考政治一轮复习精讲精练.doc
免费
0下载
我的小文库
实名认证
内容提供者

提供高质量免费文档试卷下载,如果满意请告诉您身边的人,如果不满意请告诉我们,您的意见对于我们很重要,是我们不断进步的动力

阅读排行

确认删除?
回到顶部
客服号
  • 客服QQ点击这里给我发消息
QQ群
  • QQ群点击这里加入QQ群
提交所需资料详情,我们来帮找资料