高考政治复习 第四课 侵权责任与权利界限 学案(原卷版)【抢分秘籍】2025年高考政治一轮复习精讲精练.doc本文件免费下载 【共8页】

高考政治复习  第四课   侵权责任与权利界限 学案(原卷版)【抢分秘籍】2025年高考政治一轮复习精讲精练.doc
高考政治复习  第四课   侵权责任与权利界限 学案(原卷版)【抢分秘籍】2025年高考政治一轮复习精讲精练.doc
高考政治复习  第四课   侵权责任与权利界限 学案(原卷版)【抢分秘籍】2025年高考政治一轮复习精讲精练.doc
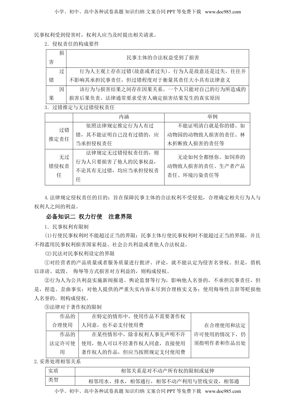
小学、初中、高中各种试卷真题知识归纳文案合同PPT等免费下载www.doc985.com2025年高考政治一轮复习精讲精练第四课侵权责任与权利界限【课标要求】理解侵权责任的内容,树立依法承担责任的观念。【核心素养】科学精神:理解侵权要担责,明确诉讼时效,理解过错责任,明确承担侵权责任的必备条件。明确权利及其界限,明确权利限制在著作权上的表现和要求,理解相邻关系。法治意识:依法参与社会生活,关注诉讼时效和侵权责任,注意过错责任。依法行使权利,正确处理相邻关系。公共参与:在生活中自觉依法处理维权担责、诉讼时效、相邻关系问题。【命题预测】1.高频考点:侵权责任、相邻关系。2.题型预判:选择题和非选择题均会考查。非选择题的题型方面多以案例分析类为主,常常结合公民法律生活中经常遇到的问题来进行考查。【思维导图】【考点梳理】必备知识一权利保障于法有据1.侵权行为的法律责任(1)承担方式:停止侵害,排除妨碍,消除危险,返还财产,恢复原状,赔偿损失,赔礼道歉,消除影响、恢复名誉。法律规定惩罚性赔偿的,依照其规定。这些侵权责任承担方式,可以单独适用,也可以合并适用。(2)诉讼时效:向人民法院请求保护民事权利的诉讼时效期间为三年,法律另有规定的除外。当小学、初中、高中各种试卷真题知识归纳文案合同PPT等免费下载www.doc985.com小学、初中、高中各种试卷真题知识归纳文案合同PPT等免费下载www.doc985.com民事权利受到侵害时,权利人应当及时提出相关请求。2.侵权责任的构成要件损害民事主体的合法权益受到了损害过错行为人主观上存在过错(故意或者过失)。行为人是故意还是过失,往往并不影响其承担民事责任,但过错程度对于衡量其责任大小具有法律意义因果该行为与损害结果之间存在因果关系。一个人只能对自己的行为所造成的损害后果负责,法律通常要求受害人确定损害结果发生的真实原因3.过错推定与无过错侵权责任内涵举例过错推定责任依照法律规定推定行为人有过错,其不能证明自己没有过错的,应当承担侵权责任不能证明清白就是你的错。如动物园的动物致人损害的责任、林木折断致人损害的责任等无过错侵权责任法律规定无过错侵权责任的,则行为人只要损害了他人的民事权益,不论其有无过错,均应当承担侵权责任无论如何全都怪你。如饲养的动物致人损害的责任、生产者产品责任、环境污染责任等4.法律规定侵权责任的目的:旨在保障民事主体的合法权利不受侵犯,合理确定相关行为人与权利人之间的利益。必备知识二权力行使注意界限1.民事权利有限制(1)行使民事权利时不能超过正当的界限:民事主体行使民事权利时不能超过正当的界限,并且不得滥用民事权利损害国家利益、社会公共利益或者他人合法权益。(2)民法对民事权利设定的界限①对经营者的产品质量或者服务质量进行批评、评论,就不能认定为侵害名誉权。但是,借机以诽谤、诋毁、侮辱等方式损害对方利益的,则构成侵权。②行为人为公共利益实施新闻报道、舆论监督等行为,影响他人名誉的,不承担民事责任,但是,捏造、歪曲事实;对他人提供的严重失实内容未尽到合理核实义务;使用侮辱性言辞等贬损他人名誉的,则构成侵权。③法律对于著作权的限制作品的合理使用在特定的情形中,使用作品不需要著作权人同意,也不必支付使用费在合理使用和法定许可使用的情况下,仍须指明作者和作品出处作品的法定许可使用在某些情形中,除非权利人事先声明不许使用,他人可以不经著作权人同意,直接使用著作权人的作品,但应当按照规定支付使用费2.妥善处理相邻关系实质相邻关系是对不动产所有权的限制或延伸类型相邻用水、排水,相邻通行,相邻不动产利用与管线安设,相邻通小学、初中、高中各种试卷真题知识归纳文案合同PPT等免费下载www.doc985.com小学、初中、高中各种试卷真题知识归纳文案合同PPT等免费下载www.doc985.com风、采光、日照,相邻有害物质排放,等等原则①不动产的相邻权利人应当按照有利生产、方便生活、团结互助、公平合理的原则,正确处理相邻关系②相邻关系一方在为自己便利行使权利时,应当照顾到相邻方的利益依据法律、法规对处理相邻关系有规定的,依照其规定;法律、...

1、当您付费下载文档后,您只拥有了使用权限,并不意味着购买了版权,文档只能用于自身使用,不得用于其他商业用途(如 [转卖]进行直接盈利或[编辑后售卖]进行间接盈利)。
2、本站所有内容均由合作方或网友上传,本站不对文档的完整性、权威性及其观点立场正确性做任何保证或承诺!文档内容仅供研究参考,付费前请自行鉴别。
3、如文档内容存在违规,或者侵犯商业秘密、侵犯著作权等,请点击“违规举报”。

碎片内容

与本文档类似文档
新教材统编版政治精品解析:河北省藁城区新冀明中学2021-2022学年高二上学期学业水平模拟测试政治试题(解析版).docx
新教材统编版政治精品解析:河北省藁城区新冀明中学2021-2022学年高二上学期学业水平模拟测试政治试题(解析版).docx
免费
0下载
上海市静安区2015年高三第一学期期末(一模)学科质量检测政治试题及答案(word版).doc
上海市静安区2015年高三第一学期期末(一模)学科质量检测政治试题及答案(word版).doc
免费
0下载
2014年高考政治试卷(天津)(解析卷).doc
2014年高考政治试卷(天津)(解析卷).doc
免费
0下载
2024版《大考卷》全程考评特训卷·思想政治【新教材】核心考点增分练 24.docx
2024版《大考卷》全程考评特训卷·思想政治【新教材】核心考点增分练 24.docx
免费
13下载
2023年高考政治试卷(山东)(空白卷) (2).docx
2023年高考政治试卷(山东)(空白卷) (2).docx
免费
0下载
2013年普通高等学校招生全国统一考试(辽宁卷)往年高考真题.docx
2013年普通高等学校招生全国统一考试(辽宁卷)往年高考真题.docx
免费
0下载
易错点7全面依法治国(原卷版)-备战2024年高考政治易错题(新教材新高考).docx
易错点7全面依法治国(原卷版)-备战2024年高考政治易错题(新教材新高考).docx
免费
0下载
2025年新高考政治资料  题型八 认识评析类主观题.docx
2025年新高考政治资料 题型八 认识评析类主观题.docx
免费
0下载
2025年新高考政治资料  考点巩固卷02 生产资料所有制与经济体制(解析版).docx
2025年新高考政治资料 考点巩固卷02 生产资料所有制与经济体制(解析版).docx
免费
0下载
2025年新高考政治资料  专题十四 训练3 演绎推理与归纳推理.docx
2025年新高考政治资料 专题十四 训练3 演绎推理与归纳推理.docx
免费
0下载
高中 思想政治·必修4·哲学与文化课时作业(word)  课时作业12 社会历史的发展  .docx
高中 思想政治·必修4·哲学与文化课时作业(word) 课时作业12 社会历史的发展  .docx
免费
22下载
高考政治复习  第三课 领会科学思维  练习(原卷版)【抢分秘籍】2025年高考政治一轮复习精讲精练.doc
高考政治复习 第三课 领会科学思维 练习(原卷版)【抢分秘籍】2025年高考政治一轮复习精讲精练.doc
免费
0下载
高中2022·微专题·小练习·政治【统考版】专练24.docx
高中2022·微专题·小练习·政治【统考版】专练24.docx
免费
0下载
第七课 做个明白的劳动者 练习(解析版)【抢分秘籍】2025年高考政治一轮复习精讲精练.doc
第七课 做个明白的劳动者 练习(解析版)【抢分秘籍】2025年高考政治一轮复习精讲精练.doc
免费
0下载
2025年新高考政治资料  专题十 长效热点探究 热点10 大兴调查研究 厚植为民情怀.docx
2025年新高考政治资料 专题十 长效热点探究 热点10 大兴调查研究 厚植为民情怀.docx
免费
0下载
2013年全国高考政治试卷(大纲版).doc
2013年全国高考政治试卷(大纲版).doc
免费
0下载
高中2024版考评特训卷·政治【统考版】单元检测(十三).docx
高中2024版考评特训卷·政治【统考版】单元检测(十三).docx
免费
0下载
精品解析:江苏省南京市、盐城市2023届高三第一次模拟考试政治试题(解析版).docx
精品解析:江苏省南京市、盐城市2023届高三第一次模拟考试政治试题(解析版).docx
免费
0下载
高中2022·微专题·小练习·政治【新高考】专练 9.docx
高中2022·微专题·小练习·政治【新高考】专练 9.docx
免费
0下载
2024年高考政治一轮复习(部编版) 必修4 阶段检测5.docx
2024年高考政治一轮复习(部编版) 必修4 阶段检测5.docx
免费
30下载
我的小文库
实名认证
内容提供者

提供高质量免费文档试卷下载,如果满意请告诉您身边的人,如果不满意请告诉我们,您的意见对于我们很重要,是我们不断进步的动力

阅读排行

确认删除?
回到顶部
客服号
  • 客服QQ点击这里给我发消息
QQ群
  • QQ群点击这里加入QQ群
提交所需资料详情,我们来帮找资料