高考政治复习 第一课 社会主义从空想到科学 、从理论到实践的发展 学案(解析版)【抢分秘籍】2025年高考政治一轮复习精讲精练.doc本文件免费下载 【共16页】

高考政治复习  第一课 社会主义从空想到科学 、从理论到实践的发展 学案(解析版)【抢分秘籍】2025年高考政治一轮复习精讲精练.doc
高考政治复习  第一课 社会主义从空想到科学 、从理论到实践的发展 学案(解析版)【抢分秘籍】2025年高考政治一轮复习精讲精练.doc
高考政治复习  第一课 社会主义从空想到科学 、从理论到实践的发展 学案(解析版)【抢分秘籍】2025年高考政治一轮复习精讲精练.doc
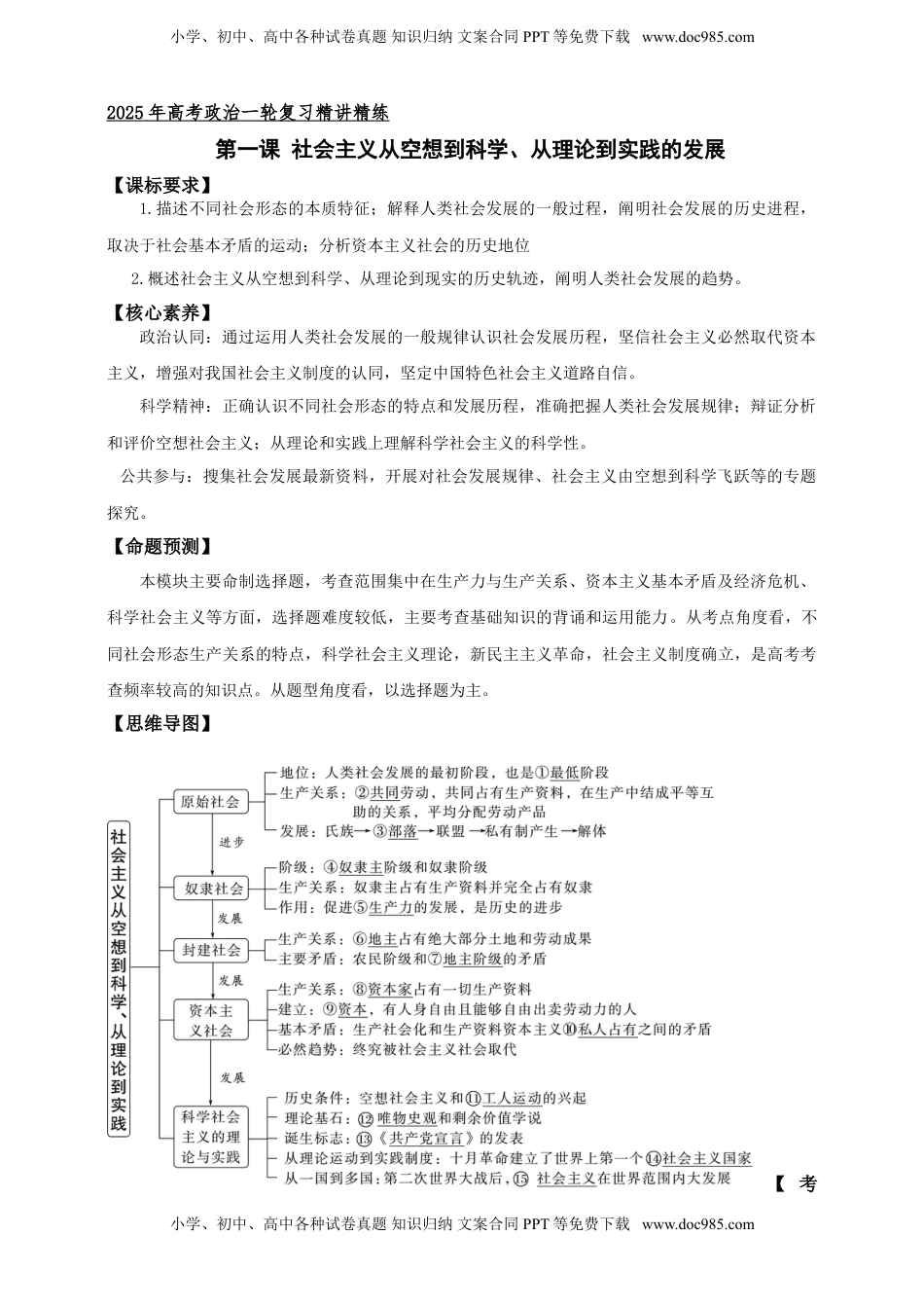
小学、初中、高中各种试卷真题知识归纳文案合同PPT等免费下载www.doc985.com2025年高考政治一轮复习精讲精练第一课社会主义从空想到科学、从理论到实践的发展【课标要求】1.描述不同社会形态的本质特征;解释人类社会发展的一般过程,阐明社会发展的历史进程,取决于社会基本矛盾的运动;分析资本主义社会的历史地位2.概述社会主义从空想到科学、从理论到现实的历史轨迹,阐明人类社会发展的趋势。【核心素养】政治认同:通过运用人类社会发展的一般规律认识社会发展历程,坚信社会主义必然取代资本主义,增强对我国社会主义制度的认同,坚定中国特色社会主义道路自信。科学精神:正确认识不同社会形态的特点和发展历程,准确把握人类社会发展规律;辩证分析和评价空想社会主义;从理论和实践上理解科学社会主义的科学性。公共参与:搜集社会发展最新资料,开展对社会发展规律、社会主义由空想到科学飞跃等的专题探究。【命题预测】本模块主要命制选择题,考查范围集中在生产力与生产关系、资本主义基本矛盾及经济危机、科学社会主义等方面,选择题难度较低,主要考查基础知识的背诵和运用能力。从考点角度看,不同社会形态生产关系的特点,科学社会主义理论,新民主主义革命,社会主义制度确立,是高考考查频率较高的知识点。从题型角度看,以选择题为主。【思维导图】【考小学、初中、高中各种试卷真题知识归纳文案合同PPT等免费下载www.doc985.com小学、初中、高中各种试卷真题知识归纳文案合同PPT等免费下载www.doc985.com点梳理】必备知识一:原始社会的解体和阶级社会的演进1.人类社会的最初阶段:原始社会生产力旧石器时代,人们主要以采集天然食物为生。新石器时代,原始畜牧业和农业开始出现,人们从食物的采集者变为生产者生产关系劳动者共同劳动,共同占有生产资料,在生产中结成平等互助的关系,平均分配劳动产品生活单位按照血缘关系结成的氏族是原始人共同生活的基本单位。到了原始社会末期,一些近亲的氏族构成部落,有的部落联合起来组成部落联盟解体随着生产力的发展,个体劳动逐渐盛行起来。生产资料相应地由氏族公有转归家庭私有。土地变成私有财产,标志着私有制的确立2.文明的门槛:奴隶社会确立原因私有制的确立、阶级的出现生产关系奴隶主占有生产资料并完全占有奴隶;奴隶毫无人身自由,在奴隶主的强制下劳动;奴隶劳动的全部产品都归奴隶主占有和支配国家产生奴隶主为了维护本阶级的利益,建立了军队、法庭、监狱等暴力机关,人类历史上最早的国家——奴隶制国家产生了。国家是阶级矛盾不可调和的产物,是阶级统治的工具历史进步金属工具的广泛使用、城市的出现、文字的发明和应用、脑力劳动和体力劳动的分工等,促进了生产力的发展,使人类摆脱蒙昧野蛮的状态,迈入了文明时代的门槛3.阶级社会的发展:封建社会生产力铁制农具得到广泛使用和推广,耕作技术有了显著进步;水利事业有了较大发展;手工业有了进一步发展;商业和城市逐渐发展起来生产关系地主占有绝大部分土地,通过收取地租等方式,占有农民大部分劳动成果。相对于奴隶,农民有一定的人身自由经济剥削封建土地所有制是地主阶级剥削农民的基础。主要方式:收取地租政治压迫封建国家的显著特征是君主专制、等级森严思想钳制地主阶级散布封建迷信、传播封建道德、鼓吹“君权神授”,钳制劳动人民的思想主要矛盾农民阶级和地主阶级之间的矛盾是封建社会的主要矛盾4.最后的阶级社会:资本主义社会(1)资本主义的生产关系①特点:资本家占有一切生产资料;失去生产资料的劳动者不得不出卖自己的劳动力,受雇于资本家,成为雇佣工人;资本家在生产过程中占有工人创造的剩余价值。②确立及积极意义:资产阶级革命的胜利,标志着资本主义社会的开始。资本主义制度的确立,工业革命的发生和完成,带来了资本主义社会生产力的巨大飞跃,促进了人类思想的解放,使科学、小学、初中、高中各种试卷真题知识归纳文案合同PPT等免费下载www.doc985.com小学、初中、高中各种试卷真题知识归纳文案合同PPT等免费下载www.doc985.com教育、文化的发展达到了前所未有的高度。(2)资本主义经济危机本质特征生产过剩,...

1、当您付费下载文档后,您只拥有了使用权限,并不意味着购买了版权,文档只能用于自身使用,不得用于其他商业用途(如 [转卖]进行直接盈利或[编辑后售卖]进行间接盈利)。
2、本站所有内容均由合作方或网友上传,本站不对文档的完整性、权威性及其观点立场正确性做任何保证或承诺!文档内容仅供研究参考,付费前请自行鉴别。
3、如文档内容存在违规,或者侵犯商业秘密、侵犯著作权等,请点击“违规举报”。

碎片内容

与本文档类似文档
新教材统编版政治精品解析:河北省藁城区新冀明中学2021-2022学年高二上学期学业水平模拟测试政治试题(解析版).docx
新教材统编版政治精品解析:河北省藁城区新冀明中学2021-2022学年高二上学期学业水平模拟测试政治试题(解析版).docx
免费
0下载
上海市静安区2015年高三第一学期期末(一模)学科质量检测政治试题及答案(word版).doc
上海市静安区2015年高三第一学期期末(一模)学科质量检测政治试题及答案(word版).doc
免费
0下载
2014年高考政治试卷(天津)(解析卷).doc
2014年高考政治试卷(天津)(解析卷).doc
免费
0下载
2024版《大考卷》全程考评特训卷·思想政治【新教材】核心考点增分练 24.docx
2024版《大考卷》全程考评特训卷·思想政治【新教材】核心考点增分练 24.docx
免费
13下载
2023年高考政治试卷(山东)(空白卷) (2).docx
2023年高考政治试卷(山东)(空白卷) (2).docx
免费
0下载
2013年普通高等学校招生全国统一考试(辽宁卷)往年高考真题.docx
2013年普通高等学校招生全国统一考试(辽宁卷)往年高考真题.docx
免费
0下载
易错点7全面依法治国(原卷版)-备战2024年高考政治易错题(新教材新高考).docx
易错点7全面依法治国(原卷版)-备战2024年高考政治易错题(新教材新高考).docx
免费
0下载
2025年新高考政治资料  题型八 认识评析类主观题.docx
2025年新高考政治资料 题型八 认识评析类主观题.docx
免费
0下载
2025年新高考政治资料  考点巩固卷02 生产资料所有制与经济体制(解析版).docx
2025年新高考政治资料 考点巩固卷02 生产资料所有制与经济体制(解析版).docx
免费
0下载
2025年新高考政治资料  专题十四 训练3 演绎推理与归纳推理.docx
2025年新高考政治资料 专题十四 训练3 演绎推理与归纳推理.docx
免费
0下载
高中 思想政治·必修4·哲学与文化课时作业(word)  课时作业12 社会历史的发展  .docx
高中 思想政治·必修4·哲学与文化课时作业(word) 课时作业12 社会历史的发展  .docx
免费
22下载
高考政治复习  第三课 领会科学思维  练习(原卷版)【抢分秘籍】2025年高考政治一轮复习精讲精练.doc
高考政治复习 第三课 领会科学思维 练习(原卷版)【抢分秘籍】2025年高考政治一轮复习精讲精练.doc
免费
0下载
高中2022·微专题·小练习·政治【统考版】专练24.docx
高中2022·微专题·小练习·政治【统考版】专练24.docx
免费
0下载
第七课 做个明白的劳动者 练习(解析版)【抢分秘籍】2025年高考政治一轮复习精讲精练.doc
第七课 做个明白的劳动者 练习(解析版)【抢分秘籍】2025年高考政治一轮复习精讲精练.doc
免费
0下载
2025年新高考政治资料  专题十 长效热点探究 热点10 大兴调查研究 厚植为民情怀.docx
2025年新高考政治资料 专题十 长效热点探究 热点10 大兴调查研究 厚植为民情怀.docx
免费
0下载
2013年全国高考政治试卷(大纲版).doc
2013年全国高考政治试卷(大纲版).doc
免费
0下载
高中2024版考评特训卷·政治【统考版】单元检测(十三).docx
高中2024版考评特训卷·政治【统考版】单元检测(十三).docx
免费
0下载
精品解析:江苏省南京市、盐城市2023届高三第一次模拟考试政治试题(解析版).docx
精品解析:江苏省南京市、盐城市2023届高三第一次模拟考试政治试题(解析版).docx
免费
0下载
高中2022·微专题·小练习·政治【新高考】专练 9.docx
高中2022·微专题·小练习·政治【新高考】专练 9.docx
免费
0下载
2024年高考政治一轮复习(部编版) 必修4 阶段检测5.docx
2024年高考政治一轮复习(部编版) 必修4 阶段检测5.docx
免费
30下载
我的小文库
实名认证
内容提供者

提供高质量免费文档试卷下载,如果满意请告诉您身边的人,如果不满意请告诉我们,您的意见对于我们很重要,是我们不断进步的动力

阅读排行

确认删除?
回到顶部
客服号
  • 客服QQ点击这里给我发消息
QQ群
  • QQ群点击这里加入QQ群
提交所需资料详情,我们来帮找资料